据《证券期货投资者适当性管理办法》及配套指引,本资料仅面向华创证券客户中的金融机构专业投资者,请勿对本资料进行任何形式的转发。若您不是华创证券客户中的金融机构专业投资者,请勿订阅、接收或使用本资料中的信息。
本资料难以设置访问权限,若给您造成不便,敬请谅解。感谢您的理解与配合。
本篇报告帮助投资者梳理春节期间海外的政经大事。总体来看,春节期间海外市场处于经济基本面走弱,政治风险事件频发的氛围中,全球风险偏好有所下降。
海外市场回顾:市场风险偏好下降
2019年2月4日-2月8日期间,美元大涨,债>股>大宗。海外权益市场整体表现分化—美股以及香港等主要股指收涨,欧日股指下跌,投资者对美股担忧情绪仍存,资金继续从美股流出;市场风险偏好继续下降,全球主要债券市场表现优异,10年期美债收益率下跌10bp至2.63%附近;大宗商品除畜产品外全线下跌,WTI油价下行1.24%至55.34美元/桶, 金价下行0.29%至1318.2美元/盎司;外汇市场中,欧元受欧洲经济疲软影响大幅走弱(贬值1.17%),美元被动升值(升值1.08%),其他主要货币齐跌。
海外重要大事回顾:政治风险事件不断
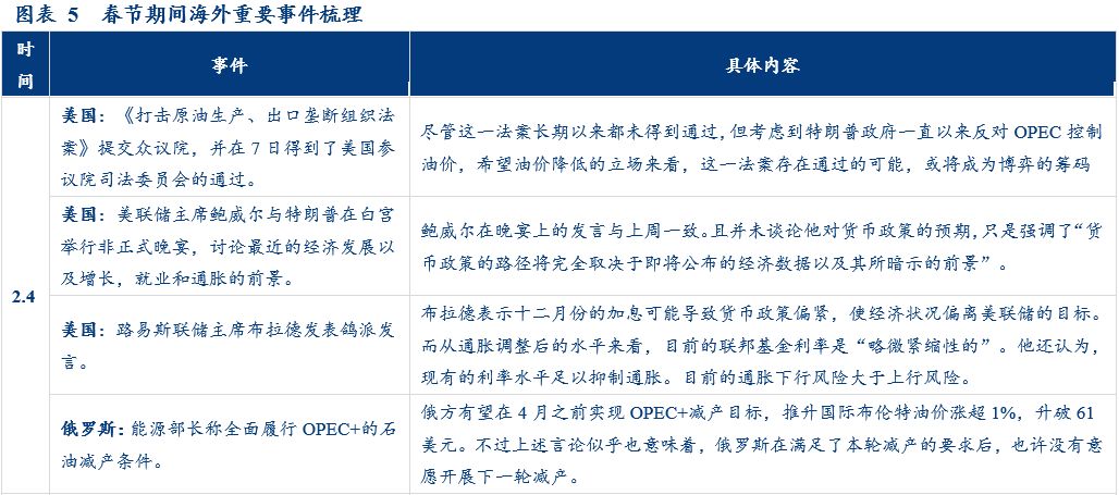
2019年2月4日-2月8日期间,美国方面:特朗普与鲍威尔讨论经济前景;美联储官员再发出鸽派发言;特朗普发表国情咨文,强调墨西哥边境“建墙”的必要性,重申中美贸易协议中要包含结构性改变;白宫发布了未来工业发展规划。欧洲方面:欧盟下调欧洲和欧盟经济增速预期;英国退欧进程再次陷入僵局,欧盟27国表示不会拿出新的退欧协议;德国经济和能源部发布的《国家工业战略2030》;法国巴黎再次遭遇万人示威游行。俄罗斯方面:俄罗斯能源部长称全面履行OPEC+的石油减产条件或提升油价。
海外重要经济数据:经济基本面走弱
1月份全球制造业PMI下降0.7个百分点,IMF调低2019年全球经济增速0.2个百分点至3.5%。美国1月PMI反弹、新增就业超市场预期,但消费者信心指数、失业率和薪金增速有所走弱。欧元区1月PMI跌至荣枯线附近,法国罢工及德国汽车业或将拖累1季度经济增长,英央行维持利率不变并下调英国经济增速预期。日本1月PMI创近30个月来新低,通胀大幅缩减,消费者信心指数下降。
后期需要关注的事件
下周需重点关注的经济数据:英国四季度GDP、1月CPI;美国1月CPI、PPI数据、1月工业产出等,还有欧日四季度实际GDP。欧佩克、EIA月度原油市场报告。美代表来华进行中美贸易进一步谈判(2月11日)、英国脱欧修订案决议投票(2月14日)。
全年需关注的政经事件:美国联邦政府临时拨款法案到期(2月)、美国债务上限到期(3月)、中美贸易谈判结果(3月)、英国正式脱欧日期(3月)、欧洲议会选举(5月)、意大利议会选举(6月)、欧央行行长换届(10月)。
风险提示:
地缘政治 中美摩擦从贸易向其他领域扩散 欧洲政局动荡
感谢各位投资者对华创宏观团队在过去一年的关注与支持,在新的一年里祝大家投资顺利。本篇报告帮助投资者梳理春节期间海外的政经大事,分为四部分:春节期间海外市场表现(美元>债>股>大宗)、海外重要政治风险事件(美联储官员再放鸽,特朗普发表国情咨文、欧元区、意大利和英国经济增长预期下调、美德陆续发表的工业发展规划)、重要经济数据(美国经济数据有所反弹、欧日数据疲软)以及后期重要事件提示(2月11日美方代表赴北京磋商、2月14日英国议会B Plan投票等)。总体来看,春节期间海外市场处于经济基本面走弱,政治风险事件频发的氛围中,全球风险偏好有所下降。
一
春节期间海外市场回顾:市场风险偏好下降 美元指数>债>股>大宗
2019年2月4日-2月8日期间,全球市场风险偏好下降,债>股>大宗,美元大涨。海外权益市场未能延续1月的强劲增长,整体分化(美股以及香港等主要股指收涨,但欧日股指下跌),全球主要债券市场表现优于权益市场(10年期美债收益率下跌10bp至2.63%),大宗商品市场承压大跌(大宗商品除畜产品外全线下跌,WTI油价下行1.24%至55.34美元/桶, 金价下行0.29%至1318.2美元/盎司),外汇市场美元反弹,全球主要货币齐跌。
详细来看:
春节期间,海外权益市场表现分化—美股及港股上涨、欧日下跌。美联储鸽派发言以及四季度盈利向好影响下,美股收涨,从 2 月 4日至 2 月 8日,道琼斯、纳斯达克、标普500在春节期间小幅分别上涨0.17%、0.47%、0.05%。欧洲经济数据疲软,欧盟委员会将欧元区经济增长率进一步下调。在此影响下,欧洲市场中,欧股大幅下跌,较上周下跌2.77%,德法股市分别下跌2.45%和1.15%,英股不及上周3.10%涨幅,本周小幅上涨0.73%。亚太市场中,日韩股分别下跌2.19%和1.2%,港股、印股收涨0.06%和0.14%,新加坡股市上涨0.42%。
值得注意的是,市场对美股的担忧情绪仍在。虽然美股在2019年1月涨幅近7%并且在春节期间也延续了上涨的态势,但全球资金仍然是流出美欧股市、流入日本和新兴市场。春节期间虽然流出美股的资金较前一周有所缩减,但仍流出4.9亿美元,体现市场对美股担忧的情绪仍在。
春节期间,债券市场收益率普遍回落:其中,美国十年期国债收益率下行幅度最大,下降10bp至2.63%。在欧洲市场中,欧元区、德国、法国及英国的10年期债券收益率分别下跌了1.07bp、2bp、3.9bp及2.3bp,但土耳其和意大利10年期债券收益率则分别上升了43bp和20.1bp。日本十年期国债收益率略有回落,下降了0.5bp至-0.014%。
春节期间,大宗商品承压—黄金、原油双双下跌。受美元反弹影响承压微跌,黄金下跌0.29%至1318.2美元/盎司。在全球经济放缓+美国原油产量增加+美国对委内瑞拉制裁有限等因素影响下,油价大跌。布油和WTI原油分别下跌1.24%和2.31%收61.97美元/桶、55.34美元/桶。大宗商品中除畜牧业上涨0.29%外,其他均下跌,能源跌幅最大达到2.41%,农产品次之下跌0.88%。
春节期间,外汇市场美元一枝独秀—美元反弹,全球主要货币齐跌。春节期间美元指数上升1.08%至96.64,主要是受欧元走弱(欧元贬值1.17%)影响下的被动贬值,欧元受欧洲经济数据不及预期及欧盟调低经济增速预期的影响,春节期间大幅贬值。除此之外,其他货币如日元、英镑、加元、澳元兑美元等主要货币均有不同程度的贬值,分别贬值0.21%,1.06%、1.35%、2.21%。
二
春节期间海外重要大事回顾:政治风险事件不断
2019年2月4日-2月8日期间,主要的政经事件包括美联储的鸽派表态,特朗普发表国情咨文、欧盟下调欧元区经济增长预期以及美德国发表的工业发展规划。
美国方面:2月4日特朗普与美联储主席鲍威尔共进晚餐,讨论经济前景(虽然对外公告中,鲍威尔没有给出明确的信号,但此次会谈本身可能意味着特朗普与鲍威尔在一些问题上可能达成默契);2月4日美国路易斯联储主席布拉德再发出鸽派发言,表示12月加息或导致货币政策偏紧(考虑到美债收益率曲线制约、经济数据有所走趋势及金融市场风险上升,预计美联储在2019年加息次数仅为1次,美债利率曲线诅咒第一步正在验证);2月6日特朗普发表国情咨文,回顾了本届政府过去一年的执政成绩以及未来施政重点( 此次发言并无提及具体的未来施政细节,因此市场并未出现明显波动。在发言中,特朗普首先强调墨西哥边境“建墙”的必要性,这也意味着两党在此问题上争议仍将持续,美国政府在2月15日之后或将再次面临关门;另外,特朗普也提及了正在于中国进行贸易谈判,并强调贸易协议中要包含结构性改变。叠加近期媒体报道称中美两国元首和可能不会在3月1好前会晤,使得中美贸易谈判进展增加了不确定性);2月7日白宫网站发布了未来工业发展规划,来确保美国将主宰未来工业(美国此次公布的规划中重点关注的是人工智能、先进制造、量子信息科学和5G技术,与此同时德国也发布了国家工业战略2030计划,意味着未来现代化工业领域已成为各国发展和竞争的核心领域)。
欧洲方面:2月7日欧洲央行发布经济公报,有关欧元区经济的数据意外地不及预期(由于欧元区经济数据疲弱,欧盟委员会将欧元区2019年经济增长预期下调0.6个百分点至1.3%,欧元区通胀放缓至1.4%,欧盟27国经济增速预期下调0.5个百分点至1.5%。2019年1季度受德国汽车生产及法国国内罢工影响,欧元区经济增速预计将进一步放缓)。2月6-7日英国退欧进程再次陷入僵局,欧盟27国表示不会拿出新的退欧协议(目前英国退欧投票无明确进展,正式脱欧日期被延迟的概率加大。英国政府计划在2月14日举行议会脱欧投票,届时英国议会议员将就英国政府的退欧“B计划”进行讨论和投票,如果B计划无法通过,英国或延迟脱欧日期)。2月5日德国经济和能源部发布的《国家工业战略2030》,旨在有针对性地扶持重点工业领域(根据该战略,德国计划到2030年将工业产值占国内生产总值的比例增至25%。德国和美国相继提出工业战略规划,意味着美德在工业领域的竞争将更加激烈)。2月5日法国巴黎再次遭遇万人示威游行(爆发于11月中旬的“黄背心”运动,叠加全球经济下行将对法国的经济造成负面的冲击)。
俄罗斯方面:2月4日俄罗斯能源部长称全面履行OPEC+的石油减产条件(俄罗斯履行减产协议意味着油价将有所支撑,但在OPEC内部日益分裂、话语权不断下降的背景下,OPEC+的减产协议在油价反弹后能否充分执行存在较大不确定性。参照2018年减产协议执行情况,2018年上半年减产严格执行下油价上升,下半年俄罗斯沙特纷纷增产)。
三
春节期间海外重要经济数据:海外经济基本面走弱
(一)全球经济走弱:全球制造业PMI下滑 IMF调低2019年全球经济增速
2019年以来,全球经济数据有走弱趋势。IMF1月最新展望调低2019年全球经济增速0.2个百分点至3.5%,2020年全球GDP增速预计为3.6%。全球经济领先指标持续下行: 1月份全球制造业PMI下降0.7个百分点,2018年12月OECD领先指标下跌0.12个百分点。
(二)主要经济体宏观经济形势:美强欧日弱
1.美国:经济数据有所反弹 新增就业上升
受美国政府重新开门影响,1月美国制造业PMI指数有所反弹,由上个月的54.3%反弹至56.6%。与此同时,美国新增非农就业30.4万人,超预期(16.5万人)和前值(22.2万人)。但1月失业率上升至4%,薪资增速回落至3.18%。但值得注意的是,消费者信心指数是美国经济的领先指标,1月消费者信心指数降至120.2,达到2017年7月以来的最低水平。
2.欧元区:经济数据疲弱,欧盟、意大利和英国经济增长预期均被下调
欧元区制造业PMI指数持续走低,2019年1月制造业PMI下跌至50.5,服务业PMI维持在50.8。2月Sentix投资者信心指数创近4年来新低。在经济数据持续疲弱的背景下,欧盟委员会将欧元区2019年经济增长预期下调0.6个百分点至1.3%,欧元区通胀放缓至1.4%,欧盟27国经济增速预期下调0.5个百分点至1.5%。意大利经济增速由1.2%下调至0.2%。另一方面,在英国退欧一波三折的影响下,英央行在2月的议息会议上按兵不动并将2019年英国经济增速从1.7%下调至1.2%。
3.日本:PMI大幅下跌,通胀缩减
2月1日,日本公布的失业率和制造业PMI数据显示,1月日本制造业大幅回落,下跌2.3个百分点至50.0,创近30个月新低。12月失业率保持稳定2.4%,低于前值2.5%。与此同时通胀大幅缩减:12月CPI同比回落,下跌了0.5个百分点至0.3%,核心CPI回落至0.7%。消费者信心指数下跌:1月消费者信心指数41.9,低于前值(12月消费者信心指数42.5)。
四
后期关注事件
(一)下周需重点关注的经济数据
经济数据方面,英国脱欧在即,近期英国数据表明经济前景并不乐观,下周英国四季度GDP数据、英国1月CPI数据都是评估英国经济形势的考虑;美联储转鸽,美联储加息步伐能否持续,需留意下周美国1月CPI数据、美国1月PPI数据、美国1月工业产出数据等,除此之外,下周也将公布日本、欧洲四季度实际GDP数据。欧佩克、EIA月度原油市场报告也将发布。
央行方面,继印度降息澳洲暗示未来降息概率大之后,新西兰联储下周将公布利率决议,发表货币政策声明。
政治事件方面,英国首相特雷莎·梅目标在下周英国议会通过一份脱欧修订案。美国谈判代表也将在下周抵华进行下一步磋商。
(二)全年需关注的政经事件
2019年需要关注的经济事件主要集中在美联储、日本央行、欧洲央行的几次决策会议,其中美联储缩表和加息次数是市场关注重点。政治事件也将迎来几台重头戏:跌宕起伏的英国脱欧原计划在3月底结束,但是否可以如期达成仍存在变数,本轮持续90天的中美贸易谈判将在3月1号宣布结果,5月下旬欧洲议会选举将拉开序幕,10月份欧央行行长换届,阿根廷、印度和南非也将在今年举行大选。
具体内容详见华创证券研究所2月10发布的报告《【华创宏观】忙碌的世界——春节经济观察--每周经济观察》。
【大类资产配置框架系列】
2019年外资行一致预期是什么?——大类资产配置框架系列之三
【穿越迷雾系列】
【中美贸易摩擦系列】
【思想汇系列】
宏观调控从大写意到工笔画--第四期&2018中央经济工作会议解读--第四期
【思想碎片系列】
【汇率一本通系列】
【迎接政策微调系列】
“迎接政策微调”系列电话会议之二--6月20日国务院常务会议解读
【华创宏观&行业“迎接政策微调”】地方调研--中部A省调研纪要
【国家资产负债表系列】
大类资产配置何去何从:基于资产负债表修复不同步性的视角--系列四
【高频观察·每周经济观察】
【高频观察·中资美元债周报】
东风吹尽去年愁,解放丁香结——中资美元债周报20181230
一级发行热火朝天,二级反弹节奏放缓—— 中资美元债周报20181222
城投多新发地产再上涨,市场左右逢源--中资美元债周报20181216
一级城投放量,二级高收益积极上涨--中资美元债周报20181204
投资级保持平稳,地产新发令二级承压--中资美元债周报20181127
银行金融多新发,投资级带动二级上涨--中资美元债周报20181119
一级新发增加,地产遭遇再定价--中资美元债周报20181106
【高频观察·全球央行双周志】
【高频观察·中国信贷官调查】