根据《证券期货投资者适当性管理办法》及配套指引,本资料仅面向华创证券客户中的金融机构专业投资者,请勿对本资料进行任何形式的转发。若您不是华创证券客户中的金融机构专业投资者,请勿订阅、接收或使用本资料中的信息。
本资料难以设置访问权限,若给您造成不便,敬请谅解。感谢您的理解与配合。
文/华创证券首席宏观分析师:张瑜
执业证号:S0360518090001
联系人:张瑜(微信 deany-zhang) 杨轶婷(微信 cathyyangyt)
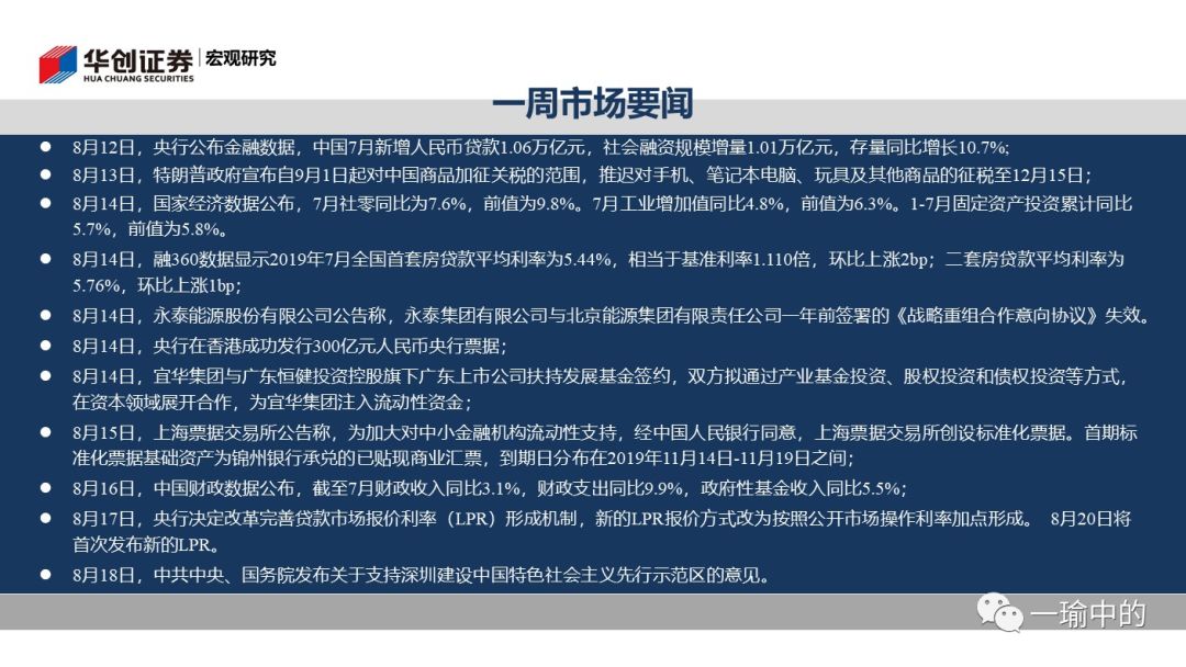
具体内容详见华创证券研究所8月18日发布的报告《【华创宏观】高收益折戟,投资级冲刺——中资美元债周报20190818》。
【数论经济系列】
M1拆分框架:一个连接经济与市场的核心指标--数论经济系列一
贸易战下的中美CPI:短长期和分项影响全拆解--数论经济系列二
于细微处见知著—五大视角全面回顾中美贸易摩擦--数论经济•系列六
【大类资产配置框架系列】
2019年外资行一致预期是什么?--大类资产配置框架系列之三
【思想汇系列】
宏观调控从大写意到工笔画--第四期&2018中央经济工作会议解读--第四期
【思想碎片系列】
【穿越迷雾系列】
【中美贸易摩擦系列】
【汇率一本通系列】
【迎接政策微调系列】
“迎接政策微调”系列电话会议之二--6月20日国务院常务会议解读
【华创宏观&行业“迎接政策微调”】地方调研--中部A省调研纪要
【国家资产负债表系列】
大类资产配置何去何从:基于资产负债表修复不同步性的视角--系列四
【高频观察·每周经济观察】
【高频观察·中资美元债周报】
投资级借力上涨,高收益持续盘整——中资美元债周报20190721
一级地产大额新发,二级积极情绪稳固--中资美元债周报20190217
市场全面上涨,银行永续成亮点--中资美元债周报20190126
一级地产金融发行热,二级继续上涨--中资美元债周报2019012
【高频观察·全球央行双周志】
【高频观察·中国信贷官调查】