根据《证券期货投资者适当性管理办法》及配套指引,本资料仅面向华创证券客户中的金融机构专业投资者,请勿对本资料进行任何形式的转发。若您不是华创证券客户中的金融机构专业投资者,请勿订阅、接收或使用本资料中的信息。
本资料难以设置访问权限,若给您造成不便,敬请谅解。感谢您的理解与配合。
文/华创证券首席宏观分析师:张瑜
【战疫系列报告】
战疫系列十:复工的三个概念辨析
战疫系列十一:战“疫”费钱,财政的出路在哪里?
战疫系列十二:经济政策从“暂停”进入“小跑追赶”——疫情防控和经济工作部署会议点评
战疫系列十三:掉进黑天鹅湖的CPI
战疫系列十四:地产如何带着镣铐起舞?——从供需十五个约束看地产细节
一、美国政府的“声音”
美国政界对疫情的态度经历了“由外转内”、从轻视到重视的转变。第一阶段:轻视美国新冠疫情蔓延的程度及影响,指责他国和政治对手。第二阶段:3月以来,逐渐正视美国新冠疫情,疫情防控措施升级。
基于白宫对卫生部门和政府官员声明需一致性的要求下,福西13日在白宫记者会上的发言可以代表卫生部门专家及政府对美国疫情的最新判断——即美国疫情拐点尚无法明确,未来8周是一个至关重要的防控期。
随着新冠疫情在美国不断扩散,美国政府防控的措施已全面升级,未来美国有“封城”的可能性。此外,美国将在全美推广新冠病毒“drive through”检测模式——在全国各地设立“drive through”新冠病毒快速检测站,民众不下车即可接受检测,可有效扩大美国检测新冠病毒的能力。截至3月12日,华盛顿特区和24个州已宣布进入州紧急状态。“州紧急状态”类似于我国的“全省总动员”,从统筹协调程度来看,美国接下来的疫情防控措施或倾向于中国模式和新加坡模式的结合体,有两层含义:一是从地域看,疫情严重的州倾向于中国模式,疫情较轻的州倾向新加坡模式;二是从统一协调程度看,限于体制约束,美国很难复制中国模式,但联邦政府在紧急时刻有特殊权力(例如国家紧急状态),所以美国防疫更可能是中国模式和新加坡模式的结合。
二、美国医学界的“声音”
从新冠疫情在美国扩散之初,美国卫生领域的专家学者就对新冠疫情持“谨慎并偏悲观”的态度。此外,美国卫生领域专家对美国感染人数的预测更加悲观。即使是最“乐观”的预测,美国也可能会有“数百万人”感染(福西预测);美国国会医师的预测是美国可能会有0.7-1.5亿人感染,80%的人会痊愈;最坏的结果是美国可能有1.6-2.14亿人感染(CDC模型分析师)。从感染人数来看,美国疫情已到了万分危急的地步。在最新的白宫记者会上,美国权威传染病专家福西表示,目前无法判断美国疫情拐点何时出现。
三、美国智库的“声音”
美国智库专家对疫情的观点有两个特征,一是较为客观并具有前瞻性,二是疫情研判的出发点多样化。一方面,一些智库早在1月底2月初就对美国疫情防控提出了较为严格的措施建议,比如AdrienneArsht-Rockefeller基金会研究员提出灾难管理人员必须与传染病专家(如CDC)密切合作以科学应对疫情,美国企业研究所提出要及早识别和隔离病例,以防止疫情在美国进一步传播。另一方面,智库学者对美国疫情的看法出发点多样,他们从中美关系角度、美国体制、疫情防控措施、宏观经济等角度对美国疫情做出了判断。
四、美国经济金融界的“声音”
美国经济金融界机构及专家对美国疫情的看法普遍悲观。瑞银认为美国经济二季度会陷入萎缩,高盛将美国2020年经济增速下调至1.3%,标普将美国经济增速下调0.3个百分点至1.6%,摩根将美国第一季和第二季的经济增速调整为-0.2%和-0.3%。GGV和红杉资本等机构号召企业做好准备以应对疫情更严重的冲击。著名经济学家海思、布林德和彭博社学者预测美国经济甚至会步入衰退,彭博社经济学家认为未来一年美国衰退的概率达到53%。
疫情不分国界、无关政治
当今全球经济联系十分密切,“疫”国他乡的“蝴蝶效应”使得世界各主要经济体(不论疫情是否严重)难以在疫情影响中独善其身。美国疫情的扩散程度,对全球金融市场和经济增长的影响至关重要。美国应该拿出更大的决心和态度来遏制疫情在美国的蔓延,尽力减小2020年最大“黑天鹅”给美国和全球经济金融带来的负面效应。3月11日,世卫组织已将新冠肺炎疫情升级为“全球性大流行”的程度。正如专家所言,此次新冠疫情蔓延是不分国别、不管政治的。当前,国际社会更应齐心协力共抗疫情,渡过“新冠疫情”这一难关。
风险提示:美国疫情扩散超预期
![]()
2020年伊始,全球便遭遇黑天鹅事件——“新冠病毒”肆虐。2月以来,在一系列严防严控措施下,新冠疫情在国内逐渐逐渐得到控制,但与此同时,疫情在海外却迅速发酵。韩、日、伊朗和欧洲等地区的确认人数急速攀升。新冠疫情在海外的肆虐,引发了全球资本市场剧烈的动荡。全球主要股指、原油等风险资产价格大幅下跌,美股在一星期内两次触发熔断,10年期美债利率跌破0.5%,黄金价格也同步下跌。疫情也打破了美联储的节奏——3月3日突发性临时降息50bps,15日出台政策超级组合拳。随着疫情的蔓延,全球投资者的关注焦点已有从“避险”向“担忧衰退”转变的趋势。在美国新冠疫情蔓延的初期,因美国政府对新冠病毒检测采取严格限制,可能有不少疑似患者无法得到检测。这种情况引发了全球对美国疫情严重程度的疑虑和担忧,若美国疫情被低估,一旦爆发且无法得到控制,美国经济恐难逃衰退之结局。那么,美国疫情到底严重到何种程度了?美国各界对疫情的看法有何差异?
![]()
政府对待疫情的态度,很大程度上影响了普通民众对待疫情的态度。美国政界对疫情的态度经历了“由外转内”、从轻视到重视的转变。第一阶段:轻视美国新冠疫情蔓延的程度及影响,指责他国和政治对手。新冠病毒疫情在美国蔓延初期,疫情形势尚不严峻,美国政府官员对疫情态度乐观尚可理解;但2月中下旬以来,美国确诊人数激增,美国总统及部分官员对疫情态度仍趋于“乐观”,并且指责他国“制造病毒”和民主党人士“制造假新闻”。在2月我国加强疫情防控之际,特朗普却提出削减公共卫生准备项目资金的草案。这一时期,美国并没有采取能够有效避免疫情在社区传播的措施。此外,美国新冠病毒检测范围明显不够,并且病毒检测盒存在缺陷。
(1)1月23日,白宫副发言人吉德利在白宫表示,美国政府正在实时监控武汉肺炎的发展,保证疫情不会在美国扩散,“美国人民可以对他们的安全感到放心”。(2)1月31日,白宫就新型冠状病毒疫情举行公布会,卫生与公众服务部部长阿扎宣布新冠病毒疫情构成美国公共卫生紧急事件。但同时表示,“美国人熏染新型冠状病毒的风险尚为低水平”。(3)2月25日,特朗普在印度访问时,发推特称“在美国,新型冠状病毒在很大程度上得到了控制”。(4)2月26日,总统特朗普和美国CDC官员出席新闻发布会谈论新冠病毒扩散问题时提到,“美国感染新型冠状病毒的风险非常低”,并指责民主党人“夸大疫情”、“恐慌市场”。(5)2月底,总统顾问库德洛接受CNBC采访时表示,美国疫情已被遏制住。(6)2月28日,特朗普在南卡罗莱纳的北查尔斯顿举行的一场竞选集会上,公然宣称“民主党正在将新冠病毒政治化”,表示“这是他们的新骗局”。(7)3月初,总统特朗普3号表示,美国政府采取了“历史上最激进”的行动来保护美国人民;5号表示,美国过去三年的成就让其成为世界上应对疫情最好的国家;7号表示,“完全不担心”疫情,防疫工作做得很好;9号表示,沙特和俄罗斯间的石油价格争端和假消息才是美股下跌的原因,美国疫情死亡人数远低于流感,“生活和经济仍在继续”。(8)3月3日,FDA前局长斯科特·戈特利布“由于幅员辽阔,美国民众感染新冠病毒的总体风险仍然很低。”
(9)3月6日,蓬佩奥在接受媒体采访时卑劣地表示,由于中方不公开、不透明,美方获得的信息不完善,导致美方落后于疫情挑战;此外,不顾世卫组织的命名,将新型冠状病毒称为“武汉冠状病毒”。(10)3月11日,白宫国家安全顾问奥布莱恩妄加指责,中方在疫情爆发之初进行了掩盖。
第二阶段:逐渐正视美国新冠疫情,疫情防控措施升级。3月以来,美国新冠疫情确诊人数急剧上升,美国政府当局逐渐正视疫情在美国的扩散,关注重点从“外部”转为“内部”,疫情的“政治”意味淡化,疫情检测和防控措施也同步升级。3月11日,世卫组织总干事谭德塞在日内瓦召开的新闻发布会上宣布,新冠肺炎疫情已经构成全球性大流行(pandemic)。随着疫情升级,美国各州已相继宣布进入“紧急状态”,13日特朗普宣布美国进入“国家紧急状态”,并将启动达500亿美元的紧急资金储备用于疫情防控。
(1)3月1日,副总统彭斯在接受美国有线电视新闻采访时,承认美国核酸试剂检测能力不足,美国疫情存在进一步恶化风险。(2)3月3日,彭斯在白宫发布会上表示,美国疾病预防控制中心将发布新的指导方针,明确规定任何美国人都可以在医生指导下接受新冠病毒检测。同时明确指出,一切与新冠肺炎检测相关的费用,将由医保承担。(3)3月10日,纽约州州长科莫接受CNN采访时直言,如果美国不提升核酸检测数量,将无法遏制住疫情。隔天参加早间节目时,他再次严厉指责缓慢的检测速度会使这次疫情成为“卫生上的卡特里娜飓风灾难”。(4)3月11日,美国总统特朗普宣布,美国将于当地时间13日起暂停除英国外所有欧洲国家前往美国的旅行,为期30天。但同时指责欧洲不作为,声称“来自欧洲的旅行者”在美国“播下了大量的”病毒群。(5)3月11日,参议院少数党领袖舒默表示,将要求特朗普总统发布新型冠状病毒疫情国家紧急状态的声明。(6)3月12日,民主党总统参选人桑德斯呼吁美国社会认识到这场疫情会给社会中最脆弱的人造成伤害,要求美国政府在危机期间介入支付医疗费用,并采取进一步措施,保护最脆弱的人群免于陷入经济困境。(7)3月12日,拜登在特拉华州发表讲话称,这场“危机”暴露了特朗普政府的“严重缺陷”——“美国政府在监测方面的失败是巨大的,是计划、领导和执行方面的失败” 此外,他批评特朗普将新冠病毒描述为“外国病毒”的说法,认为“新冠病毒与政治无关”。(8)截至3月12日傍晚,有30个州和华盛顿特区已经宣布进入紧急状态。
(9)3月12日,白宫宣布,即日起暂停对公众开放;美国国会宣布,美国国会大厦、参议院和众议院办公大楼将暂停对公众开放,直至4月1日;美国国防部宣布,五角大楼将取消所有公众参观活动,开放时间另行通知。(10)3月13日,在白宫记者会上,特朗普宣布美国进入“国家紧急状态”以应对新冠肺炎疫情,联邦政府将启动500亿美元的紧急资金储备,用于各州医疗机构应对新冠肺炎疫情,同时要求各州尽快建立应对新冠肺炎的应急指挥中心。与此同时,美国还将通过公私合作的方式提升检测能力,预计下周将完成140万份新冠病毒检测,截至本月底检测量将达到500万份。
(二)美国政府对疫情研判
美国疫情扩散早期,对美国本土肺炎疫情的判断,美国疾控中心专家和白宫官员表态不一:专家曾暗示疫情向上拐点,官员则坚称疫情已得到控制。对此种情况,2月底,美国副总统彭斯曾召集美国卫生部门官员学者开会,要求“口径统一”,卫生部门的专家在发表任何关于疫情的声明前都必须向副总统办公室协调。美国疫情拐点尚无法明确,未来8周是一个至关重要的防控期。3月13日,特朗普在白宫举办记者会,宣布美国进入“国家紧急状态”,并承认美国疫情“可能会变糟”、“未来8周时间非常关键”,福西在会上也表示“目前无法判断美国疫情的拐点何时出现”、“美国的新冠肺炎疫情对日常生活的影响可能会持续长达8周,美国确诊新冠肺炎的病例还会继续上升,有效控制疫情还有很长的路要走”。基于白宫对卫生部门和政府官员声明需一致性的要求下,我们认为福西的发言可以代表卫生部门专家及政府对美国疫情的最新判断——即美国疫情拐点尚无法明确,未来8周是一个至关重要的防控期。在此次全球疫情防控中,世卫组织高度赞扬了两个国家的抗疫战绩——中国和新加坡。总结来看,中国模式是依靠体制优势调动全国力量和资源,发动广大群众,并采取联防联控和封锁等严厉措施遏制疫情的模式,而新加坡模式是早防范早检测早隔离,合理利用有限医疗资源,与民众充分沟通避免恐慌的模式。中国模式适用于疫情已广泛扩散的国家或地区,而新加坡模式则适用于疫情新发国家或地区。随着新冠疫情在美国不断扩散,美国政府防控的措施已全面升级,未来美国有“封城”的可能性。针对意大利选择对部分地区采取“封城”措施,美国过敏症和传染病研究所主任安东尼福西在3月8日表示,不排除未来美国有效仿的可能性。11日,白宫宣布实施对欧洲除英国外国家的旅行禁令,13日,特朗普宣布美国进入“国家紧急状态”,同时出台多项紧急措施以防控疫情,包括扩大检测试剂盒、设立州紧急行动中心、免除学生贷款利息、财政支持美国企业等。美国将在全美推广新冠病毒“drive through”检测模式——在全国各地设立“drive through”新冠病毒快速检测站,民众不下车即可接受检测,可有效扩大美国检测新冠病毒的能力。为了扩大新冠病毒检测能力,加利福尼亚、科罗拉多州、康涅狄格州、明尼苏达州、纽约州、得克萨斯州和华盛顿州的部分城市已经开设了可以“drive through”的直通车式新冠病毒检测站——民众驾驶私家车,全程不用下车就可完成体温监测和采样,能降低交叉感染的风险,提高确诊效率。此前,韩国已有先例。自2月26日起,韩国政府在多个城市部署了“直通车”式的采样点以加快病毒检测速度。13日,纽约州州长在新冠病毒更新记者会上宣布,纽约州已经推出了 DriveThrough 快速检疫站。纽约州第一个“直通车”式的采样点已在疫情重灾区 New Rochelle对公众开放,目前一天可以检测200人,通过不断完善设备,预计之后一天可检测500人。3月13日,特朗普在记者会上表示,“直通车”式新冠病毒检测站可能会在未来几周内在全国范围内推广,政府正在与CVS,Target,Walgreen和Walmart等连锁卖场进行谈判合作,以开放其停车场建立病毒检测站。未来美国疫情防控模式或倾向于中国模式和新加坡模式的结合。从美国疫情分布看,东部和西部地区疫情较为严重,中部地区疫情较轻。华盛顿州、纽约州、加州和马萨诸塞州是疫情重灾区。随着疫情蔓延,截至3月12日晚,华盛顿特区和30个州已宣布进入州紧急状态。“州紧急状态”类似于我国的“全省总动员”——允许州或城市的领导人敦促下属各级政府采取行动,激活州应急计划和互助协议以及紧急行动中心和事件指挥系统,有权动用资金并部署人员、设备、物资和库存,暂停和免除规章制度(如果允许)等,但通常不会指导民众采取某种特定行动、不会限制民众行动或自由、不会禁止商品和服务销售。从统筹协调程度来看,美国接下来的疫情防控措施或倾向于中国模式和新加坡模式的结合体,有两层含义:一是从地域看,疫情严重的州倾向于中国模式,疫情较轻的州倾向新加坡模式;二是从统一协调程度看,限于体制约束,美国很难复制中国模式,但联邦政府在紧急时刻有特殊权力(例如宣布国家进入紧急状态),所以美国防疫更可能是中国模式和新加坡模式的结合。
(一)美国医学界对美国疫情判断偏谨慎悲观
从新冠疫情在美国扩散之初,美国卫生领域的专家学者就对新冠疫情持“谨慎并偏悲观”的态度。术业有专攻,因其专业性强和政治考虑少,收到的“噪音”干扰更小,美国卫生领域的专家或技术官僚从一开始对美国新冠疫情的态度就比政界更显客观。不论是从短期还是中期来看,专家对美国疫情的判断都不容乐观。多位美国卫生领域的专家表示,美国疫情终会扩散,号召政府和民众做好准备。安东尼·福西是美国的顶尖公卫专家,他曾多次公开驳斥总统特朗普的“乐观”说法,包括新冠病毒不比流感更具威胁、不会在全国流行等观点,近日,其观点越发悲观,直言“有效控制疫情还有很长的路要走”。
(1)2月6日,休斯敦贝勒医学院教授彼得·霍特兹、传染病专家阿梅什·阿达利亚表示,过度反应无益于合作抗击疫情,旅行禁令不利于国际合作,会导致疫情防控工作变得低效。美国政府颁布旅行禁令是不适当的,也不能有效阻止病毒传播。(2)2月24日,美国疾控中心官员称,新冠病毒很有可能已实现社区传播。(3)2月25日,国家免疫和呼吸系统疾病中心主任南希梅索尼埃在电话会议上告诉记者,美国民众的生活即将改变。“日常生活要遭到的干扰可能会是严重的”,并表示,学校可能不得不关闭,会议可能会被取消,企业可能会让员工在家工作。认为新型冠状病毒疫情在美国境内扩散是早晚的事情。(4)2月27日,疾病控制与预防中心首席副主任安妮·舒查特表示,美国预期会看到更多的冠状病毒病例,敦促美国人为这种病毒以及学校和企业做好准备。(5)2月29日,CDC宣布下放病毒检测权,已认证的实验室无需等待FDA批准,即可使用自己的检测结果。(6)3月1日,纽约大学传染病专家迈克尔·菲利普斯认为美国可能会有比官方宣布的多得多的新冠病毒病例。(7)3月3日,阿扎尔、雷德菲尔德和国家过敏和传染病研究所所长安东尼福西认为禁止人们从疫情中心旅行可能会为实施预防和检测措施争取一些时间。(8)3月3日,卫生和公共服务部表示,美国目前仅有3500万只口罩,只占需求总量的10%。
(9)3月9日,科罗拉多州立大学政治学助理教授彼得·哈里斯认为,美国应与中国合作抗击全球新冠疫情。(10)3月10日,美国疾控中心主任雷德菲尔德在出席国会听证会时表示,将这种新型冠状病毒称为“中国病毒”是错误的。美国部分地区已经错过了遏制疫情的机会窗口。(11)3月初,国家过敏和传染病研究所所长安东尼福西10日表示,希望美国民众严肃正视目前可采取的措施;11日表示,美国疫情预计会恶化;12日至国会作证时表示,美国目前使用的检测系统无法满足病毒检测需求;13日表示,美国的新冠肺炎疫情对日常生活的影响可能会持续长达8周,美国确诊新冠肺炎的病例还会继续上升,有效控制疫情还有很长的路要走。
(12)3月9日,科罗拉多州立大学政治学助理教授彼得·哈里斯认为,美国应与中国合作抗击全球新冠疫情。(13)3月初,约翰·霍普金斯大学流行病学高级学者阿梅什·阿达利亚认为最初美国政府中的某些人并未认真对待新冠肺炎疫情,本应该告诉医院提前做好准备,而不是说可以遏制。
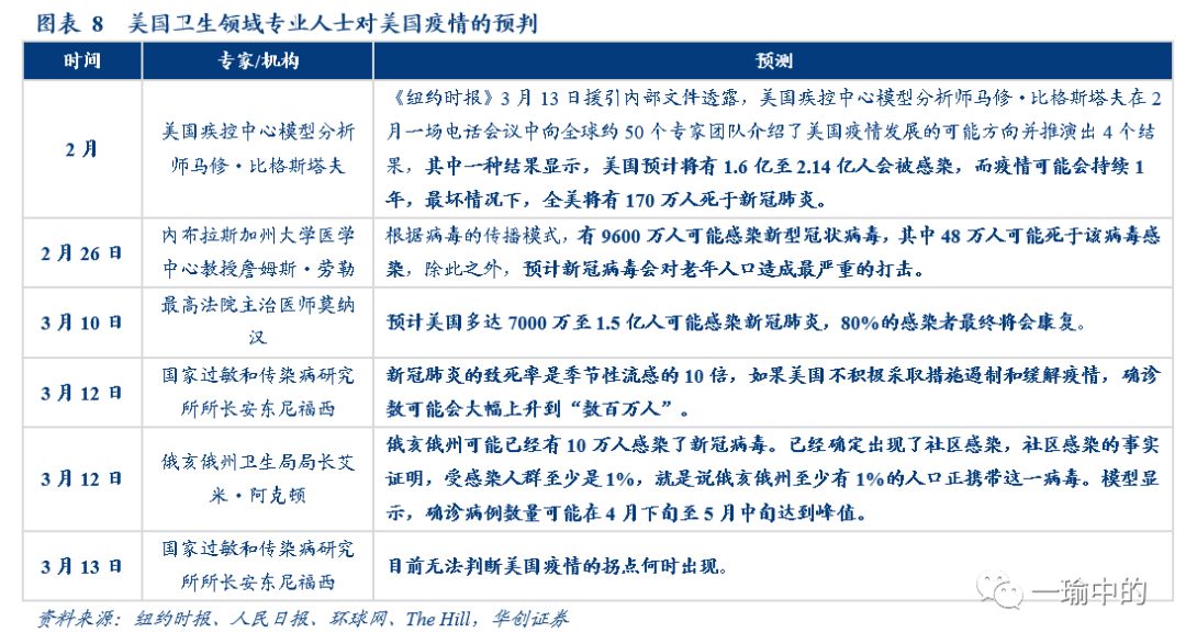
(二)美国医学界对美国疫情发展的预判
美国卫生领域专家对美国感染人数的预测十分悲观。即使是最“乐观”的预测,美国也可能会有“数百万人”感染(福西预测);美国国会医师的预测是美国可能会有0.7-1.5亿人感染,80%的人会痊愈;最坏的结果是美国可能有1.6-2.14亿人感染(CDC模型分析师)。从感染人数来看,美国疫情已到了万分危急的地步。在最新的白宫记者会上,美国权威传染病专家福西表示,目前无法判断美国疫情拐点何时出现。![]()
美国智库专家对疫情的观点有两个特征,一是较为客观并具有前瞻性,二是疫情研判的出发点多样化。一方面,一些智库早在1月底2月初就对美国疫情防控提出了较为严格的措施建议,比如Adrienne Arsht-Rockefeller基金会研究员提出灾难管理人员必须与传染病专家(如CDC)密切合作以科学应对疫情,美国企业研究所提出要及早识别和隔离病例,以防止疫情在美国进一步传播。另一方面,智库学者对美国疫情的看法出发点多样,他们从中美关系角度、美国体制、疫情防控措施、宏观经济等角度对美国疫情做出了判断。
(1)1月27日,AdrienneArsht-Rockefeller基金会复原力中心人道主义倡议主任Rebecca Scheurer认为,随着新的疫情出现,灾难管理人员必须与传染病专家(如美国疾病控制中心)密切合作,确保密切协调,使科学为应对提供信息,而应对行动为关键信息提供渠道,使其接触到高危人群,并向决策者提供信息。(2)1月28日,美国企业研究所认为,遏制新暴发的最重要的公共卫生措施是及早识别和隔离病例,以防止进一步传播。应用这些措施和限制传播的关键将是容易获得可靠和快速的诊断测试,以实现广泛的筛查。(3)2月10日,美国企业研究所认为,为了防止更大规模的传播,及早识别小范围的疫情将是至关重要的。政策步骤要始于更广泛的筛查,以发现小型疫情,早期诊断是关键。这要求卫生官员将其姿态从目前旨在防止病毒传入美国的姿态提升到专注于识别其早期传播。(4)2月,华盛顿战略与国际研究中心高级副总裁斯蒂芬·莫里森批评美国政府疫情防控错失时机,表示“中国人通过实施一系列惊人和严厉的措施为我们争取了一个月的时间。不幸的是,我们并没有充分利用这段时间。如今我们正走向非常危险的境地。”(5)3月6日,檀香山东西方研究中心兼职高级研究员麦克纳利教授认为,疫情的经济和金融影响目前尚不确定,但这种影响在3月份可能变大,变得更明显。在这种情况下,特朗普不会采取任何措施破坏美国的经济,何况即使在最乐观的情形下,全球供应链和需求也需要时间才能恢复。这样看来,与中国的经济关系可能出现一个求之不得的平静期,在真实可怕的全球困境中出现小小的一线希望。(6)3月11日,全球化智库学术委员会专家、MIT斯隆管理学院副院长黄亚生表示,美国现在应付新冠状肺炎困境一方面凸显了特朗普作为国家首脑的无能的领导,另一方面也凸显美国体制能力的严重的萎缩。公共医疗与疫情预警体制遭到破坏,又遇上经济下滑、选举年的政治动荡等,使得新冠病毒在美国刮起了一场由一系列负面因素组成的“完美风暴”。(7)3月12日,美国战略与国际问题研究中心召开会议,与会专家表示,疫情不分国界,国际社会应该加强合作,共同抗击疫情;还有专家表示,美国对欧旅游禁令不利盟友关系。(8)3月12日,全球化智库高级研究员哈维·朝鼎认为,中国人民为抗击新冠疫情作出巨大努力,在此过程中积累了大量宝贵经验。当前,中国的疫情防控成效渐显,但全球警报拉响,中国境外确诊病例已经破万,国际协同防控的迫切性日益凸显。在国际防疫形势日趋严峻之际,世界需要学习中国经验。(9)3月12日,布鲁金斯学会的资深研究员怀特批评美国新冠病毒检测力度不足、检测标准过高,调侃“如果汤姆·汉克斯身在美国,或许还不符合受检资格”。(10)3月13日,布鲁金斯学会经济学家巴里·博斯沃思预计第二季度美国经济增长率和就业将大幅下降。如果疫情得以控制,美国经济有望在第三季度出现V型复苏。
(11)3月13日,Ecognosis Advisory首席执行官安德鲁-弗雷里斯认为,在新冠病毒大流行之际,美国应该效仿中国香港,向市民发放现金以应对疫情危机,他表示“这是一场关于实体经济的危机”。
美国经济金融界机构及专家对美国疫情的看法普遍悲观,多数机构下调全球及美国2020年经济增长预测,一些经济学家甚至预测美国经济将陷入衰退。瑞银、高盛、标普、摩根等机构纷纷下调美国2020年经济增长预测:瑞银认为美国经济二季度会陷入萎缩,高盛将美国2020年经济增速下调至1.3%,标普将美国经济增速下调0.3个百分点至1.6%,摩根将美国第一季和第二季的经济增速调整为-0.2%和-0.3%。GGV和红杉资本等机构号召企业做好准备以应对疫情更严重的冲击。著名经济学家海思、布林德和彭博社学者预测美国经济甚至会步入衰退,彭博社经济学家认为未来一年美国衰退的概率达到53%。此外,摩根大通警告,疫情可能使全球最具流动性的资产——美国国债交易状况恶化。
![]()
(1)2月1日,BCA Research首席全球策略师Peter Berezin表示,冠状病毒的爆发令股市近期前景更加黯淡;在一个交通四通八达的世界里,一种病毒可以在它失去效力之前就传遍全球。(2)2月26日,GGV认为,面对疫情,企业要先保命;根据疫情可能带来的影响,创业者应当计算现金流,并且做好未来的少则3个月、多则至少半年融不到钱的准备,然后基于保证生存的场景再去重新做预算。(3)3月2日,IHS Markit首席经济学家Chris Williamson认为,2月美国制造业生产与订单的趋势出现明显恶化,是因为美国生产商正艰难应对出口销售下降及供应链出现扰乱的双重不利因素。(4)3月4日,摩根大通首席经济学家迈克尔-费罗里认为,新冠疫情更有可能让美国物价下跌而非上涨。(5)3月4日,IMF总裁格奥尔基耶娃预计,冠状病毒疫情的迅速蔓延使得2020年全球实现更强劲经济增长的希望落空。(6)3月5日,红杉资本警告疫情是2020年全球经济最大的“黑天鹅”事件,提示企业需要为可能出现恶化的经济情况做好准备。认为降息无法缓解疫情“后遗症”,经济影响或持续数个季度。(7)3月5日,高盛投资策略组亚洲区联席主管王胜祖认为,尽管中国、美国等全球多国增速预期都已被下调,但目前认为不会出现衰退。股市可能存在一定的下行风险,但持续建议客户保持投资。在风险来临时,美国资产是传统意义上的避风港,而率先从疫情中恢复的中国也可能成为避风港。(8)3月9日,IMF首席经济学家吉塔戈皮纳特认为,由于商业活动中断导致产量降低以及消费者和企业支出意愿降低,新冠肺炎疫情对全球供应端和需求端均造成冲击。对于美国来说,因受到新冠肺炎疫情蔓延打击,企业信心已有所下滑。特别是依赖全球供应链的制造业,企业生产正在遭遇阻碍。(9)3月11日,瑞银重估经济增长。在基准情形下,预计2020年全球经济增速降至2.3%,此前为2.9%,有8个国家将陷入衰退。预计今年二季度美国经济将陷入萎缩,而美联储将在未来两次议息会议上把联邦基金利率下调至0。全球范围而言,预计所有央行均将降息至零利率下限,新兴市场的加权平均政策利率下降90个基点;发达市场下降80个基点。预计全球会进一步宣布大约80个基点(占全球GDP比例)的财政刺激。(10)3月11日,前美联储副主席、经济学家阿兰·布林德认为,由于新冠肺炎疫情引发恐慌,消费者害怕购物且避免在公共场合接触,所有相关支出都可能出现大幅下降且降速较预想更快,美国经济可能已经在3月份陷入衰退。(11)3月12日,摩根大通近日发出警告称,新冠病毒爆发对华尔街的影响可能会恶化全球最具流动性和最重要资产之一“美国国债”的交易状况。
随着美国疫情逐渐升级,美国政界开始淡化其政治意味,终于开始正视疫情对美国经济和社会带来的冲击,防控措施也全面升级。美国各界对美国新冠疫情蔓延普遍较为“谨慎”或“悲观”,从专业人士的角度看,新冠疫情对美国各方面的影响已不可忽视。
2月底以来,我国疫情逐渐得到控制,但是海外疫情却开始大肆扩散,全球疫情防控局势不容乐观。当今全球经济联系十分密切,“疫”国他乡的“蝴蝶效应”使得世界各主要经济体(不论疫情是否严重)难以在疫情影响中独善其身。作为全球第一大经济体,美国经济对全球增长的作用是举足轻重的,美国疫情的扩散程度,对全球金融市场和经济增长的影响至关重要。美国应该拿出更大的决心和态度来遏制疫情在美国的蔓延,尽力减小2020年最大“黑天鹅”给美国和全球经济金融带来的负面效应。3月11日,世卫组织已将新冠肺炎疫情升级为“全球性大流行”的程度。正如专家所言,此次新冠疫情蔓延是不分国别、不管政治的。当前,国际社会更应齐心协力共抗疫情,渡过“新冠疫情”这一难关。具体内容详见华创证券研究所3月18日发布的报告《【华创宏观】美国“疫情”的不同声音——战“疫”系列十五》。
华创证券研究所定位为面向专业投资者的研究团队,本资料仅适用于经认可的专业投资者,仅供在新媒体背景下研究观点的及时交流。华创证券不因任何订阅本资料的行为而将订阅人视为公司的客户。普通投资者若使用本资料,有可能因缺乏解读服务而对报告中的关键假设、评级、目标价等内容产生理解上的歧义,进而造成投资损失。
本资料摘编自华创证券研究所已经发布的研究报告,若对报告的摘编产生歧义,应以报告发布当日的完整内容为准。须注意的是,本资料仅代表报告发布当日的判断,相关的分析意见及推测可能会根据华创证券研究所后续发布的研究报告在不发出通知的情形下做出更改。华创证券的其他业务部门或附属机构可能独立做出与本资料的意见或建议不一致的投资决策。本资料所指的证券或金融工具的价格、价值及收入可涨可跌,以往的表现不应作为日后表现的显示及担保。本资料仅供订阅人参考之用,不是或不应被视为出售、购买或认购证券或其它金融工具的要约或要约邀请。订阅人不应单纯依靠本资料的信息而取代自身的独立判断,应自主作出投资决策并自行承担投资风险。华创证券不对使用本资料涉及的信息所产生的任何直接或间接损失或与此有关的其他损失承担任何责任。