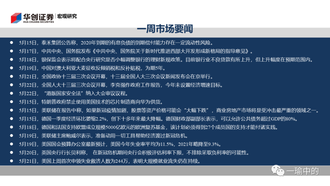
具体内容详见华创证券研究所5月24日发布的报告《【华创宏观】一级城投发行升温 二级市场温和上涨——中资美元债周报20200524》。识别二维码,进入创见小程序。
【数论经济系列】
M1拆分框架:一个连接经济与市场的核心指标--数论经济系列一
贸易战下的中美CPI:短长期和分项影响全拆解--数论经济系列二
于细微处见知著:五大视角全面回顾中美贸易摩擦--数论经济系列六
美国经济全景--“双时钟”视角兼论美国经济领先指数构建&数论经济系列七
降息概率何时还会再背离?--详解FedWatch和WIRP计算方法&数论经济系列八
越来越近的欧元反弹——再论欧美经济不一样的“差”&数论经济系列十
【展望·2020】
经济有近忧,金融无大险,冷春过后自然暖——基于疫情的三大评估与两大展望
中央之“念”,部委如何“回响”?——30部委2020年工作部署梳理
【大类资产配置框架系列】
2019年外资行一致预期是什么?--大类资产配置框架系列之三
【思想汇系列】
宏观调控从大写意到工笔画--第四期&2018中央经济工作会议解读--第四期
【思想碎片系列】
【中美贸易摩擦系列】
【汇率一本通系列】
【高频观察·每周经济观察】
系好安全带,二季度海外需求或俯冲加速——每周经济观察第13期
【高频观察·中资美元债周报】
【高频观察·全球央行双周志】
全球不确定性提高后,各国经济会何去何从?--全球央行双周志第20期
【高频观察·中国信贷官调查】
华创证券研究所定位为面向专业投资者的研究团队,本资料仅适用于经认可的专业投资者,仅供在新媒体背景下研究观点的及时交流。华创证券不因任何订阅本资料的行为而将订阅人视为公司的客户。普通投资者若使用本资料,有可能因缺乏解读服务而对报告中的关键假设、评级、目标价等内容产生理解上的歧义,进而造成投资损失。
本资料摘编自华创证券研究所已经发布的研究报告,若对报告的摘编产生歧义,应以报告发布当日的完整内容为准。须注意的是,本资料仅代表报告发布当日的判断,相关的分析意见及推测可能会根据华创证券研究所后续发布的研究报告在不发出通知的情形下做出更改。华创证券的其他业务部门或附属机构可能独立做出与本资料的意见或建议不一致的投资决策。本资料所指的证券或金融工具的价格、价值及收入可涨可跌,以往的表现不应作为日后表现的显示及担保。本资料仅供订阅人参考之用,不是或不应被视为出售、购买或认购证券或其它金融工具的要约或要约邀请。订阅人不应单纯依靠本资料的信息而取代自身的独立判断,应自主作出投资决策并自行承担投资风险。华创证券不对使用本资料涉及的信息所产生的任何直接或间接损失或与此有关的其他损失承担任何责任。