根据《证券期货投资者适当性管理办法》及配套指引,本资料仅面向华创证券客户中的金融机构专业投资者,请勿对本资料进行任何形式的转发。若您不是华创证券客户中的金融机构专业投资者,请勿订阅、接收或使用本资料中的信息。
本资料难以设置访问权限,若给您造成不便,敬请谅解。感谢您的理解与配合。
文/华创证券首席宏观分析师:张瑜
执业证号:S0360518090001
联系人:张瑜(微信 deany-zhang) 殷雯卿(微信 yinwenqing15)
一、美国大选跟踪
(一)美国大选进展到哪一步?2020年大选进行到初选尾声,拜登已提前锁定民主党总统候选人。受到疫情影响,部分州推迟了初选时间,导致初选截止时间由6月6日延长至8月11日,民主党全国代表大会也由7月13-16日推迟到8月17-20日。不过目前民主党内拜登已获得3850张宣誓代表表,即已提前锁定民主党总统候选人。不过,在正式确定党内候选人后,拜登或将正式发表有关其政见的声明,因此民主党全国代表大会对观测拜登的政治立场而言将是重要的时间截点。目前来看,随后的三场总统辩论与最终的大选投票均未更改时间,但考虑到因疫情原因最终投票方式或改为邮寄形式,或将大幅影响投票率,并且也可能因统计选票原因而延后公布投票结果,由此带来的不确定性或将放大美国金融市场的波动性。
(二)特朗普目前支持率几何?目前拜登大选支持率显著高于特朗普。根据RealClearPolitics综合统计的民调数据,拜登大选支持率高出特朗普8.6个百分点,并且在主要的摇摆州拜登的支持率也普遍高于特朗普。受到疫情防控不利(二次疫情反复以来,美国共和党票仓州与摇摆州新增病例增速快于民主党票仓州)+疫情以来美国经济陷入衰退+种族矛盾+特朗普政府对外政策不确定性加大,特朗普的总统满意度在3月达到高峰后持续下降,目前已降至40.2,其中非裔、拉丁裔民众的支持率更是降至历史新低。未来特朗普连任的不确定性也将是大选的重要关注点。
二、海外经济跟踪
美国零售数据持续改善,与国内出口数据改善相匹配。6月零售销售环比+7.5%,预期+5%,数据再超预期;从分项来看,机动车及零部件同比增速转为正增长(7%),服装、家具、电子产品同比增速降幅显著收窄;与本周公布的国内出口数据中汽车与劳动密集型产品出口显著改善相匹配。随着美国逐步重启经济,零售需求确有明显改善;受疫情反复影响,目前已有25个州暂缓经济重启,但由于并非全面暂停经济活动,因此对需求的冲击或将小于3-4月。
美国6月CPI同比+0.6%,预期+0.6%,核心CPI同比+1.2%,预期+1.1%。从分项来看,6月食品价格与医疗保健价格持续上升,同时原油价格的环比回升带来原油价格对交通运输分项的负向拖累减弱。预计5月将是美国通胀年内的低点,下半年通胀将触底回升,但受制于油价持续低迷、非农时薪难有大涨以及食品价格下半年或带来负向拖累,预计下半年CPI难有较大幅度回升。
欧元区7月ZEW经济现状指数-88.7,前值-89.6,德国7月ZEW经济景气指数59.3,预期60,欧洲经济数据修复速度或慢于美国。尽管从防疫措施,以及出行、餐饮等高频数据来看,欧洲的情况较美国更好,但从月度经济数据来看,欧洲数据改善已有乏力迹象,7月ZEW经济现状指数环比仅小幅改善,花旗经济意外指数也反映出6月以来美国经济数据持续超预期,但欧洲经济数据则表现平平。
三、海外流动性跟踪
本周美联储总资产规模环比重回正增长。较上周增加378.6万亿美元至7.01万亿美元。本周美联储被动缩表科目如回购、贴现等均未出现下降,而同时主动扩表科目如中长期国债与MBS的购买速度快速提升,PPPLF、MSLF、MLF规模小幅扩张,带来资产负债表重回扩表趋势。从流动性指标来看,本周各项数据走势均平稳,美国金融状况指数继续改善,但杠杆贷款状况仍紧张。
风险提示:海外疫情反复超预期,海外复工进度不及预期,海外经济体经济下行超预期
(一)美国大选进展到哪一步?
美国大选流程主要包括:①两党初选(由各州分别投票,确定宣誓代表票数,获得超过半数选票即可获胜,在本轮大选中获得1991张宣誓代表票即可赢得初选)→②两党召开全国代表大选(确定各自的总统候选人)→③总统候选人进行三场电视辩论→④全国投票日(选民投票选出各州“选举人”)→⑤由选举人团投票最终确定总统人选。(详见表1日历)
所谓“选举人团”制度,具体来说即为在全国投票日,选民将票投给各州选举人,除华盛顿特区外其余各州选举人数量等于其在国会中的席位数。而在全民公投后,选举人团举行投票,此轮投票采取“赢者通吃”规则,即选举人会将选举人票全部投给在本州公投中获胜的总统候选人;候选人只需拿下全国一半以上的选举人票即可赢得大选。
2020年大选进行到初选尾声,拜登已提前锁定民主党总统候选人。受到疫情影响,部分州推迟了初选时间,导致初选截止时间由6月6日延长至8月11日,民主党全国代表大会也由7月13-16日推迟到8月17-20日。不过目前民主党内拜登已获得3850张宣誓代表表,即已提前锁定民主党总统候选人。不过,在正式确定党内候选人后,拜登或将正式发表有关其政见的声明,因此民主党全国代表大会对观测拜登的政治立场而言将是重要的时间截点。目前来看,随后的三场总统辩论与最终的大选投票均未更改时间,但考虑到因疫情原因最终投票方式或改为邮寄形式,或将大幅影响投票率,并且也可能因统计选票原因而延后公布投票结果,由此带来的不确定性或将放大美国金融市场的波动性。
(二)特朗普目前支持率几何?
目前拜登大选支持率显著高于特朗普。根据RealClearPolitics综合统计的民调数据,拜登大选支持率高出特朗普8.6个百分点,并且在主要的摇摆州拜登的支持率也普遍高于特朗普。受到疫情防控不利(二次疫情反复以来,美国共和党票仓州与摇摆州新增病例增速快于民主党票仓州)+疫情以来美国经济陷入衰退+种族矛盾+特朗普政府对外政策不确定性加大,特朗普的总统满意度在3月达到高峰后持续下降,目前已降至40.2,其中非裔、拉丁裔民众的支持率更是降至历史新低。
美国零售数据持续改善,与国内出口数据改善相匹配。6月零售销售环比增7.5%,预期增5%,数据再度超预期;从分项来看,6月机动车及零部件同比增速转为正增长(7%),服装、家具、电子产品同比增速降幅显著收窄;与本周公布的国内出口数据中汽车与劳动密集型产品出口显著改善相匹配。随着美国逐步重启经济,零售需求确有明显改善;受疫情反复影响,目前已有25个州暂缓经济重启,但由于并非全面暂停经济活动,因此对需求的冲击或将小于3-4月。
美国6月CPI同比+0.6%,预期+0.6%,核心CPI同比+1.2%,预期+1.1%。从分项来看,6月食品价格与医疗保健价格持续上升,同时原油价格的环比回升带来原油价格对交通运输分项的负向拖累减弱。预计5月将是美国通胀年内的低点,下半年通胀将触底回升,但受制于油价持续低迷、非农时薪难有大涨以及食品价格下半年或带来负向拖累,预计下半年CPI难有较大幅度回升。
欧元区7月ZEW经济现状指数-88.7,前值-89.6,德国7月ZEW经济景气指数59.3,预期60,欧洲经济数据修复速度或慢于美国。尽管从防疫措施,以及出行、餐饮等高频数据来看,欧洲的情况较美国更好,但从月度经济数据来看,欧洲数据改善已有乏力迹象,7月ZEW经济现状指数环比仅小幅改善,花旗经济意外指数也反映出6月以来美国经济数据持续超预期,但欧洲经济数据则表现平平。
本周美联储总资产规模环比重回正增长。较上周增加378.6万亿美元至7.01万亿美元。本周美联储被动缩表科目如回购、贴现等均未出现下降,而同时主动扩表科目如中长期国债与MBS的购买速度快速提升,PPPLF、MSLF、MLF规模小幅扩张,带来资产负债表重回扩表趋势。从流动性指标来看,本周各项数据走势均平稳,美国金融状况指数继续改善,但杠杆贷款状况仍紧张。
(一)海外重点国家确诊人数跟踪
截至2020年7月10日,全球累计确诊病例1418.1万例,较上周(7月10日)新增156万例,新增病例速度持续加快;其中美国单日新增病例仍在7万人以上,累计确诊病例达到377万,美国中西部州新增病例增速在此轮疫情中最为严重,共和党票仓州与摇摆州新增病例增速仍快于民主党票仓州。
(二)货币政策
本周欧洲央行议息会议将三大利率维持在0%不变,维持紧急购债计划规模在1.35亿欧元,欧央行行长拉加德表示,预计经济活动在第三季度反弹,通胀将在2021年初上升,未来几个月整体通胀将进一步下降。日本央行议息会议将基准利率维持在-0.1%不变,将10年期国债收益率目标维持在0%附近不变,维持ETF年度购买量在12万亿日元不变。同时日央行发布经济展望,预计2020财年GDP将萎缩4.7%,此前预期萎缩3%-5%;2021财年GDP增速预期为3.3%,此前预期2.8%;2020财年核心通胀预期为-0.5%,2021财年为0.3%。
(三)财政政策
本周无实际落地财政政策,欧盟将于7月17-18日举行领导人峰会,讨论7500亿欧元的经济复苏计划,拉加德预期欧盟复苏基金将获得批准。另外,美国众议长佩洛西表示有信心国会在未来几周内能够通过另一项抗疫纾困计划。
(四)疫情防控措施
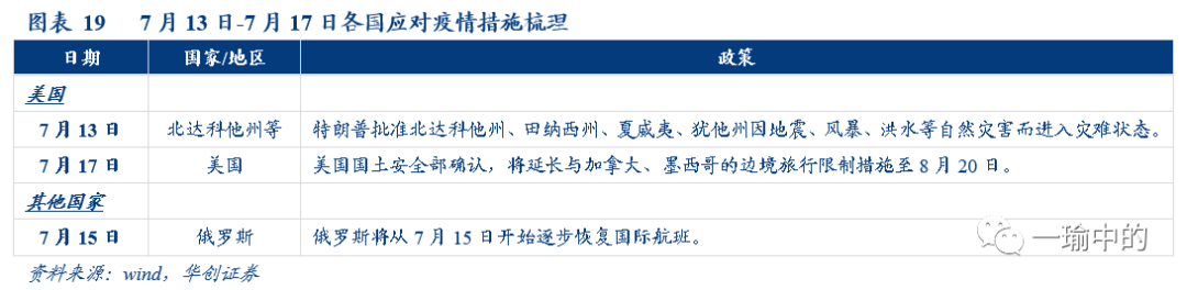
因疫情原因美国目前已有25州暂停经济重启;美国将延长与加拿大、墨西哥的边境旅行限制措施至8月20日。另外因地震、洪水等自然灾害,总统特朗普批准北达科他州、密苏里州、密西西比州、田纳西州、夏威夷、犹他州和密西根州等多州进入“灾难状态”。此外,俄罗斯将从7月15日开始逐步恢复国际航班。
(五)国际组织及各国官员表态
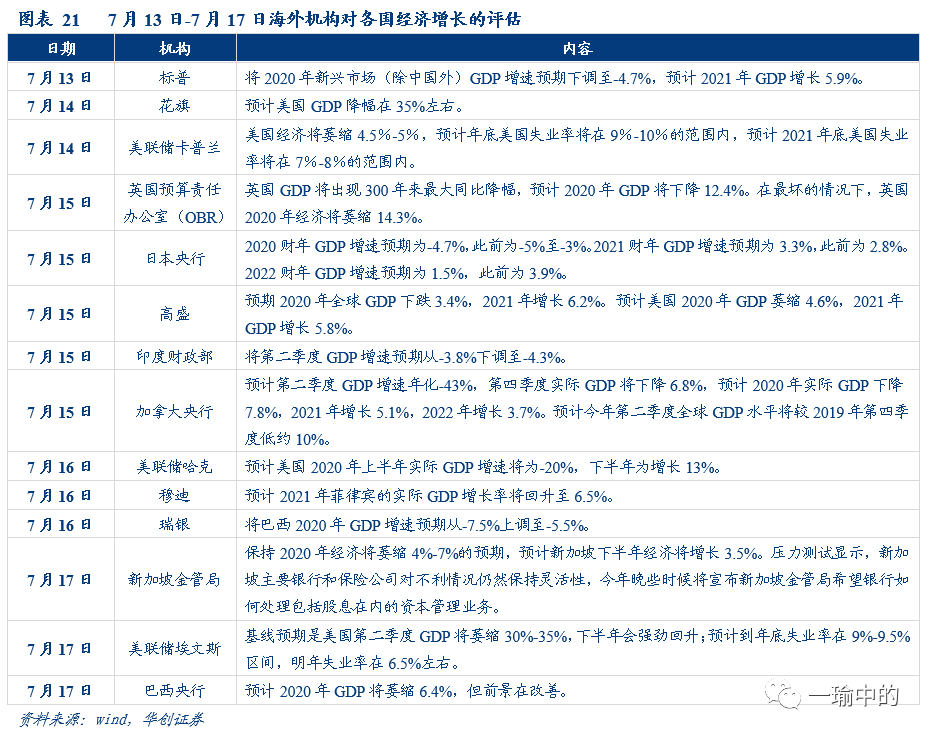
(六)海外机构对经济增长的预测
具体内容详见华创证券研究所7月19日发布的报告《【华创宏观】美国大选时间表一览——海外周报第17期》。
【数论经济系列】
M1拆分框架:一个连接经济与市场的核心指标--数论经济系列一
贸易战下的中美CPI:短长期和分项影响全拆解--数论经济系列二
于细微处见知著:五大视角全面回顾中美贸易摩擦--数论经济系列六
美国经济全景--“双时钟”视角兼论美国经济领先指数构建&数论经济系列七
降息概率何时还会再背离?--详解FedWatch和WIRP计算方法&数论经济系列八
越来越近的欧元反弹——再论欧美经济不一样的“差”&数论经济系列十
【展望·2020】
经济有近忧,金融无大险,冷春过后自然暖——基于疫情的三大评估与两大展望
中央之“念”,部委如何“回响”?——30部委2020年工作部署梳理
【大类资产配置框架系列】
2019年外资行一致预期是什么?--大类资产配置框架系列之三
中美国债市场波动率比较及影响因素--大类资产配置框架系列之七
【思想汇系列】
宏观调控从大写意到工笔画--第四期&2018中央经济工作会议解读--第四期
【思想碎片系列】
【中美贸易摩擦系列】
【汇率一本通系列】
【高频观察·每周经济观察】
系好安全带,二季度海外需求或俯冲加速——每周经济观察第13期
【高频观察·中资美元债周报】
【高频观察·全球央行双周志】
全球不确定性提高后,各国经济会何去何从?--全球央行双周志第20期
【高频观察·中国信贷官调查】
华创证券研究所定位为面向专业投资者的研究团队,本资料仅适用于经认可的专业投资者,仅供在新媒体背景下研究观点的及时交流。华创证券不因任何订阅本资料的行为而将订阅人视为公司的客户。普通投资者若使用本资料,有可能因缺乏解读服务而对报告中的关键假设、评级、目标价等内容产生理解上的歧义,进而造成投资损失。
本资料摘编自华创证券研究所已经发布的研究报告,若对报告的摘编产生歧义,应以报告发布当日的完整内容为准。须注意的是,本资料仅代表报告发布当日的判断,相关的分析意见及推测可能会根据华创证券研究所后续发布的研究报告在不发出通知的情形下做出更改。华创证券的其他业务部门或附属机构可能独立做出与本资料的意见或建议不一致的投资决策。本资料所指的证券或金融工具的价格、价值及收入可涨可跌,以往的表现不应作为日后表现的显示及担保。本资料仅供订阅人参考之用,不是或不应被视为出售、购买或认购证券或其它金融工具的要约或要约邀请。订阅人不应单纯依靠本资料的信息而取代自身的独立判断,应自主作出投资决策并自行承担投资风险。华创证券不对使用本资料涉及的信息所产生的任何直接或间接损失或与此有关的其他损失承担任何责任。