根据《证券期货投资者适当性管理办法》及配套指引,本资料仅面向华创证券客户中的金融机构专业投资者,请勿对本资料进行任何形式的转发。若您不是华创证券客户中的金融机构专业投资者,请勿订阅、接收或使用本资料中的信息。
本资料难以设置访问权限,若给您造成不便,敬请谅解。感谢您的理解与配合。
文/华创证券首席宏观分析师:张瑜
执业证号:S0360518090001
联系人:张瑜(微信 deany-zhang) 陆银波(微信 15210860866)
【出口相关报告】
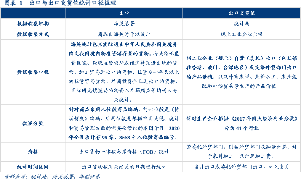
出口与出口交货值,在数据收集时,由于在收集方式、收集口径、统计时间区间、商品价格的处理等方面存在一定的差异,使得两者最终呈现的数值有一定的差异。具体来说,至少五个因素,会使得出口与出口交货值出现差异。
1)出口交货值不包括农业部门生产的用于出口的商品。而出口中会包括。
2)出口交货值不包括规模以下工业企业生产的用于出口的商品。而出口中会包括。
3)工业企业将商品交给外贸部门用于出口后,若该外贸部门出口转内销,则该商品不会计入出口中。造成出口交货值大于出口。
4)工业企业当期上报的出口交货值,可能由于交通、报关等因素,实际尚未出境,使得当期未纳入出口的统计中。或者反过来,当期统计的出口货物中,未必是当期生产的用于出口的,可能是上期生产的。
5)对于来料加工,出口交货值按加工费统计。出口时按商品货值统计(FOB)。
将出口交货值与出口金额(人民币计价)相除,比值在2017年以前在80%以上。2017至2019年逐年下行。2019年降至72%。2020年前9个月,这一比值降至68.1%。两者体量差距在扩大中。
本章想说明三点。
第一,因为出口交货值不包括农业、工业的限额以下,体量上不如出口是预期之内的。考虑到出口中农业占比在3%左右(HS编码第一至第四类),出口交货值与出口的体量上的差距可能更多来自工业企业规下部分。
第二,2008-2016年的平均比值在84%。波动来自每年出口增速与出口交货值增速有一定差异(差异原因第三章节进一步分析)。比如2009年,出口增速为-18.3%,出口交货值增速为-9.8%(自行计算,用当年出口交货值除以上年),出口交货值增速高于出口,使得2009年出口交货值与出口的之比从2008年的81%上升至89%。
第三,2017-2019年比值持续下行,受规上企业样本变动影响较大。出口交货值的同比增速,其公布值与出口增速相差不大,但出口交货值的同比若自行计算(今年除以去年),则明显低于公布的出口交货值的增速。比如2017年,出口增速为10.8%,出口交货值统计局公布的增速为10.7%,差别很小。但若按2017年的出口交货值除以2016年的数,则增速仅有3.4%。相当于2017年的规上企业相比2016年的,出口交货值的体量略小一些。这一趋势一直持续至今年(2020年前9个月,出口交货值增速公布值为-3.1%,自行计算值为-4.8%)。
先客观说下当下现状。今年自4月以来,出口交货值增速连续六个月不如出口增速,增速差均值达到-6.8%。
历史来看,出口交货值增速与出口增速出现不一致较为常见。但持续的背离,且如此大幅度的背离,虽有,但并不常见。相近的例子是2017年、2014年、2010年;2017年3-7月,出口交货值连续5个月增速不如出口增速,增速差均值为-4%。2014年7-12月,出口交货值连续6个月增速不如出口增速,增速差均值为-3.6%。2010年4-9月,出口交货值连续6个月不如出口增速,增速差均值达到-8%,但彼时单月出口增速在20%以上。
对这种持续时间长、背离幅度大的现状,我们思考了一些可能的原因,尝试性解释如下。
首先,排除以下三种可能。
第一,工业企业卖给外贸部门后,外贸部门出口转内销。这种情况下出口交货值增速应该高于出口增速。类似于2009年、2016年。
第二,农产品出口的扰动(农产品计入出口而不计入出口交货值)。我们将出口中农产品相关部分予以剔除,实际上去掉农业之后出口增速更快一些。4-9月,出口增速月度均值为7.4%,去掉农产品之后,月度均值为7.6%。
第三,来料加工出口扰动(计价的差别,导致出口中来料加工权重高于出口交货值来料加工的权重)。4-9月,来料加工的出口增速均值为-12.5%。理论上,对出口的拖累要高于对出口交货值的拖累。
以下两种可能,我们觉得是暂时无法排除的,一定程度上能提供一些解释。
(一)可能一:规下工业企业出口情况较好
如果规下企业出口增速较高,或使得出口交货值增速不如出口增速。但遗憾的是,缺乏规下的数据。我们从三个视角侧面予以验证。(注:PMI新出口订单中,小企业弱于大中企业,可能与样本选择有关,因为疫情影响,今年出口好的企业未必是往年出口好的企业)。
第一,民企出口与整体出口的比较。今年民企出口增速更好。由于民企中小企业数量较高。如果民企出口增速偏高,有可能小企业出口不错。2020年前三季度,民企出口增速为10%,明显快于整体的1.8%。与之类似的是2019年,民企出口增速为13%,整体出口增速为5%,民企更快。而出口交货值2019年增速为1.3%,出口2019年增速为5%(注:人民币计价,用当年出口除以去年,海关总署新闻发布会提及这一增速是5%,但WIND的数据是0.5%),出口交货值增速差一些。
第二,纺织业。今年纺织相关产品可能是小企业出口增速更好。今年防疫物资(如口罩)出口增速较快,有可能这些防疫物资多数来自小企业生产。我们将出口交货值中纺织业;纺织服装、服饰业这两个行业的增速,以及出口金额中第十一类,纺织原料及纺织制品的增速予以比较。今年明显的特征是,出口中纺织相关产品增速大幅高于出口交货值中纺织相关产品。
第三,义乌。今年2-3季度,义乌出口增速好于全国整体出口情况。义乌的出口一定程度上代表的是小企业的出口(注:根据数说义乌(2019年),2019年义乌工业生产中,规模以上工业增加值仅占全部工业增加值的37%。而全国,这一比例可能在80%以上)。今年1季度,出口交货值增速(-10.3% >出口增速(-11.4%)>义乌出口增速(-14.7%)。而2-3季度,出口交货值增速(0%)<出口增速(7.5%)<义乌出口增速(12.92%),反映2-3季度,可能是小企业出口更好,使得出口交货值增速不如出口增速。从义乌的出口结构看,更多是偏轻工业制品,如塑料制品、玩具、服装、家具、皮革、陶瓷、鞋靴等。
(二)可能二:存货因素
存货因素会带来短暂的出口交货值增速与出口增速的不一致。原理是,如果当月生产的用于出口的商品,并未及时报关出口,则可能当月该商品的出口交货值增速大于出口增速,而随后的月份该商品的出口增速大于出口交货值增速。
我们发现机电相关产品可能有存货因素的干扰。验证的方法分两步。
第一步,看出口中第十六类,机器、机械器具、电气设备及其零件的出口增速与出口交货值中计算机、通信和其他电子设备制造业的增速。今年3-6月,该类别商品,出口交货值增速高于出口增速。7-9月,出口交货值增速低于出口增速。符合存货因素干扰的特征。
第二步,检查工业生产与存货。如果存货因素干扰存在的话,企业知道前期生产的商品并未顺利报关出口(这些商品由于所有权尚未转移,不能确认收入,可能还是以存货形式计入报表中),可能在后期相应减少相关商品的生产。我们发现,3-6月,计算机、通信和其他电子设备制造业的生产增速逐月上行,存货上行。7-9月,生产增速逐月下行,存货回落。逻辑推演顺畅。
注:出口中第十六类占出口比重为43.6%(海关总署2019年数据)。除了电子这一行业外,还包括电气机械、通用设备、专用设备等行业。选择电子作为比较,原因是电子这一行业占出口交货值的权重为45%(统计局2019年数据),体量相近。
风险提示
出口持续上行。
具体内容详见华创证券研究所10月30日发布的报告《【华创宏观】三个问题理解出口与出口交货值的差异》。
【数论经济系列】
M1拆分框架:一个连接经济与市场的核心指标--数论经济系列一
贸易战下的中美CPI:短长期和分项影响全拆解--数论经济系列二
于细微处见知著:五大视角全面回顾中美贸易摩擦--数论经济系列六
美国经济全景--“双时钟”视角兼论美国经济领先指数构建&数论经济系列七
降息概率何时还会再背离?--详解FedWatch和WIRP计算方法&数论经济系列八
越来越近的欧元反弹——再论欧美经济不一样的“差”&数论经济系列十
【展望·2020】
经济有近忧,金融无大险,冷春过后自然暖——基于疫情的三大评估与两大展望
中央之“念”,部委如何“回响”?——30部委2020年工作部署梳理
【大类资产配置框架系列】
2019年外资行一致预期是什么?--大类资产配置框架系列之三
【思想汇系列】
宏观调控从大写意到工笔画--第四期&2018中央经济工作会议解读--第四期
【思想碎片系列】
【中美贸易摩擦系列】
【汇率一本通系列】
【高频观察·每周经济观察】
系好安全带,二季度海外需求或俯冲加速——每周经济观察第13期
【高频观察·中资美元债周报】
圣诞节平稳收官,一二级市场平淡--中资美元债周报20191229
【高频观察·全球央行双周志】
全球不确定性提高后,各国经济会何去何从?--全球央行双周志第20期
【高频观察·中国信贷官调查】