根据《证券期货投资者适当性管理办法》及配套指引,本资料仅面向华创证券客户中的金融机构专业投资者,请勿对本资料进行任何形式的转发。若您不是华创证券客户中的金融机构专业投资者,请勿订阅、接收或使用本资料中的信息。本资料难以设置访问权限,若给您造成不便,敬请谅解。感谢您的理解与配合。
文/华创证券研究所所长助理、首席宏观分析师:张瑜
执业证号:S0360518090001
联系人:张瑜(微信 deany-zhang)
主要观点
第三期海外论文双周志将聚焦货币金融条件指数话题。我们将从加拿大央行的工作论文出发,分析了货币条件指数的理论基础、构建方法以及可能存在的问题。此外,我们梳理了货币条件指数的三个拓展方向,分别是引入资产价格指标、引入信贷渠道以及引入动态因素,方便大家把握当下的研究进展。最后,我们还介绍了业界广泛使用的货币条件指数。货币条件指数(Monetary Condition Index,简称MCI)最早是由加拿大银行在20世纪80年代末提出的概念,旨在衡量货币政策的松紧程度。从理论根源看,其理论基础是是刻画小型开放经济体的经典理论框架—蒙代尔-弗莱明模型,该模型描述了经济体中名义汇率、利率和产出之间的短期关系。从构建方法看,货币条件指数选取了短期利率和汇率,然后计算两个指标在给定基期内变化的加权平均值。而合成指数过程中权重的选择主要有三种方法,包括简化的总需求方程、大型宏观经济模型模拟以及向量自回归模型。从存在的问题来看,MCI存在过度依赖模型、缺乏动态、系数不稳定等问题。针对货币条件指数存在的问题,学界在货币条件指数的拓展方面做了许多尝试。总结来看,大概有三个方向:一是随着资产价格、信贷变动等金融因素逐渐成为经济波动的新原因之一,越来越多的研究机构重视金融因素对实体经济的影响,所以引入资产价格拓展为金融条件指数。二是考虑到发展中国家的金融市场发展或体制政策与发达经济体有着明显的不同,其独特的体制机制决定了其货币政策传导机制与理论上的小型开放经济体不同,所以针对发展中国家利率以及汇率渠道不通畅的问题引入信贷渠道。三是由于新兴市场国家面临经济结构转型,MCI的权重必然是不稳定的,因此引入动态因素,从而更好地反应货币金融形势的变化。欧央行的货币条件指数。尽管加拿大央行是最早使用货币条件指数的中央银行,但现在已经停止公布货币条件指数,目前欧盟委员会官网还在继续定期公布货币条件指数。欧央行的MCI为实际短期利率和实际有效汇率相对基期值的加权平均值。欧央行认为,简单和及时是MCI最吸引人的特点。不过,欧央行指出,须牢记MCI不能用于评估货币政策的立场,因为货币政策立场应通过中央银行的政策工具和中央银行的目标来评估。海外广泛使用的金融条件指数。不少学者认为,金融条件指数涵盖了不同的金融指标,而且能够衡量金融压力,可以作为金融市场健康状况的晴雨表。目前国际上广泛使用的金融条件指数有五个:圣路易斯联储金融压力指数(STLFSI)、芝加哥联储国家金融条件指数(CNFCI)、彭博金融条件指数(BFCI)、堪萨斯城金融压力指数(KCFSI)和高盛金融条件指数(GSFCI)。每个指数包含不同的金融变量,通常包括五种主要类别中的一种:短期国债利率、长期国债利率、信用利差、美元指数以及股票价格。国内的货币金融条件指数。目前国内使用的货币金融条件指数有六种,其中属于货币条件指数的有九鞅货币条件指数、彭博中国货币条件指数以及花旗中国货币条件指数,属于金融条件指数的有第一财经研究院中国金融条件指数、高盛中国金融条件指数以及花旗中国金融条件指数。
![]()
货币条件指数(Monetary Condition Index,简称MCI)最早是由加拿大银行在20世纪80年代末提出的概念,然后由时任加拿大银行副行长的Charles Freedman在1994年的文章《The Use of Indicators and of the Monetary Conditions Index in Canada》中首次对其进行了详尽的阐述,货币条件指数旨在衡量货币政策立场对经济的影响。
MCI的理论基础是刻画小型开放经济体的经典理论框架——蒙代尔-弗莱明模型,描述了经济体中名义汇率、利率和产出之间的短期关系,它是在描述封闭经济体的IS-LM模型的基础上做的拓展,引入了汇率渠道。而IS-LM模型只关注利率和产出之间的关系。![]()
MCI将经济描述为实际汇率与实际利率的函数,而货币政策则通过调整利率以及汇率来影响总需求:![]()
其中,y_t为总需求,r_t为实际利率,e_t为实际汇率,v_t为其它对总需求有影响的随机误差项。随着加拿大银行引入MCI的概念,不少中央银行开始测算本国的货币条件指数。挪威、瑞典、新西兰等国央行纷纷将MCI作为货币政策变动的指示器,并以此判断未来产出与价格的变动,加拿大银行则将MCI作为其货币政策操作目标。![]()
Freedman(1995)指出,过去很长时间以来加拿大一直以短期利率作为操作目标,对于货币政策指数的拓展基于两个方面的考虑:首先,在浮动汇率制条件下,货币政策操作将通过利率与汇率两条渠道,而不再局限于利率;其次,如果汇率受到外部冲击,货币当局应当采取措施抵消其对总需求的影响。货币条件指数恰恰是集中反映了短期利率和汇率在货币政策传导中的效应。![]()
根据加拿大银行1995年的货币政策报告,其货币条件指数选取了短期利率(90天商业票据利率)和G10贸易加权平均汇率,然后计算两个指标在给定基期内变化的加权平均值。![]()
其中,t=0为基准日期,θ_R和θ_e分别是利率与汇率的权重。按照惯例,利率R_t为水平值,而汇率e_t则做了对数处理。因此,MCI的大小取决于基准日期、权重以及利率汇率的变化。
关于利率与汇率的权重θ_R和θ_e,Goodhart(2003)总结了三种确定方法,一是简化形式的总需求方程,即将产出缺口与利率、汇率联系起来的 IS 方程,以及将通货膨胀与产出缺口联系起来的菲利普斯曲线来计算权重。二是大型宏观经济模型模拟,即利用政策变量冲击对经济的影响来估计政策变量的权重。三是向量自回归(VAR)脉冲响应函数,即使用产出或通货膨胀对政策变量冲击的多个周期滞后脉冲响应来计算权重。加拿大银行是通过简化形式的总需求方程来确定利率与汇率的权重是3比1,即实际利率中1个百分点(100个基点)的变化对总需求的影响与实际有效汇率中3个百分点的变化大致相同。权重的确定主要是基于之前的实证研究,如DuguayP(1994)中利率变化与汇率变化对产出增速的影响约为1:3。![]()
MCI的上升或者下降意味着货币政策环境的紧缩或者宽松,所以,货币条件指数的绝对水平值并没有什么意义。货币条件的宽松或者紧缩只是一个相对的概念,货币条件指数的意义仅在于短期内的各时间点间的相对比较。尽管加拿大银行是最早引入MCI的央行,但现在加拿大银行已经不再公布MCI,目前只有欧央行等少数央行还在公布MCI。即使是继续公布MCI的欧央行,也在官网中强调MCI不能用于评估货币政策的立场。之所以会出现这样的局面,是因为MCI存在模型依赖等问题,具体来说:一是模型依赖性。MCI的权重无法直接观测,通常是从一个经济模型的实证结果中推导出来的。因此,MCI的权重严重依赖于模型所做的假设,不同模型估计出的MCI是明显不同的,后面介绍各个机构估计的MCI时也可以看到这一点。二是缺乏动态性。MCI中所包含的变量对产出和通货膨胀产生作用的速度不一致,利率与汇率也并非同步变量。解决方法之一是在估计缩减式的IS曲线时考虑到滞后项,然后将统计显著的滞后项系数相加作为MCI中该变量的权重。三是系数的不稳定性。MCI通常由一个跨度较大的时间序列估算得到,因此未能体现样本期内经济的结构性变化,例如中国期间经历了利率市场化改革以及汇率改革。一些由商业机构估算的MCI未考虑到该问题,或者简单地用转折点进行处理 。四是冲击识别的困难性。不同类型的冲击对货币政策有不同的含义,MCI使汇率冲击的识别变得复杂,因为这需要分别关注汇率和利率的变动,而不是合在一起考虑。
面对MCI存在的诸多问题,学界在货币条件指数的拓展方面做了许多尝试。总结来看,大概有三个方向,一是引入资产价格拓展为金融条件指数(Financial Condition Index,简称FCI),二是考虑到发展中国家利率以及汇率渠道不通畅的问题引入了信贷渠道,三是针对模型过于依赖权重的问题引入动态因素,从而可以分析权重随着时间的变化。主流宏观经济学框架中,经济学家主要用实体经济来解释经济波动,货币和金融机构只是发挥简单作用,而货币从长期看是“中性”的。但是,随着金融自由化的发展,以及各地区股价波动、地产泡沫、资本流动等金融因素对实体经济的冲击,越来越多的经济学家认识到金融对经济的增长起到很大程度的杠杆作用。而且,资产价格、信贷变动等金融因素也似乎正在作为经济波动的新原因之一,越来越受到各国政府和研究机构的重视。与此同时,金融结构的变迁与资产价格的大幅波动显著地改变了货币政策对实体经济的影响,对传统的货币政策理论提出了新的挑战。而关于货币政策传递过程的理论和实证研究表明,房地产和股票价格也可能通过财富和资产负债表效应在货币政策的传递中发挥重要作用。货币政策可以通过套利效应和预期未来股息贴现率的变化来影响房地产和股票价格,从而导致货币政策的财富效应和资产负债表效应。Goodhart(2000)在利率以及汇率的基础上,引入了房地产和股票价格,将MCI扩展为FCI。Hofman(2000)认为,尽管货币条件指数已经被作为一种货币政策状态和总需求条件的测度手段,但是其他资产价格也同样影响着总需求,由此导出的金融条件指数可以包含未来通货膨胀压力的有效信息。![]()
其中,q_it为资产在t期的价格,
为资产在期的长期价格或者均衡价格,而为w_i资产i价格的相对权重。![]()
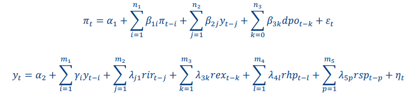
其中,Π_t为通货膨胀率,y_t为产出缺口,rir_t为剔除趋势的实际利率,rex_t为实际汇率缺口,rhp_t为实际房价缺口,rsp_t为实际股价缺口。回顾加拿大银行关于货币条件指数的文章,其变量选择主要是根据蒙代尔-弗莱明模型,适用的是小型开放经济体,货币政策传导渠道是利率渠道和汇率渠道。但是,对于新兴市场国家以及发展中国家来说,其金融市场发展或体制政策与发达经济体有着明显的不同,其独特的体制机制决定了其货币政策传导机制与理论上的小型开放经济体不同。回顾相关文献,各国在流动性、银行间货币市场结构以及整体金融发展方面的差异,很可能是影响政策利率通过利率渠道向经济传递的重要因素。同时,市场分割、缺乏融资机会、美元化或占主导地位的国有银行的存在,可能会减少政策利率向贷款利率的传递。此外,银行贷款(或狭义信贷)渠道在欠发达经济体可能更为重要,因为许多家庭和企业严重依赖银行贷款,即使在某些情况下利益可能受到损害。![]()
卜永祥(2004)以及彭文生(2005)认为,对于中国这样的发展中国家,货币政策除了通过利率和汇率,还通过货币供应量或信贷渠道影响经济增长和通货膨胀,因而扩展了货币状况指数的概念,加进货币供应量变化造成的影响,定义货币状况指数为:![]()
其中,m_t是实际货币供应量指数的对数值,m_b是选定的基期的实际货币供应量指数的对数值,A_M是对货币供应量的权重,m_t相对于基期增加得越多,表明货币政策越宽松。货币条件指数的好坏很大程度上取决于权重估计的准确与否,传统的货币条件指数中权重大多通过大型宏观经济模型、总需求简化模型以及VAR脉冲响应分析等方法进行估计,是不随时间变化的。权重不变的设定对于经济金融形势较为稳定的发达国家可能是合适的,但是对于处于制度改革时期的发展中国家来说,却不能较好地反应货币金融形势的变化。为了使模型参数体现时变特征,从而实现动态地估计货币条件指数,MontagnoliA(2004)开始利用卡尔曼滤波动态估计权重。卡尔曼滤波是一种可以用来估计未观测变量的方法,其中未观测的变量作为解释变量出现在状态空间模型中,可以写成“状态空间形式”。状态空间表示是由测量方程组成的表示,它将观察变量或信号变量表示为未观察变量或状态变量的函数,以及一些过渡方程,控制未观察变量的路径。![]()
其中,y_t为产出缺口,而X_t是一个包含解释变量以及常数项的T×k维矩阵,状态向量Z是一个包含所有权重且随时间变化的k×1维向量,r_t是方差-协方差矩阵为H的残差项。而转移方程的形式为:![]()
其中,T是参数向量,v是一个方差-协方差矩阵为Q的残差向量。通过卡曼滤波方法,我们可以估计如下形式的时变参数模型:![]()
除了状态空间模型之外,也有论文对传统的VAR模型做了扩展,Nakajima(2011)通过时变参数向量自回归模型 (TVP-VAR)分析日本的货币政策。TVP-VAR模型是在 VAR 模型的基础上扩展而来,最大的改进在于它假定系数矩阵和协方差矩阵都是时变的,这有利于刻画变量之间联立关系的非线性特征,无论是来自冲击大小的改变还是来自传导途径的改变都能得到响应。一个典型的 TVP-VAR 模型可以表示成以下形式:![]()
其中,y_t是k×1维可观测向量,
,β_t为
维时变系数向量。
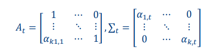
参考 Nakajima et al. (2011) 的处理方法,假定为下三角矩阵,该假设不仅可以保证VAR 系统的递归识别,而且减少了待估参数的个数,和分别为如下维的下三角矩阵和对角矩阵:![]()
在上述模型中,系数向量β_t、矩阵A_t和协方差矩阵
都是时变的。时变的矩阵A_t意味着第i个变量冲击对第j个变量的影响是随时间而变化的。
目前实践中的货币条件指数包括欧央行定期公布的货币条件指数以及彭博、花旗等机构公布的货币条件指数。此外,金融危机之后学者们认识到金融因素对实体经济的重要影响,越来越多的央行和机构开始使用金融条件指数。实践中看,不同机构的货币金融条件指数存在明显差异,如何构建一个好的货币条件指数呢?我们认为,一是变量的选择要符合经济直觉,与本国货币政策的传导渠道一致;二是要考虑到动态性、参数稳定性等实证研究的要求。尽管加拿大央行是最早使用货币条件指数的中央银行,但现在已经停止公布货币条件指数,目前欧盟委员会(European Commission)官网还在继续定期公布货币条件指数。欧央行的MCI为实际短期利率和实际有效汇率相对基期值的加权平均值,其中利率和汇率的相对权重为 6:1。这个权重反映了两年后每个变量对 GDP 的相对影响,并且来自OECD互连模型(OECD’s Interlink Model)的模拟。欧央行认为,简单和及时是 MCI 最吸引人的特点。然而,MCI的使用和解释存在重大困难。用于构建 MCI 的权重取决于模型,因此,权重受到估计不确定性的影响,这可能意味着参数的置信区间很大。此外,不同的模型可能会导致完全不同的 MCI 权重。值得注意的是,欧央行指出,在解释 MCI 时,必须牢记它不能用于评估货币政策的立场。货币政策立场应通过中央银行的政策工具和中央银行的目标来评估。就欧元而言,利率由欧洲央行控制,而汇率对货币政策决定以外的许多影响作出反应。根据欧洲央行的货币政策策略,适当的利率水平取决于对可能与价格发展相关的所有信息的总体评估。![]()
根据圣路易斯联储2017的工作论文,房地产泡沫的破灭和随后的金融危机导致了自大萧条以来最严重的衰退。金融危机促使经济学家寻找工具来更好地了解和衡量金融部门的“温度”,金融条件指数因此受到更多的重视。不少学者认为,FCI总结了不同的金融指标,而且能够衡量金融压力,可以作为金融市场健康状况的晴雨表。目前国际上广泛使用的金融条件指数有五个:圣路易斯联储金融压力指数(STLFSI)、芝加哥联储国家金融条件指数(CNFCI)、彭博金融条件指数(BFCI)、堪萨斯城金融压力指数(KCFSI)和高盛金融条件指数(GSFCI)。每个指数包含不同的金融变量,通常包括五种主要类别中的一种:短期国债利率、长期国债利率、信用利差、美元指数以及股票价格。构建FCI的常见方法是使用金融变量的加权平均值或主成分分析(PrincipalComponent Analysis,简称PCA),目的是利用当前金融变量提取有关未来的信息,提供对金融市场健康状况的洞察。![]()
从不同指标的相关性来看,KCFSI和CNFCI的相关性最强,因为它们使用了许多相同的广义金融变量,比如各种国债和债券收益率息差,且都是使用PCA方法构建的。BFCI也与KCFSI和CNFCI高度相关,因为BFCI也使用了许多类似的变量,但它使用了金融变量的平均权重,而不是PCA。GSFCI与其他指数的相关性较小,因为它只使用了长期公司债券收益率、短期债券收益率、汇率和股票市场变量的加权平均。![]()
目前国内使用的货币金融条件指数有六种,其中属于货币条件指数的有九鞅货币条件指数、彭博中国货币条件指数以及花旗中国货币条件指数,属于金融条件指数的有第一财经研究院中国金融条件指数、高盛中国金融条件指数以及花旗中国金融条件指数。目前机构公布的中国货币条件指数有九鞅货币条件指数、花旗货币条件指数以及彭博货币条件指数。从指数的形态来看,花旗货币条件指数与彭博货币条件指数较为相似,因为指标的选择基本一致,不同点主要在于权重的计算方法上。而九鞅货币条件指数从波动来看更大,峰/谷也与花旗和彭博公布的MCI不同,一方面可能是做了归一化处理,另一方面可能是指标的选取与花旗、彭博不同。具体来看:![]()
一是九鞅货币条件指数。九鞅货币条件指数由M2、社会融资规模、外汇占款等构成,主要用于衡量实体经济的融资条件。该指数的编制方法:计算底层指标在过去一段时间内的相对值,根据权重加总,得到加权指数值,并通过平滑得到最后的指数;指数采用0—1指数制度,1为货币条件最宽松,0为货币条件最紧缩(设定周期内相对松紧)。二是彭博中国货币条件指数。彭博中国货币条件指数旨在提供追踪中国货币政策的单一指数,其中实际利率和总贷款增长率衡量了货币政策现状对总需求的影响,而实际有效汇率则衡量了货币政策对国外总需求的影响。指数权重中,60%为实际利率,15%为实际有效汇率,25%为贷款增长率。与前一周期相比,更高/低的值反映了更宽松/紧缩的货币条件。三是花旗中国货币条件指数。花旗中国货币条件指数使用实际加权平均贷款利率、M2增速以及实际人民币有效汇率等三个指标,然后将SVAR模型的累积脉冲响应函数得出的回归系数作为三个指标的权重。此外,花旗中国货币条件指数将2007年作为中国货币政策相对平衡的基准,而指数的下降/上升则意味着货币条件的紧缩/宽松。![]()
目前机构公布的中国金融条件指数有第一财经研究院中国金融条件指数、高盛中国金融条件指数以及花旗中国金融条件指数。从指数的形态来看,高盛中国金融条件指数与花旗以及第一财经金融条件指数明显不同,主要是因为合成方法以及指标数量的不同导致高盛的中国MCI中汇率所占的权重相对更高,而人民币在2010-2015年基本处于单边升值的趋势中,所以令高盛测算的MCI在2010-2015年间有着明显的趋势。具体来看:![]()
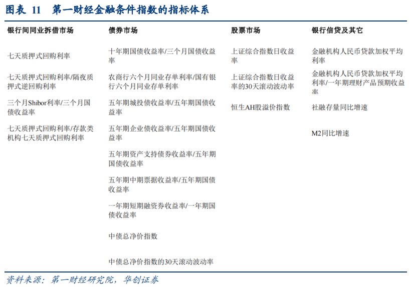
一是第一财经中国金融条件指数。第一财经研究院于2018年8月28日开始发布“第一财经研究院中国金融条件指数系列”,即反映中国广泛经济主体融资成本、融资条件和融资可得性的综合指标,为观察中国宏观金融环境提供新的角度。第一财经研究院中国金融条件指数通过主成分分析法以最大程度抓取中国银行间同业拆借市场、债券市场、股票市场以及银行信贷等融资渠道的变化信息。指数值为标准分数(z-score),高于零的数值代表相对紧缩的金融环境,低于零的数值代表相对宽松的金融环境。日度指数将2015年1月5日至今的均值设为零,月度指数将2008年9月至今的均值设为零。![]()
指数值为标准分数(z-score),高于零的数值代表相对紧缩的金融环境,低于零的数值代表相对宽松的金融环境。日度指数将2015年1月5日至今的均值设为零,月度指数将 2008年9月至今的均值设为零。![]()
二是高盛中国金融条件指数。根据高盛研究部2018年的文章,高盛FCI是短期债券收益率、长期公司债收益率、汇率和股票市场变量的加权平均,其权重对应于每个变量对GDP的直接影响。高盛认为传统的IS-LM模型中的IS曲线已经不再稳定,因此需要构建改进的新凯恩斯主义货币政策模型。三是花旗中国金融条件指数。花旗在2020年4月份更新了花旗中国金融条件指数的计算方法。目前花旗中国金融条件指数采用了主成分分析方法(Principal Component Analysis,简称PCA)去挖掘大量高频数据所隐含的信息。花旗中国金融条件指数所采用的指标包括短期货币市场利率、政府债券利率、信用利差、CDs利差、期限利差、MSCI指数、股票成交量、MSCI金融指数、外汇、外汇成交量以及石油价格等。花旗中国金融条件指数越低/高,意味着金融条件越宽松/紧缩。![]()
具体内容详见华创证券研究所1月29日发布的报告《【华创宏观】货币条件指数的“前世今生”——海外央行双周志第3期》。
![]()
华创证券研究所定位为面向专业投资者的研究团队,本资料仅适用于经认可的专业投资者,仅供在新媒体背景下研究观点的及时交流。华创证券不因任何订阅本资料的行为而将订阅人视为公司的客户。普通投资者若使用本资料,有可能因缺乏解读服务而对报告中的关键假设、评级、目标价等内容产生理解上的歧义,进而造成投资损失。
本资料来自华创证券研究所已经发布的研究报告,若对报告的摘编产生歧义,应以报告发布当日的完整内容为准。须注意的是,本资料仅代表报告发布当日的判断,相关的分析意见及推测可能会根据华创证券研究所后续发布的研究报告在不发出通知的情形下做出更改。华创证券的其他业务部门或附属机构可能独立做出与本资料的意见或建议不一致的投资决策。本资料所指的证券或金融工具的价格、价值及收入可涨可跌,以往的表现不应作为日后表现的显示及担保。本资料仅供订阅人参考之用,不是或不应被视为出售、购买或认购证券或其它金融工具的要约或要约邀请。订阅人不应单纯依靠本资料的信息而取代自身的独立判断,应自主作出投资决策并自行承担投资风险。华创证券不对使用本资料涉及的信息所产生的任何直接或间接损失或与此有关的其他损失承担任何责任。
本资料所载的证券市场研究信息通常基于特定的假设条件,提供中长期的价值判断,或者依据“相对指数表现”给出投资建议,并不涉及对具体证券或金融工具在具体价位、具体时点、具体市场表现的判断,因此不能够等同于带有针对性的、指导具体投资的操作意见。普通个人投资者如需使用本资料,须寻求专业投资顾问的指导及相关的后续解读服务。若因不当使用相关信息而造成任何直接或间接损失,华创证券对此不承担任何形式的责任。
未经华创证券事先书面授权,任何机构或个人不得以任何方式修改、发送或者复制本资料的内容。华创证券未曾对任何网络、平面媒体做出过允许转载的日常授权。除经华创证券认可的媒体约稿等情况外,其他一切转载行为均属违法。如因侵权行为给华创证券造成任何直接或间接的损失,华创证券保留追究相关法律责任的权利。
订阅人若有任何疑问,或欲获得完整报告内容,敬请联系华创证券的机构销售部门,或者发送邮件至jiedu@hcyjs.com。