根据《证券期货投资者适当性管理办法》及配套指引,本资料仅面向华创证券客户中的金融机构专业投资者,请勿对本资料进行任何形式的转发。若您不是华创证券客户中的金融机构专业投资者,请勿订阅、接收或使用本资料中的信息。本资料难以设置访问权限,若给您造成不便,敬请谅解。感谢您的理解与配合。
文/华创证券研究所所长助理、首席宏观分析师:张瑜
执业证号:S0360518090001
联系人:张瑜(微信 deany-zhang) 陆银波(15210860866)高拓(13705969808)
(一)目标的不同凡响
第一,5.5%本身不同凡响。增长目标5.5%左右这个数据本身高于社会普遍预期,印证我们从2021年年报至今的思路,在就业压力(千万体量应届毕业生)和中美竞速(今年或是三十年来中美经济增速最接近的一年)外压的双压之下,稳增长在今年不仅仅是经济诉求,更是战略诉求。
第二,5.5%方向不同凡响,是近十年来,第一次增长目标高于上一年四季度经济增速。也就是说从2012年经济趋势性回落以来,今年是第一次“逆势”向上确定经济增长目标。
(二)财政的令人困惑
财政政策有两个令人困惑的超预期。一是财政来源方面降债减税,赤字率和赤字额双降,减税退税超预期达到2.5万亿(与2020年的减税降费规模相当)。二是财政支出方面增支加码,财政支出规模超预期增加,比去年扩大2万亿以上,创历史新高(2015年口径调整除外)。紧接而来的问题是,今年财政的收支缺口(第一本账)靠什么来弥补?除了正常的赤字、收入的增长外,三个补充来源值得关注。
第一个是上一年的财政盈余,其中,中央财政去年留到今年用的超收结余0.3万亿左右,第二个是预算稳定调节基金的余额0.1万亿出头,第三个是特定国有金融机构和专营机构依法上缴近年结存的利润近万亿。所以我们就可以理解了财政部刘昆部长接受采访时的表述“中央本级财政调度一般预算的资金量,相当于提高赤字率1个百分点”。第一、第三体量较大。
今年财政力度的评估很容易想当然的误判,如果清楚了上文的财政算盘,就不应该看赤字率,应该看最终两本账的可用财力(除了赤字+专项债外,今年有三笔大体量的“常规”以外的钱,去年发行的专项债但钱用在今年近1.5万亿、去年的央地财政盈余用在今年近万亿(其中中央盈余0.3万亿)、今年额外从特定金融机构和专营机构上缴留存利润近万亿)。总而言之,今年可用财力是大幅增加的,财政是加码发力的状态,与稳增长的诉求并不矛盾。
(三)制造的百般呵护
制造业可谓是百般呵护,很多政策的着力点都是重在支持制造业。减税层面,延续实施扶持制造业、小微企业和个体工商户的减税降费政策,并提高减免幅度、扩大适用范围。增值税退税层面,重点支持制造业,全面解决制造业、科研和技术服务、生态环保、电力燃气、交通运输等行业留抵退税问题,我们预计增值税留抵退税1.5万亿中,制造业占半壁江山以上,去年仅有千亿规模。
就业层面,使用1000亿元失业保险基金支持稳岗和培训,加快培养制造业高质量发展的急需人才。产业基础再造层面,增强制造业核心竞争力,启动一批产业基础再造工程项目,促进传统产业升级,加快发展先进制造业集群,实施国家战略性新兴产业集群工程,着力培育“专精特新”企业。外资层面,扩大鼓励外商投资范围,支持外资加大中高端制造、研发、现代服务等领域。信贷层面,引导金融机构增加制造业中长期贷款,去年只提了制造业贷款“比重”提升,实际上去年制造业比重提升有地产信贷压降的被动作用,今年是绝对金额增加,灵活一点理解,也就是只要制造业信贷增加了,房地产信贷增加也是可以接受的。
总结一句话,制造业减税退税是优先,人才培养输送也优先,供给侧改革和产业升级也优先,外资引导也支持,信贷的钱也一定给的更多。
(四)地产的沉默是金
对于地产的定调整体中规中矩并且只有一句,其实对于资本市场而言,地产逐步放松力争扭转下行趋势已经是看得到的政策方向,因此没有“坏消息”就是“好消息”,意味着对于过去一个月的地方性地产放松是默许状态。
提“因城施策”基本就是地产政策边际松动的潜台词。由于地产在全国区域层面、一二三线层面已经形成了明显的独立地产小周期,期待从上至下的政策大基调放松是不现实的,因城施策其实就是灵活宽松的潜台词。在政府工作报告中提到“因城施策”的年份,往往是地产政策边际松的年份,今年就是。(2015、2016、2017、2020、2022,2017年虽然一线收紧但三四线棚改货币化依然大幅推进)。
“三稳”的理解要灵活取意。虽然都是稳房价稳地价稳预期,但是含义是灵活的,过热的年份提就是收紧的信号,下行的年份提就是放松的信号。2021年是前者,今年是后者。
地产风险的扩散或很难再承受。政府工作报告明确今年会成立金融稳定保障基金来防范化解风险。对于今年而言,最大的显性风险毫无疑问是房地产民营企业的现金流压力,该稳定保障基金的成立或许也是为地产企业的一些风险提前准备了安全阀。
(五)能耗的“统计”游戏
2015年以来的政府工作报告,单位能耗下降只有两次没提定量目标——2020的疫情年和今年。今年能耗主要是通过科学统计来完成与稳增长的配合,豁免了两个部分——原料耗能与新增可再生能源耗能不纳入能耗统计,从而可以避免再次出现2021年下半年的限电停产的矛盾。在去年的运动式减碳基础上明确纠偏,同时为稳增长做好了“能耗约束”的柔和处理。
(六)市场在困惑什么呢?建议关注稳增长的十个确定性高的抓手
两会基调非常明确,稳增长,不折腾;两会目标非常清晰,5.5%左右。
市场还在困惑什么呢?如果稳增长是一个考卷,现在老师已经提前公布题目(5.5%左右增长目标)。这个题的解法有很多客观约束(隐性债务不能松、疫情反复清零原则短期难放开、房地产松动和房价上涨的矛盾性、基建空间的弹性有限、去年多行业整顿的政策痛感仍存、海外加息),资本市场一众考生在开卷且可以讨论的基础下,尚没有解出这道题,虽然大家从心底里认为,这门课一定不会挂科,最后老师一定会有一个答案。
市场整体怎么看?今年是新老经济齐发力助力5.5%的一年,降准降息仍可期待,财政发力不宜小觑,地产投资增速保证微正、基建触底回升、汇率“强而不贵”保证货币宽松独立性都是大概率的事件,但具体节奏仍需观望出口回落压力和政策组合的效果。随着政策打法的逐渐精细化与清晰化,资本市场才会逐渐凝结共识,在没有完全共识之前,市场高轮动切换以及波动的状态可能依然持续,但从经验而言,稳增长+扩信用+汇率更弹性的年份,即便有外部扰动,股票市场的表现都不会太差,可以逐渐乐观一些。
抓手在哪呢?不管新猫旧猫,有确定性的就是好猫。今年的确外部不确定性很大,如果想投资体验更好,建议不要在意经济的“新旧之分”,从确定性入手或许是更为舒适的选择。我们根据三大原则(符合十四五规划、中央经济工作会议明确提及、部委落实会议中的重点抓手)筛选出今年最具确定性的十个抓手。这十个抓手,在政府工作报告中,基本都有相关的表述。
(一)部门视角:政府部门积极发力
1、赤字率下降,支出却远超预期,财政如何“无中生有?”
预算赤字率降至2.8%,赤字额也下降2000亿,为何支出仍较去年扩大2万亿以上?一般预算支出= 一般预算收入+赤字+调入资金及使用结转结余,赤字了下降2000亿,收入端退税减税2.5万亿也超预期,则调入资金及使用结转结余要额外发力,具体包括从政府性基金预算(二本账)调入、从国有资本经营预算(三本账)调入、从预算稳定基金(主要由超收结余补充)调入以及地方财政使用的以前年度结转结余资金四条途径。就中央财政而言,今年特定国有金融机构和专营机构(以下简称“特定机构”)或在政府性基金调入环节起到了“无中生有”的关键作用,为中央一般预算盘活了万亿规模的存量资金,和去年的超收结余共同使今年财政“看似小、实则不小”、赤字率“明降暗升”,并有效缓解了地方支出和减税降费压力,主要线索有两条:
一是在面对记者对“赤字率下降是否会影响一般预算支出强度”的提问时,财政部部长刘昆表示“今年全国一般公共预算的财政支出强度不仅不会下降,而且比去年会有较大的提高。今年的赤字率按2.8%左右安排,比去年预算下降0.4个百分点,资金规模减少2000亿元。但通过跨年度的调节,仅中央本级财政调度一般预算的资金就达1.267万亿元,是去年的6.6倍。这个资金量就相当于提高赤字率1个百分点,财政的支出强度是有保障的。”
这1.267万亿从哪来?要知道去年中央财政可留到今年用的超收结余也就是0.3万亿出头,此前预算稳定调节基金的余额也仅0.1万亿出头,还有多约0.9万亿的资金缺口。
第二条线索给了我们答案:李克强总理在政府报告中提到“今年赤字率拟按2.8%左右安排、比去年有所下调,有利于增强财政可持续性。预计今年财政收入继续增长,加之特定国有金融机构和专营机构依法上缴近年结存的利润、调入预算稳定调节基金等,支出规模比去年扩大2万亿元以上,可用财力明显增加。”
从总理的发言我们可以获得两条信息,一是特定机构上缴结存利润很重要(排在调入预算稳定调节基金这一规模数千亿的手段之前),体量很可能在万亿级别,和缺口规模对的上;二是特定机构上缴结存利润不是一般预算内的存量盘活(否则不会和财政收入、预算稳定调节基金并列),而很可能是在政府性基金或国有资本经营预算设立一个新科目,再调入一本账;考虑到特定机构上缴结存利润和2019年政府工作报告中“增加特定国有金融机构和央企上缴利润”的提法相似,或共同指向国务院及其授权机构代表国家履行出资人职责20余家金融央企(中投、五大行等)以及直接向财政部报送国有资本经营预算的中央企业(中烟、铁总、中邮)、和向国有资本经营预算上缴利润的非金融国企泾渭分明,该科目更可能在政府性基金预算,而非国有资本经营预算。
特定机构“无中生有”的效果,首先是赤字率的“明降暗升”——如财政部部长刘昆所说,若计入特定机构上缴+去年超收结余的资金量,相当于提高赤字率1个百分点,也就是今年的实际财政力度可以按照3.8%、而非2.8%的赤字率去理解;更广义地看,3.65万亿的新增专项债叠加去年结转的约1.5万亿专项债,预计在今年形成超5万亿的实际支出,足以对冲土地市场下行,也指向我们所说的今年财政“看似小、实则不小”。
其次,这笔利润上缴或大部分转移给了地方,有效缓解了地方支出和减税降费压力——今年中央对地方转移支付增幅升至2012年来新高(18%,若扣除特定机构上缴仅约8%),同时新增退税减税大超预期,达到创历史新高的2.5万亿。
2、退税异军突起,利好哪些行业?
减税降费的主提法,今年变为了退税减税——预计全年退税减税约2.5万亿,为历史之最。其中,今年将对增值税留抵税额实行大规模退税,规模约1.5万亿、大超预期;年初以来减税政策相对平淡,以延续阶段性政策为主,规模预计约1万亿,基本持平去年。
什么是增值税留抵退税?在我国现行增值税制度下,如果一家企业纳税期内的增值税销项税额小于进项税额,就会形成留抵税额,留抵税额规模越大,往往说明产销越来越不匹配,现金流压力放大;留抵退税就是对企业尚未抵扣的当期留抵税额予以提前退税,以缓解市场主体资金压力,增加企业现金流。
留抵退税,主要退给谁?目前,我国的留抵退税主要集中在增量部分,即退还2019年4月份以来新增加的部分,其中,对先进制造业的增量留抵税额予以全部退还,对其他行业满足条件的增量留抵税额予以退还60%;在此基础上,本次政策要求一是优先安排小微企业,二是重点支持制造业,全面解决制造业、科研和技术服务、生态环保、电力燃气、交通运输行业留抵退税问题。
为什么针对小微和制造业?小微企业由于产销不匹配导致的现金流压力近两年显著放大;制造业、科研和技术服务等行业筹建期、基建期固定资产设备等投入较大,很可能长期发生留抵税额,若留抵税额退还力度不足,将造成较大的资金占用压力。加大留抵退税力度,相当于变相为小微和制造业企业提供融资。
留抵退税力度显著加大,利好哪些制造业细分行业?财政部部长刘昆提到“制造业等6个行业的退税减税达1万亿元的规模”,结合总理“重点支持制造业”的政策表述,假设其中7成是留抵退税,留抵退税中7成流向制造业,今年制造业留抵退税规模或近5000亿,为去年近4倍(2021年税务部门累计为3.1万户制造业企业办理留抵退税1322亿元)。据此,我们测算了23个制造业细分行业今年的留抵退税规模变化,发现边际获益最大的为非金属矿物制品业、石油、煤炭及其他燃料加工业等;各细分行业的留抵退税同比增长在15亿~250亿不等。
(二)区域视角:经济大省承担稳增长重任
今年,经济大省可能要承担更多的稳增长压力。“经济大省要充分发挥优势,增强对全国发展的带动作用。经济困难地区要用好国家支持政策,挖掘自身潜力,努力促进经济恢复发展。”
我们测算,华东+广东或将承担一半的稳增长重任。按照华东6省和广东的目标增速,若其实现目标增速,可以拉动全国经济增长2.7%,对5.5%的目标贡献达五成左右。若其实现目标,其余省份压力将明显减轻。按照全国5.5%的实际增速,对应的其余省份需要实现的增速是5.2%。
这7个省份中,江苏、安徽、福建明确提出,实际工作中,力争更好结果。浙江,目标6%左右,指出,“目标建议充分体现我省走在前列的责任担当……设定‘跳一跳、够得着’的目标,着力稳定各方面预期”。值得进一步关注。
(三)需求视角:投资重在扩大,消费重在修复
投资方面,重在扩大。扩大的举措包括:1)“要用好政府投资资金,带动扩大有效投资。”2)“民间投资在投资中占大头,要发挥重大项目牵引和政府投资撬动作用,完善相关支持政策,充分调动民间投资积极性。”3)“围绕国家重大战略部署和‘十四五’规划,适度超前开展基础设施投资。”4)“扩大鼓励外商投资范围”等。
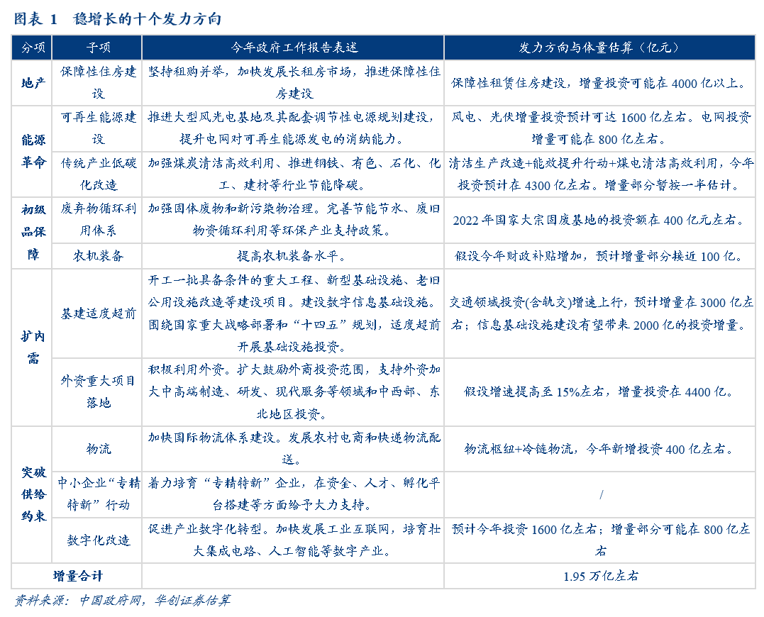
具体的投资抓手,我们此前做过梳理,大体有十个方向。政府工作报告中,对这十个方向都有涉及。参见图表1。一些详细的测算数据,参见报告《【华创宏观】稳增长的十个可能抓手——政策跟踪、行业指向及体量估算》。
消费方面,重在恢复。举措包括:1)“多渠道促进居民增收,完善收入分配制度,提升消费能力。”2)“提高产品和服务质量,强化消费者权益保护,着力适应群众需求、增强消费意愿。”3)耐用品消费:“继续支持新能源汽车消费,鼓励地方开展绿色智能家电下乡和以旧换新。”4)农村消费:“加强县域商业体系建设,发展农村电商和快递物流配送。”
(四)行业视角:制造业“提”、房地产“稳”、服务业“保”
行业视角看,不同的行业政策的着力点不一。
制造业,作为十四五期间重点发展的领域,过去两年受出口带动,增速快于经济整体。今年面临的背景可能是“稳出口难度增大”,政策层面给与多个方面的支持,力求在高位“平稳运行”。包括进一步减税、重点支持制造业的增值税留抵退税、给与就业支持、启动一批产业基础再造工程项目、力培育“专精特新”企业、引导金融机构增加制造业中长期贷款等。
服务业,过去两年受困于疫情,增速慢于经济整体。今年,更多从纾困角度,给与支持。包括:“引导金融机构准确把握信贷政策,继续对受疫情影响严重的行业企业给予融资支持”、“引导大型平台企业降低收费,减轻中小商户负担。”、“餐饮、住宿、零售、旅游、客运等行业就业容量大、受疫情影响重,各项帮扶政策都要予以倾斜,支持这些行业企业挺得住、过难关、有奔头。”
房地产业,“房住不炒”前提下的稳。稳的内涵从经济层面讲,包括销售与投资两端。销售端,“支持商品房市场更好满足购房者的合理住房需求”,结合央行与银保监会发布的《关于加强新市民金融服务工作的通知》,因城施策、“满足新市民合理购房信贷需求。”或将成为稳销售的重要举措。投资端,保障性租赁住房的建设将成为重要对冲力量,“坚持租购并举,加快发展长租房市场,推进保障性住房建设”。我们测算,240万套保障性租赁住房的筹建,或将拉动房地产投资2.7%左右。
(五)能耗视角:能耗双控科学化、动态化
能耗约束出现了两个变化:
一是口径上有所变化。“新增可再生能源和原料用能不纳入能源消费总量控制。”我们测算,仅新增可再生能能源不纳入能源消费总量控制,可提高能耗增速1个点以上。(注:去年上半年,能耗强度完成情况不佳,但也仅比目标低了一个百分点)。
另一个是考核周期上有所变化。“能耗强度目标在‘十四五’规划期内统筹考核,并留有适当弹性”。此前,地方两会,已有多个省份强调能耗强度管理弹性。湖北、四川、重庆、陕西、青海等省份2022年的能耗预期目标均设置为“能耗强度在‘十四五’规划期内统筹完成国家规定目标”,其中湖北2021年的能耗预期目标为“单位生产总值能耗降低 2.5%左右”,今年则转变成“在‘十四五’规划期内统筹,并留有适当弹性”。
这两个变化,意味着,今年,能耗可能不再是稳增长的约束变量。
具体内容详见华创证券研究所3月6日发布的报告《【华创宏观】六句话极简概括,五个视角展开细说——2022年政府工作报告解读》。
【首席大势研判】
财政看明年,货币话不多,减碳被纠偏——八句话极简解读政治局会议
【“十四五”按图索骥系列】
【大类资产配置框架系列】
2019年外资行一致预期是什么?--大类资产配置框架系列之三
20210620—存款利率定价机制调整:改革意义大于调息意义
20210127--城市分化、纠偏不够、出口仍强——春节的三个核心词
疫情后美国贷款展期政策的使用与偿还特征——全球央行双周志第28期
疫情如何影响居民超额储蓄及疫后消费——全球央行双周志第27期
IMF与WTO如何预测2021年全球经济与贸易增长?——全球央行双周志第26期
美国金融市场的风险、演化与溢出效应——全球央行双周志第24期
疫情影响下的全球经济如何评估?如何演化?——全球央行双周志第23期
全球低利率时,各国是否应该增加债务?——全球央行双周志第22期