文/华创证券研究所所长助理、首席宏观分析师:张瑜
执业证号:S0360518090001
联系人:张瑜(微信 deany-zhang)
通稿中,“保持经济运行在合理区间,力争实现最好结果”,即意味着经济的最终运行结果是一个开放性答案。但是不是可以理解为经济增速无下限?市场的增速预期放在哪里比较合适?我理解并不是真的无下限,目标定为5.5%左右,即便无法达到5%,但是连续放弃两个整数位的概率并不高(就业压力是客观存在的),我们认为4%左右增速或许是努力的方向。下半年平均增速努力在5.3~5.5%之间可以达到4%左右,基于不搞超大规模刺激的前期表述,虽然这个增速也不容易但却是一个可以务实努力的大约整数位,我们认为这或许是当下市场应该持有的增速预期中枢。且彭博一致预期与IMF对美国经济今年增速预测在2-2.3%,即便我们4%左右增速,依然可以保持增速优势。整体而言,由于增速目标弱化,单季GDP增速过6%的概率在降低。
问题2,防疫政策怎么理解,重要会议之后是不是放松的节点?
通稿高度强调的防疫工作的政治性、坚决性。“要高效统筹疫情防控和经济社会发展工作”,通稿这句话放在疫情论述段落之首,我们认为这的确是当下的痛点,当下疫情工作和经济工作的统筹平衡依然是比较大的挑战。我们基于2021年百城社零数据与疫情情况散点图可得知,有疫情且处理好疫情还能让社零两年复合增速恢复到疫情前增长轨迹的城市占比较少(100个城市中2021年仅有上海、上饶、南京做到了,但上海2022年疫情遭受了比较大的冲击,可见平衡统筹二者关系在实际工作当中依然是较大的挑战)。
防疫政策背后的逻辑如何理解?如果仅从经济视角出发做一个静态推演(实际情况远远可能更复杂和不可测),由于美国越南等海外国家皆出现了躺平后劳动力数量不能恢复的问题,所以疫情对经济劳动力质量、供给秩序的影响依然是比较大。中国是供给大国,全球供给曲线的收缩,我国出口份额是有能力扩张提升来解决部分。但中国一旦出现疫情躺平后的供给收缩,那么全球很难有第二个工业体系足够大足够完整的“中国”来对冲。且作为发展中国家我们没有大规模印钱保需求曲线的基本国情,结果很可能会面临更大的输入性通胀风险以及经济需求的冲击。
所以防疫政策的调整节点在于——如何解决疫情对人民生命安全的冲击、对劳动力质量秩序的冲击——新疫苗和新药物依然是重要的手段之一,通稿中明确提到“要做好病毒变异跟踪和新疫苗新药物研发”。
问题3,政策中的“专项债务限额”、“基建投资基金”等新提法怎么理解?是增量的意思吗?
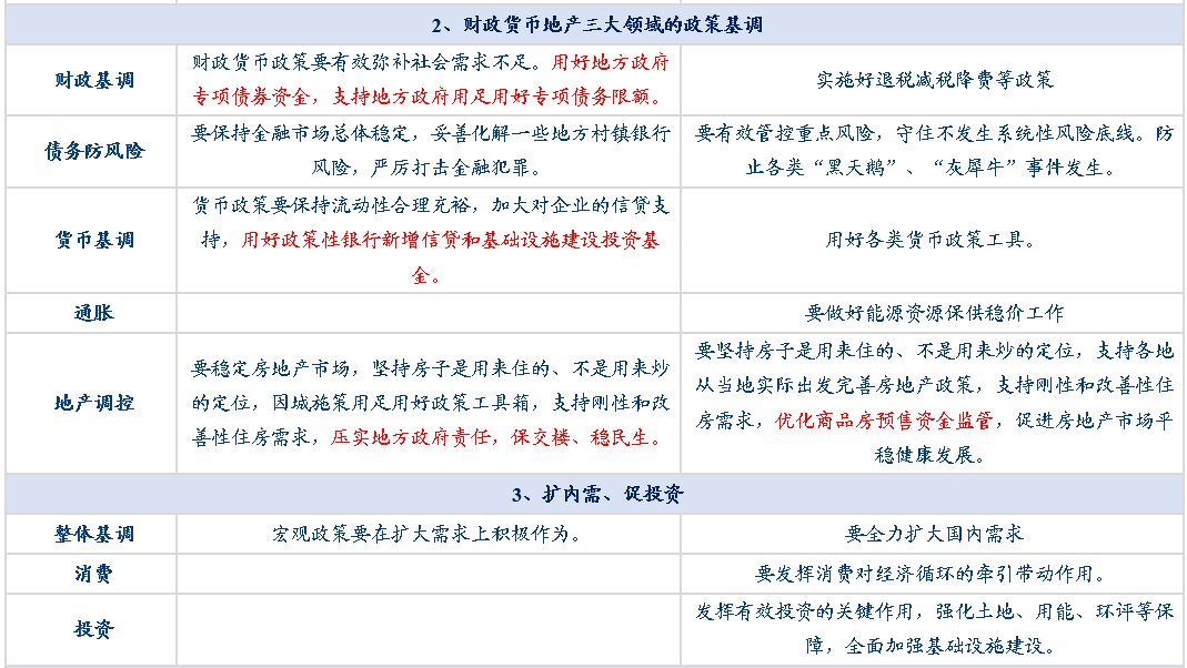
首先,通稿提及“支持地方政府用足用好专项债务限额”,这个有对应发行专项债增量的操作可行性(下半年专项债限额-余额空间),体量上限或在1.5万亿以内(但地区分布不均、实操问题待解),那就意味着提前发行明年专项债的概率大幅降低,本质这两个工具存在同质替代性。
就政策空间看,下半年可行性体量上限约1.5万亿。由于2015年来专项债实际发行小于新增限额,专项债限额(理论上限)-余额(实际发行)空间不断扩大、积攒了专项债超新增限额发行的理论空间:2022年专项债限额21.81万亿,截至6月末专项债余额20.26万亿,对应下半年专项债限额-余额空间约1.5万亿;但从区域分布看,大部分集中于上海、江苏等经济大省,由于现行法规对限额-余额空间是否可跨省调剂无明确规定,实操细节仍待后续政策。
就政策限制看,各省可自由动用专项债限额-余额空间,有过先例,无需过人大常委会。财预〔2017〕89号文使专项债限额-余额空间可自由动用:“各地试点分类发行专项债券的规模,应当在国务院批准的本地区专项债务限额内统筹安排,包括当年新增专项债务限额、上年末专项债务余额低于限额的部分”。财预〔2018〕34号文进一步鼓励地方动用限额-余额空间:“在严格执行法定限额管理的同时,鼓励各地区按照财预〔2017〕89号文规定,积极利用上年末专项债务未使用的限额。”近年多地新增专项债发行小幅超新增限额,已在利用限额-余额空间,有操作先例,只是体量不大。
其次,通稿提及“用好基础设施建设投资基金”,这个是存量政策的强调,并非意味着增量。这里主要指前期已公开的3000亿政策性金融债补足基建资本金的范畴。具体形式可以参考农发行——农发行单独成立了农发基础设施基金有限公司用于补充重大项目资本金,于7月21日已投放全国首笔农发基础设施基金5亿元来支持重庆市云阳县建全抽水蓄能电站项目建设。估计3000亿政策性金融债全部落地预计撬动投资体量在万亿级别(项目不同,平均2-5倍杠杆)。
问题4,货币政策如何理解?
通稿提及“货币政策要保持流动性合理充裕,加大对企业的信贷支持,用好政策性银行新增信贷和基础设施建设投资基金”。表态中规中矩,整体而言强调宽信用,并未有宽货币的进一步指引。
当下怎么理解?我们认为货币政策短期处于一个可动性有限的环境——宽松而言,海外加息之下,利率调降概率低,隔夜和资金面已经低于政策利率许久且足够宽松,进一步宽松很难期待;收紧而言,当下经济修复才刚开始,地产脆弱性仍存,内部通胀风险尚未出现,没有收紧的必要。但往后看,CPI于8、9月上3%是大概率事件,央行表达了对通胀的高度关注,但仍未对通胀“定性”,比如2019年猪价带来的CPI走高定性为“猪周期、暂时性”、2021年下半年PPI走高定性为“供给性”,一旦定性是非需求性,其实就排除了收紧风险,市场就吃了定心丸。所以CPI上3%后,市场需要高度关注政策对通胀的定性。
我们怎么看?三季度资金端在经济修复和专项债或有增量发行的背景下,有自主向政策利率回归正常化的走高可能,但年内货币政策主动收紧风险目前看概率极低。
问题5,房地产怎么理解?
通稿与4月相比没有改变的是“坚持房子是用来住的、不是用来炒的定位”、“支持刚性和改善性住房需求”。新增的措辞有“要稳定房地产市场”、“因城施策用足用好政策工具箱”、“压实地方政府责任,保交楼、稳民生”。
房地产的现状?供给侧有保交楼的民生问题,需求侧有居民购房意愿处于2016年以来最低(购房收益率-理财收益率=购房超额收益率,该收益率替代的购房意愿目前是2016年以来最低,目前买房收益跑输理财)。
政策的边界?第一个边界,即便金融系统成立房地产相关保交付基金的可能性存在,为了避免全国一起向交付基金“伸手要奶吃”的情况,压实地方责任依然是必要的,不排除有一定的救助责任的划分(比如门槛、白名单等方式)。第二个边界,保项目大概率优先于保主体,避免道德逆向激励。第三个边界,房住不炒限制了需求改善的幅度,不管什么政策造成了房价过度上涨都难以接受。第四个边界,系统风险是必须要防范的,出口如快速回落,经济运行压力陡升,或是地产政策可以倒逼有所突破的观察点。
总而言之,我们要对这一次地产政策的定力充分敬畏,保交付本身是供给端的兜底性意图而非向上拉动型意图,地产需求侧的改善短期仍没有观测到充分的证据。
问题6,互联网平台的态度变化?
通稿提及“要推动平台经济规范健康持续发展,完成平台经济专项整改,对平台经济实施常态化监管,集中推出一批‘绿灯’投资案例”。我们认为互联网雷霆监管加码进入收尾阶段,“绿灯”案例先出台(而不是红灯)显然意味着态度的变化,结合最近成立数字经济部际联席会来看——淘气的孩子打完了,依然要好好培养发展,培养发展是常态,打孩子不是常态。
问题7,哪些省份会是下半年的“工作狂”?
通稿提及“经济大省要勇挑大梁,有条件的省份要力争完成经济社会发展预期目标”。与两会政府工作报告中的“头部省份发挥好带头作用”一脉相承。经济的马达主要在经济大省,大省增速高一些,全国大盘就能稳一些。所以经济大省或在下半年经济运行中更加努力,有望成为实物工作量的主要贡献者,特别是上半年经济运行与年初目标差异较大的经济大省——比如广东、江苏、浙江、四川、上海等。(这些省份参加过总理座谈会,上半年增速距离自身目标增速的差距大于全国整体)。
问题8,重视一个转折——今年或许是前后五年投资结构的转折年。
过去五年,整体而言,经济是高配地产低配基建(基建增速低于GDP增速,地产读数略高于GDP增速);未来五年,经济或逐渐走向高配基建低配地产(地产增速低于GDP增速,基建增速持平或高于GDP增速)。
上半年中央财经委基建会议打开了基建的中期空间,基建战略地位上升、基建项目内涵拓宽(对基建项目的原则从过去强调现金流平衡改为综合评估社会效益兼顾经济效益),基建的融资方式也有所变化,比如政策性金融债补足资本金,后续发展REITS等多种融资方式拓宽有望期待,但依然是用好前门,后门不开(隐性债务基调不松)。
地产而言,已开始“治病”。如果地产行业是个病人,一方面金融系统的三条红线等各种长期政策框架已成型(手术医生)、另一方面国家金融稳定基金进入落地阶段同时保交付基金有期待(止血药)。此外,去年秋季开始地产数据开始大幅下滑(脓包病症已经切开)。未来金融系统很大的挑战或许就是如何去适应一个低配的地产(低增速、低周转、低杠杆)。
问题9,下半年,我们如何看股债资产?实事求是的政策取向,平淡为真的投资策略。
股票而言:
九月客观存在六大变盘点:CPI上3%激发市场担忧、出口高基数下读数掉档激发对出口的关注和担忧、年底政策增量大概率都落地后想象空间变小、四季度经济存疑、海外风险是否有变数、台海问题激发中美关系的恶化可能性。六大变盘共振越多,权益越难。
9月之前,经济虽然存在结构和幅度的分歧,但没有方向的分歧,仍可有专项债增量的预期和对社融的一定支撑,同时地产保交付的一些手段可以期待,经济修复依然是主基调。权益中性偏乐观,结构性行情可为;9月开始市场面临五大变盘点,宏观经济研判方差加大,叠加本次会议弱化经济目标,单季上6%概率降低,四季度经济方向存在一定的不确定性,权益主线难把握,精选个股,谨慎为妙,平淡就好。
债券而言:
经济目标弱化+增量政策预期下修+地产房住不炒定力强,整体中期利好债券。短期可能关注流动性超宽松带来的债市加杠杆之下的政策容忍度和通胀上3%后的定性。
具体内容详见华创证券研究所7月28日发布的报告《【华创宏观】实事求是,平淡为真——揣着市场问题找答案&九个角度极简解读政治局会议》。
【首席大势研判】
财政看明年,货币话不多,减碳被纠偏——八句话极简解读政治局会议
【“十四五”按图索骥系列】
【大类资产配置框架系列】
2019年外资行一致预期是什么?--大类资产配置框架系列之三
20210620—存款利率定价机制调整:改革意义大于调息意义
20210127--城市分化、纠偏不够、出口仍强——春节的三个核心词
疫情后美国贷款展期政策的使用与偿还特征——全球央行双周志第28期
疫情如何影响居民超额储蓄及疫后消费——全球央行双周志第27期
IMF与WTO如何预测2021年全球经济与贸易增长?——全球央行双周志第26期
美国金融市场的风险、演化与溢出效应——全球央行双周志第24期
疫情影响下的全球经济如何评估?如何演化?——全球央行双周志第23期
全球低利率时,各国是否应该增加债务?——全球央行双周志第22期