根据《证券期货投资者适当性管理办法》及配套指引,本资料仅面向华创证券客户中的金融机构专业投资者,请勿对本资料进行任何形式的转发。若您不是华创证券客户中的金融机构专业投资者,请勿订阅、接收或使用本资料中的信息。本资料难以设置访问权限,若给您造成不便,敬请谅解。感谢您的理解与配合。
【十四五系列报告】
2021/12/17【华创宏观】专精特新七问七答——“十四五”按图索骥系列四
2022/11/25【华创宏观】从旧到”新“,行至何处?——“新动能”一本通&十四五按图索骥系列五
主要观点
报告目录
2012年以来,中央层面(党代会、中央委会会全体会议、政治局会议、政治局集体学习、中央财经委会议/中央财经领导小组会议、中央全面深化改革委会议/中央全面深化改革领导小组会议、中央经济工作会议、五年规划、政府工作报告)提及“新型举国体制”的次数有12次。其中2020年以来是10次。
这12次“新型举国体制”描述重点在两个方面,一是,谈用意,即“新型举国体制”用来干什么?例如:“打好关键核心技术攻坚战”;“加快攻克重要领域‘卡脖子’技术”;“把发展数字经济自主权牢牢掌握在自己手中”;“快建设创新型国家和世界科技强国”等。二是谈抓手,即“新型举国体制”怎么干?例如,“发挥好重要院所高校国家队作用”、“坚决破除影响和制约科技核心竞争力提升的体制机制障碍”、“优化国家科研机构、高水平研究型大学、科技领军企业定位和布局,形成国家实验室体系,统筹推进国际科技创新中心、区域科技创新中心建设,加强科技基础能力建设”等。
这两方面,对于市场投资者而言,在“百年未有之变局”的背景下,“用意”较好理解。但对“抓手”的理解可能相对模糊。本文重点阐述“新型举国体制”的具体抓手。
二十大报告指出,“坚持面向世界科技前沿、面向经济主战场、面向国家重大需求、面向人民生命健康,加快实现高水平科技自立自强。以国家战略需求为导向,集聚力量进行原创性引领性科技攻关,坚决打赢关键核心技术攻坚战。”
围绕着这四个面向,结合十四五规划、中央政治局集体学习相关内容,“新型举国体制”所聚焦的重点行业可能包括人工智能、量子信息、集成电路、生命健康、脑科学、生物育种、空天科技、深地深海、关键元器件和零部件、关键基础材料、新发突发传染病防治、生物安全、医药和医疗设备、数字经济、绿色经济等领域。这些领域,多个相关的顶层规划已经出台,如《新时期集成电路产业和软件产业高质量发展若干政策》、《“十四五”生物经济发展规划》、《“十四五”数字经济发展规划》、《基础电子元器件产业发展行动计划(2021-2023)》等。
(二)抓手二:改革科研体系
1、加强基础研究
提高研发投入:根据十四五规划,“制定实施基础研究十年行动方案,重点布局一批基础学科研究中心。加大基础研究财政投入,……基础研究经费投入占研发经费投入比重提高到 8%以上。”
加大税收优惠:2022年9月,财政部发文,“对企业出资给非营利性科学技术研究开发机构、高等学校和政府性自然科学基金用于基础研究的支出,在计算应纳税所得额时可按实际发生额在税前扣除,并可按100%在税前加计扣除。”
重视人才培养:2022年2月,全面深化改革委通过《关于加强基础学科人才培养的意见》,“大力培养造就一大批国家创新发展急需的基础研究人才。”
2、深化院士制度改革
十四五规划要求,“深化院士制度改革”。
2022年9月,第二十七次中央全面深化改革委员会会议通过了《关于深化院士制度改革的若干意见》,“两院院士是推进高水平科技自立自强的重要力量,……要注重在重大科学研究和国家重大工程中选拔院士……广大院士要提高政治站位,增强责任意识,在主动承担国家急难险重科研任务、解决重大原创科学问题、以身作则净化学术环境、培养青年科研人才等方面发挥好表率作用。”
3、建设一流大学,培育一流期刊
2022年1月,教育部等部委联合发文《关于深入推进世界一流大学和一流学科建设的若干意见》,“对标2030年更多的大学和学科进入世界一流行列以及2035年建成教育强国、人才强国的目标,……服务国家战略需求、争创世界一流的导向,……在关键核心领域加快培养战略科技人才、一流科技领军人才和创新团队,……”。
2019年8月,中国科协等四部门印发《关于深化改革培育世界一流科技期刊的意见》,“未来五年,前瞻布局一批新兴交叉和战略前沿领域新刊,做精做强一批基础和传统优势领域期刊,优化提升中文科技期刊,繁荣发展科普期刊。……到2035年,我国科技期刊综合实力跃居世界第一方阵。”
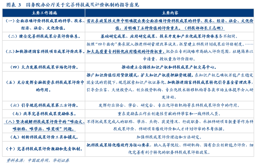
4、深化科技评价改革
根据科技部部长王志刚2021年8月的采访,“(当前)科技成果评价机制仍存在一些问题,一是价值发现作用发挥不够;二是多维度、分类的科技成果评价体系不健全;三是科技成果评价行业不成熟。”
针对这些问题,新出台的《关于完善科技成果评价机制的指导意见》给出了十方面举措。一是破“四唯”。不得把成果完成人的职称、学历、头衔、获奖情况、行政职务、承担科研项目数量等作为科技成果评价、科研项目绩效评价和人才计划评审的参考依据。
二是“立新标”,包括明确科学、技术、经济、社会、文化这五种价值的评价重点,完善基础研究成果、应用研究成果、技术开发和产业化成果的评价方式,建立政府(如科技成果奖励)、市场(如建立全国性知识产权和科技成果产权交易中心)、第三方机构(行业协会、学会、研究会、专业化评估机构等)、金融投资机构(银行、国家科技成果转化引导基金、创业投资机构等)等多主体评价机制。创新科技成果评价工具和模式。
三是促进成果转化。包括“加大高质量专利转化应用绩效的评价权重”、“把科技成果转化绩效作为核心要求,纳入高等院校、科研机构、国有企业创新能力评价”等。
5、深化科技成果转化激励改革
2020年2月,全面深化改革委会议通过了《赋予科研人员职务科技成果所有权或长期使用权试点实施方案》,“树立科技成果只有转化才能真正实现创新价值、不转化是最大损失的理念,……通过赋予科研人员职务科技成果所有权或长期使用权实施产权激励,完善科技成果转化激励政策”。
亮点包括:1)专利权、计算机软件著作权、集成电路布图设计专有权、植物新品种权,以及生物医药新品种和技术秘密等科研成果,试点单位可结合本单位实际与成果完成人(团队)成为共同所有权人。2)落实以增加知识价值为导向的分配政策。试点单位实施科技成果转化,包括开展技术开发、技术咨询、技术服务等活动,按规定给个人的现金奖励,应及时足额发放给对科技成果转化作出重要贡献的人员。3)高等院校、科研机构对其持有的科技成果,可以自主决定转让、许可或者作价投资。
(三)抓手三:加大政府投入
1、深化财政科技经费分配使用机制改革
2021年8月,国务院出台《关于改革完善中央财政科研经费管理的若干意见》。一些创新的举措包括:
1)开展顶尖领衔科学家支持方式试点。围绕国家重大战略需求和前沿科技领域,遴选全球顶尖的领衔科学家,给予持续稳定的科研经费支持,……3至5年后采取第三方评估、国际同行评议等方式,对领衔科学家及其团队的研究质量、原创价值、实际贡献,以及聘用领衔科学家及其团队的单位服务保障措施落实情况等进行绩效评价,形成可复制可推广的改革经验。
2)支持新型研发机构实行“预算+负面清单”管理模式。鼓励地方对新型研发机构采用与国际接轨的治理结构和市场化运行机制,实行理事会领导下的院(所)长负责制。……给予稳定资金支持,探索实行负面清单管理……除特殊规定外,财政资金支持产生的科技成果及知识产权由新型研发机构依法取得、自主决定转化及推广应用。
3)扩大经费包干制实施范围。在人才类和基础研究类科研项目中推行经费包干制,不再编制项目预算。……鼓励有关部门和地方在从事基础性、前沿性、公益性研究的独立法人科研机构开展经费包干制试点。
2、更好发挥产业投资基金引导作用
十二五、三五期间,各级政府设立了较多政府投资基金,但也暴露出一些问题,“政府投资基金支持创新创业的作用尚未得到有效发挥。”(审计署,2015年);“政策目标重复、资金闲置和碎片化”(财政部,2020年)。
十四五期间,如何更好发挥政府投资基金的政策效应,可能是工作重点。2020年2月,财政部发文《关于加强政府投资基金管理 提高财政出资效益的通知》,“强化政府预算对财政出资的约束、着力提升政府投资基金使用效能”。十四五规划要求,“发挥产业投资基金引导作用,加大融资担保和风险补偿力度。”《新时期促进集成电路产业和软件产业高质量发展若干政策》(2020年7月)要求,“充分利用国家和地方现有的政府投资基金支持集成电路产业和软件产业发展”。
3、加快构建以国家实验室为引领的战略科技力量
党的二十大报告提出,“形成国家实验室体系”。何为实验室体系?2021年修订的《中华人民共和国科学技术进步法》提到,“国家在事关国家安全和经济社会发展全局的重大科技创新领域建设国家实验室,建立健全以国家实验室为引领、全国重点实验室为支撑的实验室体系,完善稳定支持机制。”
十四五规划提出,“加快构建以国家实验室为引领的战略科技力量。”引领何意?2021年修订的《中华人民共和国科学技术进步法》提到,“国家构建和强化以国家实验室、国家科学技术研究开发机构、高水平研究型大学、科技领军企业为重要组成部分的国家战略科技力量,在关键领域和重点方向上发挥战略支撑引领作用和重大原始创新效能,服务国家重大战略需要。”
哪些领域构建国家实验室?十四五规划提到,“聚焦量子信息、光子与微纳电子、网络通信、人工智能、生物医药、现代能源系统等重大创新领域组建一批国家实验室”。
进展如何?根据《2021年政府工作报告》,“(2020年),成功组建首批国家实验室。”《2022年政府工作报告》,“(2022年政府工作任务)加强国家实验室和全国重点实验室建设”,据机械工程学报2022年11月8日的文章《资讯|首批20个标杆全国重点实验室批准建设》,“据悉,科技部已组织召开的国家重点实验室优化重组工作推进会透露,经过重组、推荐和评议,科技部已遴选出首批20个标杆全国重点实验室批准建设”。从名单来看,首批20个全国重点实验室中,主要集中在集成电路、人工智能、能源电力、生物育种4个方面。
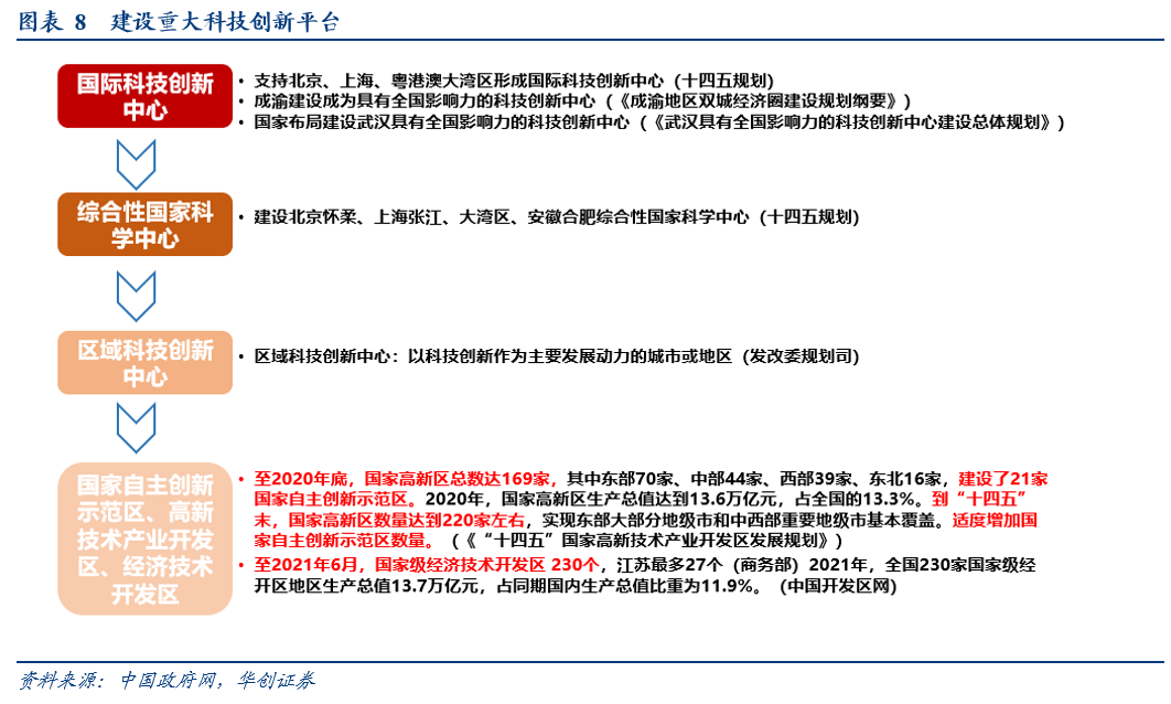
4、建设重大科技创新平台
根据十四五规划,重大科技创新平台包括:
1)国际科技创新中心(十四五规划北京、上海、粤港澳三个,后支持成渝、武汉建设成为具有全国影响力的科技创新中心);
2)综合性国家科学中心(包括北京怀柔、上海张江等);
3)区域科技创新中心;
4)国家自主创新示范区(到2020年底,21家)、高新技术产业开发区(到2020年年底,169家,目标到2025年,数量达到220家)、经济技术开发区(到2021年6月,230个)。
5、激励企业加大研发投入
为鼓励创新,研发费用方面给予了较多支持。
制造业:自2021年1月1日起,制造业企业开展研发活动中实际发生的研发费用,未形成无形资产计入当期损益的,在按规定据实扣除的基础上,再按照实际发生额的100%在税前加计扣除;形成无形资产的,按照无形资产成本的200%在税前摊销。
科技型中小企业:自2022年1月1日起,科技型中小企业开展研发活动中实际发生的研发费用,未形成无形资产计入当期损益的,在按规定据实扣除的基础上,再按照实际发生额的100%在税前加计扣除;形成无形资产的,按照无形资产成本的200%在税前摊销。
(四)抓手四:发挥企业力量
1、两个毫不动摇,建设世界一流企业
十九大报告强调,“深化国有企业改革,发展混合所有制经济,培育具有全球竞争力的世界一流企业。”二十大报告强调,“毫不动摇巩固和发展公有制经济,毫不动摇鼓励、支持、引导非公有制经济发展,……加快建设世界一流企业”。对世界一流企业的用词从“培育”转向“加快建设”。
2022年2月,全面深化改革委员会通过了《关于加快建设世界一流企业的指导意见》。“加快建设一批产品卓越、品牌卓著、创新领先、治理现代的世界一流企业……要支持引导行业领军企业和掌握关键核心技术的专精特新企业深化改革、强化创新,加大培育力度。要强化企业创新主体地位,促进各类创新要素向企业集聚,推动企业主动开展技术创新、管理创新、商业模式创新。”
如何建设?
从政府角度,持续推进中,但细节尚未公布。11月25日,国家发展改革委体制改革综合司组织召开地方政府部门、中央企业、地方国有企业、民营企业、行业协会商会等多场座谈会。会议围绕加快建设世界一流企业开展交流研讨。
从学者角度,可参考中国社会科学网7月的文章《以改革创新推动世界一流企业建设》,“一方面,通过加快国有经济布局优化和结构调整,加强国有资本在智能制造、生物健康等战略性新兴产业领域的布局和引领作用;同时通过推动和深化国有企业混合所有制改革,综合利用国有企业在资金、技术和人才等方面的要素优势和民营企业在经营管理方面的效率和活力优势,有效提升国有企业在关键技术领域攻关和战略性新兴产业发展中的竞争力、创新力和影响力。另一方面,在进一步优化民营经济发展环境、稳定企业家预期的同时,加大对民营企业科技创新和‘走出去’参与国际竞争与合作的支持力度,推动我国更多的民营企业成长为行业细分领域的世界一流企业,早日跻身世界500强企业行列。”
2、国企:布局优化和结构调整
2020年11月,中央全面深化改革委员会会议通过了《关于新时代推进国有经济布局优化和结构调整的意见》。
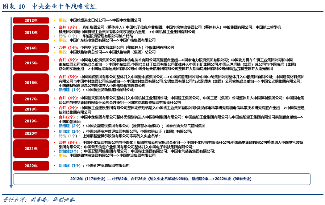
回顾央企过去十年,一方面,通过战略重组,做大做强。累计发生重组26次,涉及央企47家。另一方面,聚焦关键领域,新组建9家(2020年至今组建6家)。例如,2022年,增强我国重要矿产资源供应保障能力,组建中国矿产资源集团有限公司。2021年,通过集中有关央企在卫星互联网领域的优势力量,组建中国卫星网络集团有限公司。
根据国资委副主任翁杰明2022年10月31日的介绍,“下一阶段,将适时研究组建服务国家战略目标新要求的新企业。还要以优势企业为主体,深入开展企业间同一业务或同质业务的整合。”
3、国企:利用要素优势,打造原创技术策源地
国企要素优势非常明显。根据《中央企业高质量发展报告(2022)》,“2021年底,中央企业拥有研发人员107万人,拥有中国科学院院士、中国工程院院士241名,约占全国院士总数的1/7。拥有国内研发机构5327个,其中国家重点实验室91个、国家技术创新中心4个、国家工程技术研究中心97个。累计建成700多个国家级研发平台、7个创新联合体。资产总额75.6万亿元。2021年,中央企业利润总额2.4万亿元。”
十四五规划要求,“健全鼓励国有企业研发的考核制度,设立独立核算、免于增值保值考核、容错纠错的研发准备金制度,确保中央国有工业企业研发支出年增长率明显超过全国平均水平。”2022年2月,全面深化改革委员会通过了《关于推进国有企业打造原创技术策源地的指导意见》。
研发强度方面,央企工业企业远超全国工业水平。根据国资委介绍,“2020年,央企的研发投入强度达2.55%,同比提高了0.3个百分点,其中,中央工业企业研发强度达3%”“2021年中央企业研发经费投入9045.9亿元,同比增长16.1%。研发投入强度从2012年的1.34%提升到2021年的2.5%,中央工业企业研发投入强度达到3%”(注:2021年全国规模以上工业企业R&D经费投入强度为1.33%)。
研发的考核制度方面,根据《中央企业高质量发展报告(2022)》,“将中央企业的科研投入视同利润加回,对重大项目、创新项目、创新团队的工资总额单列……推动落实国有科技型企业股权和分红激励,鼓励科技创新型上市公司积极实施股权激励,加大对科研人员的中长期激励力度;选取439户科技型企业开展‘科改示范行动’,打造一批国有科技型企业改革样板和自主创新尖兵”
打造原创技术策源地方面,根据《中央企业高质量发展报告(2022)》,“(2021年)支持29家‘重点支持类’策源地企业开展30个技术领域原创技术策源地建设;支持中央企业牵头和参与国际标准制定工作,截至2021年底,中央企业累计参与制定国际标准1870项。”此外,2021年,国资委还确定了6家链长企业。2022年3月16日,国资委成立科技创新局。
4、民企:往“专精特新”方向发展
“专精特新”是十四五期间的重要政策引导方向。中央的重要定调包括“支持专精特新企业发展”(二十大报告);“推动中小企业提升专业化优势,培育专精特新‘小巨人’企业和制造业单项冠军企业。”(十四五规划);“数量庞大的小企业活力强,但存在市场竞争力弱、升级能力不足的现象。……大量民营企业要向‘专精特新’方向发展,把敢于冒险的企业家精神和公司治理的规范性统一起来。”(刘鹤《必须实现高质量发展》)
根据工信部的培育计划,“力争到2025年通过中小企业‘双创’带动孵化百万家创新型中小企业、培育十万家省级‘专精特新’中小企业和一万家专精特新‘小巨人’企业,以及一千家左右的制造业单项冠军。”截止到2022年11月,已培育四批国家级专精特新“小巨人”9119家,七批制造业单项冠军1001家。
对专精特新的政策支持非常之多,包括:设立北交所,支持其上市;安排100亿元以上中央财政奖补资金;支持“专精特新”中小企业开展债券融资;按产业链梳理“小巨人”企业,推动行业龙头企业对“小巨人”企业开放资源要素;面向高校、科研院所等征集一批技术成果转移目录,面向“专精特新”中小企业征集一批技术研发需求目录,推动供需双向“揭榜”等。
5、民企:完善民营企业参与国家重大战略实施机制
民营企业已经成为科技创新的重要主体。根据《2022研发投入前1000家民营企业创新状况报告》,“1000家民营企业研发费用总额1.08万亿元,占全国研发经费投入的38.58%,占全国企业研发经费支出的50.16%。企业研发人员总数达到 165.38万人,占全社会研发人员的28.93%。拥有国内有效发明专利25.1万件,占全国企业的13.2%。有236 家参与国家级科技创新基地建设。”
根据《2022民营企业研发投入前10强》,位列研发投入金额前十的企业分别为华为、阿里巴巴、腾讯、百度、吉利、蚂蚁集团、美团、京东、快手和网易。这十家企业在2021年的研发投入分别为1427亿元、578.23亿元、518.8亿元、249.38亿元、226.17亿元、188.48亿元、166.76亿元、163.32亿元、150亿元、140.76亿元。
十四五规划指出,“支持民营企业开展基础研究和科技创新、参与关键核心技术研发和国家重大科技项目攻关。完善民营企业参与国家重大战略实施机制。”2022年4月2日,科技部、全国工商联举行会商会议暨共同培育科技领军企业工作座谈会,“把民营科技领军企业作为国家战略科技力量进行培育建设,是实现中国特色高水平科技自立自强的现实选择。”2022年11月7日,国家发展改革委发布《关于进一步完善政策环境加大力度支持民间投资发展的意见》,“支持民间投资参与102项重大工程等项目建设;鼓励民间资本积极参与国家产业创新中心、国家技术创新中心、国家能源研发创新平台、国家工程研究中心、国家企业技术中心等创新平台建设,支持民营企业承担国家重大科技战略任务。”
(五)抓手五:加强对外合作
1、建设世界重要人才中心
21世纪以来,中央先后三次召开全国(中央)人才工作会议。第一次2003年,首次对实施人才强国战略作出全面部署。第二次,2010年,部署我国第一个中长期人才发展规划《国家中长期人才发展规划纲要(2010-2020年)》,确立了人才优先发展的战略布局。第三次,2021年,会上,总书记提出了一个重要战略目标——“加快建设世界重要人才中心和创新高地”。
“到2025年,……顶尖科学家集聚水平明显提高,人才自主培养能力不断增强,在关键核心技术领域拥有一大批战略科技人才、一流科技领军人才和创新团队;到2030年,……对世界优秀人才的吸引力明显增强,在主要科技领域有一批领跑者,在新兴前沿交叉领域有一批开拓者;到2035年,形成我国在诸多领域人才竞争比较优势,国家战略科技力量和高水平人才队伍位居世界前列。”
具体举措上,“可以在北京、上海、粤港澳大湾区建设高水平人才高地,一些高层次人才集中的中心城市也要着力建设吸引和集聚人才的平台,开展人才发展体制机制综合改革试点,集中国家优质资源重点支持建设一批国家实验室和新型研发机构,发起国际大科学计划,为人才提供国际一流的创新平台,加快形成战略支点和雁阵格局。”
近期的一个案例是,11月1日,在2022深圳全球创新人才论坛上,美国普林斯顿大学分子生物学系雪莉·蒂尔曼终身讲席教授颜宁透露,自己将全职回国,参与创建深圳医学科学院。
2、启动一批重大科技合作项目
十四五规划指出,“加大国家科技计划对外开放力度,启动一批重大科技合作项目,研究设立面向全球的科学研究基金”。
2022年9月,长三角科技创新共同体联合攻关重点任务揭榜工作正式展开,遴选了20家企业的“急迫需求”,围绕集成电路、人工智能两大先导产业领域,面向全球发出揭榜任务,争取在3年内取得一批标志性成果。此次公布的揭榜任务,需求方规划投入资金超过7亿元,对外揭榜资金超过1.6亿元。
20220816-经济差货币宽,股债偏向“长久期”——7月经济数据点评
20220729-实事求是,平淡为真——揣着市场问题找答案&九个角度极简解读政治局会议
20220715-外乱内安:斜率、高度、结构、变盘点——6月经济数据点评
20220713-通胀“宽”度已达1980年——美国通胀的另一个视角
20220706-利率拐点了?——不谈定性只谈定量&五大模型看利率定价
20220520-当买房跑不过买理财,15bpLPR够吗?——破案“稳增长”系列十四
20220514-加息交易三段论开启第二段——美国4月CPI数据点评
20220426-央行出手,汇率政策或进入密集观察期——外汇准备金下调点评
20220209-汇率“强而不贵”护航货币宽松独立性——基于一些定量的启发
20211211-七个预期差——17句话极简解读中央经济工作会议
20210731-财政看明年,货币话不多,减碳被纠偏——八句话极简解读政治局会议
【“十四五”按图索骥系列】
20210203-100个商品占三成——“十四五”按图索骥系列三
20210116-战略性新兴产业七问七答——“十四五”按图索骥系列二
【大类资产配置框架系列】
20220724-哪些城市车卖得好?——基于300城的销量分析
20210620-存款利率定价机制调整:改革意义大于调息意义
20210127-城市分化、纠偏不够、出口仍强——春节的三个核心词
【海外论文双周志系列】
20221030-全球能源通胀的新时代——海外论文双周志第11期
20220901-贝弗里奇曲线告诉我们软着陆的可能性到底有多大?——海外论文双周志第10期
20220722-美元融资与全球资本流动——海外论文双周志第9期
20220620-美国通胀的严峻程度是否被低估了?——海外论文双周报第8期
20220601-俄乌冲突对欧盟经济政策的影响——海外论文双周志第7期
20220324-油价对欧美核心通胀的影响——海外论文双周志第5期
20220222-新兴市场应对发达市场货币政策调整的避险策略——海外论文双周志第4期
20220130-货币条件指数的“前世今生”——海外论文双周志第3期
20220119-供应瓶颈对价格的影响——海外论文双周志第2期
20220102-新冠:消费的“游戏规则改变者”——海外论文双周志2022年第1期
20210614-疫情后美国贷款展期政策的使用与偿还特征——全球央行双周志第28期
20210517-疫情如何影响居民超额储蓄及疫后消费——全球央行双周志第27期
20210426-IMF与WTO如何预测2021年全球经济与贸易增长?——全球央行双周志第26期
20210329-实时预测美国通胀的模型——全球央行双周志第25期
20210314-美国金融市场的风险、演化与溢出效应——全球央行双周志第24期
【海外双周报系列·2022】
20221010-全球流动性恶化有多严重——海外双周报第16期
20220718-75bp还是100bp?市场如何预期——海外双周报第11期
20220526-欧元区衰退风险有多大?——海外双周报第9期
20220427-美联储“大姿态”或渐近峰值——海外双周报第7期
20220411-欧美高通胀引擎的四大差异——海外双周报第6期
法律声明
华创证券研究所定位为面向专业投资者的研究团队,本资料仅适用于经认可的专业投资者,仅供在新媒体背景下研究观点的及时交流。华创证券不因任何订阅本资料的行为而将订阅人视为公司的客户。普通投资者若使用本资料,有可能因缺乏解读服务而对报告中的关键假设、评级、目标价等内容产生理解上的歧义,进而造成投资损失。
本资料来自华创证券研究所已经发布的研究报告,若对报告的摘编产生歧义,应以报告发布当日的完整内容为准。须注意的是,本资料仅代表报告发布当日的判断,相关的分析意见及推测可能会根据华创证券研究所后续发布的研究报告在不发出通知的情形下做出更改。华创证券的其他业务部门或附属机构可能独立做出与本资料的意见或建议不一致的投资决策。本资料所指的证券或金融工具的价格、价值及收入可涨可跌,以往的表现不应作为日后表现的显示及担保。本资料仅供订阅人参考之用,不是或不应被视为出售、购买或认购证券或其它金融工具的要约或要约邀请。订阅人不应单纯依靠本资料的信息而取代自身的独立判断,应自主作出投资决策并自行承担投资风险。华创证券不对使用本资料涉及的信息所产生的任何直接或间接损失或与此有关的其他损失承担任何责任。
本资料所载的证券市场研究信息通常基于特定的假设条件,提供中长期的价值判断,或者依据“相对指数表现”给出投资建议,并不涉及对具体证券或金融工具在具体价位、具体时点、具体市场表现的判断,因此不能够等同于带有针对性的、指导具体投资的操作意见。普通个人投资者如需使用本资料,须寻求专业投资顾问的指导及相关的后续解读服务。若因不当使用相关信息而造成任何直接或间接损失,华创证券对此不承担任何形式的责任。
未经华创证券事先书面授权,任何机构或个人不得以任何方式修改、发送或者复制本资料的内容。华创证券未曾对任何网络、平面媒体做出过允许转载的日常授权。除经华创证券认可的媒体约稿等情况外,其他一切转载行为均属违法。如因侵权行为给华创证券造成任何直接或间接的损失,华创证券保留追究相关法律责任的权利。
订阅人若有任何疑问,或欲获得完整报告内容,敬请联系华创证券的机构销售部门,或者发送邮件至jiedu@hcyjs.com。