每周观察:欧洲电力暴利税始末——全面转型新能源的坚定一步
核心要点:
1. 征收暴利税的原因:为应对能源危机对于用户的冲击,欧盟委员会决定对可再生能源、核电等征收“暴利税”,再通过转移支付补贴终端用能成本。“暴利税”现由欧洲各国形成各自的实施方案。目前德国的方案包括为新能源、核电等设置130欧元/MWh的暴利税起征点,税率达90%。德国的暴利税政策下,新能源仍有较高利润水平。
2.“暴利税”始末——对于化石能源严惩:新能源130欧元/MWh,褐煤机组82欧元/MWh,燃油机组280欧元/MWh。褐煤、燃油机组起征点按边际成本上浮一定比例设置,允许利润较低,体现了对化石能源的严格限制。新能源虽同样设置了起征点,但其边际成本几乎为零,允许的利润水平较高,体现了政策的倾斜和鼓励。
3.新能源电站定价机制:上网电量分为现货和长协,而现货通常只占一小部分,大部分则通过PPA等长协予以锁价、锁量,PPA电价通常根据10-15年现货市场预测均价下浮一定比例制定。因此现货电价短期的大幅波动对新能源的长期收益影响很小。
4.“暴利税”下,欧洲新能源投资收益率仍非常可观:虽然德国130欧元/MWh以上的超额利润被限制,但PPA等长协价才是决定新能源收益的决定性因素,现货结算价对收益率影响很小。我们测算在PPA电价80欧元/MWh,现货结算价限制在130欧元/MWh时,德国光伏资本金内部收益率高达10%以上。
5.继续看好需求:对于户用光储系统而言,补贴后的终端电价预计仍在40欧分/kWh以上,一套光储系统投资回收期约5-6年,具备很好的经济性。预计2023年市场空间翻倍以上。
1.1 “暴利税”+转移支付,能源危机下欧洲的选择
俄乌战争导致欧洲严重的能源危机,能源价格持续上涨。暴利税(windfall tax)是对特定公司或行业突然获得超高的所得利润征收的较高税率。目的是重新分配一个领域的超额利润,为更大的社会公益筹集资金。石油和天然气公司是暴利税的常见的征收对象。
欧洲暴利税政策:
2022年3月8日,欧盟委员会在REPowerEU通讯中建议欧盟成员国对能源供应商征收暴利税,其并不包括批发电价和长期价格。通过暴利税的方式将收入重新分配给电力消费者,一定程度上防止超高的天然气价格增加终端客户的成本,弱化飙升的能源价格对居民带来的巨大经济压力。同时保留批发电价,保证在欧洲电力市场中能够实现有效的调度和市场耦合。
2022年5月,欧洲议会通过的一项决议中表示,根据国际能源署(IEA)的统计数据,预计征收暴利税到2022年可带来共计2000亿欧元的收益,结合3月份提出关于暴利税征收的指导意见,议会提出原则上要求征收暴利税。
2022年9月30日,欧盟理事会批准,在整个欧盟范围内对化石燃料公司征收暴利税,以资助面临高能源价格的家庭和企业。此次欧洲理事会批准的措施主要有三个维度:减少电力需求、限制电价、征收暴利税。
减少电力需求:欧盟成员国同意自愿减少10%的总用电量,并强制削减高峰时段5%的用电量。
限制电价:欧盟理事会同意将欧盟内发电企业的市场收入限制在180欧元/MWh。适用于可再生能源、核能和褐煤等发电的企业。由于煤炭、天然气作为定价边际资源的作用抬高了最终电价,因此以上企业获得了巨额的超额收益。
征收暴利税:欧盟成员国同意对原油、天然气、煤炭等发电企业的利润设定强制性义务捐助。可根据税法确定的应税利润计算,若该企业2022和2023年的利润超过2018年以来年平均利润的20%,超出部分将作为义务捐助由当地政府征收。成员国将使用义务捐助的收益为家庭和公司提供财政支持,以减轻高零售电价的影响。
各国暴利税政策进展:
欧盟国家已同意支持对能源公司征收暴利税,但由各成员国自行决定如何实施征税。
2021年,西班牙和罗马尼亚等成员国已实施了一些征收暴利税的临时措施,削减因暴涨的能源天然气价格而获益的能源公司的超额收入。
截至2022年9月,已有15个欧洲国家地区宣布、提议或实施暴利税征收政策。希腊、匈牙利、意大利、罗马尼亚、西班牙和英国已实施暴利税。捷克、波兰、西班牙公布了征收暴利税的提案。比利时、芬兰、德国、爱尔兰、荷兰、斯洛伐克和法国已正式宣布或表明有意实施暴利税。
2022年11月18日,奥地利政府宣布计划对能源公司征收暴利税,对石油和天然气公司的税率最高可达 40%。对于石油和天然气公司,最高40%的征税将适用于比前四年平均水平高出20%的利润,如果公司投资可再生能源,则可将税率降至33%。
2022年11月24日,彭博社宣称德国政府拟定政策草案,对光伏、海上风电、核电等部分清洁能源公司,征收130欧元/MWh以上电价90%的暴利税。对使用不同的燃料的化石能源企业有不同的起征点,对褐煤机组电价起征点为82欧元/MWh;对燃油机组起征点为280欧元/MWh。硬煤、燃气机组不征收。时间上,该政策延续期为2022年9月到2023年6月,必要时可延长至2024年底,生效前的日期将追溯征收。该草案需要在12月16日由上议院通过,将于2023年1月1日生效。该草案中设定的价格阈值130欧元/MWh低于欧盟建议的180欧元/MWh。
随后,11月25日,据路透社报道,德国经济部表示,德国政府计划从 2022年12月1日起对电力公司的暴利征税,取消此前从2022年9月起追溯征税的计划。缩短征税期限将意味着收入减少10亿欧元。
与此同时,德国于11月22日制定了540亿欧元的一揽子计划,将于23年设定企业和家庭的天然气和电力价格上限,用于补贴终端天然气、电力消费,并为电力预留更多资金。暴利税征收政策预计将为该补贴计划筹集“数百亿欧元”资金。
各国提议或实施的暴利税征收政策存在显著差异,在具体暴利税率和结构存在不同。一方面,在一些已实施征收暴利税的国家例如罗马尼亚和西班牙,税基设计不仅针对能源涨价产生的暴利征税,而是对任意确定价格的电力或总销售额征税,类似于消费税。意大利出台的暴利税则会收到与能源价格无关因素的影响。另一方面,部分国家地区征收暴利税的税基为当前利润与基线的利润差额,而该部分增量利润并非一定是能源涨价带来的超额收益,暴利税可能会对正常利润进行了双重征税。因此,暴利税的设计尚存在诸多不足之处,在各方争议中推行实施。
1.2征收方式:不改变电力市场价格,但在结算时予以限制
征收方式:不改变电力市场交易结果,但在结算时设置上限
“暴利税”(windfall tax)征收时不是直接给电价设置上限,而是电力市场正常交易,但在结算时,以设定的价格帽(price cap)进行结算。若电力市场交易价格高于价格帽,则发电方只能收到价格帽对应的电量电价,但购电方仍按成交价格进行支付,购售方之间的差价则被政府征收,用于形成补贴资金池(补贴资金还有其他的来源,如化石能源企业的暴利税等)
电力现货市场是日前及更短时间内的电力产品交易的市场,所有的中长期电能双边交易,都需要到现货市场上进行交割执行,在保障安全的前提下形成次日的发电计划安排。多数国家定义为日前+实时市场,欧洲国家(如北欧、英国)扩展至周内市场。现货市场的意义:一手交钱一手交货,能够形成时间和位置的价格信号。
电力现货市场价格决定机制为边际出清原理,所有机组报价完毕后,在满足电网安全要求的情况下,按照报价由低到高的顺序依次成交,直至累计的发电出力起好等于全部符合需求,满足负荷的最后成交机组的报价即为边际价格,所有中标机组都按边际价格结算。
在边际机组决定现货电价的机制下,高发电成本机组如气电、煤电、燃油机组等承担边际机组的角色,因而决定了电价水平。非边际机组,如风电、光伏、水电、核电等电源形式,发一度点边际成本较低(甚至接近0),但以边际机组所决定的高上网电价在现货市场受电,因而享受了超额利润。
“暴利税”的征收机制为,如果电力市场形成的电价高于设定的某一价格帽(remuneration cap),则对于可再生能源机组、核电机组和褐煤(lignite)机组,其间的差值将被征收,用于补贴终端能源消费。假设某时刻电力市场形成的现货电价为300欧元/MWh,假设此时某气电机组、核电机组、褐煤机组、新能源机组的发电边际成本依次为250欧元/MWh、80欧元/MWh、50欧元/MWh、10欧元/MWh。则根据欧盟委员会建议非边际机组价格上限为180欧元/MWh ,此时除气电机组按300欧元/MWh上网电价结算外,核电、褐煤、新能源机组的结算电价均为180欧元/MWh。而各机组的利润(毛利)则分别为50欧元/MWh(气电)、100欧元/MWh(核电)、130欧元/MWh(褐煤)、170欧元/MWh(新能源)。
德国新政策:起征点下调,并根据燃料类型不同设置不同的起征点
根据彭博社报道的德国方案,德国经济部对光伏、海上风电、核电等部分清洁能源公司,征收130欧元/MWh以上电价90%的暴利税。对使用不同的燃料的化石能源企业有不同的起征点,对褐煤机组电价起征点为82欧元/MWh;对燃油机组起征点为280欧元/MWh。硬煤、燃气机组不征收。时间上,该政策延续期为2022年9月到2023年6月,必要时可延长至2024年底,生效前的日期将追溯征收。该草案需要在12月16日由上议院通过,将于2023年1月1日生效。该草案中设定的价格阈值130欧元/MWh低于欧盟建议的180欧元/MWh。
根据德国提案,给新能源设置的起征点由欧盟提议的180欧元/MWh,降低到130欧元/MWh,体现出比欧盟提议更严格的暴利税征收力度。此外,针对不同化石能源悬殊的价格,德国方案也作了差别对待,对边际成本较低的褐煤制定了较低的起征点(82欧元/MWh),以体现对煤电的不支持、不鼓励态度。燃油发电由于成本较高,虽然不能像气电那样无需征收暴利税,但设置了较高的起征点(280欧元/MWh),以鼓励燃油机组的发电意愿。
1.3“暴利税”的影响:新能源转移支付补贴终端电价,但对经济性影响程度有限
对新能源电站:收益主要来自PPA等长协,现货结算价受限制对收益影响有限,且影响仅在政策持续期内
尽管电力现货价格是最重要的价格发现者,但德国电力中由现货市场交易的仅占一小部分,大部分通过场外协商(PPA等各种长协)完成交易。对新能源而言,由于其固有的不稳定、难预测特性,为降低风险,新能源电厂通常会选择签订PPA协议等长协机制锁定未来的电量、电价,锁定的电量通常会占到预期发电量的80%左右。PPA协议的有效期通常长达10-15年,锁定的电价通常比协议有效期内预期平均现货价低,以维持新能源的竞争力。因此,PPA等长协是决定新能源收益的最主要因素。
考虑电价长期回归均值附近,因此PPA新签电价虽然会受到近期高电价影响,但通常远低于现货电价。2022年8月底德国、意大利、法国、英国现货电价曾一度突破600欧元/MWh。而同期PPA新签电价也达到高峰,但未超过180欧元/MWh,相比之下,目前欧洲PPA新签电价在80欧元/MWh附近。因此可以推论,新能源收益受现货电价影响有但不大,现货电价的极端上涨并不会等比例反映在PPA新签电价上。
新能源投资商在做出投资决策时,会对未来电价和收益进行合理假设,不会将临时性的超高电价作为测算未来投资收益的依据。下面对新政策下的光伏项目收益率进行测算,假设:
(1)长协电价:80欧元/MWh(根据最新的PPA新签电价水平);
(2)现货电价:300欧元/MWh;
(3)结算电价:作为变量,考虑在长协电价和现货电价之间浮动;
(4)长协占比:80%;
(5)光伏单位投资:0.72欧元/W;
(6)利用小时:950(2018年利用小时为976小时);
(7)贷款比例:70%;
(8)贷款利率:3.5%
目前公布的政策延续期最多延长到2024年底,属于临时性政策,与一个新能源项目25年左右的全寿命周期或者一个PPA协议10-15年的有效期相比,影响甚微。但对中长期现货电价的假设也不可过于高估,仍应围绕PPA新签电价上浮一定比例来考虑,在10-15年尺度上现货电价很难维持在0.3欧元/kWh(即300欧元/MWh)之上。结论为,在80欧元/MWh长协电量占80%,另外20%电量限制在130欧元/MWh的情况下,德国光伏资本金IRR在10%以上。
对户用分布式光储:收益与居民终端电价正相关,预计终端电价仍在40欧分/kWh以上,对应户用光储系统回收周期约5-6年;终端电价25欧分/kWh以上均具备经济性
根据德国能源与水工业协会(BDEW)的数据,2021年德国家庭和小型企业的平均电价约为每千瓦时32.16欧分/kWh,其中税收、征税、附加费占比超50%。市场电价占比25%,电网费用占24%,可再生能源附加费占20%,销售税(VAT)占16%,电力消耗税占6%,特许权税占5%。
根据2021年终端电费32.16欧分/kWh,其中各种税费占75%,约24.12欧分/kWh。300欧元/MWh现货电价下,可再生能源实际结算价为 147欧元/MWh(130+(300-130)×0.1=147欧元/MWh,即14.7欧分/kWh),对应终端电价为38.8欧分/kWh。考虑入冬后现货电价还将进一步上涨,对应的终端电价在40欧分/kWh以上无疑问。
假设户用光伏配置为4.5kWp,配储10kWh,用户每天用电量为20kWh,户用储能单位成本为1.00欧元/Wh,光伏成本为0.50欧元/W。当电池循环寿命达7000次,每天充放1次的使用情况下,可以运行20年左右。居民用户可通过自用发电来节省电费,并通过发电上网来创造收益,居民零售电价越高,经济性越好。在40欧分/kWh的居民电价假设下,根据上述条件计算得到资本金收益率IRR为21.58%,具有较好的经济性。
考虑用户心理和储能电池寿命(至少10年),若以8年回收期作为经济性临界点,则居民电价 25欧分/kWh时,需要8年左右可收回成本。因此我们认为,居民电价25欧分/kWh时是户用光储系统的经济性临界点,电价越高,经济性越好。
1.4欧洲光储需求:2022、2023年光伏装机量分别达到50GW、75GW;储能需求18GWh、42GWh
光伏:化石能源高涨推进欧洲脱碳决心
今年以来受到俄乌战争影响,北溪管道供气受阻,导致欧洲天然气价格大幅上涨,并推动欧洲新签光伏PPA电价也随之不断提升。虽然近期受到库存高位影响,天然气及PPA电价相比最高点有所回落,但相比涨价之前仍然维持在较高水平。
而能源价格的高涨,则进一步催生了欧洲摆脱俄罗斯化石能源以来的需求。今年5月,欧盟委员会发布REPower EU方案,将2030年可再生能源占比目标由之前的40%提至45%。方案中提出欧盟太阳能战略,计划在2025年欧盟整体光伏累计装机达到320GW,2030年达到600GW,并在劳工、融资、法律法规、基础设施建设等多方面提出支持手段。
考虑到目前欧洲能源价格依旧维持高位,且22年新签的PPA电价对应的电站将在23年建设,届时对于组件的价格接受度仍然较高。我们预计2022-2023年欧洲将分别实现50、75GW,同比增速分别达到108%、50%。
储能:欧洲市场空间广阔,高电价下用户侧蓬勃发展
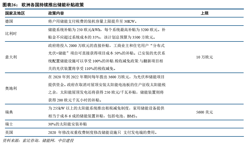
政策端与经济性双轮驱动,欧洲储能装机不断高增。2021年欧洲新增储能容量需求/功率需求分别为5.7GWh/ 2.4GW,同比增长188%/166%。2020年以来欧洲各国推出了多项税收减免与资金补贴政策,在市场用电成本逐年攀升背景下,储能系统的经济性逐步凸显,进一步刺激了欧洲储能装机的不断高增,预计2023/2024/2025年欧洲新增储能容量需求将达42.1 /52.1/74.9GWh。
欧洲户储市场蓬勃发展,预计2025年新增容量需求达36.59GWh。2021年欧洲表前/工商业/户用新增储能容量需求分别为2.58 /0.27/3.09GWh,同比增长262%/93%/155%, 其中用户侧为欧洲储能新增的主要动力,2021年占比达52%。随着户用储能技术走向成熟,光储平均度电成本迅速下降,据SPE数据,2021年德国光储平均度电成本为14.7欧分/kWh, 只有户用电价的一半。因此相比老旧的电力系统,户用光储更具经济性与稳定性,我们预测2021-2025年户储新增容量需求CAGR有望达到86%。
风险提示
1)下游需求不及预期:销量端可能受到疫情反复、需求疲软影响而不及预期;产量端可能受到上游原材料价格大幅波动、限电、疫情反复等影响不及预期,进而影响公司相关业务出货量及盈利能力。
2)原材料价格上涨超预期:2021年以来原材料价格持续上涨,同时原材料价格阶段性出现大幅波动性,价格高位及不稳定性对于终端需求有一定影响,与此同时对于公司短期业绩有扰动。
3)推荐公司的重点项目推进不及预期:公司作为新能源赛道参与者,重点项目的推进是支撑营收和利润的关键,也是公司成长性的反映,重点项目推进不及预期将影响当期和远期业绩。
证券研究报告名称:《欧洲电力暴利税始末:全面转型新能源的坚定一步——新能源行业每周观察》
对外发布时间:2022年11月27日
报告发布机构:中信建投证券股份有限公司
本报告分析师:朱玥
执业证书编号:S1440521100008