文|阎贵成 金戈
1. 公司发展迅速,逐步成为国产操作系统龙头:随着近年来对信创产品和云办公场景的需求日益提升,公司营业收入快速增长,2019-2022年营收1.41/2.31/3.38亿元,三年复合增长率达54.66%,毛利率维持在65%以上。
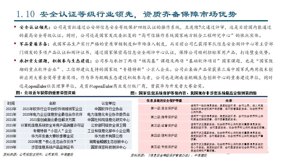
2. openEuler开源社区优势:openEuler是数字中国的系统底座。2021年中国服务器出货量391.1万台,增长率达11.74%,而欧拉系服务器占据其中主要份额,在政府、运营商等多个行业占比高居第一。公司是华为服务器操作系统的核心合作伙伴,是首批openEuler商业发行版厂商,将受益于openEuler和鲲鹏社区的开源生态。
3. “三位一体”产品体系抢占行业先发优势:公司从2007年开始技术积累,从2011年开始便在电力、国防两大行业规模化部署操作系统产品,如今形成了操作系统、云平台、信息安全“三位一体”产品体系。公司产品抢占两大关键行业卡位优势,技术与行业深度融合,构筑准入壁垒,积累了深厚的经验,也为开拓其他行业提供了优势。
4. 信创与国产化替代推动业务拓展:当前国产操作系统渗透率低,2020年我国操作系统市场国产占比仅3.37%。公司在信创服务器操作系统领域具备优秀卡位,产品适配鲲鹏、飞腾等国产底层硬件,已经在政务、金融信创办公等领域完成试点,未来将进一步拓展新能源、航空航天等下游行业,前景广阔。
证券研究报告名称:《麒麟信安(688152):深耕服务器端操作系统,乘信创东风扶摇直上》
对外发布时间:2022年11月21日
报告发布机构:中信建投证券股份有限公司
本报告分析师:
阎贵成 SAC 执证编号:S1440518040002
SFC 中央编号:BNS315
金戈 SAC 执证编号:S1440517110001
SFC 中央编号:BPD352
免责声明
本订阅号(微信号:中信建投证券研究)为中信建投证券股份有限公司(下称“中信建投”)研究发展部依法设立、独立运营的唯一官方订阅号。
本订阅号所载内容仅面向符合《证券期货投资者适当性管理办法》规定的机构类专业投资者。中信建投不因任何订阅或接收本订阅号内容的行为而将订阅人视为中信建投的客户。
本订阅号不是中信建投研究报告的发布平台,所载内容均来自于中信建投已正式发布的研究报告或对报告进行的跟踪与解读,订阅者若使用所载资料,有可能会因缺乏对完整报告的了解而对其中关键假设、评级、目标价等内容产生误解。提请订阅者参阅中信建投已发布的完整证券研究报告,仔细阅读其所附各项声明、信息披露事项及风险提示,关注相关的分析、预测能够成立的关键假设条件,关注投资评级和证券目标价格的预测时间周期,并准确理解投资评级的含义。
中信建投对本订阅号所载资料的准确性、可靠性、时效性及完整性不作任何明示或暗示的保证。本订阅号中资料、意见等仅代表来源证券研究报告发布当日的判断,相关研究观点可依据中信建投后续发布的证券研究报告在不发布通知的情形下作出更改。中信建投的销售人员、交易人员以及其他专业人士可能会依据不同假设和标准、采用不同的分析方法而口头或书面发表与本订阅号中资料意见不一致的市场评论和/或观点。
本订阅号发布的内容并非投资决策服务,在任何情形下都不构成对接收本订阅号内容受众的任何投资建议。订阅者应当充分了解各类投资风险,根据自身情况自主做出投资决策并自行承担投资风险。订阅者根据本订阅号内容做出的任何决策与中信建投或相关作者无关。
本订阅号发布的内容仅为中信建投所有。未经中信建投事先书面许可,任何机构和/或个人不得以任何形式转发、翻版、复制、发布或引用本订阅号发布的全部或部分内容,亦不得从未经中信建投书面授权的任何机构、个人或其运营的媒体平台接收、翻版、复制或引用本订阅号发布的全部或部分内容。版权所有,违者必究。