朋友们周末愉快!想了想我还是继续拉群,因为有些突发急事只能在群里发。
比如,最近一连3次南航国航深航里程票事宜、万达免费铂金卡等等,都是我在群里第一时间群发的(全网首发?):
随时群发才赶得上
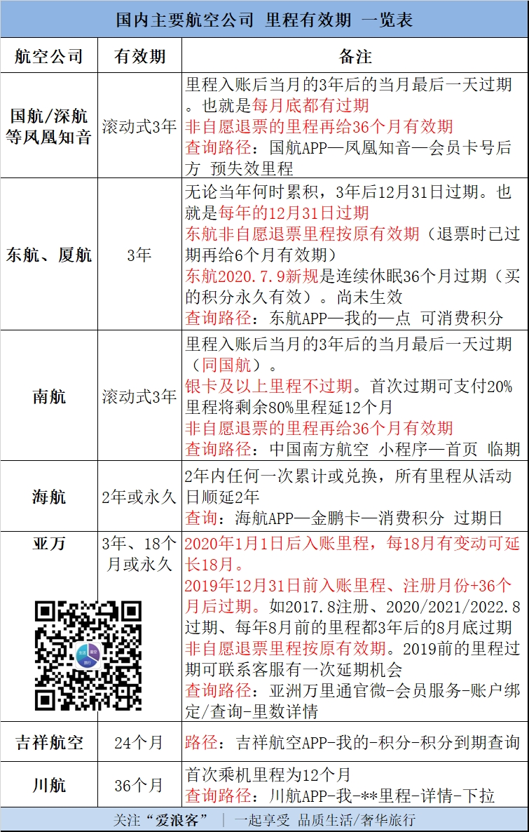
因为最近1-2年出行少,国航(深航)、南航里程都快过期了,今年又没有别的办法延期:
所以,还是继续拉群吧。每天n次群发累是累了点,但发33个群和发66个群也没多大区别。
朋友们都知道,爱浪客这么多年都没拉微信群,很多朋友在催。主要是精力有限(回复 18不),这次在好基友的支持下,终于可以智能拉群了,太好了:
(识别二维码加入爱浪客读者交流群)
顾名思义,爱浪客读者交流群。首先就是互通有无、及时群发羊毛羊腿...我也会拉几位大神来坐镇答疑,然后我每次群里发文就来发个红包(以后改抽奖)...如此等等(具体看群规吧)。
啊哈,终于拉群了,朋友们抓紧!位置有限哦!已经33群了,不必重复加群,机器人会定期自动去重。
免费领万达铂金卡:
上面的国航深航南航已经赶不上了,但万达铂金卡还可以。京东Plus好友说了,是每天10点限量领取:
京东Plus会员,识别下方二维码,领兑换码。7日内、去万达酒店微信小程序-我-大礼包激活码激活。
老户可升级铂金卡。3个月有效、有效期内官方住3晚延至一年。
(识别领取)
(每天10点限量)
我把群发的内容复制一下。万达铂金卡有什么用?爱浪客来举个例子,比如今晚的武汉万达瑞华:
万达酒店小程序铂金卡85折是1096元、某OTA是1399(钻石卡便宜点)。可以为让他人预定85折(他人不需是会员)
铂金卡免费升行政酒廊。双早、下午茶、欢乐时光、洗衣、免费迷你吧、欢迎水果、欢迎礼品、早入住、晚退房...礼遇全都有。此房价值1690元(实际不止)
今晚积分约1100分(铂金卡多25%),遇到几倍积分大促更好
4500分就能换一晚其他酒店,约1000分=100元。15000分升/保级铂金卡又送一免费房(最佳价值1500以上)
1米4二位儿童免费早餐,我的妈史上最宽松...(具体铂金卡玩法 请回复 VIP)
顺带再复制一下群发内容。爱浪客再总结一下五星酒店集团的玩法:
1、所有酒店集团的VIP礼遇,仅限本人入住的一间房。
凯悦环球客用积分为他人兑换除外(此时他人有环球客全套待遇)
2、所有集团的会员价可以为他人预定,但万达不需要入住人是会员(其他比如万豪需要入住人是会员)
3、洗衣。仅有万达、金陵等少数VIP礼遇含免费洗衣,其他的基本都是免费熨烫(好像没啥用?)
4、一般酒店早餐,儿童是6岁、甚至3岁才免费。万达是1米4,这有可能快12岁了...
好了,如果还没有京东Plus,现在可以低价买,一年京东Plus+一年爱奇艺VIP仅需123元:
(识别直接买)
老户可办广发飞越白金卡:
前几天的《一表玩转5类广发信用卡》《额外180万分》,很多朋友说老户办不了飞越白金卡。昨天刚好七喜发了一个路子(点此),我转一下:
以前老户二卡是办不了飞越白金卡的,但今天这个路子可以。
飞越白金卡(套卡称尊旅卡):首年免年费,满48笔免次年年费。消费积广发里程、换广发里程券、再换航空里程(独立兑换,上限5万里程/年。相当于 10:1 换国、东、南、川航,15:1 换亚万)。
额外权益包括:境外LK贵宾厅。当月境外线下、单笔消费满500美元,且至少1次LK贵宾厅消费,次月底可获得LK贵宾厅服务费32美元礼遇。境外消费达标和线上海淘购物可以抢兑酒店权益。自然月累计消费满3000美元,次月1日26日10点,可领取1张境内外五星级酒店住宿兑换券。
此卡里程与广发积分换里程部分独立,与上面的额外180万分独立。一样可以1倍基础拿广发里程,9倍积分拿广发积分。
老户想办的话,先识别二维码:
(老户办二卡没有人头费)
拉到最下方,查看更多——再点商旅优悦——往下就看到此卡:
(点 立即申请。无视要求新户,直接申请)
就这样,10倍积分的广发积分拿满180万(然后换里程),多出额度的1倍积分用飞越银联白也是换里程(上限是额度/7。额度是7万的话,就是累计1万广发里程、即消费7万元),也就是相当于额度上限多了一倍。
最后不能免俗来二个红包:
6.18前每天免费领3次京东618红包,今天很大
反正领了不亏。100%中奖,红包面额有18618元、618元、61.8元、6.18元、3元……!一直持续到6月18日!坚持领必然有惊喜,我也来提醒下!
(今天必须要领3次)
(听说此图是P的?)
速领淘宝618超级红包、最大面额618元(6.20前领、用)
0.0¥tNAhX5p6MPX¥ https://m.tb.cn/h.4ue7AEF 复制到淘宝打开(每天可复制3次打开3次)
其他的红包我懒得发了。
好了不能太长!明天继续大路子!
推荐阅读:
一起享受品质生活、奢华旅行,
一定要关注+星标公众号+在看哦!
我是瓦力,擅长一篇深度玩转
银行、酒店、航空、及各大VIP会员...
让你尽享贵宾礼遇、奢壕福利!