朋友们双11辛苦啦!前后23天,每天被带货公众号轰炸也是不容易。但爱浪客每年只发最爆,今年更少只发了5篇飞猪。我们的口号是:只囤到不炸到。
而且这些带货公众号从来也不讲《返现易》,更别说送《终身白金卡》,爱浪客是写了几十遍返现易,送了几百个终身白金卡。
这些公众号从来也不讲神卡,不写快捷支付有没有分,更别说薅n个1000-137、199-50、3000-1111了......对了,昨天群里发的速度:
我们双11主要是囤王炸、爆品,囤到就是赚到。今天已经开始预约了。但朋友们还是要注意比价,那个低用哪个,反正随时退。
不过没看爱浪客,很可能痛失大毛,毕竟一个1000-137都比他们划算好多,更别说各种叠加了。而且这23天中还有其他各种大路子,爱浪客必须都写到(文末有清单)。
如果还没囤房券的,还有阡鹿立减:
阡鹿速度领券:
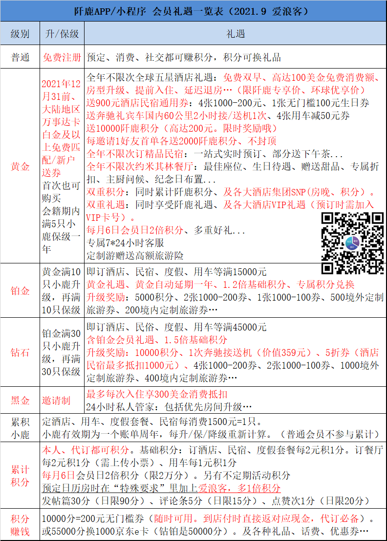
嗯写过好多次,通过阡鹿APP或小程序预定日历房、与官网同价、可同时累计官方(万豪、凯悦、希尔顿、IHG...)SNP和阡鹿积分(可换钱)小鹿(可升级、升级后送钱),部分酒店还另有100美金消费额、免费双早、免费升级...住三付二...帮朋友代订也有阡鹿积分和小鹿。速度:
(现在注册,免费拿4000分,价值80元)
(注册后识别免费升级黄金。赠阡鹿88元无门槛现金券、1500-100元现金券、3000-200元现金券、定制旅游300元现金券。(没有卡的直接用523649 6220、528057 5304、528057 5148、522964 5980、522964 4482))
(再去邀请朋友,再拿4000分)
特别是最近有朋友问FHR。
对,就是美国运通百夫长白金卡、黑金卡的FHR,只是这些卡年费最低都要3600,而且酒店还没阡鹿多。关键是FHR还不像阡鹿给你积分、小鹿(升级有大礼包),所以,FHR我只用阡鹿(运通我只用超白):
最近双11阡鹿大促,群里领奖领到手软啊。羡慕,大招真是不断啊。今天12,还有3天,dlb都撸完了,后面免费领,不用抢:
(也就是说万豪APP里600的,阡鹿立减588,2边都还有SNP)
(送免费接送机)
具体活动总结下:11.1-11.14八重大礼,还剩4重可参加,直接去阡鹿APP首页:
11.1-11.14,三人助力开盲盒,每日一次,当日开。100%中奖。(同一人可助力一次,每日可为3人助力)奖品很多,比如黑金体验。我们71个群都可助力啊
11.1-11.14,每日3场抢兑。10点、15点、20点。30元最多抢兑5张、其他各限1张(积分兑和免费各算)。钻石是108元、铂金是88元免费无门槛券。双11当天加场。
11.1-11.14,每笔酒店、民宿、套餐、礼宾车都送100新加坡航空里程。铂金钻石每2笔多100里程。无上限。0元订单也算。可为他人兑换。
另外还有常规每日转盘抽3次、打榜赢1500元+2次礼宾车、备注“爱浪客”多一倍积分(10月很多人、积分要慢点)...
好了不啰嗦了。还有3天,朋友们加油。
阡鹿积分很值钱,而且溢价相当高,京东4300的256G阡鹿19.5万分(溢价400),换个戴森直接给我最新款了(溢价200):
(真的是无限好评啊)
直接附上一表吧。提示一下,阡鹿订房、钱是直接付酒店前台、立减券和返现是微信红包直接提现,怕什么?
携程免费拿广州白云机场、华夏航空金卡:
好久没发携程,最近的还是上次群里发的0元国窖1573。
11.1-2022.7.28、携程免费匹配、广州白云机场-机场通VIP、最高金卡,权益不错,有茅台哦
(识别匹配)
至2022.9.29,携程钻石匹配华夏航空银卡、黑钻金钻是金卡,180天,然后6个月挑战:
(识别匹配)
再发一下携程大法:
携程,吉祥航空。互相可匹配(黑钻匹配吉祥白金,金钻匹配金卡,钻石匹配银卡飞6段升一年金卡)
还有一个佛罗伦萨也可以,也发过:
https://m.juneyaoair.com/events/202009florenceMatch/index.html#/index?
还有直播间(抖音等)买均瑶牛奶送金卡也可以
还有万象城消费拿金卡爱浪客再去匹配吉祥金卡
还有浦发吉祥白金卡
还有1天5段1周升金...
携程最近1元购还不错,记得每天抢一枪:
GHA新会员陆续爆出:
上次写了2022新会员,包括群里的权益图。今天邮件来了,这钛金卡升级保级好容易啊:
(国内的尼依格罗、凯宾斯基、马哥孛罗、安纳塔拉、嘉佩乐、诺金、泛太平洋等选3个、各住1晚就好。具体等文章哦)
香格里拉酒店积分兑换餐饮这是要?
(目前是武汉。2倍积分、不参与呵呵)
上海农商行这个马马虎虎:
交行沃尔玛卡和山姆卡分开了:
双11剁手,抽个奖吧,预祝888:
建行“召集龙珠、瓜分十亿”开始了,要报名,都发群里。每天群里发不停。欢迎转发分享!近期爆文总结:
一起享受品质生活、奢华旅行,
一定要关注+星标公众号+在看哦!
我是瓦力,擅长一篇深度玩转
银行、酒店、航空、及各大VIP会员...
让你尽享贵宾礼遇、奢壕福利!