爱浪客这个公众号有一点不好,一天只能发一次文章,遇到大事干着急,只能发群里。比如昨天的《浦发2022公告》,群里总是快一步。今天赶早发一下。昨天《比双11便宜》看了吗?
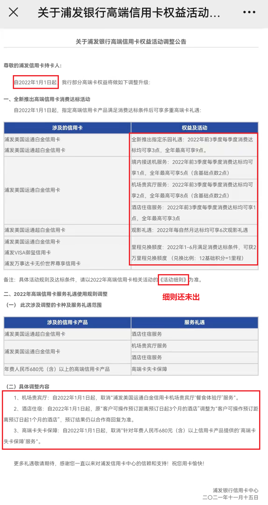
浦发2022年公告:
昨天下午官网就发了,我在群里也及时发了。重点就是:
新增权益、乐园最多9点。含ae白、超白。需消费达标。
ae白的接送机、龙腾贵宾厅(不能合作餐厅)、免费酒店、12:1换2万里程等均需消费达标。但无需存款了。
ae白高端首卡首年免年费、次年20万积分兑换年费,可买5倍积分,无需消费即可送2点接送机、2点贵宾厅。
怎么说呢,促进消费现在是举国大事,浦发站位还蛮高。无需金融达标,对于dlb绝对是利好。类比今年权益是不减反增,乐园不会是像携程黑钻送0元迪士尼吧不会吧不会吧?
细则未出,只能干着急。都在等消费达标的细则,其实我们有迹可循。比如今年浦发就有几个消费达标的项目:
今年4次靠浦飞延误险,需2021每季度消费3个月月均满18888元。延误2小时赔1500机票款。保4.15-2022.4.14。
万事达世界尊享卡今年境外满8万元送4张机票:
再结合2020年,超白是上月满18888元、每月6张免费电影票/自然年。无限卡境外线下满12888元次月送2晚酒店住宿权益(限2晚)...
我们大概就能猜出上面2022年的消费达标,必然是梯度的。其中超白电影票消费达标不会超过每月18888元。
其他的12888、18888、28888元...概率很大,不过是按季度(3个月),比按月好啊。但这对于dlb们都不是问题。
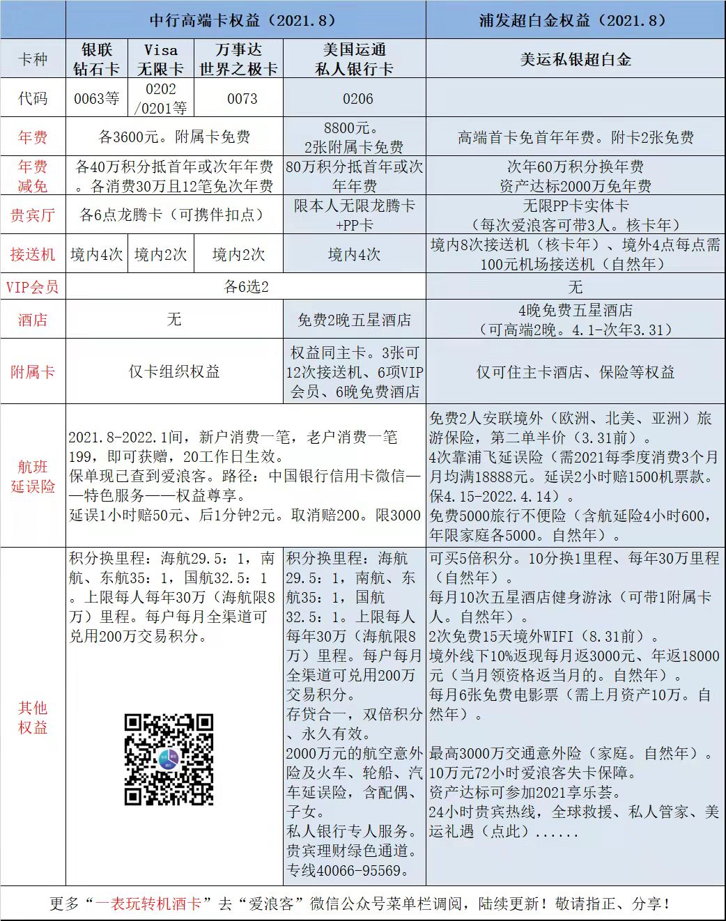
浦发信用卡2022年权益:
对比上表2021,我们该总结一下2022年的权益了。浦发超白,yyds啊。
2022年浦发超白权益大全:
变动+新增:
最多72次免费观影:2022年每自然月达标均可享6次
最多9点指定乐园礼遇:2022年前3季度每季度消费达标均可享3点,最低1点可换1次
其他预计续期:
无限PP卡实体卡(每次爱浪客可带3人。核卡年)
境内8次接送机(核卡年)、境外4点每点需100元机场接送机(自然年)
4晚免费五星酒店(可高端2晚。4.1-次年3.31)
免费2人安联境外(欧洲、北美、亚洲)旅游保险,第二单半价(3.31前)。
4次靠浦飞延误险(需2021每季度消费3个月月均满18888元。延误2小时赔1500机票款。保4.15-2022.4.14)。
免费5000旅行不便险(含航延险4小时600,年限家庭各5000。自然年)。
可买5倍积分。10分换1里程、每年30万里程(自然年)。
每月10次五星酒店健身游泳(可带1附属卡人。自然年)。
2次免费15天境外WIFI(8.31前)。
境外线下10%返现每月返3000元、年返18000元(当月领资格返当月的。自然年)。
最高3000万交通意外险(家庭。自然年)。
10万元72小时爱浪客失卡保障。
资产达标可参加2022享乐荟。
24小时贵宾热线,全球救援、私人管家、美运礼遇(点此)....
附属卡仅可住主卡酒店、保险等权益
2022年浦发AE白权益大全:
浦发ae白也相当不错了。毕竟可买5倍积分权益,20元/月(一年240):任选支付宝、微信、京东之二,次月生效。然后每月每类快捷支付12500元拿满,2类是25000元,拿满125000分(每年150万分)。路径:浦大喜奔APP-权益平台-搜“积分”。
年费20万分,免了年费就是权益,换里程24万分,多好多积分了:
最多3点酒店住宿:2022年前3季度每季度消费达标均可享1点,最低1点可换1晚
最多5点境内接送机(含办卡即享基础点数2点):2022年前3季度每季度消费达标均可享1点,最低1点可换1次
最多8点机场贵宾厅(含办卡即享基础点数2点):2022年前3季度每季度消费达标均可享2点,最低1点可用1次。但不能用合作餐厅
最多9点指定乐园礼遇:2022年前3季度每季度消费达标均可享3点,最低1点可换1次
最多12分1里程、2万里程兑换额度:需2022年1-6月消费达标。Visa御玺卡和万事达尊享卡同此标准
可买5倍积分。
另旅行不便险、交通意外险、10万元失卡保障,全球救援等预计续期,及:
4次靠浦飞延误险(需2021每季度消费3个月月均满18888元。延误2小时赔1500机票款。保4.15-2022.4.14)。
浦发超白怎么办?
今年换了领导,团办很谨慎。去年团办很嗨。我把群里发的资料分析一下,朋友们加油。
ae白的话,还是可以官微网申碰瓷,虽然要求在提高,但也有下的:
农行6倍积分别急:
上次超级会员日的6倍,少到的很多,打客服会补足:
建行至尊卡缩水了:
神卡啊,要不是有超白,我绝对是要办的。有卡的朋友注意:
广发3P卡自助兑换来了:
前段时间只能打电话换,新规过后,终于可以自助兑换了。由于电话兑换的,和自助的数据可能没互通,所以,电话换了的还能自助换,抓紧:
(路径:发现精彩APP—首页 我的权益,进去找到卡)
贴个星巴克吧:
更多内容,都发群里。每天群里发不停。欢迎转发分享!近期爆文总结:
《比双11便宜啊》
《米其林新吃法》
一起享受品质生活、奢华旅行,
一定要关注+星标公众号+在看哦!
我是瓦力,擅长一篇深度玩转
银行、酒店、航空、及各大VIP会员...
让你尽享贵宾礼遇、奢壕福利!