终于等来了!每周四就是浦发日,每逢周四浦发就有重磅活动或消息,今天也不例外。《浦发超白、AE白2022权益细则》今天终于来了,激动啊朋友们啊。
先说重点,全是利好。
虽然前期各路大神和朋友们都在猜测,我也发了预测的消费达标门槛,但没想到的是,浦发超白、AE白2022年消费达标门槛这么低,关键是还能叠加5倍积分(超白、AE白的2张免费的附属卡也可累计消费)、梦享+白金钻、各种刷刷刷活动...
利好之一:
首先就是,2022年,浦发AE白、超白新增了全年最多9点亲子乐园门票(单日门票,含成人标准/儿童/老年人),简直是为多孩家庭量身定制啊,朋友们看来要多多享受亲子时光了。
仅需1-9月任意自然季度、累计合格消费达15万元(含),即可于次月月底前获3点亲子乐园。3个季度就是9点。
1点就可换⼴州长隆野⽣动物世界/珠海⻓隆海洋王国。北京环球影城/上海迪⼠尼乐园则是平日/淡季1点、周末/旺季1.5点、特别高峰日2点。
要知道浦发AE白、超白每月拿满5倍积分是25000元(即支付宝或微信或京东3类支付每一类每月消费12500元拿满62500分,可买2类就是消费25000元拿满125000分),2张免费的附属卡也可参与主卡的5倍积分,现在是翻倍平均每月5万元(每季度15万元。含境内外线上线下消费、含主附卡。下同)就能拿到,全家一起努点力没问题。毕竟别家的话,消费再多也没有。
利好之二:
浦发AE白2022年1月1日-2022年3月31日间任意一笔合格消费、次月可领、连领3个月的高端卡酒店服务点数1点,回归了!
仅需每月主卡任意消费一笔、次月18日10点至18点就可免费领奖哦。一不小心就拿到免费酒店,还记得以前到手时的狂喜吧?
除了免费酒店(每月1000点,三期一共3000点啊,中奖几率很大啊),还有2888积分、1888积分、188积分,反正100%有奖,必须要参加,我会每次准时提醒的。
利好之三:
2022年除了AE白持卡即享的每核卡年2点境内机场接/送、每自然年2人次机场贵宾厅,2022年仅需1-9月任意自然季度、累计合格消费达6万元(含)就送:
每自然季度累计消费6万元,平均每月就是2万元。拿满每月的5倍积分就需要25000元,这门槛对于很多朋友来说,相当于没有门槛有没有?
其他利好:
最多朋友关心的浦发AE白自然年度2万里程、12积分兑换1里程兑换额度,仅需1-6月累计合格消费达18万元(含)(附属卡计入),然后2022年7月底前就可以换了。
同样很多朋友关心的浦发AE白、超白的靠浦飞航延险,仅需1-12月每自然季度每月有效交易满人民币18888元(附属卡计入)、每季度可获1份,主卡享航班起飞延误2小时、最高赔付1500元机票款。
2022年整个消费达标都在上面了。平均下来,每自然月任意一笔、每月18888元、每月20000元、每月25000元、每月30000元、每月50000元,稍微努点力,大奖就能全部拿满。
如果还要叠加“梦享+”的话,白金钻是自然年799卡星(今年是消费1000元1颗星,即消费79.9万元。可免3张卡年费哦),那还可以继续加油消费:
还是一表:
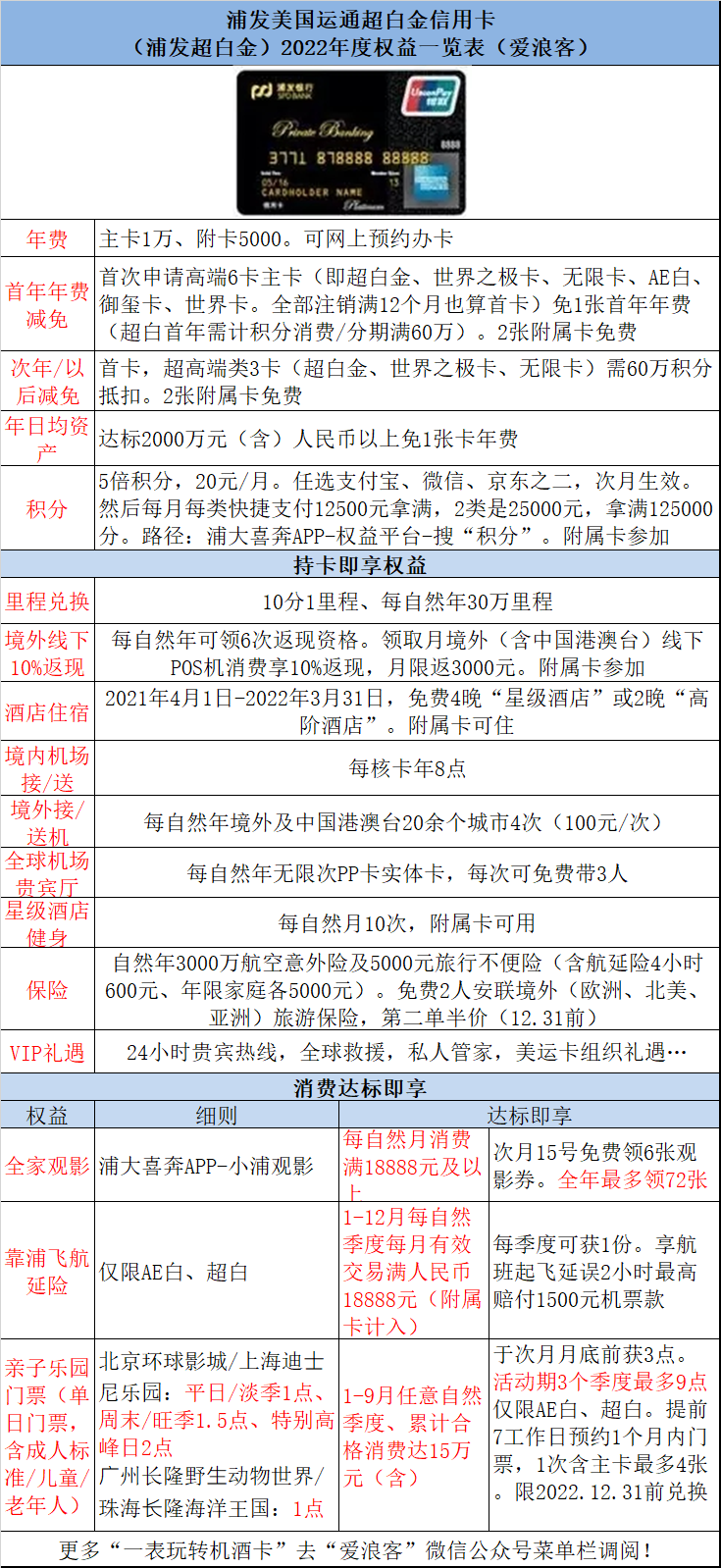
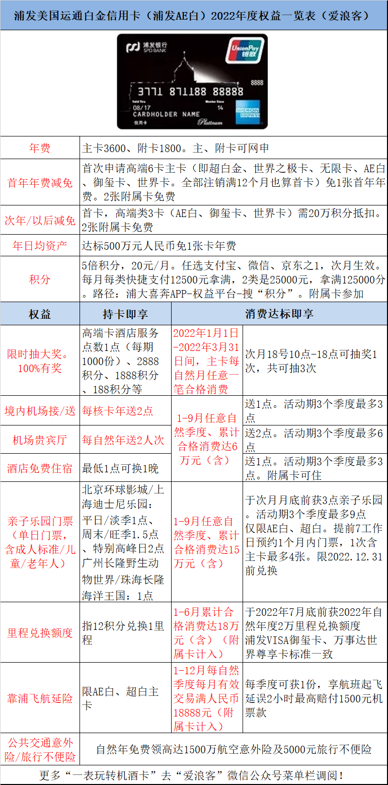
爱浪客最喜欢表格,简单明了,便于收藏。特别是浦发超白、AE白年费可免,权益又好、积分又快、额度又高、活动又多,必须做表,方便朋友们用卡:
(浦发AE白)
(浦发超白)
由表可见,浦发超白,一卡走天下,境内、外随心刷。
而2022年浦发AE白,经过简单的消费达标之后,免费抽大礼、5点接送机、8点贵宾厅、3点免费酒店、靠浦飞航延险、12:1换2万里程、9点乐园门票。再加上5倍积分、高额意外险和旅行不便险,依旧是高端首卡首年免年费、次年20万积分换年费。比起2021妥妥的大升级啊。
那么,玩转浦发超白、AE白,首先就是先买5倍积分权益、办2张免费附属卡。这样每月拿满,一年就是150万分,年费轻松兑换,AE白换完里程还多很多积分。
好消息是浦发5倍积分2022年继续延期:20元/月。任选支付宝、微信、京东之二,次月生效。然后每月每类快捷支付12500元拿满,2类是25000元,拿满125000分。路径:浦大喜奔APP-权益平台-搜“积分”。附属卡也参加主卡5倍哦。
(5倍积分首月还能免费体验)
关键是每月消费25000拿满5倍积分的同时,浦发AE白的免费抽大礼、5点接送机、8点贵宾厅、3点免费酒店、靠浦飞航延险都已达标。
随身再带着卡,平均每月多消费5000元,AE白的2万里程就到手。每月再多消费25000元,AE白、超白的9点乐园门票就到手。
稍微努点力,每月平均消费67000元的话,“梦享+”白金钻就到手了。当然,平时的各种刷刷刷也必须参加。
怎么说呢?这时候我突然觉得,浦发应该继续加码消费门槛,继续多消费达标,继续拿大礼。哈哈!朋友们觉得呢?
附:权益调整细则查看路径:浦大喜奔App— 高端卡权益 —[美运超白金]/ [美运白金] 卡片专区
点击阅读原文 网申浦发美国运通白金卡(即浦发AE白)