情人节快乐!趁过节把表格更新一下(懂了吧)。昨天的《多倍积分》看看。
一表玩转机酒卡,分银行信用卡、酒店、航司三大部分。更多的更新请去群里(点击有群二维码)。太多了,目录也不全,部分还在陆续更新中哈哈。
一、银行信用卡类
各银行积分/五星酒店积分/航司里程价值表
龙腾卡/PP卡机场/高铁贵宾厅一览表
机场/高铁接送权益一览表
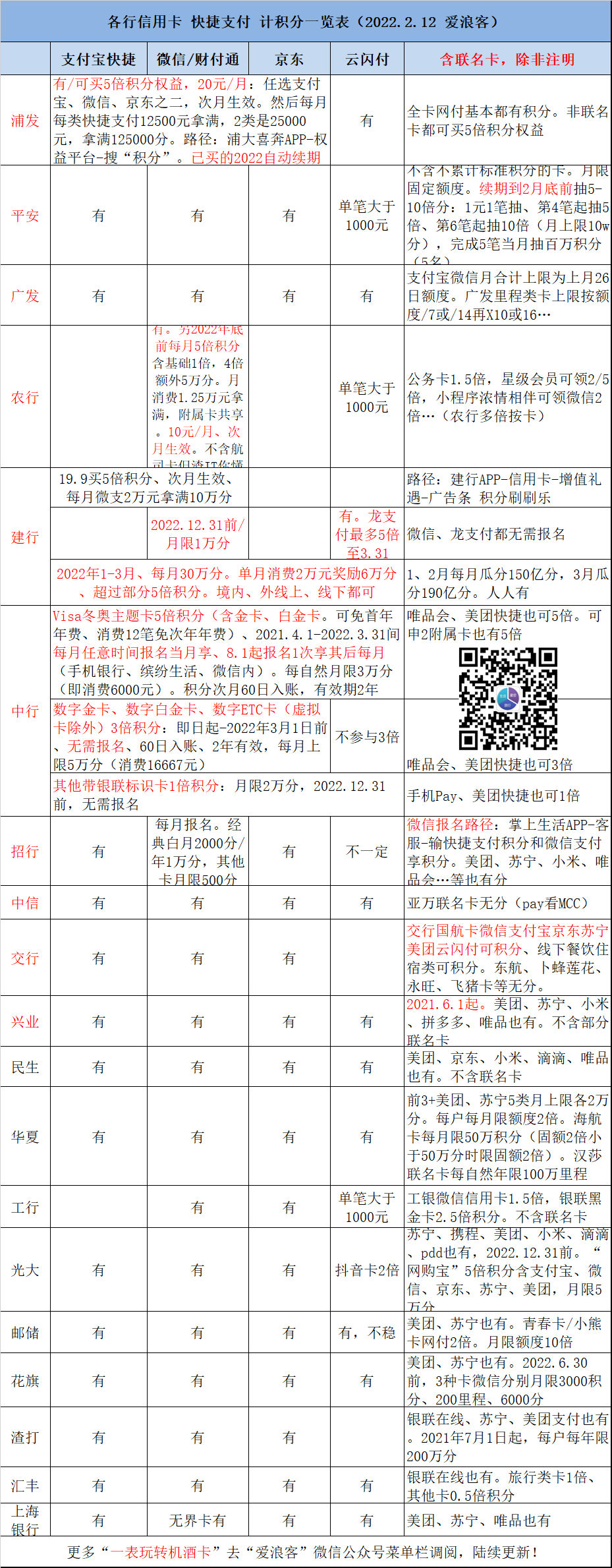
各行信用卡快捷支付积分一览表
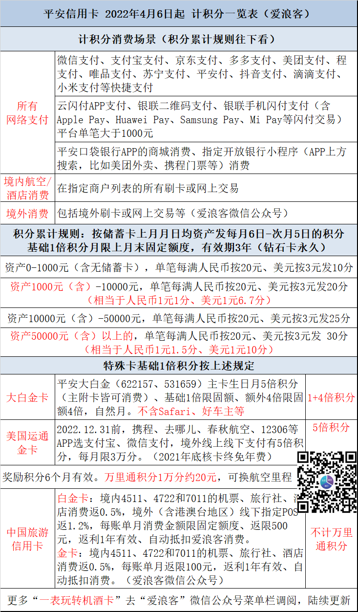
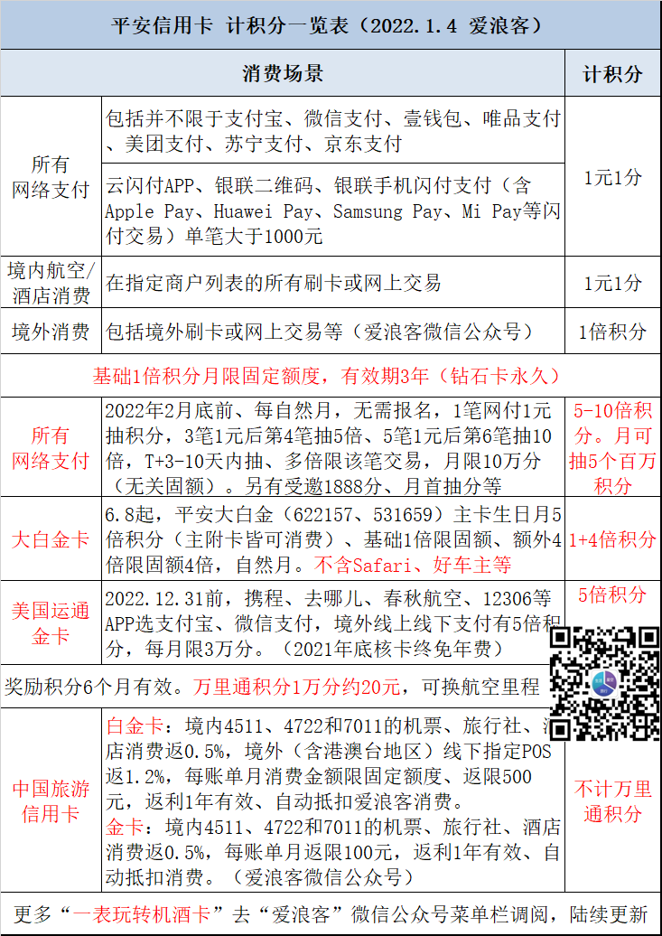
平安信用卡多倍积分表
各行信用卡生日多倍积分一览表
各行信用卡积分有效期一览表
各行信用卡最佳里程兑换一览表
各行信用卡积分兑换亚万一览表
各行海航联名卡一览表
各大卡组织信用卡级别一览表
2021年8大神卡
各行值得办的信用卡一览表
各行信用卡终身VIP一览表
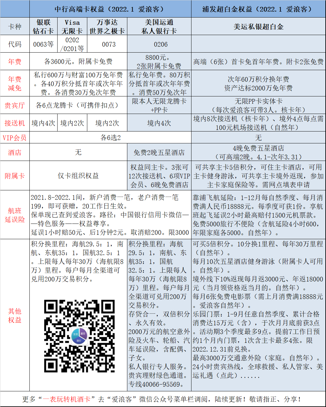
中行4小黑及2张美运私银对比表
一表玩转广发5类信用卡
工行4大亲民黑金卡一览表
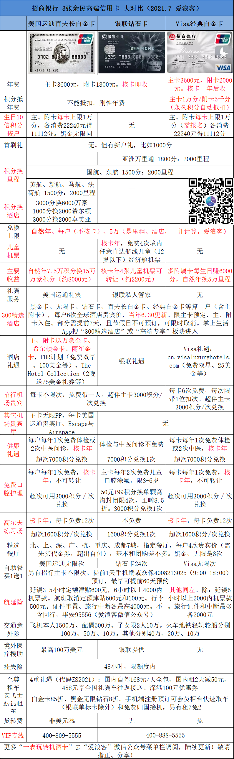
招行3张亲民高端卡大对比
交行网红白金卡一览表
交行白麒麟最全保险一览表
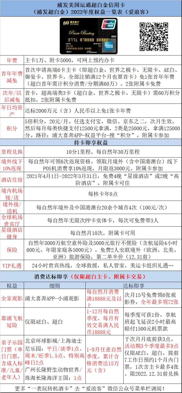
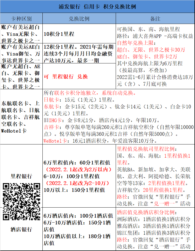
浦发高端卡一览表
浦发吉祥航空信用卡一览表
平安加油88折信用卡一览表
平安好车主卡权益一览表
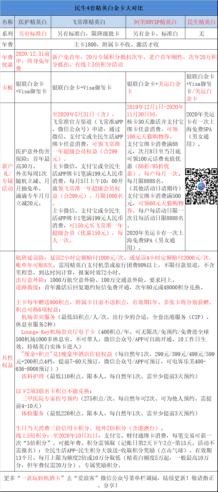
民生4套精英白大对比
上海银行3张卡对比表
光大信用卡一览表
汇丰2张好卡
各行信用卡POS黑名单一览表
部分通道上《征信报告》一览表
各行账户、账单、还款合并与否一览表
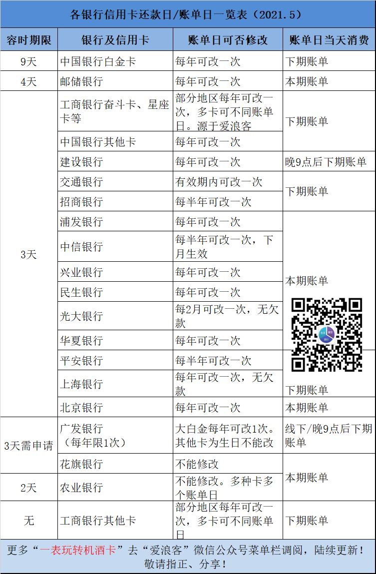
各行信用卡还款宽限期一览表
(陆续更新中...回复 高端卡 调阅全部高端卡)
二、航空公司类
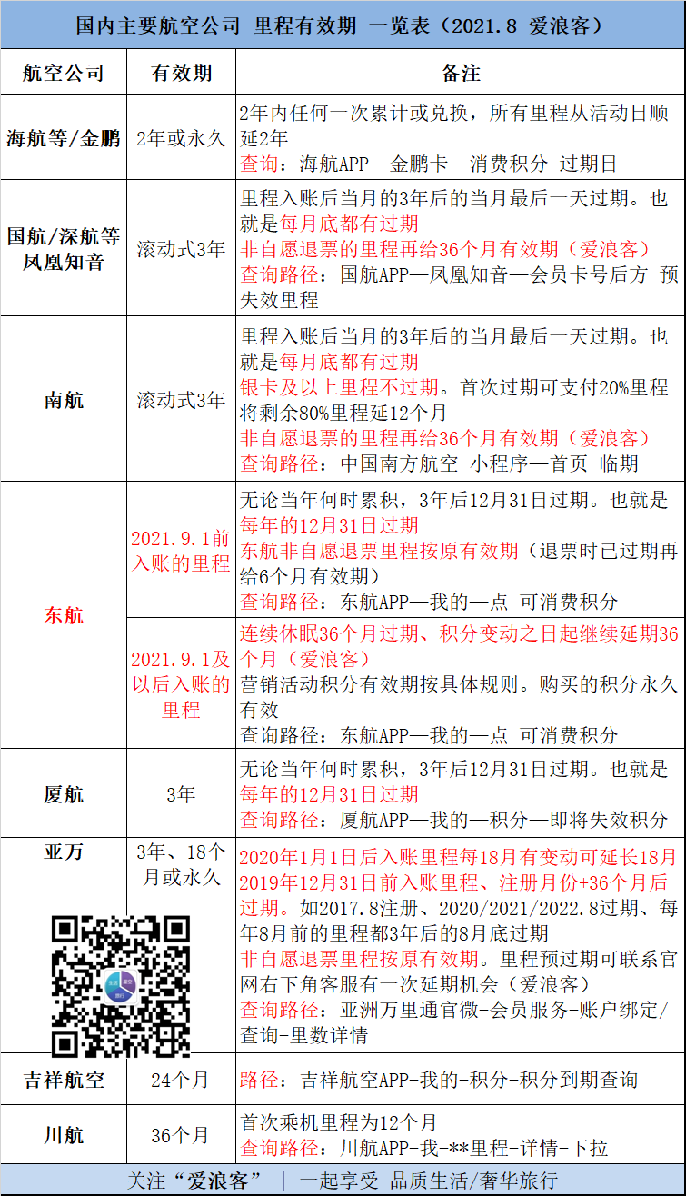
国内航司里程有效期一览表
四大航里程票一览表
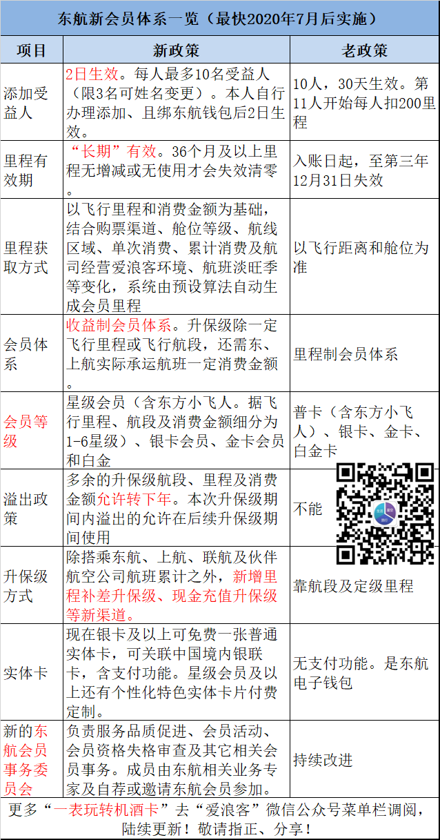
东航2020新规一览表
(陆续更新中...)
三、五星酒店类
全球五星酒店终身VIP一览表
全球五星酒店VIP保级一览表
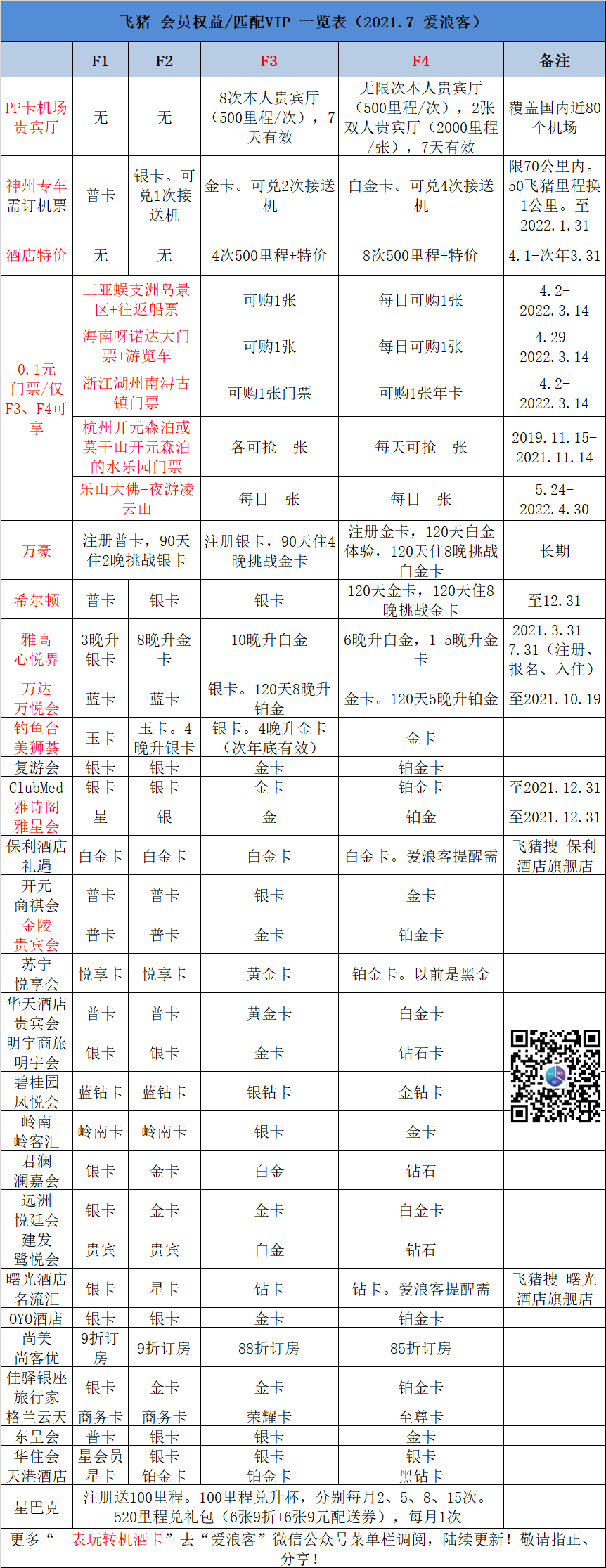
飞猪一卡通百卡一览表
支付宝钻石会员一览表
阡鹿会员礼遇一览表
高铁管家钻石卡一览表
(更多可回复 VIP 调阅)
接下来,我们看具体的表格(如果有错误还请加我微信、在群里,我及时改正哦)!
一、银行信用卡类
各行信用卡快捷支付积分一览表
各行信用卡生日多倍积分一览表
各行信用卡POS黑名单一览表
各行信用卡积分有效期一览表
平安信用卡多倍积分表
一表玩转广发5类信用卡
浦发高端卡一览表
浦发吉祥航空信用卡一览表
各行账户、账单、还款合并与否一览表
各行信用卡还款宽限期一览表
农行会员计划一览表
建行私行卡与大山白对比
中行4小黑及2张美运私银对比表
工行4大亲民黑金卡一览表
招行3张亲民高端卡大对比
各大卡组织信用卡级别一览表
各行信用卡最佳里程兑换一览表
各行信用卡积分兑换亚万一览表
各行海航联名卡一览表
2021年8大神卡
2021年中各行最值得办的信用卡(点此阅读)
各行值得办的信用卡一览表
各行信用卡终身VIP一览表
交行网红白金卡一览表
交行白麒麟最全保险一览表
平安加油88折信用卡一览表
平安好车主卡权益一览表
民生4套精英白大对比
上海银行3张卡对比表
中信信用卡好卡
光大信用卡一览表
汇丰2张好卡
部分通道上《征信报告》一览表
(陆续更新中...)
二、航空公司类
国内航司里程有效期一览表
四大航里程票一览表
东航2020新规一览表
南航2021新规
(陆续更新中...)
三、五星酒店类
全球五星酒店终身VIP一览表
全球五星酒店VIP保级一览表
飞猪一卡通百卡一览表
支付宝钻石会员一览表
阡鹿会员礼遇一览表
京东Plus权益一览表
(更多可回复 VIP 调阅)
有点多啊,我做的表格确实太多,我慢慢来!
更多内容,都发群里。每天群里发不停。欢迎转发分享!近期爆文总结:
《真香倒计时》
《免费领VIP》
《18周年大礼》
《生肖虎卡升级》
《招行多倍积分》
《神卡免年费团办》
《白金卡退年费》
一起享受品质生活、奢华旅行,
一定要关注+星标公众号+在看哦!
我是瓦力,擅长一篇深度玩转
银行、酒店、航空、及各大VIP会员...
让你尽享贵宾礼遇、奢壕福利!