最近忙的,不过群里一直没停。今天大事来一篇,速度。上次的《神卡重上》撸了吗?今天周五,广发、光大活动记得撸。
美运高端卡升级
(点击上图打开小程序-下拉-高端商场礼遇)
免费领北京、上海4大商场VIP。相当不错,好多朋友用得上:
2022年5月12日-2023年4月30日
每人限领每商场会籍一次,限本人使用,手机号对应最高级别美国运通卡领取。数量有限
客服国内400-021-6108;国际0086-21-61515220。时间每天8:00-20:00
适用卡种:
权益不错,我截图附上:
<< 左右滑动查看>>
速度,免费申请。都领了防身。
其他的美运卡权益,小程序都有。
携程羊毛
积分换酒,每天9:30开抢,我在群里发过几天,没抢的可以关注。没有VIP的、没分的都发了方法:
工行消费抽奖
各行信用卡、每月消费6k元抽2次,1w元抽3次,2w元抽4次,3w元抽5次,e生活plus微信小程序-爱购惠消费,抽10-3888元微信立减金(月最多5次,7月31日截止):
(点击打开)
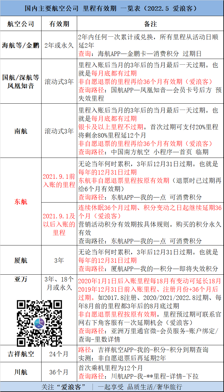
吉祥航空延期
吉祥航空延期政策来了,积分和vip都可延期了:
其他航空里程延期看:
领微信立减金
最近陆续来了光大-20、微信-10、交行-1等等:
(识别试试)
其他:
支付宝充话费30-5 兴业信用卡、工行储蓄卡、工行信用卡、立减券,活动很多,速度
工行24k真金卡,不受邀也可以申请,只是没有实体卡。
受邀条件是上月资产5万、且没有工行信用卡。
会有短信,联系客户经理。
中国邮政储蓄银行借记卡“微信支付交易达标有礼”活动
https://www.psbc.com/cn/grfw/yhhd/202205/t20220507_177649.html
(点击打开小程序)
2022年6月30日起、停止发行农行贷记卡-悠然白金卡,关闭悠然白金信用卡主卡、附属卡的申请功能。
建设银行x月刷月有礼:
5月12日10点起,上月消费满888元、1888元、5888元、8888元在对应场次兑礼品(中国建设银行官方微信-信用卡-积分商城,滚动广告或搜-4月,APP和pc端积分商城也可,本月没油卡,礼品较一般)
凯悦新加入的AMR的九个品牌已加入“集神龙”列表(品牌从16家扩展到25家),可兑换第四和第五张免房券。App升级至最新版可看。
山姆会员约茅台:
更多内容,老规矩都发群里。每天群里发不停。老朋友还是记得拉到文末,点赞、点在看、转发、分享一键四连哦。近期爆文总结:
《几家送钱的VIP》
《免费匹配顶级卡》
《平安羊毛》
《送冰墩墩》
《bug已死》
《洗里程》
《招行经典白大路子》
《国贸香白来了》
《免费领VIP》
《新卡大羊腿》
《神卡免年费团办》
《白金卡退年费》
《一表玩转机酒卡》
一起享受品质生活、奢华旅行,
一定要关注+星标公众号+在看哦!
我是瓦力,擅长一篇深度玩转
银行、酒店、航空、及各大VIP会员...
让你尽享贵宾礼遇、奢壕福利!