朋友们假期愉快!昨天《领券》记得领,还有《浦发新卡》记得上。
GHA免费游泳健身会议室等
先复习一下GHA的玩法,虽然写过很多次了。
免费升级GHA钛金卡,还是万事达世界之极卡的bug,卡号和邮件回复。
住3个品牌保级钛金卡一年。或一年30晚、或一年15000美金都可以。
目前有双倍房晚促销,记得注册:
https://www.ghadiscovery.com/promotions/double-nights-promotion
超级大促来了,200美金:
今年8.8-8.31间、通过GHA APP预定(必须)、今年12.31前入住、每次二晚及以上、送50美金(有效期6个月)、共可送4次(即200美金。限官网预定、退房前台抵扣)。APP首页有:
GHA的APP,名称是Discovery。但安卓手机需kxsw、需去apkpure下载apk。我在群里分享一个我在用的,直接可以安装。
抓紧预定。厦门2家、武汉、宁波、天津都是好价。回血不错,已经抵扣美金的还送不送需实测,我的用完了。具体爱浪客下方回复 GHA。
今日重点来了,GHA不住店免费游泳健身等,我总结一下,打酒店电话预定即可:
是GHA会员就行,注意看表,总共8家。羡慕成都、苏州、晋江、佛山等的朋友们啊,免费的啊。
活动页面其实一直在,国外也很多,选免费访问:
https://www.ghadiscovery.com/search/local_offers?keyword=China&countryId=892&category=37425
(经常会更新)
钛金卡免费送一张钛金卡:
方法很简单。写邮件给contact@discoveryloyalty.com,附上双方的姓名、会员号。有效期是今年年底+第二年全年(2年)。
但是,匹配的不行,需正常保级的。所以今年先用世界之极卡,明年初送出就值钱了。
加油。
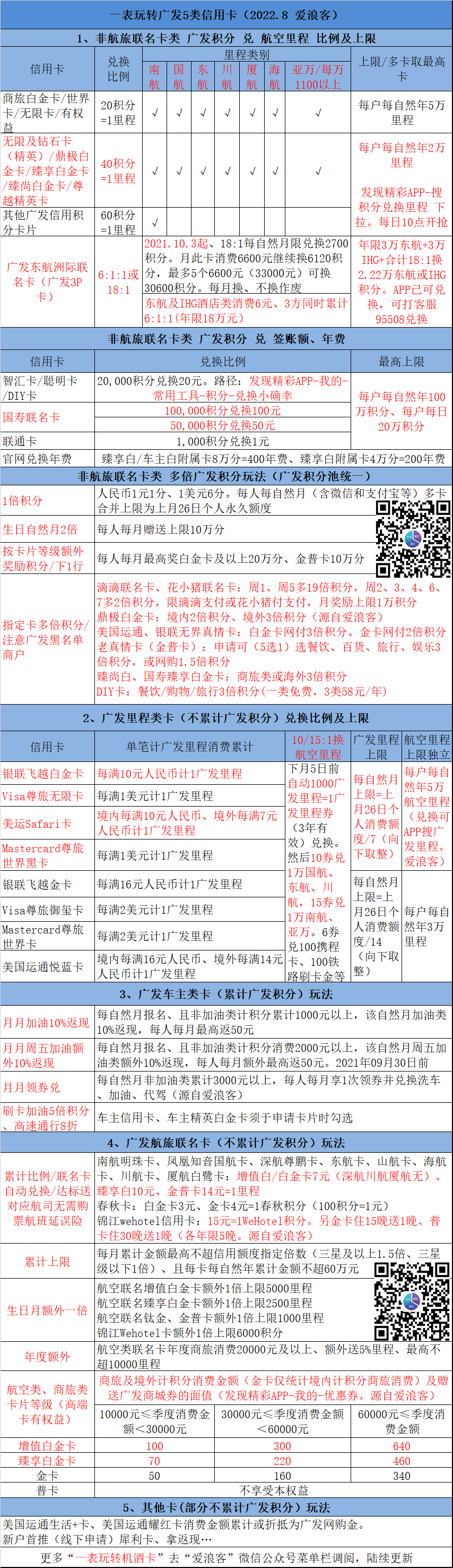
广发航司卡金、普卡温暖
公告来了,10.1开始温暖,主要是金普卡温暖:
10.1我再来更新表格吧:
中行白金卡领会员
(识别二维码。注意达标哦)
其他:
建行积分刷刷乐,九月份可买
19.9,下月一日5倍积分。路径:建行app—信用卡—增值礼遇—积分刷刷乐
建行又跳票了:
浦发领资产权益:
每月10日10点起,浦发银行APP-我的-我的权益,据资产不同领不同权益(5万起步)
香格里拉免费150-3000分:
(我是3000分)
平安和雅高100%积分加赠,大毛
约960买万里通积分、换价值1380左右的牙膏积分、按40欧元爱浪客277rmb计算、雅高一万分价值200欧
活动入口:壹钱包app--积分--积分互通--雅高心悦界
最后,建议朋友们加个群,点击下划线都发群里。每天群里发不停。老朋友还记得拉到文末,点赞、点在看、转发、分享一键四连哦。近期爆文总结:
《迪士尼神价抢了吗》
《浦发新玩法》
中信万豪卡
《平安大毛》
《凯悦倒计时》
《618最终版》
《叠加玩转广发》
《叠加玩转建行》
《叠加玩转浦发》
《8折加油》
《7倍积分》
《领410神券》
《F4权益升级》
《618刷什么卡》
《神卡免年费团办》
《白金卡退年费》
《一表玩转机酒卡》
一起享受品质生活、奢华旅行,
一定要关注+星标公众号+在看哦!
我是瓦力,擅长一篇深度玩转
银行、酒店、航空、及各大VIP会员...
让你尽享贵宾礼遇、奢壕福利!