今天几个好消息。朋友们记得一键四连。
银联也开始送酒店VIP了,虽然还在测试,但已经能撸5个了。
银联钻石卡可以匹配:锦江白金卡、君亭钻石卡、中旅五星、远洲黑卡、凤悦黑钻卡。都是顶级的。不错。
路径:云闪付APP首页下拉-惠享生活-酒店严选,或搜“酒店严选”进入小程序。点击“酒店会员”领VIP,点击“立即匹配”,同意并阅读《协议》激活会员卡。云闪付“卡管理”下看到绑定的相应等级酒店会员卡。
匹配活动到23年年底,领后有效期一年,需要时再上车。
(还在陆续更新)
(锦江白金卡来啦)
冲冲冲!
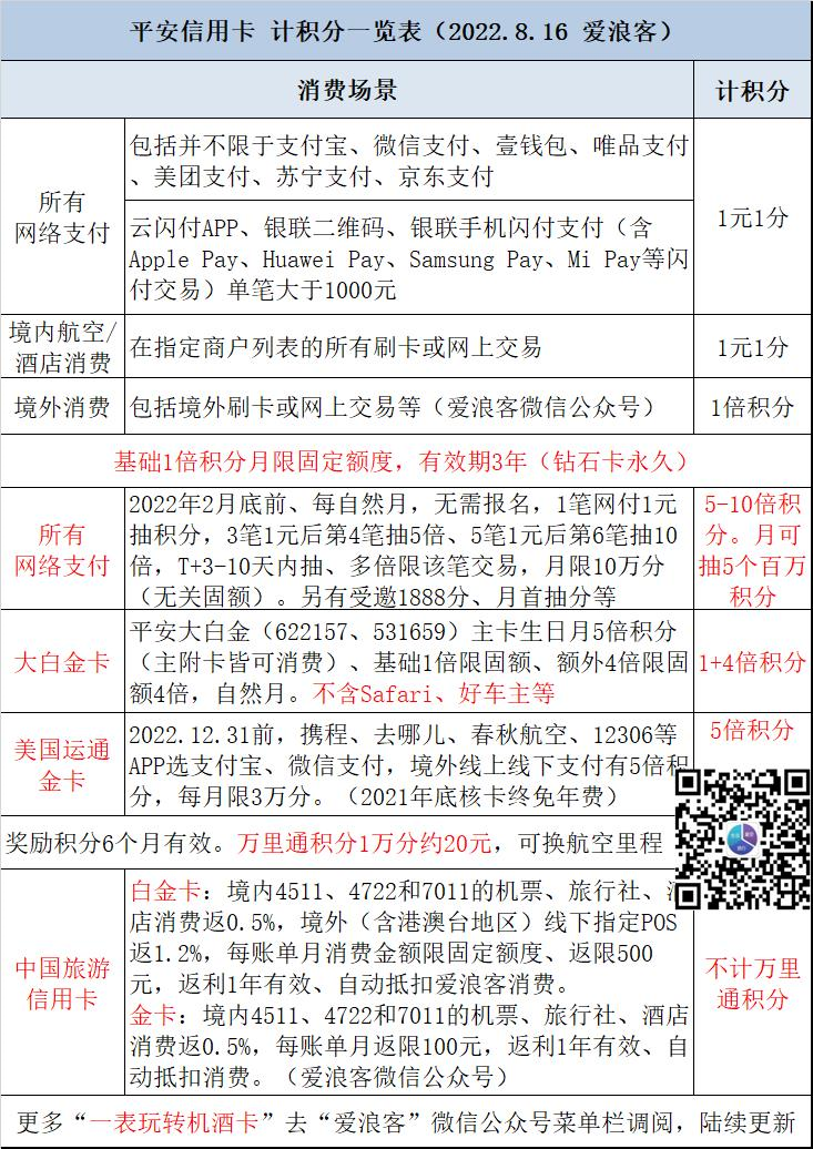
平安信用卡特邀、5倍积分:
2022.8.15-9.14间、先报名、累计消费(含线下线上所有)超出7月的部分、1元5分、每户主卡限25万分、结束5日内自动发放、积分今年12.31前有效。
路径:口袋银行app-搜-消费赢5倍积分、需报名。
常规积分(下表)依旧有,即可叠加。不错哦。可惜我有一户没被邀。
相当于额外送25万分。比如7月消费2万,那活动期间消费5万(分2个自然月,叠加常规活动)拿满。妥妥500大福利。
(口袋银行APP 搜 消费笔笔抽 看新规)
加油。
这次更新,云闪付等都有分了。活动时间:2022.8.11-12.31:
另外,阳光惠生活app 搜 818。
8倍积分活动,记得报名,限名额10万。最多10万分。8.18消费12500拿满。白金卡及以上不叠加多倍。
今晚18点,上次发的“同程88卡”最后一波。
抢到就是8张通用红包,火车票、景区等都是立减88,刚需记得撸。大羊腿,数量有限。点击下划线打开。
最后,建议朋友们加个群,点击下划线都发群里。每天群里发不停。老朋友还记得拉到文末,点赞、点在看、转发、分享一键四连哦。近期爆文总结:
《迪士尼神价抢了吗》
《浦发新玩法》
中信万豪卡
《平安大毛》
《凯悦倒计时》
《618最终版》
《叠加玩转广发》
《叠加玩转建行》
《叠加玩转浦发》
《8折加油》
《7倍积分》
《领410神券》
《F4权益升级》
《618刷什么卡》
《神卡免年费团办》
《白金卡退年费》
《一表玩转机酒卡》
一起享受品质生活、奢华旅行,
一定要关注+星标公众号+在看哦!
我是瓦力,擅长一篇深度玩转
银行、酒店、航空、及各大VIP会员...
让你尽享贵宾礼遇、奢壕福利!