朋友们国庆节快乐!马上《光大10倍积分》《浦发送积分》活动记得参加。今天早点发早点撸:周五广发刷刷刷、光大5倍和星期五、交行红五、农行会员日、浦发红包要开、银联有礼要抽、各种要达标...
中信万豪卡的过万豪礼,50000分、15000分、5000分都已到,万豪APP查积分。没到的需达标45天才到账。铁公鸡这次还不错。(8.31前报名过万豪礼、后办卡开卡的看群里的客服通知)
![]()
中行信用卡,因为有可免年费4小黑,因为无需购票延误险,因为多倍积分换里程换年费,因为可达标领VIP会员,因为境外返现,值得拥有。
新卡来了。中行长城无界运动卡(数字卡,无实体卡),2022年申请免首年年费。主卡200年费。- 快捷3倍积分,截止2022.12月,每月每人5万分。(与数字卡一起的,刷16667元拿满,已有数字卡要注意)
- 达标领会员,每月3笔快捷199元,次月领1个,限6次。(老活动了)
- 瓜分10亿积分,2022.11-2023.1为第一期,报名后,3笔199元参与瓜分,每人每期最高20万分。(看样子有几期,少于5000人达标每人每期就能拿20万分)
所以,办次卡主要是为了3倍积分、瓜分20万分(少于5000人达标就好哈哈),反正免年费。冲冲冲。(点此进去官网)先说一下光大信用卡活动。配合飞猪万豪闪促真的是相当好。满600-108、满200-20啊,选在线支付-银行卡优惠可见:
https://yghsh.cebbank.com/static/coupon/batch/share/new/157354.html- 要12.31前注册。入住2022.10.13-2022.12.31(离店)。
- 可选每2晚2000分,或每4晚1万分(建议),每人限选一次。选错不能改。
如果是玩大使,洲际大使二晚2万分(点击。现金续费另有15000分。今年钻石前台现金大使依旧会延期)更是合适。美元很贵,有现钞前台也是能换汇用的。![]()
国庆的超级会员日是2022年9月30日今天-10月7日期间,6个活动:- 单笔消费满66元获6元刷卡金返现:上午9点起、至农行掌银APP-信用卡-会员特权,6积分兑京东支付返现券。每人1份
- 指定APP云闪付支付66返6:卡号62开头农行银联信用卡主卡、上午9点至农行掌银APP-信用卡-会员特权,6积分兑指定APP云闪付支付返现券。兑换成功后在淘宝、网易严选、考拉海购、大润发优鲜、蘑菇街、中粮我买网、光明随心订、山姆会员店、永辉生活手机APP消费。每人限兑3次,不重复,用了再兑
- 万事达双标卡6%返现,1000返60拿满:上午9点起、至农行掌银APP-信用卡-会员特权,以6积分兑换微信支付单笔6%返现券
- Visa双标卡6%返现,1000返60拿满:上午9点起可至农行掌银APP-信用卡-会员特权,以6积分兑换单笔6%返现券
- 消费达标:至农行掌银APP-信用卡-会员特权,以6积分报名超级会员日消费达标活动,报名成功后在9月30日至10月7日期间累计消费金额达1万元,即可于10月当月以5000积分领取50元刷卡金返现权益(任意消费单笔满200元返现50元,可享1次;成功报名客户达标可领)
- 10元购20元代金券:活动期间信用卡主卡持卡会员上午9点起可至农行掌银APP-信用卡-会员特权,以10元购买面值20元代金券一份。20元代金券共8万份,每人限购1份(四选一)
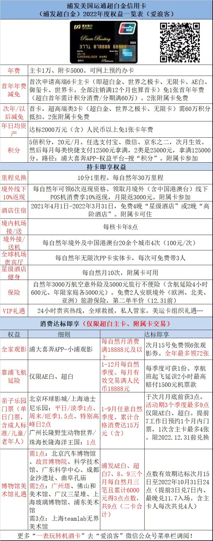
1、年费900元及以上的兴业银行白金信用卡主卡(仅持航空类白金信用卡不参与),2022年10月1日至2022年12月31日每自然月、该卡微信、支付宝交易达标,可分别获1次礼品。每户每月最多2次。100%好礼,最高领66666积分。2、2022年10月1日-2022年10月7日、微信、支付宝、京东、苏宁、抖音等快捷2倍积分。上限为66666积分。(除VISA单标信用卡、MASTERCARD单标信用卡、兴油信用卡、新车友信用卡、厦门航空白鹭联名信用卡、吉祥航空联名信用卡、东方航空联名信用卡以及南航明珠信用卡外。)- 浦发ae白、超白记得9月达标,今年终于消费完成了哈哈:
![]()
路径:¥JSTY2wDqM5p¥ https://s.ereuiib.com/E1.ZWz9Atg 复制到飞猪APP要求:2022年9月20日是飞猪F4(华为免费送),报名时万豪会员等级低于白金卡,且未在淘宝/支付宝/飞猪领过万豪白金体验挑战:领取享120天白金卡,120天内住8晚白金卡延1年(最后一晚可在2023年2月、可得2年白金卡。也就是2.1入住最后一晚的话,10.5报名就可以了)但是480年费卡去掉了“儿童机票”权益。幸好群里有截图。不激活不收年费。
丽思(兑换码:爱浪客专享)、W(兑换码:爱浪客专享W)、瑞吉(兑换码:爱浪客专享瑞吉)都有,注意看群。- 建行借记卡、支付宝还款、4000-20,可以2次。据说仅限广东。还有工行:
(记得10.1报名,加入万事达。银联、美运和jcb一直有)- 群友问亚万延期,官网chat换了地方,爱浪客如下,打开右边,尽量找英文客服:
https://www.cathaypacific.com/cx/sc_CN/contact-us.html?chatAutoOpen=true
https://m.ctrip.com/webapp/flight/airlineSop/sop.html?activityCode=MU_TZS_202209&airlineCode=MU如有其他新活动群里我会及时发。建议朋友们加个群,点击下划线。老朋友还记得拉到文末,点赞、点在看、转发、分享一键四连哦。近期爆文总结: