开工了朋友们,抓紧把假期群里发的都发一发,昨天的《领最低370元券》别忘了。
![]()
不过,交行钻石卡和世界之极卡,额度没到10w网申无法提交,线下可以提供资产进件,没资产的话银行一般不给进件。但也有放水的,多试试。网申路径:买单吧APP-下方 信用卡-拉到底-点 最后一个图标-点二张卡面-上方广告条可分别、申请但,还是没有光大钻石卡和世界之极卡的“首刷才收年费”好(下卡不收、激活不收、首刷才收。你懂的,可以绑云闪付APP用钻石卡权益,每季度特产也可以用其他卡付)。总之可撸,要注意别一不小心就首刷哦。以前发过:![]()
目前还能网申。路径:阳光惠生活APP-首页 卡片精彩 白金卡新户专享-最下 我要办卡-右滑 钻石卡。抓紧撸。记住别首刷。
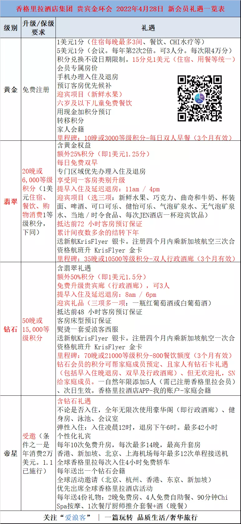
预计11.1开始,香格里拉会员欢迎礼遇要改革。钻石卡以前的三件套改为“三选一”,不过现在美元很贵,12美元还挺值钱的:
钻石:12美元洗衣或餐饮,或150积分(合10美元)。二杯饮品![]()
动卡空间APP搜 刷享冬日。或动卡空间APP-首页滚动广告-刷享冬日、温暖回馈,按自然月消费排名获对应奖励(两活动月各1次,12月31日截止)。②全体受邀活动用户消费满5w,消费排名前199名得苹果手机(需银联消费满2w)、前1999名得苹果手表(需银联消费满1w)、前19999名得500奖励金(需银联消费满5k)(要求有62银联卡)每人不同,2个活动奖励可兼得,中信万豪卡可以用pay。发现精彩APP-首页→积分→拉到底→积分兑换→拉到底-权益随心兑。每日10点过几秒都能抢到。- 中国银行借记卡50-10,延期到11.30号,可以主扫/被扫码,月1次。
- 国航四季度天赐良积来了,搭配二飞三飞升级,记得撸。国航APP 搜 天赐良积 组队。
- 中信万豪3卡多持的免费保级房晚,已经在陆续收回了,注意查。
- 结合ihg大促,内部链接,5晚速升ihg白金卡。刚需速度注册,注册后90天5晚升白金卡至2023年底:
https://www.ihg.com/rewardsclub/cn/zh/offers/promoreg/?offerCode=96532如有其他新活动群里我会及时发。建议朋友们加个群,点击下划线。老朋友还记得拉到文末,点赞、点在看、转发、分享一键四连哦。近期爆文总结: