朋友们周末愉快!几个神活动都续期了,冲鸭。
建行继续神
昨天640京东卡爽吧,莫慌,前几天的龙支付多倍更新了,季度又来了:
(依旧是4季度龙支付10万封顶,舒服)
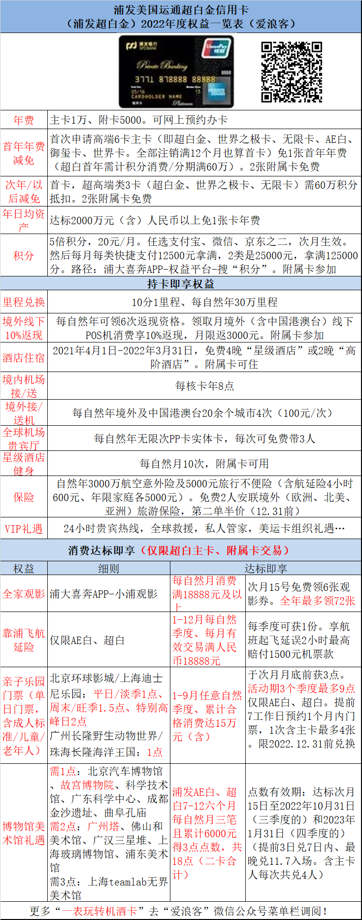
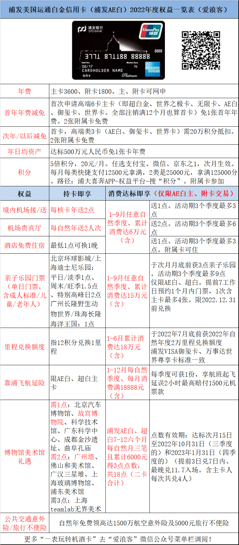
浦发超白、AE白权益续期
好消息,浦发超白、ae白文博馆门票到账了:
(有效期目前是达标次月15日至2022年10月31日,抓紧用,目前还未延期)
而且,文博馆活动续期了三个月,还是老规矩,每自然月3笔累计6000即可:
很多朋友在问四季度浦发刷什么?目前就是2卡文博每月6000、5倍积分每月2个12500、每月18888元的靠浦飞、超白每月18888元的观影:
另外,本月浦发自动还款领奖改为10月17日,浦大喜奔APP 搜 还款。
中信万豪卡有坑
主要是线上累计积分渠道中的华为支付。中信万豪卡宣传页面是这么写的:
链接:
https://creditcard.ecitic.com/h5/shenqing/wanhao/xize.html?sid=SJOHZPX19
细则是这么写的:
链接:
https://creditcard.ecitic.com/h5/shenqing/wanhao/images/xize.pdf
华为支付不见了。群友反映客服也说没有积分。中招的朋友可以去找一下客服。我把表更新一下:
中信万豪卡,8.31前报名了过万豪礼,后来办卡、开卡而客服有异议的话,把群里的图发过去即可。
除了悦享冬日,中信又开始邀请了,叠加的话正合适:
另外,光大钻石卡(鸽钻)限新户了,恭喜手速的朋友们,bug又没啦。
一个小毛,请点击,看地区:
《浦发送积分》
《秒升金卡》
《中行延误险续期》
《8折加油》
《7倍积分》
《F4权益升级》
《神卡免年费团办》
《白金卡退年费》
《一表玩转机酒卡》