![]()
广州新增“296+7885”,主要涉疫场所在5区
广州白云解答强化社会面疫情防控措施
佛山新增“8+112”,其中4例在主动检测人员中发现
肇庆新增“30+18+1”,其中3例为社区筛查发现
湛江新增“29+10”,其中超10例在社区筛查中发现
东莞+12,其中2例在社区筛查发现
深圳新增“6+14”,其中2例在社区筛查中发现
珠海新增“1+4”,其中1例在发热门诊主动就诊人员中发现
茂名茂南+1,在集中隔离场所隔离观察人员排查中发现
中山新增“1+4”,其中1例为主动检测发现
揭阳揭西+2,为外省返揭西重点人群
▶ 广州新增“296+7885”,主要涉疫场所在5区
广州卫健委21日消息,2022年11月20日0时至24时——
全市新增本土确诊病例296例,其中295例在隔离观察或高风险区域管控人员筛查中发现,1例在主动就诊人员筛查中发现;新增本土无症状感染者7885例,其中7866例在隔离观察、高风险区域、密接或闭环管理重点人员筛查中发现,19例在社区筛查、主动就诊或非闭环管理重点人员筛查中发现;另有586例此前已公布的本土无症状感染者转确诊病例。新增境外输入确诊病例3例和境外输入无症状感染者8例,另有1例此前已公布的境外输入无症状感染者转确诊病例。新增296例本土确诊病例和7885例本土无症状感染者情况:
本土确诊病例115-127:居住在海珠区华洲街道。本土确诊病例128-139:居住在海珠区南洲街道。本土确诊病例140-144:居住在海珠区赤岗街道。本土确诊病例145-148:居住在海珠区新港街道。本土确诊病例149-151:居住在海珠区官洲街道。本土确诊病例152-154:居住在海珠区琶洲街道。本土确诊病例155-156:居住在海珠区江海街道。本土确诊病例158-160:居住在越秀区黄花岗街道。本土确诊病例163-166:居住在白云区嘉禾街道。本土确诊病例167-168:居住在白云区均禾街道。本土确诊病例170-171:居住在海珠区凤阳街道。上述病例163-171在高风险区域管控人员筛查中发现。本土确诊病例172:居住在海珠区凤阳街道。在主动就诊人员筛查中发现。本土确诊病例173-296:在集中隔离场所隔离观察人员筛查中发现。本土无症状感染者1-3286:居住在海珠区凤阳街道。本土无症状感染者3287-5765:居住在海珠区南洲街道。本土无症状感染者5766-6239:居住在海珠区华洲街道。本土无症状感染者6240-6425:居住在海珠区江海街道。本土无症状感染者6426-6498:居住在海珠区琶洲街道。本土无症状感染者6499-6537:居住在海珠区赤岗街道。本土无症状感染者6538-6576:居住在海珠区新港街道。本土无症状感染者6577-6599:居住在海珠区官洲街道。本土无症状感染者6600-6610:居住在海珠区南石头街道。本土无症状感染者6611-6619:居住在海珠区瑞宝街道。本土无症状感染者6620-6623:居住在海珠区昌岗街道。本土无症状感染者6624-6626:居住在海珠区沙园街道。本土无症状感染者6627-6629:居住在海珠区素社街道。本土无症状感染者6630-6631:居住在海珠区滨江街道。本土无症状感染者6632-6633:居住在海珠区江南中街道。本土无症状感染者6634-6640:居住在白云区同德街道。本土无症状感染者6641-6643:居住在白云区钟落潭镇。本土无症状感染者6644-6646:居住在白云区嘉禾街道。本土无症状感染者6647-6648:居住在白云区云城街道。本土无症状感染者6649-6650:居住在白云区石井街道。本土无症状感染者6651-6652:居住在白云区太和镇。本土无症状感染者6653-6654:居住在白云区棠景街道。本土无症状感染者6659-6669:居住在越秀区矿泉街道。上述无症状感染者1-6671在居家隔离观察人员筛查中发现。本土无症状感染者6672-6674:居住在海珠区凤阳街道。本土无症状感染者6675-6676:居住在海珠区南洲街道。本土无症状感染者6678:居住在白云区三元里街道。本土无症状感染者6681-6682:居住在增城区荔城街道。上述无症状感染者6672-6683在高风险区域管控人员筛查中发现。上述无症状感染者6684-6688在密接人员筛查中发现。本土无症状感染者6689-6696:居住在海珠区琶洲街道。本土无症状感染者6697-6699:居住在海珠区赤岗街道。本土无症状感染者6700-6702:居住在海珠区凤阳街道。本土无症状感染者6703-6705:居住在花都区花城街道。本土无症状感染者6706-6707:居住在花都区新华街道。本土无症状感染者6708-6709:居住在增城区永宁街道。上述无症状感染者6689-6710在闭环管理重点人员筛查中发现。本土无症状感染者6711:居住在天河区棠下街道。在非闭环管理重点人员筛查中发现。上述无症状感染者6712-6713在主动就诊人员筛查中发现。本土无症状感染者6719-6722:居住在荔湾区金花街道。本土无症状感染者6723-6725:居住在增城区宁西街道。上述无症状感染者6714-6729在社区筛查中发现。本土无症状感染者6730-7885:在集中隔离场所隔离观察人员筛查中发现。龙洞街道:迎龙路166号、龙洞小学足球场核酸采样点、聚源里一横巷2号菜鸟驿站、环村南街6号自编1号楼;前进街道:宦溪北边街吉星里27号、海王星辰远洋名苑店、宦溪西路好增辉商场;珠吉街道:吉山医院、蔚然锦和吉山店、东兴堂大药房吉山店、全家福生活超市(吉山新路街店);
宁西街道:兴景二街永兴市场14号、兴景路16号、大圆街1号、宁西广场核酸采样点、湖东村核酸采样点、乐家超惠宁西店、大参林药店宁西店、宁西市场;增江街道:锦绣星辰7栋、锦绣星辰小区核酸采样点、菜鸟驿站锦绣星辰店、锦绣星辰小区游乐园 、增江街社区卫生服务中心发热门诊。松洲街道:富力桃园C3栋、富力桃园小区B核酸采样点;三元里街道:华园社区采样点、麦当劳(中唱大厦店)、丘大叔柠檬茶(云城都荟分店)、怡发国际化妆品采购中心。金花街道:西华路418号奕梦酒店、金信大厦B座、圣凯斯门窗、美宜佳(隆庆店)、庆龙超市(金花分店)、中山七路(老上海馄饨面、维卡发廊、和戎里8号);
▶ 还能上班吗?可以出门采购吗?广州白云释疑
还能上班吗?可以出门采购吗?地铁还运营吗?官方解疑来了。A:对的,白云全域强化社会面疫情防控。考虑到白云区疫情社会面传播风险持续加大,防控形势严峻。为有效阻断疫情传播扩散风险,切实保障广大人民群众生命安全和身体健康,此次白云区强化社会面疫情防控措施对白云全域生效。A:如果您是承担防疫任务的医务工作者、保供人员、社区工作人员、城市运行保障工作人员、志愿者、机关事业单位干部职工,可以正常上班。如果您不是上面列出的这些人员,无特殊情况均要居家办公,或就地转为社区志愿者,向所在社区报到,全面参与社区防疫工作和社区服务。A:根据通告,白云区全域实行临时交通管控。地铁、公交全时段暂停服务。A:根据通告,除保障城市基本运行和疫情防控相关的车辆在落实相应管理措施的前提下予以通行外,其他车辆(包括电动车、自行车)原则上不流动。如遇紧急就医等特殊情况,非管控区域内人员向所在社区报备后可自驾私家车出行。A:在加强社会面管控措施期间,白云区辖内主干道不封路,过境车辆可正常通行,不在白云区辖内停留。Q6:生活超市、肉菜市场还开吗?可以出小区采购物资吗?
A:生活超市、肉菜市场正常开放,限流经营。进入以上场所须规范佩戴口罩、严格防护、扫“场所码”并持有24小时内核酸检测阴性证明。非管控区内的人员按照“非必要不外出,不串门、不扎堆、不聚集”的原则,确有需要可以外出采购必需的生活物资。高风险区内的人员严格居家隔离,足不出户,可以通过线上采购、线下配送到指定的物资配送点,由社区工作人员送货上门。A:目前全区生活物资储备充足、价格稳定。各类生活超市、电商平台均已按平日供应量的3-5倍储备货物,包括肉、禽、蛋、奶、蔬菜、大米、面制品及食用油、方便食品等各类主副食品,可以确保全区基本生活必需品稳定供应。同时市、区已建立货源供应保障机制和市场监测机制,可以确保货源供应充足、货运畅通无阻。请市民理性购买基本生活必需品,不信谣、不传谣、不囤积。A:根据通告,餐饮类企业只提供外卖服务。可以点到外卖,但需遵循无接触配送。A:各高校、职业院校和技工院校实施封闭管理。中小学阶段学校、幼儿园暂停返校及线下教学。校外培训机构暂停线下教学,托育、托管机构暂停服务。A:白云区各镇街建立专门的服务保障队伍,设立暖心服务热线和医疗咨询热线,及时响应市民诉求。管控区域内人员有就医需求可先拨打医疗咨询热线求助,非管控区域内人员,经向所在社区报备后,可正常就医。Q13:是否开展全区全员核酸检测?是否需要错峰参与检测?
A:按照“应检必检,不漏一人”的要求,参加各轮次核酸检测。具体检测时间以社区通知为准。市民朋友参加核酸检测时,要严格做好个人防护,规范佩戴口罩,保持1米以上距离,检测完毕不聚集、不逗留,立即返回居所。A:人在区外,家在白云,可返回白云居所,并向所在社区报备。回来之后,如果是住在高风险区,实行“足不出户,上门服务”;如果是住在临时管控区,实行“人不出区、错峰取物”;如果是住在低风险区和非管控区域范围内的居民,除接受核酸检测和紧急就医外,原则上非必要不外出,不串门、不扎堆、不聚集。A:根据通告,相关措施原则上实施到11月25日24时。在大家的积极支持配合下,连续三天无新增病例的区域,可适当提前调整。如以上措施落实不力,疫情未能得到有效控制的区域,将适当延长管控。▶ 佛山新增“8+112”,其中4例在主动检测人员中发现
健康佛山21日消息,11月20日0—24时,全市新增本土确诊病例8例,新增本土无症状感染者112例。
其中111例在隔离管控人员中发现,3例在跨区域协查人员中发现,4例在主动检测人员中发现,2例在主动就诊人员中发现。
新增本土阳性人员情况:
个案1居住在南海区九江镇,个案2居住在南海区大沥镇,个案3居住在顺德区伦教街道,个案4-个案22居住在顺德区勒流街道,个案23-个案46居住在顺德区大良街道,个案47-个案56居住在顺德区北滘镇,个案57-个案105居住在顺德区杏坛镇,个案106、个案107居住在顺德区均安镇,个案108居住在三水区云东海街道,个案109、个案110居住在三水区西南街道。以上人员均作为佛山市已报告病例的密接纳入隔离管控,11月20日核酸检测阳性。
个案111居住在南海区桂城街道,为闭环管理重点人员,11月20日核酸检测阳性。
个案112为外省来佛人员,11月19日由外省来到禅城区石湾镇街道,11月20日接外市通报协查,经佛山市排查,核酸检测阳性。
个案113为外省来佛货车司机,11月19日由外省来到南海区狮山镇,当天接外市通报协查,经佛山市排查,11月20日核酸检测阳性。
个案114为外市来佛人员,11月19日由外市来到南海区大沥镇,当天接外市通报协查,经佛山市排查,11月20日核酸检测阳性。
个案115为外市来佛人员,11月19日由外市来到南海区桂城街道,主动到核酸采样点进行采样,11月20日报告核酸检测阳性。
个案116居住在南海区狮山镇,11月19日主动到核酸采样点进行采样,11月20日报告核酸检测阳性。
个案117、个案118居住在顺德区容桂街道,11月20日主动到核酸采样点进行采样,当天核酸检测阳性。
个案119居住在南海区里水镇,因发热到发热门诊就诊,11月20日核酸检测阳性。
个案120居住在顺德区北滘镇,因发热到发热门诊就诊,11月20日核酸检测阳性。
结合流行病学调查、临床表现和实验室检测等,个案1、个案2、个案109、个案110、个案115、个案116、个案119、个案120诊断为确诊病例,其余个案均判定为无症状感染者,已闭环转运至定点医院隔离治疗。
目前,有关流调溯源、隔离管控、核酸检测、医疗救治等处置工作正有序开展。
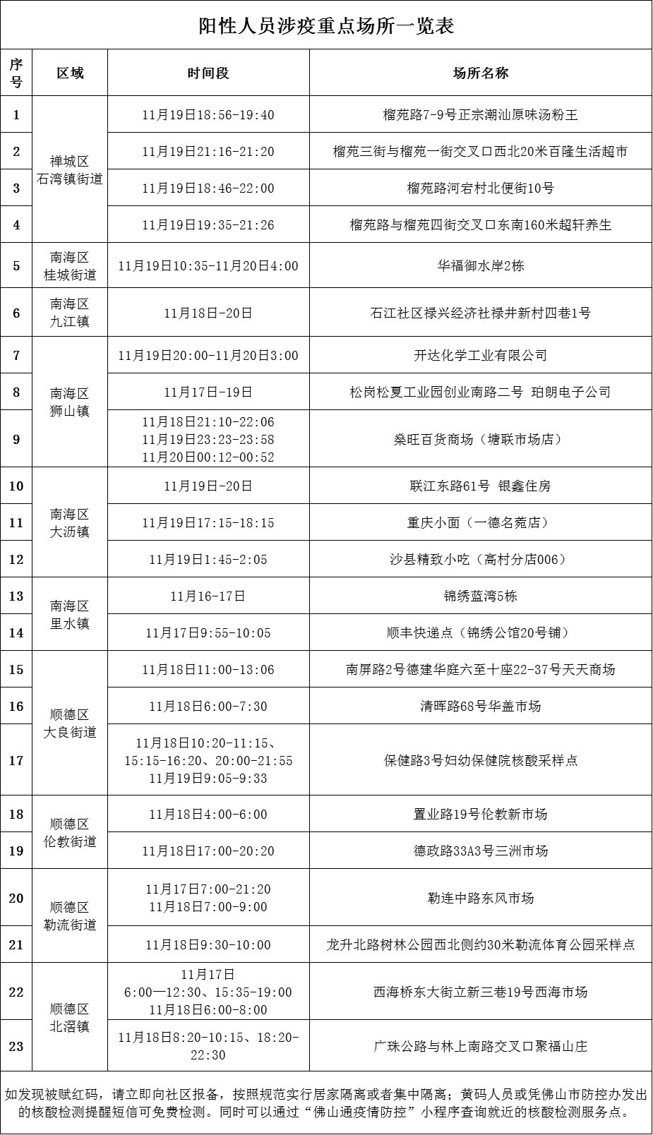
以上人员涉及的重点场所:
▶ 肇庆新增“30+18+1”,其中3例为社区筛查发现
11月20日0-24时,肇庆市新增本土新冠肺炎确诊病例(轻型)30例,新冠病毒无症状感染者18例。其中1例为非闭环管理重点人员筛查发现,1例为闭环管理重点人员筛查发现,3例为社区筛查发现,14例为密接筛查发现,14例为高风险区域筛查发现,15例为集中隔离发现。同时,新增1例外市输入新冠肺炎确诊病例(轻型),为集中隔离发现。
上述患者均已闭环转至定点救治医院隔离诊治,有关情况如下:
病例1:女,34岁。
病例2:女,72岁。
病例3:女,75岁。
病例4:女,69岁。
病例5:女,38岁。
病例6:女,23岁。
病例7:女,27岁。
病例8:男,50岁。
病例9:女,41岁。
病例10:男,17岁。
病例11:女,3岁。
病例12:男,16岁。
病例13:女,15岁。
病例14:男,17岁。
病例15:男,16岁。
病例16:女,16岁。
病例17:男,12岁。
病例18:女,13岁。
病例19:女,17岁。
病例20:男,28岁。
病例21:女,55岁。
病例22:女,13岁。
病例23:女,16岁。
病例24:女,49岁。
病例25:女,53岁。
病例26:女,7岁。
病例27:女,44岁。
病例28:男,55岁。
病例29:男,56岁。
病例30:男,42岁。
18例无症状感染者情况:无症状感染者1:女,81岁。
无症状感染者2:男,12岁。
无症状感染者3:女,13岁。
无症状感染者4:女,59岁。
无症状感染者5:男,65岁。
无症状感染者6:男,26岁。
无症状感染者7:男,15岁。
无症状感染者8:女,16岁。
无症状感染者9:男,2岁。
无症状感染者10:女,16岁。
无症状感染者11:男,36岁。
无症状感染者12:男,13岁。
无症状感染者13:女,55岁。
无症状感染者14:女,72岁。
无症状感染者15:男,70岁。
无症状感染者16:男,42岁。
无症状感染者17:男,8岁。
无症状感染者18:女,17岁。
新增1例外市输入新冠肺炎确诊病例情况:女,37岁,四会市大沙镇务工人员,11月18日接报为外市阳性病例密接人员,集中隔离期间核酸检测结果阳性。▶ 湛江新增“29+10”,其中超10例在社区筛查中发现
健康湛江21日消息,11月20日0-24时,湛江市新增确诊病例29例、无症状感染者10例,另有7例无症状感染者转确诊病例,具体如下。确诊病例1-8,在集中隔离场所隔离观察人员排查中发现。确诊病例10,居住在廉江市城北街道罗湖新城西路二横巷。确诊病例16,居住在廉江市城北街道贺村三街9巷众鼎市场。确诊病例18,居住在廉江市城北街道九州大道北108号。确诊病例19-20,居住在廉江市城南街道锦绣华景。上述确诊病例24-25在高风险区域管控人员排查中发现。上述确诊病例26-27在居家隔离医学观察人员检测中发现。确诊病例28,省外返湛人员,居住在雷州市西湖街道西湖大道二横路。确诊病例29,省外返湛人员,居住在坡头区乾塘镇梅魁村。无症状感染者1-6,在集中隔离场所隔离观察人员排查中发现。无症状感染者8,居住在廉江市城北街道贺村东二路西三巷。上述39名感染者已闭环转运至定点医院隔离治疗。相关密切接触者和涉疫场所已管控。▶ 东莞+12,其中2例在社区筛查发现
东莞发布21日消息,11月20日0—24时,东莞市新增12例无症状感染者,其中6例在集中隔离发现,2例在居家隔离发现,1例在密切接触者筛查发现,1例在跨区域协查发现,2例在社区筛查发现。情况如下:无症状感染者6,为外省来莞货车司机,11月19日抵达东城街道。无症状感染者1—6均在集中隔离的密切接触者中发现。无症状感染者7,居住在塘厦镇塘厦社区,在居家隔离的密切接触者中发现。无症状感染者8,居住在东城街道下桥社区。为外省返莞人员,11月12日抵达东城街道。11月12日、14日、15日、17日核酸均为阴性,在居家隔离期间检出新冠病毒核酸阳性。其中无症状感染者9,在跨区域协查发现。11月19日抵达望牛墩镇。11月17日、18日核酸均为阴性。11月19日初筛结果呈新冠病毒核酸阳性,后经市疾控中心检测结果为新冠病毒核酸阳性。无症状感染者10作为同行人员在密切接触者筛查中发现。无症状感染者11,为外市来莞货车司机,在社区筛查发现。11月20日抵达石排镇,当日初筛结果呈新冠病毒核酸阳性,后经市疾控中心检测结果为新冠病毒核酸阳性。无症状感染者12,居住在虎门镇赤岗社区,在社区筛查发现。11月11日、16日核酸均为阴性。11月19日初筛结果呈新冠病毒核酸阳性,后经市疾控中心检测结果为新冠病毒核酸阳性。为排除疫情传播风险,市民如在以下时间到过下列场所,请立即主动向居住地社区、工作单位或居住酒店报备,并配合做好医学隔离观察、健康监测、核酸检测等健康管理措施。如出现发热、干咳、乏力、咽痛、嗅(味)觉减退、鼻塞、流涕、结膜炎、肌痛和腹泻等症状者,请及时前往发热门诊就诊。涉及场所和排查时段如下:
塘龙东路翻身二街28号,11月16日—11月18日。花园街广场核酸采样点,11月16日17:30—18:00。家家乐超市(花园新街花园中心),11月16日18:10—18:40。天虹生活超市(天虹购物中心B1层),11月16日18:40—19:20。沃尔玛超市(塘厦大道中79号),11月16日19:05—19:48。宏业南路26号楼107号时美住宿,11月17日21:00—11月20日4:00。联立电器实业有限公司(塘龙东路1号),11月16日—11月17日7:50。金阳光便利店(塘龙东路1号联立电器门口),11月16日9:00—9:47。塘厦沿河路塘厦派出所门口公共厕所,11月17日10:04—10:10。爱百惠便利店(塘龙东路5号),11月17日10:13—11:33,17:09—21:00。大山玉米饭(塘龙东路5号106),11月17日16:12—17:09。广州西关石磨肠粉(宏业南路76号101),11月18日11:31—11:35。塘厦福彩709(大岭古街5号121),11月18日16:15—16:20。正品名商(宏业南路26号),11月18日11:42—11:46,19:35—19:37;11月19日 8:59—9:02。美宜佳(诸佛岭大岭古新村南三巷1号103),11月18日 19:38—19:43。宏业南路54号103,11月18日19:40—20:43。莞长路东城段新兴工业区对出人行天桥,11月19日11:30—15:00。
友民药店(莞长路东城段233号108室),11月19日12:05—12:14。
下桥新苑11巷68号,11月12日21:40—11月19日22:00。
下桥社区整车水果市场A48档口,11月16—18日12:00—13:00,17:00—18:00;11月19日12:00—18:40。牛顿工业园(新联路10号),21:59—22:01。欢盈公寓便利店(横锦路朱平沙村综合市场东北侧约140米),11月19日22:01—22:25。缘味柴火鸡猪肚鸡大排档(朱平沙美食街8、9号铺),11月19日22:25—22:54。犀牛陂村正坑街2区2巷21号迈豪时代公寓,11月18日—11月19日21:00。赤岗东社一巷34号,11月15日—11月20日10:00。华峰尾部有限公司(赤岗村松岗路31号),11月15日—11月19日。赤岗社区富马路8号门口,11月15日—11月18日每日7:20—7:40,16:00—17:00。河南中州板面(赤岗西坊路与赤马路交叉口东100米),11月15日7:46—8:00;11月18日7:40—7:55;11月19日8:00—8:10。良品蒸包(赤岗北社2巷24号),11月16日7:40—7:42。赤岗广场流动烧饼档,11月16日16:55—17:01。国药医药虎门赤岗广场分店(赤岗路27号101室),11月16日17:10—17:20。绿嘉源便利店(赤岗松岗路50号),11月17日7:40—7:43。农家肠粉烧鸭饭(赤岗路新一区二巷4号),11月17日7:43—7:45。全统便利店(赤岗松岗路31号),11月18日 12:30—12:40。兆通物流园(石排下曾南二路与石排大道交汇处)11月20日10:00—18:00。石排镇医院侧门核酸采样点(石排大道中198号),11月20日10:00—10:30。湘调子餐馆(石排大道中38号),11月20日12:40—13:55。美宜佳(石排大道中26号),11月20日13:55—14:00。▶ 深圳新增“6+14”,其中2例在社区筛查中发现
11月20日0-24时,深圳新增6例新冠肺炎确诊病例和14例新冠病毒无症状感染者。其中,在集中隔离观察人员中发现7例,在居家隔离医学观察人员中发现3例,在闭环管理的重点人员筛查中发现2例,在非闭环管理的重点人员筛查中发现5例,在主动就诊中发现1例,在社区筛查中发现2例。新增病例情况如下:
病例1:为外省来(返)深人员,抵深即被纳入管控范围,在闭环管理的重点人员筛查中发现。病例2:居住在龙华区龙华街道牛地埔西区,在集中隔离观察人员中发现。病例3:居住在龙华区龙华街道牛地埔西区,在集中隔离观察人员中发现。病例4:居住在龙华区大浪街道桃苑新村,在集中隔离观察人员中发现。病例5:居住在龙华区大浪街道澳华新村,在社区筛查中发现。病例6:居住在龙岗区龙城街道佳兆业未来时代大厦,为外市来(返)深人员,在闭环管理的重点人员筛查中发现。病例7:居住在龙岗区坂田街道中心围村中新八巷,为外省来(返)深人员,在居家隔离医学观察人员中发现。病例8:居住在龙岗区南湾街道宝岭花园南区,为外市来(返)深人员,在非闭环管理的重点人员筛查中发现。病例9:居住在光明区马田街道薯田埔第五工业区,在集中隔离观察人员中发现。病例10:居住在光明区马田街道薯田埔第五工业区,在集中隔离观察人员中发现。病例11:居住在福田区园岭街道城市主场公寓,在集中隔离观察人员中发现。病例12:居住在福田区福田街道发展兴苑,为外省来(返)深人员,在非闭环管理的重点人员筛查中发现。病例13:居住在福田区香蜜湖街道国华大厦,为外市来(返)深人员,在非闭环管理的重点人员筛查中发现。病例14:居住在罗湖区莲塘街道粤兴工业区,为外省来(返)深人员,在非闭环管理的重点人员筛查中发现。病例15:居住在罗湖区翠竹街道旭飞华达园二期,在社区筛查中发现。病例16:居住在罗湖区东门街道禾花酒店,为外省来(返)深人员,在非闭环管理的重点人员筛查中发现。病例17:居住在南山区西丽街道格林联盟酒店(松坪山店),为外省来(返)深人员,在主动就诊中发现。病例18:居住在南山区蛇口街道湾厦旧村一巷,在集中隔离观察人员中发现。病例19:居住在坪山区坪山街道招商花园城,为外省来(返)深人员,在居家隔离医学观察人员中发现。病例20:居住在宝安区西乡街道流塘社区75区,在居家隔离医学观察人员中发现。上述病例已转送至市第三人民医院应急院区隔离治疗,情况稳定。龙华街道:致联新能源汽车充电站(大浪站)、苏文津品汤包、滴滴俱乐部(万虹司服1楼)、好宜家生活超市(龙华店)、大润发(龙华店)、御膳煲仔饭汤(花园新村店)南湾街道:酸渡老坛子酸菜鱼(丹竹头店)、岭背东小区一巷、龙泉别墅12区、窝肚26号坂田街道:霸王带皮牛肉粉面店、开心购生活精选超市(岗头店)香蜜湖街道:兴业商店(侨香三道店)、美宜佳(国华大厦店)、meisalon理发店、7-11便利店(熙园北1门)、三津汤包(国华大厦)西乡街道:佳汇鲜生鲜超市(富盈门店)、富安民市场(9号、10号店铺)▶ 珠海新增“1+4”,其中1例在发热门诊主动就诊人员中发现
据珠海市卫生健康局通报,11月20日0-24时,珠海新增本土新冠肺炎确诊病例1例,新增本土新冠病毒无症状感染者4例,另有3例已通报本土无症状感染者转确诊病例。详情如下:
确诊病例:男,59岁,住香洲区南屏镇,在集中隔离人员中排查发现,诊断为新冠肺炎确诊病例(轻型)。无症状感染者1:女,37岁,在高新区华冠科技工业园施工,住中山市三乡镇前陇村,在集中隔离人员中排查发现。无症状感染者2:女,50岁,住高新区翠湖香山玉兰苑,为发热门诊主动就诊人员中发现。无症状感染者3:男,19岁,住香洲区拱北街道骏发山庄,在集中隔离人员中排查发现。无症状感染者4:女,22岁,住斗门区井岸镇御景苑,在集中隔离人员中排查发现。经初步流调,以上病例近4日主要活动轨迹涉及:
香洲区:骏发山庄、华发新城
斗门区:御景苑
高新区:华冠科技有限公司、翠湖香山玉兰苑、姜春艳中医诊所(北京理工大学珠海学院学生公寓楼15栋2号)、鹏泰超市(宝龙城负一楼)、金鼎市场已对以上病例的密切接触者进行了全面的排查,并按要求落实管控和健康监测措施,所涉及的场所进行管控并落实消毒措施。▶ 茂名茂南+1,在集中隔离场所隔离观察人员排查中发现
茂名市茂南区新型状病毒肺炎疫情防控指挥部21日消息,11月20日0-24时,茂南区新增无症状感染者1例,在集中隔离场所隔离观察人员排查中发现。该名感染者已闭环转运至定点医院隔离治疗。相关密切接触者和涉疫场所已管控。▶ 中山新增“1+4”,其中1例为主动检测发现
中山发布21日消息,11月20日0-24时,中山市报告1例新冠肺炎确诊病例(轻型)和4例新冠病毒无症状感染者,有关情况通报如下:个案1:停靠在京珠高速民众服务区(南行方向),为外省跨区域协查人员发现;
个案2:暂住在石岐街道东明路,为居家隔离发现;
个案3:居住在三乡镇华发观山水小区,为主动检测发现;
个案4:为18日报告的个案2的密接者,居住在火炬开发区中山港街道下陂头小区北区正街,为集中隔离发现;
个案5:为18日报告的个案4的密接者,居住在坦洲镇金山城,为集中隔离发现。
▶ 揭阳揭西+2,为外省返揭西重点人群
揭西县新型冠状病毒肺炎疫情防控指挥部办公室21日消息,11月20日14-24时,揭西县报告2例阳性个案,系11月20日晚上发布的核酸检测结果异常人员,为外省返揭西重点人群。经市疾控中心复核,诊断为新冠病毒无症状感染者,居住在揭西县河婆街道,目前正在定点医疗机构隔离观察治疗。
编辑 | 周艳梅 责编 | 张秀丽
综合来源 | 广州卫健委 广州白云发布 茂名发布 深圳卫健委 东莞发布 珠海发布 健康肇庆 中山发布 揭阳发布 健康佛山
广东卫生在线全媒体团队出品