学术的价值在于分享与传播。昨天本人分享了2007年申获的国家社科基金一般项目书。
今天跟大家分享2014年获批的国家社科基金重点项目“基于证据的四六级、雅思、托福考试效度对比研究”选题的拟定、项目书的撰写与修改过程。与此相关的内容本人在多所高校分享过。外研社和高教社也录制有详细的视频,可在两个出版社的官网查阅。
今天分享的PPT是2018年12月8号外语教学与研究出版社科研项目设计与申报研修班所做的讲座“国家社科基金项目设计案例分享——应用语言学方向”,供大家参考。
任何国家社科项目的申获都不是一蹴而就的,需要长时间的积淀与思考。而项目书与学术论文一样,不是写好的,是改好的,需要反复修改与打磨。
本人的重点项目书曾在2017年2月10日的“人生GU事”公众号有分享,但还是有微友询问在哪里找,今天在PPT后再分享一次。
再祝2019“猪”事顺利,心想事成!
(注:请忽略微信公众号中的格式变化)
项目登记号 | 项目序号 |
国家社会科学基金项目
申 请 书
项 目 类 别 | 重点项目 |
学 科 分 类 | 语言学 |
课 题 名 称 | 基于证据的四六级、雅思、托福 考试效度对比研究 |
项 目 负 责 人 | 辜向东 |
负责人所在单位 | 重庆大学 |
填 表 日 期 | 2014年 2 月 20 日 |
全国哲学社会科学规划办公室
2013年12月修订
申请者的承诺:
我承诺对本人填写的各项内容的真实性负责,保证没有知识产权争议。如获准立项,我承诺以本表为有约束力的协议,遵守全国哲学社会科学规划办公室的相关规定,按计划认真开展研究工作,取得预期研究成果。全国哲学社会科学规划办公室有权使用本表所有数据和资料。
课题负责人(签章)
年 月 日
填 表 说 明
一、本表请用计算机如实填写;所用代码请查阅《国家社会科学基金项目申报数据代码表》。
二、封面上方2个代码框申请人不填,其他栏目请用中文填写,其中“学科分类”填写一级学科名称,“课题名称”一般不加副标题。
三、《数据表》的填写和录入请参阅《填写数据表注意事项》,相关问题可咨询当地哲学社会科学规划办公室。
四、申请书报送一式5份,其中1份原件,4份复印件。原则上要求统一用A3纸双面印制、中缝装订,活页夹在申请书内。各省(区、市)报送当地哲学社会科学规划办公室,新疆生产建设兵团报送兵团哲学社会科学规划办公室,在京中央国家机关及其直属单位报送中央党校科研部,在京部属高等院校报送教育部社科司,中国社会科学院报送本院科研局,军队系统(含地方军队院校)报送全军哲学社会科学规划办公室。
五、全国哲学社会科学规划办公室通讯地址:北京市西长安街5号,邮政编码:100806。
填 写 《数 据 表》 注 意 事 项
一、本表数据将全部录入计算机,申请人必须逐项认真如实填写。填表所用代码以当年发布的《国家社会科学基金项目申报数据代码表》为准。
二、表中粗框内一律填写代码,细框内填写中文或数字。若粗框后有细框,则表示该栏需要同时填写代码和名称,即须在粗框内填代码,在其后的细框内填相应的中文名称。
三、有选择项的直接将所选项的代码填入前方粗框内。
四、不具有副高级以上(含)专业职务或博士学位的申请青年项目须填写第一推荐人和第二推荐人两栏。
五、部分栏目填写说明:
课题名称——应准确、简明地反映研究内容,一般不加副标题,不超过40个汉字(含标点符号)。
主 题 词——按研究内容设立。最多不超过3个主题词,词与词之间空一格。
项目类别——按所选项填1个字符。例如,选 “重点项目” 填“A”,选“一般项目” 填“B”,选“青年项目”填“C”等。申请青年项目请注意申报人的条件。
学科分类——粗框内填3个字符,即二级学科代码;细框内填二级学科名称。例如,申报哲学学科伦理学专业,则在粗框内填“ZXH”,细框内填“哲学伦理学”字样。跨学科的课题,填写为主的学科分类代码。
所在省市——按代码表规定填写。地方军队院校不按属地填写,一律填写“军队系统”。
所属系统——以代码表上规定的七类为准,只能选择某一系统。
工作单位——按单位和部门公章填写全称。如“北京师范大学哲学系”不能填成“北京师大哲学系”或“北师大哲学系”,“中国社会科学院数量与技术经济研究所”不能填成“中国社会科学院数技经所”或“中国社科院数技经所”,“中共北京市委党校”不能填为“北京市委党校”等。
通讯地址——按所列4个部分详细填写,必须包括街(路)名和门牌号,不能以单位名称代替通讯地址。注意填写邮政编码。
主要参加者——必须真正参加本项目的研究工作,不含项目负责人。不包括科研管理、财务管理、后勤服务等人员。
预期成果——指最终研究成果形式,可选报1项或2项。例如,预期成果为“专著”填“A”,选“专著”和“研究报告”填“A”和“D”。字数以中文千字为单位。
申请经费——以万元为单位,填写阿拉伯数字。申请数额可参考本年度申报公告。
一、数据表
课题名称 | 基于证据的四六级、雅思、托福考试效度对比研究 | |||||||||||||||||||||||||||||||||||
主题词 | 考试 效度 对比研究 | |||||||||||||||||||||||||||||||||||
项目类别 | A | A.重点项目B.一般项目C.青年项目D.一般自选项目E.青年自选项目 | ||||||||||||||||||||||||||||||||||
学科分类 | YYF | 应用语言学 | ||||||||||||||||||||||||||||||||||
研究类型 | B | A.基础研究 B.应用研究 C.综合研究 D.其他研究 | ||||||||||||||||||||||||||||||||||
负责人姓名 | 辜向东 | 性别 | 女 | 民族 | 汉 | 出生日期 | 1967年05月19日 | |||||||||||||||||||||||||||||
行政职务 | C2 | 基地主任 | 专业职务 | A | 教授 | 研究专长 | YYF | 应用语言学 | ||||||||||||||||||||||||||||
最后学历 | A | 研究生 | 最后学位 | A | 博士 | 担任导师 | B | 硕士生导师 | ||||||||||||||||||||||||||||
所在省(自治区、直辖市) | N | 重庆市 | 所属系统 | A | 高等院校 | |||||||||||||||||||||||||||||||
工作单位 | 重庆大学语言认知及语言应用研究基地/ 重庆大学外国语学院英语系 | 联系电话 | 023-65112602;13983732737 | |||||||||||||||||||||||||||||||||
通讯地址 | 重庆市沙坪坝区沙正街174号 | 邮政编码 | 400044 | |||||||||||||||||||||||||||||||||
主
要
参
加
者 | 姓名 | 出生 年月 | 专业 职务 | 学位 | 研究专长 | 工作单位 | 本人签字 | |||||||||||||||||||||||||||||
教授 | 博士 | 专门用途英语 | 重庆大学 | |||||||||||||||||||||||||||||||||
高级 研究员 | 博士 | 教育测量与 语言测试 | 普林斯顿大学 (美国) | |||||||||||||||||||||||||||||||||
教授 | 博士 | 语言测试 | 重庆邮电大学 | |||||||||||||||||||||||||||||||||
高级讲师(副教授) | 博士 | 语言测试 | 布里斯托大学 (英国) | |||||||||||||||||||||||||||||||||
讲师 | 博士 | 语言测试 | 复旦大学 | |||||||||||||||||||||||||||||||||
博士生 | 在读博士 | 心理测量 与统计 | 南京师范大学 | |||||||||||||||||||||||||||||||||
第一推荐人姓名 | 专业职务 | 工作单位 | ||||||||||||||||||||||||||||||||||
第二推荐人姓名 | 专业职务 | 工作单位 | ||||||||||||||||||||||||||||||||||
预期成果 | A | D | A.专著B.译著C.论文集D.研究报告E.工具书F.电脑软件 | 字数(单位:千字) | 400 | |||||||||||||||||||||||||||||||
申请经费(单位:万元) | 40 | 计划完成时间 | 2017年 12 月 30 日 | |||||||||||||||||||||||||||||||||
二、课题论证
1.本课题国内外研究现状述评,选题的价值和意义。2.本课题研究的主要内容、基本观点、研究思路、研究方法、创新之处。3.前期相关研究成果,开展本课题研究的主要参考文献。限4000字以内。
1.1 本课题国内外研究现状述评 ·效度理论 效度(validity)是测试评价中最重要的考虑因素(APA/AERA/NCME 1985)。较早的效度定义为“一项测试是否测量了它所要测量的东西”(Kelly 1927:14)。自20世纪60年代以来,语言测试与评价的研究一直围绕效度展开(Kunnan 1998),效度理论取得了从“分类效度观”到“整体效度观”的重大发展。分类效度观(Lado 1961)认为效度可分为效标关联效度、内容效度、构念效度等多种类型(APA/AERA/NCME 1966, 1974)。其验证操作性强,但比较零散,且未考虑收集分数使用等方面的证据。整体效度观给出了具有突破意义的效度定义,即“对经验证据和理论依据在多大程度上支持分数的解释与使用进行的综合评价就是效度”(Messick 1989:13)。这种“一元多维”的效度观确定了构念的核心地位(Alderson & Banerjee 2001),明确了效度验证的对象是测试结果的解释和使用(Davies 2003)。 ·效度验证模式 整体效度观给语言测试的开发与研究带来了重大变革,但该理论高度概括、过于抽象,使效度验证缺乏可操作性。近年来更多的语言测试学家根据该理论提出了一些具体的效度验证框架:(1)“交际语言能力模型”和“测试方法层面框架”(Bachman 1990)为效度验证开启了新视角,Bachman et al.(1995)运用该框架对CPE、FCE、TOEFL三项考试所考查的能力和测试任务特征做了分析,并对框架进行了完善。(2)“测试有用性框架”(Bachman & Palmer 1996)涵盖信度、构念效度、真实性、交互性、考试影响和可行性六个质量属性,进一步阐释了Messick的效度理论。该框架可操作性强,但质量属性之间的关联不甚明确(韩宝成、罗凯洲 2013)。(3)“基于论证的效验模式”(Kane 1992)与整体效度观一脉相承,包括两个步骤:提出效验观点、收集有关证据。Chapelle et al.(2008)运用该模式论证了TOEFL iBT的效度。(4)“测试使用论证框架”(Bachman 2003)发展了Kane的效度论证观。该框架遵循“事实à主张”的推理机制,包含构建与评价两个过程(Bachman & Palmer 2010)。不过其架构(后果、决策、解释、测试记录)比较抽象,能否成为指导测试开发与使用的新范式有待检验。(5)“基于证据的效验框架”(Weir 2005)从社会认知视角出发,涵盖五个方面的效验证据:基于理论的效度、环境效度、评分效度、效标关联效度和后果效度,可操作性较强,并在剑桥主体证书考试(KET、PET、FCE、CAE、CPE)的效度对比研究中得到丰富和完善,将基于理论的效度更名为认知效度,受试特征也成为效验证据很重要的方面(Shaw & Weir 2007;Khalifa & Weir 2009;Taylor 2011;Geranpayeh & Taylor 2013)。 目前关于效度理论和验证模式的研究主要集中在国外,国内类似的研究还处于起步阶段,主要是对国外相关领域的发展进行引介和评述(李清华 2006;韩宝成、罗凯洲 2013)。 ·三项考试的研究及存在的不足 本研究所涉及的大学英语四六级(以下简称四六级)、雅思、托福是全球极具代表性的语言考试。三项考试规模大、风险高、影响广,相关研究比较丰富,主要涵盖以下方面(括号中的文献仅为部分举例):(1)四六级的整体效度研究(杨惠中 & Weir 1998;Jin & Yang 2006)、各单项技能及题型研究(金艳、吴江1997, 1998;He & Dai 2006)、评分与网考研究(朱正才2005;王跃武等2006;金艳2012)、反拨效应及考试影响研究(Chen 2007;辜向东 2007, 2013)。(2)雅思的开发及效度验证(Clapham 1996;Davies 2008;Taylor & Weir 2012)、考官与评分(Furneaux & Rignall 2007;Huang 2013)、反拨效应及考试影响(Roger 2006;Saville 2014)。(3)托福的效度论证(Chapelle et al. 2008;Stricker & Attali 2010;Biber & Gray 2013)、网考设计(Roever & Powers 2006;Sawaki et al. 2009;Zhao 2013)、公平性与可及性(Wolfe & Manalo 2005;Lee et al. 2014)、评分与技术应用(Weigle 2011;Xi et al. 2012)、信度与可推广性(Lee 2005;Zhang 2008)、分数解释(Tannenbaum & Wylie 2008;Jamieson & Poonpon 2013)。 尽管关于三项考试研究的文献比较丰富,但将这些研究组织起来、形成有关联和强有力的论证的文献还很缺乏。涉及三项考试中任何一项的考试效度对比研究,尤其是实证研究也相当少。现有的对比研究多集中在分数等值方面(Taylor 2004),但事实上还有其他很多方面需要对比,如考试内容与测试表现的关系、受试特征与测试表现的关系、受试报告的考试策略与测试表现的关系等(Bachman et al. 1995)。此外,几乎没有将我国的考试与国际权威考试进行较全面的效度对比研究文献,现有的文献只是就两项或三项考试的某一技能、题型或考试媒介等做初步探讨(王丽2007;李鑫、修旭东2009;仇茵晴、张艳莉2011;金艳、张晓艺2013),全面系统的考试效度对比研究亟待开展。
1.2选题的价值和意义 ·学科理论与实践价值 理论上,验证基于证据的效度验证框架在考试效度对比研究中的可行性,并进一步构建更加科学合理的语言测试效度对比研究模型。实践上,通过对比三项考试的效度,形成将三项考试关联起来的论证。这不仅可以丰富考试对比研究领域的文献,而且能为类似的研究提供思路和方法上的借鉴。 ·社会和现实意义 一方面,本研究有助于推动我国语言测试开发与研究的国际化,有望提升我国自行开发的英语考试在国际上的认可度,为教育、人事部门及广大利益相关者提供入学、就业、流动等决策依据;另一方面,由于我国英语教学层次复杂、考试种类繁多,近年来关于制定我国统一的语言能力等级量表(韩宝成 2006;杨惠中等 2012)和语言测试标准(范劲松、金艳2010)的呼声越来越高,而本研究中的雅思和托福均已实现与国际公认的语言能力标准(ACTFL1986;CEFR 2001)对接,其开发与使用也遵循了国际公认的语言测试标准(ETS 2002;UCLES 2013),因此三项考试的效度对比研究有望为制定我国统一的语言能力等级量表和语言测试标准提供参考数据。
2.1本课题研究的主要内容 本课题拟从Weir(2005)“基于证据的效度验证框架”出发,从六个方面对四六级、雅思、托福进行较全面深入的考试效度对比研究。具体内容和研究问题如下:
这些具体内容和研究问题最终指向并回答一个总的问题:三项考试的效度有何异同?
2.2 基本观点 尽管四六级、雅思、托福这三项考试的目的、性质、构念、分数解释和结果使用等诸多方面存在不同,但三项考试都是以英语为外语或二语的大规模、高风险语言考试,受试将接受或正在接受高等教育,三项考试应该具有可比性,三者的效度应该既有较大的相似性,也存在一定的差异。而实际情况是否如此,有待进行全面深入的实证研究。
2.3研究思路和方法 本课题拟分五个阶段,采用七种方法收集三项考试六个方面的效度证据(见图1)。
图1 四六级、雅思、托福考试效度对比研究总体设计
具体方法和思路描述如下:
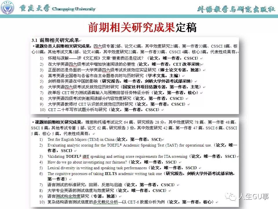
2.4 创新之处 1) 选题新颖:在我国,将国内极具影响的考试与国际权威考试进行较全面系统深入的效度对比研究尚属首例。 2)内容全面:研究内容不仅包括效度对比框架的理论建构,而且涉及三项考试效度的实证对比,具体内容涵盖受试特征、测试任务、环境与操作、完成测试任务的认知过程、交互活动、分数解释、考试影响等。 3)方法多样:除效度对比研究中常用的测试法和专家判断,本课题还将采用文献法、问卷调查、深度访谈、有声思维和眼动实验,特别是有声思维和眼动实验被首度用于测试效度对比研究。 3.1 前期相关研究成果 ·课题负责人前期相关研究成果:四六级专著2部、论文42篇,其中效度研究25篇、第一作者33篇、CSSCI 8篇、核心10篇;其他考试文集1部、论文40篇,其中效度研究22篇、第一作者33篇、CSSCI 4篇、核心3篇。代表性成果有: 1) 辜向东。(2002)。怀疑与误解——评《文汇报》文章“要素质还是应试?《外语界》第六期:66-70。(CSSCI) 2) 辜向东。 (2003)。在大学英语四六级考试中增加快速阅读的必要性。《中国英语教学》第二期:2-4, 8。(CET改革采纳) 3) 辜向东。(2007)。《正面的还是负面的—大学英语四六级考试反拨效应实证研究》。重庆:重庆大学出版社。(博士论文专著) 4) 辜向东。(2008)。《高考英语全国卷与各省市自主命题卷共时与历时研究》。成都:四川大学出版社。(学术文集) 5) 辜向东。(2013)。剑桥商务英语在中国的影响。(研究报告,剑桥大学外语考试部采纳) 6)辜向东等。(2013)。《大学英语四六级考试反拨效应历时研究》(上、下卷)。成都:四川大学出版社。(国家社科项目结题专著) 7)辜向东,李亚果。(2010)。改革后CET听力测试语篇输入与预期回答任务特征分析。《西安外国语大学学报》第六期:71-74。(核心) 8)辜向东,李志芳,张书奎。(2009)。大学英语四级考试快速阅读部分内容效度研究。《西南民族大学学报》第一期:258-263。(CSSCI) 9)辜向东,彭莹莹。(2010)。大学英语教师对CET认识的反拨效应历时研究。《外语与外语教学》第六期:37-41。(CSSCI) 10) 辜向东,杨志强。(2009)。CET二十年写作试题分析与研究。《外语与外语教学》第六期:21-26。(CSSCI) ·课题组前期相关研究成果:雅思和托福考试论文64篇、研究报告28分,其中效度研究78篇、第一作者48篇、SSCI 8篇;其他考试专著1部、论文62篇、研究报告3份,其中效度研究42篇、第一作者47篇、SSCI 6篇、CSSCI 5篇、核心5篇。代表性成果有:
[1] AERA, APA, & NCME. (1985, 1999). Standards for Educational and Psychological Testing. Washington, DC: APA. [2] Bachman, L.F., & Palmer, A. (2010). Language Assessment in Practice: Developing language assessments and justifying their use in the real world. Oxford: Oxford University Press. [3] Cho, Y. et al. (2013). Investigating the effects of prompt characteristics on the comparability of TOEFL iBT™ integrated writing tasks. Language Testing, 30(4), 513-534. [4] IELTS Research Reports & Online Series (1998-2014), retrieved from http://www.ielts.org/researchers/research.aspx [5] Messick, S. (1989). Validity. In R. L. Linn (ed.). Educational Measurement (3rd edition). New York: Macmillan. [6]TOEFL iBT® Reserach Insight Series. Vol.1-Vol.6 Retrieved from http://www.ets.org/toefl/research/ibt_insight_series/ [7] Weir, J. C. (2005). Language Testing and Validation: An Evidence-Based Approach. Basingstoke: Palgrave Macmillan. [8] Weir, J. C. et al. (2013). Measured Constructs. Cambridge: Cambridge University Press. [9] Xi, X. (2007). Validating TOEFL® iBT speaking and setting score requirements for ITA screening. Language Assessment Quarterly, 4(4), 318-351. [10]Allami, H., & Aghajari, J. (2014). Pragmatic knowledge assessment in listening sections of IELTS tests. Theory and Practice in Language Studies, 4(2), 332-340. [11]范劲松,金艳。(2010)。语言测试标准研究:回顾、反思和启迪。《外语界》第一期:82-91。 [12]韩宝成,罗凯洲。(2013)。语言测试效度及其验证模式的嬗变。《外语教学与研究》第三期: 411-425。 [13]金艳,张晓艺。(2013)。技能综合对语言测试构念效度的影响—培生英语考试与大学英语六级网考的对比研究。《外语电化教学》第六期:3-10。 [14]李清华。(2007)。《语言测试与效度验证—基于证据的研究方法》述介。《现代外语》第二期:214-217。 [15]杨惠中& Weir, J. C. (1998)。《大学英语四六级考试效度研究》。上海:上海外语教育出版社。
|
三、完成项目研究的条件和保障
1.课题负责人的主要学术简历、在相关研究领域的学术积累和贡献;2.课题负责人前期相关研究成果的社会评价(引用、转载、获奖及被采纳情况等);3.完成本课题研究的时间保证、资料设备等科研条件。
主要学术简历:课题负责人是重庆市人文社科重点研究基地重庆大学语言认知及语言应用研究基地主任兼语言测试研究所所长、专职研究员、重庆大学外国语学院教授、硕士生导师(我校本专业无博士点)。2012年10月起被剑桥大学外语考试部聘为兼职高级研究员。上海交通大学博士毕业,师从大学英语四六级考试创始人杨惠中教授(2001.3-2005.3)。现已从事大学英语四六级考试研究十余年,重点研究其内容效度和反拨效应。2005年9月至2006年9月,课题负责人在美国加州大学洛杉矶分校做访问学者,师从世界著名语言测试学家Lyle F. Bachman教授,是最早在我国引介其语言测试理论和学术思想的学者之一。2011年10月至2012年10月,课题负责人获国家留学基金委全额奖学金资助,在剑桥大学外语考试部做访问教授期间,与效度和发展研究部主任Nick Saville博士及其团队密切合作,进行剑桥主体英语考试在中国的影响研究。课题负责人目前与世界著名语言测试学家Cyril J. Weir教授同为剑桥大学外语考试部兼职高级研究员,有较多的学术联系与交流,非常熟悉其社会认知效度验证理论和基于证据的效度验证模式。 主要学术积累:课题负责人主要研究方向为语言测试,特别是大规模、高风险考试(高考英语、大学英语四六级、雅思、托福等)的内容效度和反拨效应研究。有主持完成国家社科基金一般项目“大学英语四六级考试反拨效应历时研究”(07BYY030)和指导国家社科基金青年项目“高考英语试卷内容效度历时研究(1977-2007)”(08CYY013)的丰富经验。2000年以来,主持国家社科基金、中央高校基金重大项目、与剑桥大学国际合作项目等11项,出版学术专著和文集3部;在《外语界》、Cambridge Research Notes 等国内外重要学术期刊发表论文70余篇,其中CSSCI和核心期刊论文27篇;在国际语言测试协会年会、世界应用语言学大会、中国英语教学研究会年会等国内外重要学术会议上宣读论文50余篇,其中特邀发言、大会发言和专题研讨发言11次。 主要学术贡献:课题负责人关于大学英语四六级考试反拨效应的历时研究和高考英语内容效度的共时与历时研究在国内独树一帜。近年来为《现代外语》、《外语与外语教学》、《中国外语》、《中国应用语言学》、《中国外语教育》和《当代外语研究》等10余种学术期刊审稿,担任国家、省部级人文社科项目通讯评审专家、国家留学基金委项目评审专家、教育部基础教育质量监控特邀专家,曾任北京外国语大学中国外语教育研究中心兼职研究员,是长江师范学院兼职教授、中国英语教学研究会语言测试与评价研究专业委员会理事、中国语言教育研究会理事、国际语言测试协会会员。
2.课题负责人前期相关研究成果的社会评价(引用、转载、获奖及被采纳情况等) 据中国期刊网不完全统计,课题负责人的前期相关研究成果被下载9000余次,被引用350余次,被人大复印资料全文转载1次,获学会专著、论文奖励5次。已有研究成果部分被四六级和高考英语改革所采纳,还有研究成果为我国大中小学英语教育、测量与研究等提供决策与咨询。已有研究受到国际语言测试学界关注,部分成果被剑桥大学外语考试部采纳。除出版专著、文集和发表、宣读论文外,课题负责人还应邀在剑桥大学、加州大学洛杉矶分校、兰卡斯特大学、四川外国语大学等国内外高校和学术机构做专题研讨和学术讲座总计20余场,在国内外语言测试界产生了较大的学术影响,享有良好的学术声誉。
3.完成本课题研究的时间保证、资料设备等科研条件 课题负责人是重庆大学专职研究员,主要从事学术研究,同时兼剑桥大学外语考试部高级研究员,每年定期赴剑桥三个月,有充足的时间和精力保证本课题的完成。所在的专职基地是重庆市人文社科重点研究基地,所在高校为“211”、“985”院校,兼职的高校为世界一流学府,有丰富的资料设备、相应的配套资金、强有力的团队和课题组支持等科研条件。 课题负责人读博、访学和兼职的三所高校(上海交通大学、加州大学洛杉矶分校、剑桥大学)汇聚了一批世界一流语言测试学家和语言测试研究者,他们为大学英语四六级、雅思、托福考试的命题、研究、专业人才培养等提供执行、决策或咨询支撑,有丰硕的研究成果和人才资源。课题负责人与他们有长期的学术联系、广泛的学术交流与密切的学术合作,已经进行了前期的文献收集,正在进行理论探讨,并即将进行详细的研究设计。 课题负责人曾经担任党支部书记、系主任、学院党委委员,现为基地主任兼研究所所长,有较强的组织、协调、沟通能力和很强的团队合作精神。课题组主要成员为国内外高校或研究机构教授、高级研究员、副教授、讲师和全脱产在读博士,有充足的时间从事该课题的研究。他们身处国内外不同的高等院校和研究机构,有丰富的资料设备等科研条件。他们有语言学及应用语言学扎实的理论基础,有负责和主研国家、省部级课题研究的丰富经验,有发表相关论文的学术积累,完全具备从事该课题研究的能力和水平。
|
四、经费预算
序号 | 经费开支科目 | 金额(元) | 序号 | 经费开支科目 | 金额(元) | |||
1 | 资料费 | 30,000 | 7 | 专家咨询费 | 40,000 | |||
2 | 数据采集费 | 100,000 | 8 | 劳务费 | 40,000 | |||
3 | 差旅费 | 127,000 | 9 | 印刷费 | 10,000 | |||
4 | 会议费 | 30,000 | 10 | 管理费 | 3,000 | |||
5 | 国际合作与交流费 | 11 | 其他费用 | |||||
6 | 设备费 | 20,000 | 合计 | 400,000 | ||||
年度经 费预算 | 年份 | 2014年 | 2015年 | 2016 年 | 2017年 | |||
金额(元) | 60 000 | 120 000 | 140 000 | 80 000 | ||||
注:经费开支科目参见《国家社科基金项目经费管理办法》。
五、推荐人意见
不具有副高级以上(含)专业技术职务或博士学位的申请青年项目,须由两名具有正高级专业技术职务的同行专家推荐。推荐人须认真负责地介绍课题负责人的专业水平、科研能力、科研态度和科研条件,说明该项目取得预期成果的可能性,并承担信誉保证。 |
第一推荐人签字 年 月 日 |
第二推荐人签字 年 月 日 |
说明:本表须推荐者本人签字或盖章有效
六、课题负责人所在单位审核意见
申请书所填写的内容是否属实;该课题负责人及参加者的政治和业务素质是否适合承担本课题的研究工作;本单位能否提供完成本课题所需的时间和条件;本单位是否同意承担本项目的管理任务和信誉保证。
申请书所填写的内容属实;该课题负责人及参加者的政治和业务素质适合承担本课题的研究工作;本单位能提供完成本课题所需的时间和条件;本单位同意承担本项目的管理任务和信誉保证。
科研管理部门公章 单位公章 2014年 2 月 21 日 2014年 2 月 21日
|
七、各省(区、市)、兵团社科规划办或在京委托管理机构审核意见
对课题负责人所在单位意见的审核意见;是否同意报全国哲学社会科学规划办公室送学科评审组评审;其他意见。
同意课题负责人所在单位的审核意见;同意报全国哲学社会科学规划办公室送学科评审组评审。
单 位 公 章 2014年2月28日
|
八、学科评审组评审意见
学科组人数 | 实到人数 | 表决结果 | ||||
赞成票 | 反对票 | 弃权票 | ||||
建议资助金额 | 主审专家意见 | 万元 | 学科评审组意见 | 万元 | ||
主 审 专 家 建 议 立项意见 |
主审专家签字: 学科组召集人签字:
年 月 日 年 月 日 | |||||
欢迎关注福豆公众号“人生GU事”,充分体现奶奶的教育理念“Learning by doing”!
也欢迎关注小北公众号“小北看世界与奶奶一起学英文”