1983年,在广东南部,珠江口东岸,与香港一水之隔的深圳,一眼望去只有青山绿水,破旧楼房。在这样的一片荒地上,当时深圳市财政收入每年1亿多元,却拿出了5000万元来建设了一所高校——
图源:百度百科
改革开放以来,深圳不差钱是共识,深圳是文化沙漠,似乎也是共识。
1983年,广东省政府批复深圳市政府“同意创办深圳大学”。会议决定校址在后海湾桂庙地段,划一平方公里(即1500 亩)为校址区。教育部选派了原清华大学副校长、两院院士张维任深大首任校长。
与此同时,北京大学援建中文、外语类学科,清华大学援建电子、建筑类学科,中国人民大学援建经济、法律类学科。
1984年,深圳大学建校第一期工程正式破土动工。9月4-6日,行政各部门及各系等,从市区临时校址搬进粤海门—新校址。
1985年6月12日,广东省高教局批准深圳大学当年起可在京、津、沪、江、浙、闽六省市招生。
从创建之初,深圳大学便被寄予厚望,发展起来自然是“不差钱”。
在教育部直属高校2018年财政拨款排名里,深大以42亿元直逼北大、清华,成为排名第3的大佬级别学校。
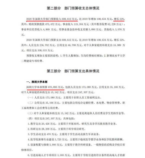
有统计数据显示,深圳大学2020年的预算经费高达60.8亿元。即使看深圳大学本部,一年经费也高达47亿,也能排到教育部直属院校经费的32名,比大部分中西部的985高校经费都要充足。
与此同时,深圳大学也很“舍得花钱”
2022年开学季,网络上被“研究生没有宿舍”、“研究生取消奖学金”刷屏,而深圳大学则是默默的送出了自己的新生福利:
![]()
图源:小红书
据悉,晒出该张聊天记录的,正是深圳大学艺术学理论专业的一位研究生新生。
1989年,马化腾入学深大,就读计算机专业。1998年,马化腾和好友注册成立“深圳市腾讯计算机系统有限公司”,值得一提的是,腾讯五人创业团队有四人毕业于深圳大学。
图源:百度百科同样在深大毕业的,还有巨人网络集团董事长史玉柱、华强集团梁光伟、吉利集团创始人李书福、蓝思科技集团创始人(2018中国女首富)周群飞等商界领袖,还有华为副董事长孟晚舟、运动员陈梦、演员欧阳奋强等知名人物。在福布斯2018年全球亿万富豪榜上,深大校友位居榜首,总财富近6000亿。有网友调侃道:多嘛?不多,也就一整个阿根廷的GDP吧~外界大多诟病深大建校时间短,没有文化沉淀和文化底蕴。2021年12月30日,深圳大学总结了2012年以来这所学校的发展情况,外界对深大过去十年的发展有了更清晰的认知。从这些数据看,深圳大学毫无疑问是“内地进步最快的高校”。从2012年的3个增加到2021年的17个,2021年完全新增数位列全国第1;从无到有,2021年工程学、临床医学、材料科学、生物学与生物化学、计算机科学、化学等10个学科进入前1%,还有3个学科跻身2‰;在世界公认的四大权威排行榜上:QS世界大学排行榜、泰晤士高等教育世界大学排名、US News世界大学排名、软科世界大学学术排名,深大均进入主榜,科研实力早已超过很多211工程高校。在2022年软科世界大学学术排名中,深大位列201-300,是中国内地唯一一所进入世界300强的“四非大学”。国家自然科学基金立项从2012年的90项增加到2021年的375项,连续两年进入全国高校前15位,连续三年位居全国地方高校第1;国家社会科学基金立项数从2012年的12项到2021年的34项,连续11年获得国家社科基金重大项目;世界知识产权组织公布的2018年全球申请专利中国高校前十名中,深圳大学以201项的申请数量排在了第一位。截至2022年5月,学校有粤海(含沧海校区)、丽湖两个校区,办学空间由2012年的1.34平方公里增至2021年的2.72平方公里,校园建成面积由76万平方米到超过200万平方米,完成了“再造一个深大”的蓝图;教学、科研仪器设备总值41亿元,全校纸本资源442万余册;有27个教学学院,101个本科专业;有博士学位授权一级学科点17个;博士后科研流动站9个,博士后工作站1个;有硕士学位授权一级学科38个;有专业硕士学位授权类别27个;有教职工4027人,其中专任教师2594人,在校生41164人,其中本科生28425人、硕士研究生11887人、博士研究生561人、留学生291人,成人教育学生24714人。经过多年引育并举,深大高水平师资队伍由2012年3位院士领衔的16位国家、省部级高层次人才发展到47位国内外院士和诺贝尔奖获得者,304位国家、省部级高层次人才领军的强大阵容。值得强调的是,深圳大学拥有无数高校羡慕的中国科学院、工程院院士16人,绝大部分的211高校、半数以上的985高校,在这一项上都是个位数。科研经费从2012年的2.36亿元增至2021年的16亿元,年均增长超过30%。建校截至2012年共发表CNS论文7篇,2012——2021年共发表CNS论文27篇;学校SCI收录论文由2012年的398篇增至2017年2126篇,年均增长率近40%,高引论文2017年达到107篇。在Nature、Science的子刊、特刊及旗下期刊发表论文十余篇,相关领域顶级期刊发表论文50余篇。截至2017年12月,学校的发明专利申请量达到2498件,实用新型申请量622件,其中发明专利授权830件,实用新型授权545件。PCT专利申请公开量连续三年进入全球高校前3,2016、2017、2018、2020年位居中国高校第1。未能入选211、985,乃至后来的“双一流”,深圳大学一路以来仍饱受质疑,但正如深大学生所言:成为四非(非985、非211、非双一流)学校之首,才是深大实力的体现。![]()
近日,中共中央、国务院印发的《关于支持深圳建设中国特色社会主义先行示范区的意见》中,提出“加快创建一流大学和一流学科”。作为深圳特区唯一一所综合性大学,毋庸置疑,深圳大学是最有希望率先成为“双一流”的大学。监制:caicai
编辑:神仙鱼
校对:Pudding
版权声明:文章来源软科、Top大学来了、百度百科,由艾思科蓝整理撰写,转载请标明出处。分享只为学术交流,如涉及侵权问题请联系我们,我们将及时修改或删除。