类器官
CNS期刊的座上宾,
一时声名鹊起被各大媒体争相报道:
2013年,
被Science杂志评为年度十大技术;
2015年,
被MIT科技评论十大科技突破之一;
2018年,
被Nature Methods评为2017年度方法;
2019年,
被The New England Journal of Medicine杂志成为优良的临床前疾病模型。
本文内容转载自 微信公众号号: 澳银资本
目录
1、科普及市场规模
2、类器官和其他模型的比较
3、产业链梳理
4、国家政策助力类器官培养
5、行业技术发展方向
5a. 微流控技术作为生物工程核心技术之一已实现临床转化
5b. AI结合高通量自动化赋能类器官的各个环节
5c. Biobank目前医院仍是样本唯一合法来源
6、行业竞争格局
7、最新科研进展
7a. 基于3D打印微流控芯片产生的血管类器官
7b. 体外β细胞类器官有望为胰岛再生提供新方案
7c. 大脑类器官揭示自闭症高危基因突变及后果
8、现有的技术瓶颈
科普与市场规模
类器官(Organoids)指利用成体干细胞或多能干细胞进行体外三维(3D)培养而形成的具有一定空间结构的组织类似物。尽管类器官并不是真正意义上的人体器官,但能在结构和功能上模拟真实器官,能够最大程度地模拟体内组织结构及功能并能够长期稳定传代培养(因此也被称为“微型器官”)。
过去十年中,类器官的发展被誉为是干细胞研究中最令人振奋的进展之一。早在 20 世纪 80 年代,“organoid”一词就已经提出,但直到 2009 年, 2009年,荷兰科学家Hans Clevers团队成功将Lgr5+肠道干细胞在体外培养成具有隐窝状和绒毛状上皮区域的三维结构,也就是小肠类器官(small-intestinal organoids),使得类器官的研究翻开了快速发展的新篇章[1]。
2013年,类器官被Science评为年度十大技术。2018年初,类器官被Nature Method评为2017年度最佳方法。目前,多种脏器类器官已被成功构建,其中包括小肠、胃、结肠、肺、膀胱、大脑、肝脏、胰腺、肾脏、卵巢、食道、心脏等,不仅包括正常器官组织类器官,还有相应肿瘤组织类器官。
近几年,从PubMed公开发表文献中搜索“Organoids”,涉及类器官技术的文献数量呈现直线上升,其中不乏多篇CNS等各大顶级期刊文献。中国发表的类器官文献数量在全球的排名从第六位(2009-2019年)跃至第二位(2020年),仅次于美国。中国科研积累的提升将加速类器官产业化的进程。
类器官文献年度发表数量
类器官可以从成体干细胞(ASCs)、多能干细胞(PSCs)(即胚胎干细胞,或ESCs),或诱导的PSCs(iPSCs)中衍生。类器官培养系统主要包括基质胶、维持类器官生态所需因子和分化所需因子这几个主要元素。基质胶中含有胶原、巢蛋白和纤连蛋白等等,为类器官形成三维空间结构提供基质。维持类器官生态因子主要目的为促进细胞的增殖和抑制细胞凋亡等。常用的基质胶为美国BD Biosciences公司的Matrigel®,在行业内处于较为垄断的地位,价格较高。Matrigel可以产生类似于哺乳动物细胞基底膜的生物活性基质材料,帮助多种类型的细胞达到附着和分化。
获得类器官的两种方法[2]
类器官技术作为一种工具,在基础研究和临床诊疗研究中拥有广阔的应用前景,包括发育生物学、疾病病理学、细胞生物学、精准医学以及药物毒性和疗效测试。这项技术也为再生医学提供了巨大的潜力,通过用类器官培养物替换受损或患病的组织,为自体或异体细胞治疗提供了可能性。
将类器官技术应用于临床,指导临床用药和精准治疗是近期类器官技术的主要发展方向。事实上,自2016年起,类器官技术已被纳入临床试验中,截止到2020年9月,已有63起临床试验于FDA官方备案。中国国内2017年起注册且获伦理委员会批准的类器官临床试验研究有20项,涵盖8个癌种。主要关注化疗方法的疗效预测,但已有研究开始关注免疫疗法在类器官中的应用(长海医院,pd-1)。从癌种分布看,目前国内研究癌种多为消化系统肿瘤、胰腺肿瘤、乳腺肿瘤。
2017以来开展了≥3个类器官临床试验项目的癌种
相关报道称,2019年北美类器官市场达到2.9139亿美元,预计将在2027年达到14.0647亿美元,将以21.7%的复合年增长率增长。根据世界卫生组织发布的最新数据,2018年,全球新发癌症1810万例,而中国新发癌症429万,占比全球23.7%。预计2040年,全球新发癌症病例高达2950万例[3]。预估国内类器官市场将达百亿以上。随着新的药物管线的不断涌现,临床和患者对个体化治疗的需求日益增进,市场空间将持续增长。
类器官与其他模型的比较
永生化细胞系,可以检测靶点的结合情况以及细胞的活性,但是2D细胞模型体外扩增有一定局限性,在传代后容易丧失原肿瘤的遗传异质性,容易发生优势克隆选择,且临床相关性较低。
人源性动物移植模型(PDX),是将肿瘤组织移植到免疫缺陷小鼠体内的肿瘤模型。主要问题有移植的成功率较低、构建成本高、周期长,对于药物筛选的通量有很大局限性等。另外,免疫缺陷小鼠体内肿瘤微环境和人体有一定差距,移植的肿瘤组织还可能发生小鼠样进化。
肿瘤临床上可以推广的药筛模型必须能够满足三大基本要求包括需要在短时间内出具药敏检测结果、药物筛查通量高、预测效果准确,而类器官在这三方面对比其他药筛方法都显现出了强劲优势。
1.速度快
类器官构建成功率高以及培养速度快。常规来说,在类器官培养一周之后就可以进行药筛。从样本采集到出具药敏结果的全流程已经可以很好地控制在2周之内[4]。
2.通量高
从可筛查的药物通量来说,利用类器官不仅可以在孔板上进行多种药物的筛查,每个药物还可以测试不同的浓度,多个实验平行开展。
3.临床相关性强
类器官用于癌症药筛的临床相关性和预测有效性在多篇研究中都已经得到了较为充分的证实。Vlachogiannis G团队在Science发表了肿瘤类器官体外药敏测试指导临床用药的里程碑式研究,在71位转移性胃肠道癌提取了110份组织构建了类器官,共测试了55种抗癌药物。研究结果显示,类器官药筛达到了93%的特异性,100%的灵敏度、88%的阳性预测率和100%的阴性预测率,展现了极高的临床相关性[5]。
药筛模型对比(来源:中国网医疗频道)
产业链梳理
类器官产业链
类器官的下游客户主要分为科研应用(高校/医院)、临床应用(医院/患者)和研发应用(药企/CRO)。部分人类疾病分析难以通过动物模型模拟来完成,且动物模型培养成本高、耗时长、重复性低,类器官模型能够模拟正常组织及不同阶段的癌变过程的组织;且其培养体系简单易操作,时间和金钱成本较低,并具有较高效率。
类器官的科研应用目前主要集中在疾病模型研究、疗效预测等方向。目前多所高校和医院已经开展了相应的科学研究,如中科院、清华、浙大、北京天坛医院、浙大附一等。PDO技术路线比起传统路线的优势与潜能已获得学界认可,PUBMED发布的含Organoid的学术论文于2019年已经超越PDX模型论文年发表数量,中国国内2017年注册且或伦理委员会批准的类器官相关临床试验研究达到20项。
但未来类器官科研市场将来相对增长放缓,类器官服务方将以销售试剂耗材为主。随着科研市场进一步发展,科研院校将搭建并优化自己的平台做培养和检测,但科研市场高度定制化需求难以提供标准化服务。
临床研究应用目前主要为癌症中晚期患者提供精准治疗。病人直接试药耗时长、风险大且过程痛苦,特别是缺乏有效药物只能通过化疗的肿瘤患者,难以及时找到有效解决方案。而类器官可代替病人试药,实现精准治疗。目前类器官以化疗药的敏感性检测为主,而未来用于靶向药和免疫治疗则具有更大的潜力。
目前包括南方医院、长海医院、华西医院、复旦大学附属肿瘤医院等医院已经开展了相应的临床研究。目前类器官的临床市场仍在培育阶段:由于未写入指南,患者的认知度以及临床医生的送检意愿有限,随着PDO在临床应用的增加,预计在精准治疗趋势下, PDO在临床市场的需求将大幅度增长。类器官对于患者,尤其是对于缺乏有效药物只能通过化疗的肿瘤患者,有极大价值,其可以作为实现精准治疗的有效工具。
类器官在商业市场的应用主要在新药研发以及拓展适应症等方向。目前大约85%的临床前药物在进入临床试验后开发失败,造成巨大的花费和损失。而类器官可在临床前进行更充分的效价评估,对于后期药物开发成本的降低有巨大的价值;在抗肿瘤药物研发中,PDO能够高通量低成本地反应肿瘤异质性,有效弥补PDX动物模型的不足;类器官作为“患者替身”的Phase 0“准临床试验”,可提高临床试验成功率。目前国外药企包括罗氏、利来等,国内企业包括先声药业、恒瑞、齐鲁药业以及药明康德等药企与CRO也参与进来。
目前类器官药物研发市场仍在初始阶段,药企仍在观望阶段,类器官公司的目前收入主要为验证服务。类器官非新药递交的必选项,药企仍遵循适用性策略,且类器官技术成熟度和样本库存量仍有限,成为决策的主要顾虑。但不可否认的是类器官技术能够极大程度赋能药企做风险管理,并降本增效,药物研发市场将具有最大的商业价值。在me-too背景下,药企对于新药研发降本增效、提高成功率的需求剧增,未来对于类器官带来的价值的支付意愿相较于其他市场更强。
国家政策助力类器官赛道
科技部,卫健委及CDE近2年不断出台政策为类器官的广泛应用松绑,同时人遗资源的监管逐渐收紧,类器官产业将在鼓励和规范政策并行的政策环境下发展
2021年1月28日,科技部下发的《关于对“十四五”国家重点研发计划6个重点专项2021年度项目申报指南征求意见的通知》中,把“基于类器官的恶性肿瘤疾病模型”列为“十四五”国家重点研发计划中首批启动重点专项任务。
2021年11月30日,国家药监局药审中心发布《基因治疗产品非临床研究与评价技术指导原则(试行)》和《基因修饰细胞治疗产品非临床研究技术指导原则(试行)》(1),首次将类器官列入基因治疗及针对基因修饰细胞治疗产品的指导原则当中。
节选自《基因治疗产品非临床研究与评价技术指导原则(试行)》
节选自《基因修饰细胞治疗产品非临床研究技术指导原则(试行)》
在临床市场,国家推行鼓励LDT及ICL的实施,推进科研成果转化至临床应用。医院可根据临床需要,自行研制创新IVD试剂,并在院内使用。其中上海浦东新区的医院可以先行开展LDT。上海市卫健委推行鼓励LDT、第三方医检所的实施方案,支持市级医疗卫生机构率先建立科研成果转化机构,鼓励和支持医疗卫生机构委托第三方服务机构开展技术转移服务。
行业技术发展方向
目前类器官的技术发展重点主要有三个,分别是器官芯片、AI高通量自动化和类器官样本库(Biobank)。以微流控、3D打印技术为主的工程化解决方案将解决类器官现存弊端,并实现从研发端到商业应用端的过渡,成为标准化的应用工具。AI高通量自动化则可以应用于样本质控以及培养、使用过程的标准化,提高成功率并优化节约人工参与的时间,且便于临床运用。而Biobank的建立使生理学相关的药物筛选成为可能,利于将科研成果转化为市场应用。
1.微流控技术作为生物工程核心技术之一已实现临床化
相较于其他技术,微流控芯片、3D生物打印解决了目前材料难成型、建模成型时间短,取样小的问题,并且较大的体积可以满足药物的传输动力学需求。
微流控芯片相较于传统动物实验,拥有三个技术优势:
(1)更具成本效益:微流控芯片上的器官比传统的动物试验更具成本效益,同时比传统类器官培养检测,可以用更小的细胞/组织量测更多的指标;
(2)更好模拟体内环境和反应:能够控制细胞和特定组织结构,且具备组织血管化及灌注能力;
(3)便于监测健康状态与动态:纳入实时组织功能传感器,如微电极或光学显微镜标记物(如荧光生物标记物)。
流控芯片目前主要应用在科研场景,仍然面临技术挑战。主要的挑战在于三个方面:
(1)集成技术难点:科研领域:国内科研领域多用膜,但加工成本很高,很多学校的科研机构在做膜的集成,但做得不好;商业领域:多数在培养皿/类培养皿结构上借助水流和压力完成,用膜结构的技术难度大于膜的集成和膜的加工技术,培养皿作为成套系统,集成较难。
(2)重复性较低:给药浓度的调控,最后样品的收集,不是每次实验都能重复得很好。性价比不高。
(3)硬件壁垒:与国外差距主要在于光刻机的精度、耐久性。
2.AI结合高通量自动化赋能类器官的各个环节
与其他赛道类似,AI在类器官领域更多的是在未来大规模推广和临床使用中用更便捷的方式解决可机械化的人工问题。当前AI科研热点更多关注类器官培养端,而使用端结合大数据将会带来更多的颠覆性商业机会。未来将AI、自动化技术结合微流控芯片形成软硬件集成的智能解决方案将成为以后商业化的主流产品形式。
AI科研热点
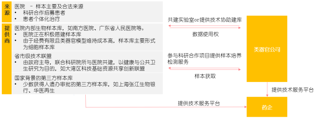
3.Biobank目前医院仍是样本唯一合法来源,而多个机构已经开始样本库的建设。而随着科技部人遗办监管的不断加强,未来Biobank将会有更多政府的参与和监管。
Biobank产业链
当前Biobank的难点在于:
1.样本库里组织有限,类器官模型目前的数量以及涵盖的癌肿远不及pdx :
1a.主要存储的为主流癌肿:肺癌、肠癌、胃癌、乳腺癌,另外较多的还有胰腺癌和头颈癌。
1b.由于类器官公司主要通过提供药敏检测获取样本,正常组织类器官存储量很有限
2.类器官模型培养及维持的成本高,技术也有不足.类器官的复苏与扩增的失败率较高,冻存稳定性需要继续挖掘。
行业竞争格局
类器官的领头人Hans Clevers成立的Hubrecht Organoid Technology(HUB)是类器官最早的研发中心,HUB技术授权促进了第一批类器官公司的涌现。目前类器官公司多为政府、学术界和产业界三方联动的助推模式。产品销售和服务的混合商业模式。类器官应用于药筛的头部公司,需要具备泛癌种培养能力以及达到商业转化水平的稳定性的水平,有严格的质量控制和标准化体系,且在培养涉及的仪器和鉴定筛选平台方面需要往自动化方向靠拢。
中国在类器官领域中,近年来呈现出科研数量大幅度上升的趋势,尤其在2019-2020年这两年间显现出了强劲的发展势头,发表的文献数量在全球的排名从第六位(2009-2019年)跃至第二位(2020年),仅次于美国。
参考表5可以发现,国外专注类器官的公司数量较少,不少公司原来的主营方向为干细胞相关的业务,后续才拓展出了类器官板块。由于上述壁垒,国内开展肿瘤药筛的类器官公司数量也并不多,但是融资成功的公司(如科途、创芯等)都具备自主研发创新类器官耗材的能力,在类器官培养的各个环节中都掌握着自己特有的know-how,在产业化方面的进展对比国外并没有明显的落后趋势。
国内外类器官公司
国内赛道融资历史
国外赛道融资历史
从投融资次数和金额来看,类器官整个行业都还处于比较早期的阶段,类器官行业尚未在国内形成集中化产业集群。竞争刚刚起步,拥有核心技术优势和完整生产链、尽早布局该行业的企业将具有先发优势。
另一发展契机在于,目前国内外行业都还没有建立完善标准,因此中国类器官公司以及研究机构在类器官技术的标准化以及应用指南的建立等方面可以积极参与,未来在行业中可掌握主导优势和话语权[11]。
最新科研进展
1.基于3D打印微流控芯片产生的血管类器官
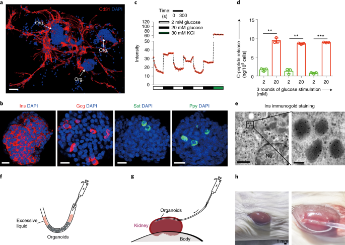
2022年4月12日在Lab on a Chip上的一篇文献,来自鲁汶大学机械工程系生物力学科生物工程和形态发生实验室的Idris Salmon等人,开发了一种基于人类多能干细胞的方法,来产生以空间决定的方式与血管细胞相互作用的类器官。这种基于3D打印的平台旨在与任何类器官系统兼容,为理解和操纵组织特异性类器官与脉管系统的共同发展开辟新的途径[8]。
3D打印微流体平台,用于片上血管化类器官培养物
3D打印微流控芯片中的血管网络表征和类器官侵袭
2.体外β细胞类器官有望为胰岛再生提供新方案
4月8日发表在Nature Protocols的文献里,Jingqiang Wang等从成年小鼠中分离胰岛祖细胞,使功能性胰岛类器官在体外的有效生成和长期扩增成为可能。其团队通过延长培养期和循环葡萄糖刺激来实现胰岛类器官功能成熟。所得类器官主要由β细胞组成,也含有少量α、δ和胰多肽细胞。该方法为体外生成β细胞提供了一种策略,为研究胰岛再生和相关疾病提供了一个类器官模型[9]。
体外胰岛类器官和体内类器官细胞的表征
3.大脑类器官揭示自闭症高危基因突变及后果
2022年4月5日,奥地利科学技术研究所发现自闭症高危基因的突变以及如何破坏大脑重要的发育过程,利用微型的大脑模型帮助我们理解自闭症。有别于先前使用小鼠的模式,此次研究使用大脑类器官获得巨大的进展,结论指出是CHD8突变破坏神经元生产平衡,造成患者大脑发育不全[10]。
对照实验,突变类器官过度生长
现有技术瓶颈
类器官现在面临的关键技术瓶颈是无法实现体积和功能的同步生长,而解决此问题首先需要解决其中的主要问题,包括培养方式、血管化及定量化研究等。
1.血管化。目前大多类器官本身并不具备血管化的结构。因此,随着类器官体积的增长,类器官受限于氧气的缺失以及代谢废物的增加,可能导致的组织坏死。已有研究构建血管内皮细胞微环境的肿瘤类器官,将类器官肿瘤细胞和血管内皮细胞在Matrigel上共同培养,生成血管结构以期解决类器官血管化缺失的问题。
2.免疫化。血管化以外的难点还包括模拟肿瘤和免疫环境的相互作用关系。2019年Nature Protocol发表了肿瘤类器官和免疫细胞共同培养的相关protocol,可以体现和模拟出肿瘤微环境的部分特征[6]。以上皮类器官和免疫细胞共培养模型为例,可通过在培养基中添加活化的免疫细胞、在组织消化成单细胞后和免疫细胞共同生长、添加ECM中的重组细胞因子等方法重塑类器官和免疫细胞的相互作用。
3.系统化。相比于单个类器官,类器官系统的构建能够对药物疗效和潜在毒性做出更完整全面的评估。目前类器官仅能检测出药物对于肿瘤的抑制效果,对于其他器官组织是否存在其他副作用和安全性风险并不能做出预判。为了解决这一问题,2017年Skardal et al.构建了有心脏、肺部、肝脏组成的集成于闭合循环关注体中的类器官系统,以达到全面揭示药物对不同器官的毒性和药效的目的[7]。
从临床应用的角度分析,类器官很难完美模拟出原肿瘤的全部功能。肿瘤组织在人体中是高度异质性的复杂存在,但是对于预测药敏的关键指标来说(如细胞抑制率),类器官只需要达到一定程度的复杂性即可给出较好的答案。
以血管化来说,类器官在培养至2个月左右,如果缺乏营养供给,会和体内器官形成较大差异,但是对于药筛来说只要类器官在合适的环境中生长至细胞小球即可用于药筛。
又比如说,如果某个药物的研究重点是需要跨越血脑屏障,那么脑类器官构建重点便是需要有完整的血脑屏障结构,对于其他特征(如细胞和周围血管的相互作用)可能并不会优先考虑。
血管化、免疫共培养以及系统化的实现可以进一步提高类器官临床预测的准确性,但考虑到周期、成本等关键应用因素,尚且无法兼顾所有条件。有朝一日,如果这些特征都能在成本周期可控的情况下实现,类器官药筛将能够提供更加准确的答案。
制图 | 李乐宁
编辑 | 黄子恩
References:
Sato, T., Vries, R. G., Snippert, H. J., van de Wetering, M., Barker, N., Stange, D. E., van Es, J. H., Abo, A., Kujala, P., Peters, P. J., & Clevers, H. (2009). Single LGR5 stem cells build crypt-villus structures in vitro without a mesenchymal niche. Nature, 459(7244), 262–265. https://doi.org/10.1038/nature07935
Regnard, G., & Hamers, S. (2020, May 28). Organoids: Definition, culturing methods, and clinical applications. CytoSMART. Retrieved May 7, 2022, from https://cytosmart.com/resources/organoids
World Health Organization. (2020, January 1). Cancer China 2020 country profile. World Health Organization. Retrieved April 18, 2022, from https://www.who.int/publications/m/item/cancer-chn-2020
Li, M., & Izpisua Belmonte, J. C. (2019). Organoids — preclinical models of human disease. New England Journal of Medicine, 380(6), 569–579. https://doi.org/10.1056/nejmra1806175
Vlachogiannis, G., Hedayat, S., Vatsiou, A., Jamin, Y., Fernández-Mateos, J., Khan, K., Lampis, A., Eason, K., Huntingford, I., Burke, R., Rata, M., Koh, D.-M., Tunariu, N., Collins, D., Hulkki-Wilson, S., Ragulan, C., Spiteri, I., Moorcraft, S. Y., Chau, I., … Valeri, N. (2018). Patient-derived organoids model treatment response of metastatic gastrointestinal cancers. Science, 359(6378), 920–926. https://doi.org/10.1126/science.aao2774
Cattaneo, C. M., Dijkstra, K. K., Fanchi, L. F., Kelderman, S., Kaing, S., van Rooij, N., van den Brink, S., Schumacher, T. N., & Voest, E. E. (2019, December 18). Tumor organoid–T-cell coculture systems. Nature News. Retrieved April 19, 2022, from https://www.nature.com/articles/s41596-019-0232-9/
Skardal, A., Murphy, S. V., Devarasetty, M., Mead, I., Kang, H.-W., Seol, Y.-J., Shrike Zhang, Y., Shin, S.-R., Zhao, L., Aleman, J., Hall, A. R., Shupe, T. D., Kleensang, A., Dokmeci, M. R., Jin Lee, S., Jackson, J. D., Yoo, J. J., Hartung, T., Khademhosseini, A., … Atala, A. (2017). Multi-tissue interactions in an integrated three-tissue organ-on-a-chip platform. Scientific Reports, 7(1). https://doi.org/10.1038/s41598-017-08879-x
Salmon, I., Grebenyuk, S., Abdel Fattah, A. R., Rustandi, G., Pilkington, T., Verfaillie, C., & Ranga, A. (2022). Engineering neurovascular organoids with 3D printed microfluidic chips. Lab on a Chip, 22(8), 1615–1629. https://doi.org/10.1039/d1lc00535a
Wang, J., Wang, D., Chen, X., Yuan, S., Bai, L., Liu, C., & Zeng, Y. A. (2022). Isolation of mouse pancreatic islet procr+ progenitors and long-term expansion of islet organoids in vitro. Nature Protocols. https://doi.org/10.1038/s41596-022-00683-w
Villa, C. E., Cheroni, C., Dotter, C. P., López-Tóbon, A., Oliveira, B., Sacco, R., Yahya, A. Ç., Morandell, J., Gabriele, M., Tavakoli, M. R., Lyudchik, J., Sommer, C., Gabitto, M., Danzl, J. G., Testa, G., & Novarino, G. (2022). CHD8 haploinsufficiency links autism to transient alterations in excitatory and inhibitory trajectories. Cell Reports, 39(1), 110615. https://doi.org/10.1016/j.celrep.2022.110615
干细胞者说. (2021, April 14). 肿瘤类器官:替身试药,未来可期. 中国医疗. Retrieved April 19, 2022, from http://med.china.com.cn/content/pid/251936/tid/1026
估值4到7亿美元,IPO只差临门一脚的Biotech老总在焦虑什么?