以下文章来源于探针资本 ,作者探针资本
专注医疗健康与生命科技
目录
《多肽药物研究》
目录
1 多肽药物概览
1.1 多肽药物定义
1.2 多肽药物的分类
1.3 多肽药物的来源
1.4 多肽药物筛选方法
1.5 多肽药物制备方法
1.6 多肽药物分离及检测方法
1.7 多肽药物递送系统
1.8 多肽偶联PDC药物
1.9 多肽药物特色及优劣势比较
1.10 多肽药物的技术壁垒
2 多肽药物产业情况介绍
2.1 多肽药物市场总览
2.2 全球多肽药物市场规模概览
2.3 全球已上市多肽药物介绍
2.4 全球多肽药物靶点分布介绍
2.5 全球多肽药物适应症分布介绍
2.6 国内多肽药物市场规模概览
2.7 国内主要已上市多肽药物介绍
2.8 国内多肽药物上市企业情况
2.9 国内外多肽药物CDMO市场布局
2.10 国内多肽药物研发进展
2.11 国内多肽药物研发管线及企业介绍
2.12 全球已上市PDC产品
2.13 PDC全球临床管线概览
2.14 PDC全球主要公司及管线介绍
2.15 PDC国内主要公司及管线介绍
3 多肽药物未来研发方向及机会
3.1 新型PDC药物研发方向
3.2 多肽药物未来前景展望
1 多肽药物概览
1.1 多肽药物定义
多肽是由多个氨基酸通过肽键连接而形成的一类化合物,通常由10~100个氨基酸分子组成,其连接方式与蛋白质相同,相对分子质量低于10000。最简单的肽由两个氨基酸组成,称为二肽,其中含有一个肽键。根据多肽中氨基酸残基数目不同,我们可以将它们称为三肽、四肽、五肽等。从化学结构的角度,多肽和蛋白质是同一类化合物,能通过半透膜,不被三氯乙酸、硫酸铵等蛋白沉淀剂所沉淀。蛋白质分子通常比较大,其中最小的胰岛素分子量为 5,700D,核糖核酸酶的分子量为 12,600D。所以,多肽可以被视为“较小的蛋白质”。
多肽和蛋白质虽然是由氨基酸相连形成的线性分子,但天然蛋白质和较为复杂的多肽分子并不是走向随机的松散链状分子,它们通常都具有独特的空间结构。多肽可以通过将首尾两个氨基酸相连,或分子内二硫键形成环肽结构。多肽链还可以借助氢键等非共价相互作用形成特有的α-螺旋和 β-折叠等规则结构,这种结构像弹簧的螺圈沿一维方向延伸。蛋白质中的多肽链还可以弯曲折叠,形成具有特定走向的紧密球状结构。
多肽是生物体重要的活性分子,参与和调控了细胞的增殖、生长、分化、代谢和凋亡等重要的生理过程,所有活细胞内都不停地发生着多肽合成和降解的复杂过程。多肽控制着人体的生长发育、免疫调节和新陈代谢等过程,是人体重要的调节分子。
多肽药物是指通过化学合成、基因重组和动植物中提取的具有特定治疗作用的多肽,是多肽在医药领域的具体应用。多肽药物具有高活性、低剂量、低毒性等特点,被广泛应用于内分泌系统、免疫系统、消化系统、心血管系统、血液系统和肌肉骨骼系统等。多肽药物的分子大小介于小分子化学药物和蛋白质药物之间,形成了其独特的生态位,巧妙地填补了小分子化药与蛋白药物之间的缺口。相对于一般的小分子化药,多肽药物具有更高的活性和更强的选择性,尤其在治疗复杂疾病方面优势更加明显。相对于蛋白质药物,多肽药物具有相对较好的稳定性、纯度高、生产成本降低等优势。总之,多肽药物在质量控制水平接近小分子化药,活性接近于蛋白质药物,兼具二者优点,更适用于解决小分子化药难以解决的复杂疾病。
1.2 多肽药物的分类
多肽类药物主要包括多肽疫苗、抗肿瘤多肽、抗病毒多肽、多肽导向药物、细胞因子模拟肽、抗菌性活性肽、诊断用多肽以及其他药用小肽等。多肽药物与一般的有机小分子药物相比,具有生物活性强、用药剂量小、毒副作用低和疗效显著等突出特点,然而其半衰期一般较短、不稳定,在体内容易被快速降解。
1.2.1 多肽疫苗
多肽疫苗是按照病原体抗原基因中已知或预测的某段抗原表位的氨基酸序列,通过化学多肽合成技术制备的疫苗。多肽疫苗是目前疫苗研究的重要方向,已经针对了艾滋病病毒和丙肝病毒的多肽疫苗进行了研发。传统疫苗一般由两种方式制备,一种为能诱发免疫力却不致病的减毒疫苗,例如黄热病、脊髓灰质炎和麻疹疫苗或卡介苗;另一种为灭活疫苗,例如百日咳杆菌、狂犬病毒、伤寒杆菌。
多肽疫苗由于完全是合成的,不存在毒力回升或灭活不全的问题。特别是一些还不能通过体外培养方式获得足够量的抗原的微生物病原体。有些虽能进行体外培养,但这些病原体有潜在致病性和免疫病理作用等涉及安全性与有效性的问题。多肽作为体内引起效应细胞免疫应答形成的免疫原,将成为一种新型的疫苗。
1.2.2 抗肿瘤多肽
多肽类药物凭借其靶向性、安全性、特异性,使其在抗肿瘤药物的研制中受到关注,不同的多肽药物具有多种不同的作用机制。其可抑制肿瘤细胞增殖、促进肿瘤细胞凋亡达到直接抗肿瘤作用,也可以通过增强和激发机体对肿瘤细胞的免疫应答、抑制肿瘤血管生成等达到间接的抗肿瘤作用。而且其作用机制的多样性和特异性,也可以实现多肽改造和融合,实现多肽的高效、靶向、特异的抗肿瘤作用。
1.2.3 多肽偶联药物
将具有结合能力的多肽与细胞毒素或细胞因子等进行融合,将其导向至病变部位,发 挥治疗作用,同时减少毒副反应。已知很多毒素(如绿脓杆菌外毒素),细胞因子(如白细胞介素系列)等有较强的肿瘤细胞毒性,但在人类长期或大量使用量时也可损伤正常细胞。将能和肿瘤细胞特异结合的多肽与这些活性因子进行融合,则可将这些活性因子特异性地集中在肿瘤部位,可大大降低毒素、细胞因子的使用浓度,降低其副作用。
通过癌细胞表面表达的分子选择性结合并发挥作用的靶向治疗是癌症治疗的一个重大进展,因为与传统的细胞毒性药物相比,靶向治疗具有更高的疗效和更好的耐受性。
1.2.4 细胞因子模拟肽
指从肽库中筛选获得能够与细胞因子受体特异性结合,同时具有细胞因子活性的多肽。这些模拟肽的序列一般与细胞因子的氨基酸序列不同。能刺激造血的细胞因子如红细胞生成素(EPO)和血小板生成素(TPO)等通过与其受体的特异性结合来调控造血细胞的自我更新、增殖、分化、成熟及程序性死亡。近年来利用噬菌体展示文库等技术业已筛选出类似于细胞因子活性的模拟肽类和非肽类小分子,经体外和动物试验证实它们具有类似于细胞因子的刺激造血生物学功能。这为进一步探讨细胞因子的作用机制、筛选出理想的模拟其它细胞因子功能的小分子肽/非肽类药物奠定了坚实基础。
1.2.5 抗菌性活性肽
从昆虫、动物体内筛选获得的具有抗菌活性的多肽分子,目前已经筛选获得上百种。抗菌肽具有抗菌谱广、热稳定性强、分子量小及免疫原性小等特点,其杀菌机制独特,病原菌不易产生耐药性,有望开发成新一代肽类抗生素。但部分抗菌肽具有空间结构不稳定、溶血活性等特点,限制了临床应用。因此设计或改造天然抗菌肽,提高抗菌活性的基础上消除其溶血活性,促进抗菌肽在医药上的应用,有望开发成新型抗菌药物,为解决病原菌对传统抗生素日益增强的耐药性问题提供新的途径。
1.2.6 诊断用多肽
通过从致病体或肽库中筛选获得的多肽,用作诊断试剂,检测体内是否存在病原微生物、寄生虫等的抗体。包括对肝炎病毒、艾滋病病毒、类风湿疾病等抗体的检测。多肽在诊断试剂中最主要的用途是用作抗原检测病毒、细胞、支原体、螺旋体等微生物和囊虫、锥虫等寄生虫的抗体。多肽抗原比天然微生物或寄生虫蛋白抗原的特异性强,且易于制备,因此装配的检测试剂,其检测抗体的假阴性率和本底反应都很低,易于临床应用。
常见的多肽类药物种类主要有以上几种,目前来自动物组织提取的多肽药物将逐步被淘汰,化学多肽合成和基因重组方式将在很长一段时间内成为互为补充的多肽药物生产方式。在化学多肽合成类药物快速成长之际,基因重组表达制备多肽药物也引起业内关注。与化学多肽合成相比,基因重组方式更适于长肽的制备;而且随着技术的进步,以基因重组方式生产多肽药物的成本也在不断降低。
1.3 多肽药物的来源
多肽药物主要来源于内源性多肽或其他外源性多肽。多肽在机体内作为信号分子参与众多生理功能,所以多肽药物往往充当替代疗法的角色,弥补内源性多肽激素水平的缺乏。从早期动物组织中分离提取到现代人工合成,多肽药物已获得普遍认可并广泛应用于临床治疗
内源性多肽:即人体固有的内生性多肽,如脑啡肽、胸腺肽、胰脏多肽等。
外源性多肽:如蛇毒、唾液酸、蜂毒、蛙毒、蝎毒、水蛭素、竽螺毒素衍生物和苍蝇分泌的杀菌肽等。
随着现代生物技术与多肽合成技术的发展,某些活性多肽可通过计算机进行分子设计与筛选、并经人工合成而获得.
表:早期多肽药物的来源
1.4 多肽药物筛选方法
1.4.1 噬菌体展示肽库
噬菌体展示肽库筛选是比较成熟的筛选方法。通过3轮筛选,可获得较理想的菌株,通过DNA测序推测其表达的小分子肽序列,再通过定向合成来验证小分子肽的生物活性。其缺点是库容多样性易受到多种因素的影响,且获得的是小分子肽亲和力较低。
1.4.2 随机合成肽库
可根据客户的需求进行合成,通常生产周期短,库容大,合成一个含10个氨基酸的肽库,其库容可达到1012。通常随机合成肽库有2种合成方法:分开再混合(split and mix)和氨基酸预混合(pre-mix)。分开再混合的方法获得的肽库,其不同序列的含量较一致且每个树脂球只含有一种多肽。氨基酸预混合法获得的肽库,其不同序列的含量千差万别,可能会造成筛选失败。由于库容过于庞大,对筛选到的活性多肽进行结构鉴定是非常具有挑战性的一项工作。
1.4.3 反义肽库筛选
反义肽库是根据生物学原理设计的肽库,其筛选成功率高,但需要确定目标蛋白关键区域的氨基酸序列。通常可以运用Clustal X等生物信息分析软件进行比对分析确定关键区域的氨基酸序列。氨基酸序列确定后,根据Meker-Idlis(M-I)理论,设计反义肽库。此时,可以直接合成反义肽库进行多肽筛选,也可以通过软件(Discovery Studio)进行模拟筛选获得容量更小的肽库。此类筛选方法由于目标明确且肽库库容较小(一个含10个氨基酸的反义肽库,其库容仅103。),较容易筛选到目标多肽并进行结构确认。
1.5 多肽药物制备方法
多肽合成(肽链合成)本质是将氨基酸单位按天然氨基酸的结构规律排列起来。为合成特定顺序的多肽,只能采用定向多肽合成法,即先用适当的基团保护不需要反应的氨基或羧基,再进行连接反应。目前多肽合成方法主要是化学法和生物法。多肽的生物合成主要有发酵法、酶解法等。随着生物工程技术的发展,以DNA重组技术为主导的基因工程法也被应用于多肽的合成。
1.5.1 提取法
有相当部分的多肽药物是从动植物体内提取的,例如从猪胰腺中提取的胰岛素。提取法获得的多肽纯度较低,且在生物体内多肽类物质含量甚微,提取过程中易引入动物致病菌或病毒,从而限制了其应用。所以,生物提取多肽技术已逐渐被化学合成法或基因重组技术所替代。
1.5.2 化学合成法
1) 多肽合成的保护剂
多肽由氨基酸组成,不论是生物体产生的天然多肽还是人工合成的多肽,都有不同氨基酸按照一定的顺序以酰胺键连接而成。酰胺键则有一个氨基酸的氨基和另一个氨基酸的羧基脱去一分水形成。因此,多肽的化学合成重点在于在恰当的位置和时机活化或保护氨基、羧基。多肽的合成包括3个步骤:第1步,保护不参与反应的活性部分;第2步,活化羧基为活性中间体;第3步,对保护的基团进行脱保护。再经过高效液相色谱提纯所要合成的多肽。
2) 多肽药物的液相合成
多肽的液相合成主要在溶液中进行,有逐步合成和片段组合两种策略。这两种策略往往联合使用。先用逐步合成法合成一些短的多肽片段。再用片段组合的方法将上一步所得的多肽片段连接成目标多肽。采用液相合成法方便快速,纯度高,适用于目标多肽较短且需要大量合成的情况。
3) 多肽药物的固相合成
固相合成法是将氨基酸的N末端固定在不溶性树脂上,然后在此树脂上依次缩合氨基酸。固相法已成为多肽和蛋白质合成中的一个常用技术。尤其是在合成长链多肽或蛋白质时,固相合成法表现出了经典液相合成法无法比拟的优点。
1.5.3 基因重组技术
自然界很多生物都能产生活性多肽,如哺乳动物的胰岛素。但从动植物体内提取活性多肽需要大量原料,成本昂贵,不够绿色环保。利用基因技术生产天然活性多肽解决了这一问题。重组技术是通过将多肽的基因序列构建到载体上,形成重组DNA表达载体,并在原核或真核细胞中进行多肽分子表达、提取、纯化。此方法适合制备大于50个氨基酸组成的目的多肽,且较易获得。随着基因工程生产多肽的技术趋于完善,加快了基因工程类多肽药物的研制及临床应用的步伐。
1.5.4 酶降解法
生物体含有大量蛋白质,某些活性多肽可能是蛋白质中的某段序列,如果能将较为易得的蛋白质降解为所需多肽分子(可能为多种),也能起到节约成本的效果。近年来,一些学者运用酶解法合成多肽。酶降解法往往需要寻找在特定结构处催化分解反应的酶,它可以高效地在蛋白质中所有相同结构处发挥作用。但此法往往得到一系列多肽,分离纯化难度较大,因此不适于合成单一的多肽。此外,由于酶往往具有很强的特异性,有时需要切断多种结构单元,则需要寻找多种酶,增加了该方法的应用难度和范围。
表:不同制备方案的优劣势对比
1.6 多肽药物分离及检测方法
1.6.1 高效液相色谱法
高效液相色谱法已经成为药物质量分析中最常用的方法,具有灵敏、准确、快速的特点,多肽类物质是由多个氨基酸通过肽键连接而成,有一定的疏水性,在反相色谱柱上有一定的保留,在反相高效液相色谱中能有效分离,现在多肽类药物的有关物质分析大多采用高效液相色谱法。
1.6.2 毛细管电泳
除采用传统的高效液相色谱法进行有关物质分析外,毛细管电泳用于多肽类药物的分析也具有较大的优势,毛细管电泳兼具有高压电泳及液相色谱法的优点,与反相高效液相色谱法的疏水性的分离机制不同,存在多种分离模式,具有分析速度快,分辨率高,样品用量少,操作简便,消耗少等特点。
1.6.3 高效液相色谱质谱联用
液质联用技术目前已经成为分离鉴定各种化合物的重要手段,MS是强有力的结构解析工具,能为结构定性提供较多的信息,作为理想的色谱检测器,不仅特异性强,而且具有极高的检测灵敏度。采用液质联用进行有多肽类药物有关物质分析时,可以在不得到纯杂质的情况下,给出杂质的一级甚至多级质谱信息,从而获得该杂肽的分子量及序列信息,为相关肽定性和结构解析提供依据。
1.6.4 高效分子排阻色谱法
高效分子色谱法是根据分子大小进行分离的一种液相色谱技术,常用于蛋白质多肽的分子量测定、生物大分子聚合物与分子量分布的测定和药品中高分子杂质的测定。
1.7 多肽药物递送系统
1.7.1 口服给药系统
口服给药途径方便、简单、易于被患者所接受,但多肽类药物的口服给药存在以下限制:①胃肠道降解;②相对分子量大,胃肠粘膜的穿透性差;③形成多聚体;④肝脏的首过代谢作用。一般多肽药物的口服吸收率都小于2%,生物利用度极低,使得口服给药成为生物技术药物难度最大的给药途径。目前,蛋白多肽类药物口服制剂研究的重点主要集中在寻找促进吸收、提高生物利用度方面。常采用的促进吸收、提高生物利用度的方法如下:
1) 提高吸收屏障的通透性:加入促进吸收剂。
2) 降低吸收途径和吸收部位肽酶的活性:加入抑肽酶、杆菌酶等等。
3) 分子结构修饰:防止降解。
4) 延长作用时间:如采用生物粘附技术延长给药制剂在吸收部位的滞留。
1.7.2 注射给药系统
PEG化修饰:PEG化修饰是指聚乙二醇与多肽分子的非必需基团的共价结合而修饰药物。增加药物在水中的溶解度和稳定性,改变体内生物分配行为,增大相对分子质量,产生空间屏障,减少药物的酶解,避免在肾脏的代谢和消除,并使药物不被免疫体系细胞识别,从而延长药物体循环时间。
1.7.3 注射用微球
发展注射用微球的主要目的是为了达到缓释效果。1986年法国Ipsen生物技术公司上市肌注曲普瑞林一聚丙交酯一乙交酯微球,此后又陆续生产了醋酸亮丙瑞林、布会瑞林和meterelin肌注微球,临床上用于治疗一些激素依赖性疾病,如前列腺癌、子宫肌瘤、乳腺癌、子宫内膜异位等。人体每月注射1次亮丙瑞林(75mg)微球治疗前列腺癌时相当于每天注射1mg溶液剂。改变共聚物比例或分子量可得到不同持续时间的作用。
1.7.4 静脉注射用脂质体
有报道将各种细胞因子如GM-CSF、IFN-r、IL-1、IL-2、IL-6等包埋于脂质体中,可经r-射线照射灭菌,低温贮存3个月以上,静脉注射达缓释效果,并改变如IL-2等在体内的分布和蓄积特性,更易进入细胞发挥作用,提高受体敏感性。类似的用脂质体包理TNF-a也明显提高其细胞毒活性,对非敏感的抗性细胞也有活性,表明脂质体对靶细胞有敏化作用。免疫脂质体的制备方法也同样应用于生物技术药物。
1.7.5 疫苗控释制剂
一次接种疫苗以达到完全免疫、提高接种类、减低接种费用是世界卫生组织疫苗发展规划的主要目标之一。进行的研究的疫苗控释制剂主要是微球或其它微粒制剂,通过材料的选择和包理程度,可控制疫苗释放速度,如速释及恒释,脉冲释放等。研究的疫苗包括类毒素疫苗如白喉、破伤风、气性坏疽、霍乱等,病毒疫苗如乙肝疫苗等、核酸疫苗及人工合成疫苗等。
1.7.6 其他给药系统
多肽药物的其他给药途径包括鼻粘膜、肺部、直肠、口腔黏膜、皮肤给药途径等。
1.8 多肽偶联PDC药物
1.8.1 多肽偶联药物PDC的定义
PDC(Peptide-Drug Conjugate)即多肽偶联药物,由连接子(linker)、归巢肽(homing peptide,本文重点介绍细胞靶向肽)以及具有细胞毒性的有效载荷(payload)构成,靶向肽可以特异性靶向肿瘤细胞表面过表达的蛋白受体从而传递细胞毒素诱导肿瘤细胞凋亡。
在癌症治疗中,有三种靶向方法用于增强癌症治疗的特异性和抗肿瘤活性。靶向制剂可设计为抑制肿瘤细胞表达的蛋白质,如受体或酶;另一种方法是使效应分子(例如ADC、双抗或CAR-T)与肿瘤细胞表面过表达的分子结合,并协同抑制肿瘤细胞分裂,同时提供细胞毒性有效载荷或刺激肿瘤导向免疫反应;第三种方法是使用多肽偶联药物(PDC),驱动肿瘤细胞中毒性有效载荷的富集。目前临床上使用的许多靶向药物都是基于单克隆抗体,然而,ADC的治疗应用受到其理化和药效学特性的多种限制。PDC把多肽作为肿瘤靶向载体具有许多优点,与ADC相比,它们易于合成,结构修饰可以很容易地引入,支持合理的药物设计,以提高生物利用度、亲和力和稳定性。此外,多肽具有较低的免疫原性。PDC具有与ADC相似的结构,但使用多肽部分优先将药物偶联物靶向于肿瘤细胞,并通过在肿瘤部位或肿瘤内释放细胞毒性有效载荷来限制非靶向细胞毒性。
相比于目前ADC 药物,PDC 药物具有分子量小、肿瘤穿透性强、免疫原性低、利用固相合成法可大规模合成、生产成本较低、相对较好的药代动力学等特点,成为继小分子靶向药、单克隆抗体、ADC 之后的下一代靶向抗肿瘤药。
1.8.2 多肽偶联药物PDC药物设计原则
PDC中的靶向多肽种类较多,一般可以分为两大类,分别为细胞靶向肽和细胞穿透肽,常见的细胞穿透肽有Pep-1、Pentratin、PepFact14、Transportan;常见的细胞靶向肽有PEGA、生长激素抑制素类似物、蛙皮素类似物、RGD肽类等。选择连接体(Linker)是为了允许足够的循环时间,使药物到达其目标细胞。因此,PDC应足够稳定,使肽、连接物和药物在到达靶细胞之前不会被裂解或代谢,并使足够浓度的PDC到达靶细胞,从而提高药物杀灭肿瘤的效果。大多数连接体在系统中就开始被裂解,从血浆(血液)开始,然后是癌细胞的细胞外环境。连接区域常见的官能团大致可分为四类:酶可裂解(酯、酰胺和氨基甲酸酯)、酸可裂解(肼和碳酸盐酯)、可还原二硫醚和不可裂解(硫醚、肟和三唑)
现研PDC药物中使用的细胞毒性化药,如多柔比星(doxorubicin)、紫杉醇(paclitaxel)、吉西他滨(gemcitabine)和喜树碱(camptothecin),是利用不同机制显示细胞毒性的高度有效的药物。
图:PDC药物结构
1.8.3 新型PDC药物类型
随着支持新PDC模式开发的新技术的应用,多肽偶联药物作为治疗癌症的新领域将继续向前发展。
Affibodies(由58个氨基酸组成)和白蛋白结合域衍生亲和蛋白(ADAPTs;由46个氨基酸组成)是两类多肽,可折叠成稳定的三螺旋束结构,并可设计为与多种靶结构选择性高亲和力结合,包括肿瘤细胞上的细胞表面受体。这些多肽非常有希望在未来的PDC中用作靶向单元,特别是由于它们具有典型的高亲和力、易于生产以及控制药物分子负载和空间排列的特征。
Bicycle-toxin conjugates(BTC)是另一种新形式。肿瘤归巢部分是一种合成的bicycle肽(9–20个氨基酸),包括三个半胱氨酸残基。与其他PDC一样,BTC优于ADC的优点包括增强肿瘤穿透、快速外渗和较慢的肾脏清除。许多BTC处于早期临床开发阶段,BT5528包含一种双环肽,该双环肽通过可切割连接子连接MMAE靶向肿瘤抗原EphA2。针对表达EphA2的复发性晚期实体瘤患者的I/II期研究(NCT04180371)正在进行中。
树状多肽复合物是另一种很有前途的药物递送方式。树状大分子是可以包裹细胞毒性药物的纳米颗粒,它们由分支层构成的球状分子组成。利用功能基团或肽序列对树状大分子表面进行修饰,靶向受体或其他细胞表面抗原,可用于制造靶向癌细胞的“智能纳米粒”。
自组装PDC是PDC的一个新兴子集,其中偶联物能够形成具有独特物理化学性质的纳米结构。因此,自组装PDC形成的药物递送载体,具有随时间或由于特定刺激而分解的能力,以便释放活性药物。自组装PDC有助于避免活性药物过早降解和快速清除。例如,基于喜树碱和紫杉醇的自组装PDC具有高载药量和优异的稳定性。自组装PDC可通过增强渗透性和滞留效应,增强活性药物在肿瘤部位的积累。
1.9 多肽药物特色及优劣势比较
从天然提取到人工合成,多肽作为一类新药,在临床应用和生产制备上均显示出独特的优越性。首先在临床上与重组蛋白药、单抗药类似,具有特异性强、疗效好等优势;其次,多肽药物在生产制备方式上接近小分子化药,具有纯度高、质量可控且结构容易确定等特点,所以目前多肽治疗已被认为是具有高选择性,有效且相对安全的潜在疗法。
虽然多肽治疗前景美好,但该疗法也并非完美无缺。由于多肽酶的存在导致多肽激素的半衰期通常较短,这种不稳定性为药物研发和治疗带来负面影响。口服效率低及细胞摄取效果差等问题也会影响后期成药性。
1.9.1 多肽药物优势
1) 多肽易于合成改造和优化组合,药用价值确证性明确
由于本身的特性,多肽从临床试验到FDA批准所需时间也比小分子药物时间短很多,大约平均为10年。而多肽通过临床试验的机率比小分子化合物要高两倍。多肽的特定优点使其在药物开发中表现出特定的优势和拥有临床应用价值。
2) 与大分子蛋白相比多肽化学合成技术成熟
多肽容易与杂质或副产品分离,纯度高。而重组蛋白的质量、纯度和产量都难以保证。重组蛋白也不能引入非天然氨基酸,不能在末端酰胺化,同时生产周期长,成本高。多肽一般比蛋白抗体类药物成本低,但比很多小分子药物的合成成本高。长链多肽的合成成本会更高,但是随着科技进步,设备更新和工艺改善,小分子多肽的合成成本和商业成本已经大幅度下降,更加适合于临床应用和市场开拓。
3) 多肽药物相比小分子选择性、特异性、作用效果更优
许多小分子化合物在人体特定器官聚集,大分子蛋白或抗体会被网状内皮系统和肝脏非特异性吸收,不可避免地导致不同程度的副作用,有的会很严重。多肽一般没有副作用或者副作用很小,主要是小分子多肽降解后的产物为氨基酸,一般不会在特定器官组织中累积,容易通过肝和肾从体内很快被清除掉,因而,几乎没有异物代谢引起的毒理学问题。但是有些会因用量过大等原因而产生副作用或者因注射导致注射部位的炎症或其他反应。
1.9.2 多肽药物劣势
1) 多肽半衰期很短不稳定
多肽药物在体内容易被快速降解,多肽制剂需要低温保存,但是,通过改造修饰或者与其他材料组成稳定的复合物,可提高稳定性。相对大分子蛋白或抗体类,多肽在常温下却更稳定,用量更少,单位活性也更高。
2) 多肽药物口服吸收效率有影响,修饰开发门槛高
主要是因为易被降解和难穿越肠黏膜。主要需要克服4重屏障才能解决口服吸收问题,包括酶屏障:肽类在胃肠道内会受到胃酸破坏和酶降解。胃酸的pH在1~2.5左右,多数肽类会丧失生物学活性。在小肠中,肠黏膜分泌的蛋白水解酶包括胰蛋白酶、羧肽酶和许多二肽酶和氨基肽酶等。黏液层屏障:胃肠道黏液层是阻隔多肽的理化屏障。外来的含药微粒会因为黏附作用或空间位阻被黏液层“捕获”并在接下来几分钟至几小时内被清除,导致药物生物利用度下降。跨细胞屏障:多肽药物在胃肠道的吸收主要依赖于跨细胞途径。然而,消化道上皮细胞表面缺乏多肽转运受体,多肽直接穿过细胞膜的能力也较差,同时细胞还会将多肽递送到细胞内,溶酶体会将其降解。个体变异:个体的变异性也是限制口服多肽发展的障碍。肽类物质在胃肠道内吸收过程受进餐、胃肠道消化液和黏膜表面积及肠道菌群等多种个体化因素的影响,此外还与患者的合并疾病相关。但是,有各种可替代的其他给药途经如皮下注射,鼻腔喷射。
3) 多肽缺乏细胞膜渗透力,影响细胞吸收
多肽的分子大小、极性、亲水性和带电性等问题使之一般难以如小分子那样穿越细胞膜,通过生理屏障,也不能穿过血脑屏障。但是有一类细胞渗透肽却具有很强的细胞膜穿透力,因而被用作药物载体来辅助这些药物穿过细胞膜。同时,一些多肽可以用作非靶向特异性的小分子药物的靶向载体,通过细胞表面的特定受体将药物传递到受体特异性的特定靶点细胞如肿瘤细胞内。
1.10 多肽药物的技术壁垒
1.10.1 修饰策略及成药性不确定
当前多肽的修饰策略种类繁多,可以简单划分为后修饰和过程修饰(利用衍生化的氨基酸修饰),从修饰位点不同则可分为N端修饰、C端修饰、侧链修饰、氨基酸修饰、骨架修饰等。依靠传统的修饰模板可以给到我们在成药过程中的启发和建议,但面对越来越多创新多肽序列的合成,相应的修饰策略也受到专利围城的保护;而且针对于不同药物靶向性及药代参数,需要进行的修饰策略不尽相同,往往通用的修饰策略在后续亲和力评估的过程中被证明差强人意,所以如何摸索出自己的多肽修饰规律且绕开现有国内外多肽修饰专利保护是未来是否成药的核心壁垒
1.10.2 药学研究复杂
多肽药物(包括原料药和制剂)的质量研究的主要项目、相关检测方法建立和验证的要求与其它类型化学药物基本一致。但是,多肽药物的一些特点在质量研究中需要给予充分的考虑,在研究时需要增加一些特别的考察项目,例如氨基酸组成分析等;对于一些中、长肽,生物特性例如效价、免疫原性和抗原活性等也有必要进行研究。此外,由于合成工艺、结构等方面的独特性,合成多肽药物在部分质控项目的检测方法建立和方法学验证方面也有一些特殊的考虑。又例如稳定性研究,由于多肽的结构特点,这类药物的稳定性相对较差,引起多肽药物不稳定的原因主要有水解、氧化、外消旋化、二硫键的断裂及重排、β消除、凝聚、沉淀、吸附等。
1.10.3 口服剂型仍不成熟
目前多肽类口服制剂遇到的最大障碍是:①多肽化合物在胃中易被酸性介质破坏;②多肽化合物易被蛋白酶水解,主要包括胃蛋白酶和胰蛋白酶;③多肽化合物不易透过细胞膜,吸收率差。
二、多肽药物产业情况介绍
2.1 多肽药物市场总览
多肽药物主要用于治疗癌症、代谢紊乱相关的重大疾病,这些疾病相关的药物拥有全球非常重要的市场。目前,总的来说,全球药物市场上有大约60~70种多肽药物,如索马杜林(somatuline)、Copaxone、诺雷德(zoladex)、sandostatin、促胰液素(secretin)、亮丙瑞林(leuprolide)、Icatibant、雨蛙素(ceruletide)、比伐卢定(bivalirudin)、加压素(vasopressin)、伐普肽(vapreotide)、普兰林肽(pramlintide)、促肾上腺皮质激素(corticotropin)和杆菌肽(bacitracin)等等,有200~300种多肽药物在临床试验中,有500~600种正在临床前试验中,更多的多肽药物在实验室研究阶段。
相对于传统多肽药物,使用多肽偶联药物(PDC),驱动肿瘤细胞中毒性有效载荷的富集从而达到更高的疗效和更好的耐受性的方法已经逐渐成为近年热门的研究方向。目前全球以获批上市2款PDC药物。Melfulfen是目前已获批的一种高度亲脂性的PDC,它利用增加的氨基肽酶活性选择性地增加肿瘤细胞内细胞毒性烷化剂的释放和浓度,目前应用于多发性骨髓瘤的治疗。另外一种获批的PDC Lu-177 Dotatate,一种结合生长抑素类似物和放射性核素的靶向放射治疗形式,它被批准用于治疗胃肠胰神经内分泌肿瘤。为靶向给药而开发的偶联药物通常由三种成分组成,所有这些成分都有助于药物的整体生物疗效和选择性。载体部分包括在该结构中,其靶向肿瘤特异性标记物。除多肽外,还研究了一系列其他小分子和生物制剂,如天然蛋白质、抗体、粘附体、设计的锚蛋白重复蛋白和适配体,以提供肿瘤选择性。
未来会有越来越多的多肽药物获FDA批准进入药物市场。一些现有的多肽药物已经拥有可观的消费市场。有些药物如格拉替雷和奥曲肽的全球销量达到每年10亿美元以上。治疗骨质疏松的特立帕肽(teriparatide,forteo)和治疗糖尿病的艾塞那肽也接近10亿美元的年销量。尽管如此,在近万亿美元的全球药物市场中,多肽药物的市场份额仍然非常小,每年市场不到200亿美元,占全球药物市场<2%。从另一方面而言,这刚好显示出多肽药物具有很广阔的上升空间。
2.2 全球多肽药物市场规模概览
至2020年底,全球市场约有80种获批肽类药物,约440种处于进行中的临床试验,另有400-600种正在进行临床前研究。此外,肽类药物在全球范围内的市场规模从2016年的568亿美元上升至2020年的628亿美元,年复合增速达到了2.6%。
表:2016-2020全球多肽药物市场规模(十亿美元)
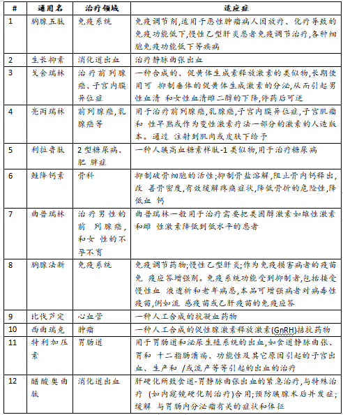
2.3 全球已上市多肽药物介绍
较早上市的多肽类药物主要是一些多肽类激素,如鲑鱼降钙素、生长抑素、人高血糖素、缩宫素等 。随着新药研发的不断深入,多肽药物的开发已经发展到疾病防治的各个领域如抗肿瘤多肽、抗病毒多肽、多肽疫苗、细胞因子模拟肽、抗菌活性肽、诊断用多肽、减肥用多肽等
表:全球已上市多肽类药物
其中2020年全球销量超过10亿美元的多肽药物有10款,具体为:
1) 利拉鲁肽,Victoza®和Saxenda®
利拉鲁肽为GLP-1类似物,原研为Novo Nordisk,用于治疗糖尿病,为药械合一的制剂,规格为18mg/3ml,一天一次给药,一支注射笔可以使用约14-18天。该分子先后上市针对两个不同适应症的产品:Victoza——用于治疗糖尿病,2010年获得FDA批准;和Saxenda——用于治疗肥胖,2014年获得FDA批准。
2) 度拉鲁肽,Trulicity®
度拉鲁肽为GLP-1类似物,原研为Eli Lilly,用于治疗糖尿病,为药械合一的制剂。该分子于2014年获得FDA批准,商品名为Trulicity。度拉鲁肽有两个规格:0.75mg/0.5ml和1.5mg/0.5ml,可实现一周一次给药,一支笔使用一次。该药的起始剂量为0.75mg/周,若需要额外的血糖控制,可增加剂量至1.5mg/周。2020-02-21,FDA批准度拉鲁肽用于已确诊有心血管疾病的II型糖尿病患者的主要心血管不良事件
3) 索马鲁肽,Ozempic®和Rybelsus®
索马鲁肽为每周注射一次的GLP-1激动剂,用于改善成年2型糖尿病患者的血糖控制,原研为Novo Nordisk。改产品有两种剂型:药械合一的商品名为Ozempic,于2017年12月5日获得FDA批准;口服片剂的商品名为Rybelsus,于2019年9月20日获得FDA批准
4) 奥曲肽,Sandostatin®
奥曲肽是人工合成的天然生长抑素的八肽衍生物,在药理学上模仿天然生长抑素,是比天然激素更有效的生长激素,并且具有更长的半衰期(约90分钟,与生长抑素的2-3分钟相比)。由于肠道吸收不良,只能经皮下,肌肉内或静脉内给药。奥曲肽原研为Novartis,商品名为Sandostatin,用于治疗1)肢端肥大症,2)类癌瘤,3)血管活性肠肽瘤和3)食管静脉曲张性出血。Sandostatin有普通注射剂和缓释微球两种剂型,分别于1988年和和1998年被FDA批准;两种剂型均有多种规格
5) 格拉替雷,Copaxone®
格拉替雷原研为Teva,用于治疗多发性硬化症。大多数多发性硬化症病患是白人,尤其北欧北美为甚。另外,越靠近赤道,尤其是热带地区发病率约低。格拉替雷有两个规格:20mg/ml和40mg/ml,分别于1996年和2014年获得FDA批准,商品名为Copaxone。Copaxone已在2015年仿制药化,美国已有Sandoz和Mylan获批、
6) 格拉替雷,Copaxone®
格拉替雷原研为Teva,用于治疗多发性硬化症。大多数多发性硬化症病患是白人,尤其北欧北美为甚。另外,越靠近赤道,尤其是热带地区发病率约低。格拉替雷有两个规格:20mg/ml和40mg/ml,分别于1996年和2014年获得FDA批准,商品名为Copaxone。已在2015年仿制药化,美国已有Sandoz和Mylan获批
7) 特立帕肽,Forteo®
特立帕肽为重组的甲状旁腺激素,原研为Eli Lilly,商品名为Forteo,用于治疗女性绝经后骨质疏松症以及男性原发性骨质疏松症,2002年于FDA获批
8) 亮丙瑞林,Lupron® / Leuplin®
亮丙瑞林为GnRH激动剂,原研为Takeda 和Abbvie,该药有5个适应症,最初用于前列腺癌姑息疗法,后来可用于乳腺癌、子宫内膜异位症、子宫肌瘤、中枢性性早熟(可用于儿童)。亮丙瑞林普通注射剂于1985年获FDA批准,现已退市;微球制剂于1989年获批,商品名为Lupron或Lupron Depot或Leuplin,其美国的销售由Abbvie开展,其他国家/地区的权益归属于Takeda。美国市场上,亮丙瑞林的普通剂型已仿制药化,微球剂型尚未仿制药化;其他改良型新药有Tolmar的Eligar——原位凝胶缓释注射剂,2002年获批;GP-Pharma的微球西林瓶装Lutrate Depot Kit——处方改良,2018年8月获批,现已退市;另外美国还曾上市过12个月给药一次的不可降解性植入剂Viadur,现已退市。该药品不同规格以及在不同国家的适应症略有不同
9) 兰瑞肽,Somatuline®
兰瑞肽是环肽,是第一个具有缓释长效生长抑素八肽类似物,与奥曲肽类似,原研是Ipsen,用于治疗肢端肥大症以及神经内分泌肿瘤引发的综合征(特别是针对类癌瘤综合征)。该药有两种剂型:一种每缓释微球粉针,10-14天进行一次肌肉注射,有30mg和40mg规格;另一种为长效半固体注射剂,为一次性注射笔与药品的药械组合,每个月给药一次,有60mg/0.2ml,90mg/0.3ml,120mg/0.5ml。该药商品名为Somatuline (Depot),2007年获得FDA批准,为长效注射笔剂型。中国已在2014年批准Somatuline的上市,为微球冻干粉剂型。该分子当前未仿制药化
10) 硼替佐米,Velcade®
硼替佐米是一种蛋白酶体抑制剂,是一种改性的二肽基硼酸,原研为Millennium Pharma (现为Takeda的全资子公司),商品名为Velcade,2003年被FDA批准,用于治疗1)治疗多发性骨髓瘤和2)套细胞淋巴瘤。Takeda以商品名Velcade进行市场推广,Cytogen以Chemobort进行市场推广,而Cadila Healthcare以Bortecad进行市场推广;Janssen拥有除美国以外地区的销售权。该药品已仿制药化
11) 卡非佐米,Kyprolis®
卡非佐米是一种蛋白酶体抑制剂,用于治疗多发性骨髓瘤患者,商品名为Kyprolis。卡非佐米是一种合成四肽类似物, 其结构中包含α-β-环氧酮药效基团、直链四肽骨架及吗啉基N 端帽子修饰结构。其能够不可逆的抑制蛋白酶体上的糜蛋白酶样 (CT-L) 活性, 从而产生更加持久的或更强的靶向专一性。卡非佐米最初由Proteolix公司研发,该公司于2009年Onyx Pharma收购,当时的卡非佐米正处于II期临床,而Onyx Pharma于2013年被Amgen收购
2.4 全球多肽药物靶点分布介绍
在这120多个多肽药物中,涉及36个靶点。以亮丙瑞林,西曲瑞克为代表的促性腺激素释放(GnRH)及类似物的获批数量最多,达到12个。脂/糖/脂糖肽抗生素有10个,代表药物为以万古霉素为基础的万星类抗生素和以卡泊芬净为代表的棘白霉素类抗真菌肽,以生长抑素,奥曲肽为代表的生长激素释放抑制激素(GHIH)受体激动剂的药品数量也不少,达9个。另外GLP-1类多靶点药物以及口服小分子候选分子也是飞速发展中
2.5 全球多肽药物适应症分布介绍
数据显示,截止2019年底,全球多肽合成药物相关数量为1153种,2018年上市的多肽药物为198种,其适应症广泛,包括肿瘤、心血管疾病、内分泌代谢类疾病重大疾病或较普遍的疾病等都有涉及,其中针对肿瘤的药物数量最多。
表:全球多肽药物适应症分布
2.6 国内多肽药物市场规模概览
近些年,多肽药物作为国内外生物医药创新研发的重点领域,一直保持良好的发展前景。多肽药物在全球生物医药市场中占比较小,但发展迅速。根据Cortellis统计数据显示,截至2019年5月,全球多肽合成药物大概有1153种。由于多肽药物研发难度高,价格比较昂贵,市场主要集中在北美和欧洲等发达国家,全球大型药企也加大对多肽药物的布局,如罗氏、辉瑞、赛诺菲等加大对多肽药物的研发,并通过收购、并购收获了不少上市药物。不过随着2015年-2019年多肽专利药大量到期,仿制药大量上市,中国、印度等新兴经济体将与欧美国家争夺部分市场,多肽原料药厂家将受益于仿制药市场的增长。我国多肽药物起步较晚,市场较小,但增速远大于全球,2019年市场规模超800亿元,年复合增长率超过15%。我国上市多肽药物约40种,其中有过半的品种实现了国产化,但进口产品仍占据主要市
场。国内从事多肽药物研发生产的企业数量较多,但规模小、市场集中度低,同业竞争激烈。随着国内加大对多肽药物的研发投入,以诺华制药、美国赛生、瑞士辉凌和默克雪兰诺等为代表的外资企业虽然依旧占据一定优势,但本土翰宇药业、中和药业、地奥九泓、中肽生化、苏豪逸明和双成药业等企业也正在崛起。尽管我国在多肽原料方面已初具规模,但多为低于10个氨基酸的初级产品,高端多肽原料依然依赖进口。
图:2014-2018中国多肽药物市场规模(亿元)
2.7 国内主要已上市多肽药物介绍
表:国内主要已上市多肽药物
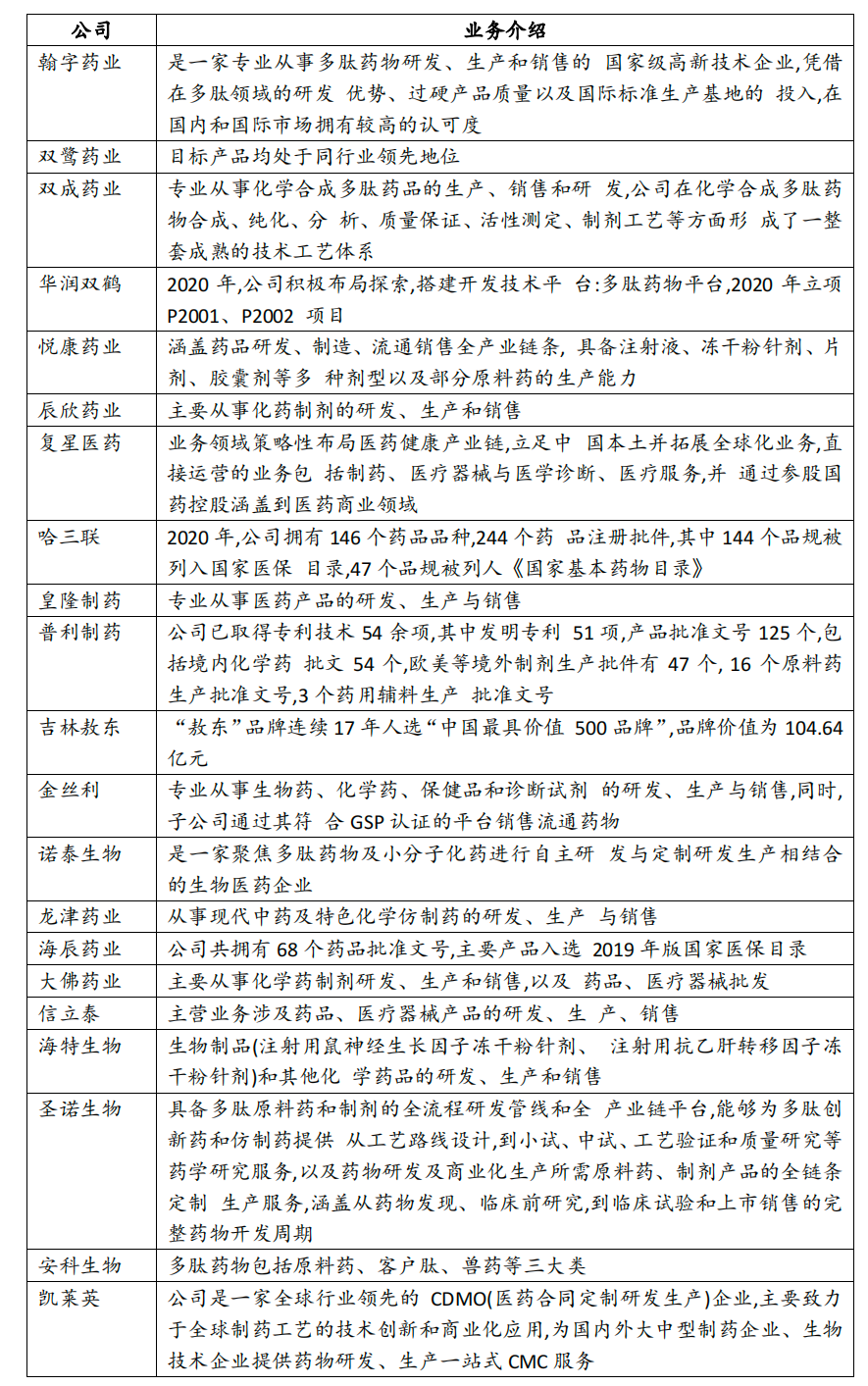
2.8 国内多肽药物上市企业情况
近年来,随着我国医药行业整体实力不断提升,国内多肽药物行业也取得了长足的发展。在仿制药方面,在利拉鲁肽等全球重磅多肽药物的专利保护期陆续到期后,国内多家企业已开始投入大量资源进行仿制研究,并已有企业向国家药监局申报生产。在创新药方面,2018年5月,前沿生物自主研发的国家1类多肽创新药、全球首个长效HIV融合抑制剂艾博韦泰取得国家药监局的上市许可,打破了国外药企对抗艾滋病新药的垄断。随着国内多肽药物行业技术水平不断提高,以及多肽类新药和仿制药陆续上市,我国多肽药物的可及性将大幅提高,市场规模有望快速增长。本文汇总了多肽药物行业产业链各环节上市企业,具体包括国内上市的多肽药物具体市场表现。
表:中国多肽药物上市企业概览
表:中国多肽药物CDMO企业概览
2.9 国内外多肽药物CDMO市场布局
多肽原料药的外包行业具有明确的市场分工,已形成了CRO、CDMO 和CMO(商业化)三级梯队,其中CRO业务主要是临床前和临床I期,专利药CDMO业务主要是II期-III期和新药原料的制造。CDMO项目数目在150~200,原料药价格50~100万美元/千克,临床项目需要药品重量约在3~6kg,估算CDMO市场规模在6亿美元左右。
表:原料药CRO/CDMO/CMO(商业化)市场分布
多肽外包竞争格局方面,主要是欧美发达国家和新兴市场国家之间的竞争。CRO领域,新兴市场国家凭借成本优势占据优势;CDMO领域,欧美处于垄断地位,主要壁垒是政策法规、客户关系以及和新药 II-III 期的丰富研发合作经验;在CMO(商业化)领域,新兴市场国家目前通过申请DMF文件,开辟国外客户资源,从非规范市场向欧美规范市场进军,正在成为该领域的主要力量
小型新药公司和科研单位进行多肽化合物的活性筛选、多肽药物的临床前研究至I期临床试验早期,需要大量不同结构的多肽化合物且用量较小,这一部分受试药物主要由 CRO 公司提供。CRO主要集中在发展中国家,例如国内的中肽生化和翰宇药业的“客户肽”业务专门合成客户指定结构的多肽化合物。
CDMO领域主要集中在II期/III期临床和药品上市生产领域。一般在I期快结束时,研发公司会选择一家可以长期供应原料的CDMO厂家,负责将原料生产放大,用于II/III期试验。该领域原料药一般是独家生产,CDMO厂家会跟随原研药厂通过II期/III期,一直到专利药上市的整个过程,利润较为丰厚。由于地缘优势、客户关系和政策壁垒,欧美多肽外包服务企业目前基本垄断了多肽药物的CDMO业务,市场份额占外包生产市场的一半以上。主要代表公司包括Bachem、Lonza、Polypeptide和ICIG等.
表:全球CDMO企业概览
大型仿制药公司的多肽仿制药(或专利药)上市后,可以自己生产多肽原料药,如以色列Teva、印度太阳制药等。但中小型仿制药公司通常选择由CMO(商业化)公司进行仿制多肽原料药的生产,仿制原料药的生产商也主要集中在发展中国家,以国内的翰宇药业、中肽生化等为代表
随着多肽药物的快速发展,多肽序列越发复杂,合成难度日益增大,关键技术壁垒不断提升,这对有能力提供高值多肽原料药外包服务的企业将是重大机遇。对于三级梯队外包成员,各自有其发展重点。多肽CRO企业,进入门槛较低,但竞争激烈,需提高自身的研发能力;多肽CDMO企业只有具备较高的技术开发能力及生产能力,才能在市场中占有一席之地;而对于多肽CMO(商业化)企业,则需扩大生产能力,规范生产行为,获得国内外市场的认可.
表:国内CDMO企业概览
2.10 国内多肽药物研发进展
据不完全统计,目前我国在研的多肽创新药约为80项。从治疗领域看,代谢领域项目最多,有31项,占在研多肽创新药项目总数的38.75%;肿瘤/免疫系统领域位居第二,共有23项,占总数的28.75%;其次为抗感染领域,共有10项,占总数的12.5%;其它领域还包括中枢神经、骨科、心血管、呼吸系统、眼科、消化系统和内分泌等,多肽创新药项目分别为4项、4项、3项、2项、1项、1项和1项。
表:国内在研多肽创新药治疗领域分布
在代谢领域,糖尿病是目前的研发热点,其多肽创新药项目数量最多,为24项,占代谢领域总数的77.42%;其它还包括非酒精性脂肪肝(NASH)和肥胖,分别为7项和1项。肿瘤/免疫系统领域包括黑色素瘤、脑转移瘤、宫颈癌、乳腺癌、卵巢癌和鳞状细胞癌等。抗感染领域主要为抗真菌/细菌类多肽候选药物,其多肽创新药项目为6项,占该领域的60%;其它还包括HIV、多粘菌素类药物的肾毒性和慢性乙肝治疗候选药物,分别为2项、1项和1项。
目前多数多肽创新药项目还处在临床前研究阶段(包括分子发现),达40项,占总数的50%;处于Ⅰ期、Ⅱ期和Ⅲ期临床的分别有15项、12项和7项;还有5项处于IND申请阶段,临床获批的有1项。
值得注意的是,在这80项多肽创新药中,至少有12项为PDC药物,且其中11项来自浙江汉鼎医药;至少有5项为抗菌肽系列药物,多数来自江苏普莱。
2.11 国内多肽药物研发管线及企业介绍
2.11.1 南京前沿生物
前沿生物成立于2013年,其核心产品艾博韦泰为1类新药,于2018年5月获批,2018年8月起在国内销售,并开启了海外市场的前期开拓及药品注册。
前沿生物聚焦长效多肽领域的新药研发,拥有先进的长效多肽药物研发实力,并建有符合cGMP标准的多肽原料药和冻干粉针中试车间、国内市场的医学推广团队和海外市场开拓团队,覆盖从药物发现、临床前研发和全球临床开发、生产与销售的全产业链。目前,前沿生物的在研多肽项目为艾博韦泰与3BNC117针对HIV的联合疗法,处于Ⅱ期临床试验阶段。
图:前沿生物研发管线
表:前沿生物融资历史
2.11.2 上海仁会生物
上海仁会生物于1999年在上海成立,其核心产品贝那鲁肽注射液属于氨基酸序列与人源完全一致的GLP-1类药物。
仁会生物在代谢、心血管、肿瘤领域布局了丰富的研发管线。多肽方面,其减重新药的III期临床试验申请已于2019年1月获国家药监局批准;BEM-012项目设计并筛选到结构新颖的长效GLP-1多肽候选药物的结构;BEM041目前尚处在分子发现阶段。
图:仁会生物研发管线
表:前沿生物融资历史
2.11.3 陕西麦科奥特
陕西麦科奥特致力于双功能和多功能特异性多肽新分子实体的药物研发,聚焦于心血管领域,并具备微球制剂的研发能力。公司原料药部门设有4个多肽原料药合成实验室,还拥有1个3500平米的中试规模产业化基地,多肽原料生产线(>1Kg)、多肽纯化中试线、冻干制剂生产线和微球缓释中试生产线各1条。
目前,麦科奥特建立了一条含17个新药品种的产品链,覆盖缺血性心脏病、脑卒中、抗血栓、神经系统损伤及退行性变、糖尿病等领域。其中,3个品种入选国家“重大新药创制”专项,3个品种进入临床研究阶段,3个品种正在美国进行临床前研究,拟有8个品种向美国FDA申报新分子实体药物临床研究。
表:麦科奥特研发管线
表:麦科奥特融资历史
2.11.4 苏州派格生物
派格生物成立于2008年,致力于慢性疾病治疗领域创新药的研发和生产,通过自主研发,开发了一系列包括多肽药物、蛋白质药物及小分子药物在内的优势产品。
目前,公司研发管线已覆盖包括Ⅱ型糖尿病、非酒精性脂肪肝、肥胖、高尿酸血症及痛风、阿尔兹海默症、阿片类药物引起的便秘及先天性高胰岛素血症等多个疾病治疗领域。多肽管线方面,主要包括PB-119、PB-718和PB-722等候选产品。其中,PB-119处于治疗Ⅱ型糖尿病的Ⅲ期临床试验阶段;PB-718和PB-722处于治疗NASH的Ⅰ期临床试验阶段。
表:派格生物研发管线
表:派格生物融资历史
2.11.5 浙江汉鼎医药
浙江汉鼎医药于2017年创立,致力于利用靶向肽和细胞穿透肽技术进行药物开发。当前产品主要针对外周血管疾病、肝纤维化和肿瘤免疫领域。
汉鼎医药开发了多药效功能PDC管线,拥有DDP-11063、DDP-61001、DDP-61002等多个候选药物。
2.12 全球已上市PDC产品
目前只有两种PDC被FDA批准用于临床癌症治疗:Melflufen和Lu-dotatate。
Melflufen与地塞米松联合被批准用于治疗重度复发性或难治性多发性骨髓瘤(R/R MM)患者。FDA对Melflufen的加速批准是基于II期HORIZON研究的结果,该研究针对的是重度治疗、耐药和高危RRMM患者。Melflufen在总体人群中的总响应率(ORR)为29%,在三级难治性MM患者中的ORR为26%。Melfulfen在难治的耐多种药物、高风险细胞遗传学和/或髓外疾病的MM患者中有效。此外,III期OCEAN研究(NCT03151811)的结果表明,在RRMM患者中,与pomalidomide加地塞米松的标准治疗相比,Melflufen加地塞米松的无进展生存期(PFS)更长。然而,最近melflufen因安全性原因被撤回。
177Lu-dotatate的批准是基于第三阶段NETTER-1研究的结果,该研究表明,在转移性中肠神经内分泌肿瘤患者中每8周给予Lu-dotatate一次(总剂量为四次)联合奥曲肽(LAR),与单独使用LAR相比,在PFS、ORR和OS方面均有显著优势。
目前正在临床开发的两种PDC靶向Sortilin1(SORT1)受体:TH1902和TH1904。SORT1受体在几种恶性肿瘤中过表达,包括乳腺癌和卵巢癌。TH1902是一种具有多西紫杉醇有效载荷的PDC,它获得了FDA的快速通道指定,用于治疗对标准治疗无效的sortilin阳性复发性晚期实体瘤患者。TH1902目前正在一期临床试验中进行研究,TH1904含有阿霉素有效载荷,目前正在进行临床前研究。
临床开发中的其他PDC包括与细胞毒性化疗药物(包括阿霉素和紫杉醇)相连的天然肽配体的合成类似物。到目前为止,这些PDC的结果好坏参半,这表明PDC的良好药效特性转化为改善患者临床结果方面仍存在一些挑战
2.13 PDC全球临床管线概览
全球代表性PDC药物研发的适应症包含种类丰富,主要有食道肿瘤、脑瘤、转移性非小细胞肺癌、胃肿瘤、卵巢肿瘤、多发性骨髓瘤、胰腺肿瘤、晚期实体瘤等。国内在研PDC药物适应症主要有复发性肿瘤、消化道癌、前列腺癌、肺癌、消化系统癌、乳腺癌等。由此看出PDC药物适应症种类繁多,未来市场规模庞大,行业发展前景较好
表:全球PDC在研管线概览(截止2021年12月)
拥有领先技术平台公司是资本市场最青睐的公司,目前全球领先活性多肽及多肽偶联物新药研发公司为英国双环肽公司Bicycle Therapeutics(NASDAQ:BCYC)和日本多肽研发公司PeptiDream Inc(TSE:4587)。目前这两个公司的估值分别达到120亿人民币、220人民币。
2.14 PDC全球主要公司及管线介绍
2.14.1 Bicycle Therapeutics
Bicycle Therapeutics于2009年成立,由Gregory Winter爵士和Christian Heinis教授联合创立。是一家以双环肽平台为基础的创新型药物研发公司。Greg Winter爵士是单克隆抗体的先驱,并因发明用于识别"双环肽(bicycle)"的专有噬菌体展示筛选平台的技术而获得2018年的诺贝尔化学奖。Bicycle Therapeutics总部设在英国剑桥,是一家以双环肽(Bicycle)专利平台为基础,开发新型治疗药物的生物科技公司。Bicycle于2019年5月纳斯达克上市,股票代码BCYC
噬菌体展示快速筛选环口双环肽技术:双环肽技术将两个短肽合成一个环状,通过一个骨架分子结合两端,形成两个环状几何结构。双环肽既具备类似小分子药物的药理学特性,又具有以及类似抗体药物的靶向性,双环肽大概由9到15个氨基酸组成,分子量约为1.5-2 kDa,因此具有类似小分子药物的灵活给药途径和快速组织渗透力.双环肽可以通过肾脏代谢清除,对肝脏和肠道的潜在毒性较小,减少对病人生理功能的不良影响,双环肽的结构使得多个肽能够以高亲和力和选择性与靶标蛋白结合,且未发现有免疫原性。
图:Bicycle Therapeutics公司技术平台介绍
Bicycle Therapeutics公司研发管线全部布局在多肽领域,包括肿瘤和肿瘤免疫。其中BT5528,BT8009,BT1718为多肽偶联物。
表:Bicycle Therapeutics研发管线
2.14.2 PeptiDream Inc
PeptiDream Inc(TSE:4587)在多肽药物领域深耕多年,和多家跨国药企合作,包括礼来、安进、赛诺菲、葛兰素史克、默沙东、拜耳、罗氏、诺华、阿斯利康、强生、武田等等,最近完成包括多个PDC药物在内重磅合作,与PeptiDream合作开发PDC药物的企业达8家。
图:与PeptiDream合作开发企业展示
PeptiDream技术平台综合运用了酶催化技术和mRNA展示技术,可以使用400多种非天然氨基酸,从而合成包括非天然氨基酸的各种肽,通过进一步化学修饰获得与目标靶点高亲和力的环肽。另外PeptiDream还利用多肽与靶蛋白复合物晶体结构进行精准的AI药物设计,提高药物设计效率。
图:PeptiDream技术平台介绍
多肽偶联物(PDC)是PeptiDream重点布局方向,布局了40个PDC项目(图11)。PeptiDream将多肽药物的潜力发挥到极致,药物形式非常丰富多样且独具特色。其多肽偶联的物质包括蛋白、抗体、核酸(DNA或siRNA)、多肽、小分子和核素等。
图:PeptiDream项目布局情况
图:PeptiDream项目布局领域及数量
2.15 PDC国内主要公司及管线介绍
2.15.1 Angiochem/盛诺基:ANG1005
ANG1005是Angiochem公司开发的一款靶向LRP-1的多肽偶联物,LRP-1 是在血脑屏障表面表达量较高的受体之一,而且肿瘤细胞表面也表达大量LRP-1。LRP-1受体介导的信号通路不但可以帮助药物穿过血脑屏障进入大脑,而且可以帮助药物靶向进入肿瘤细胞。
图:ANG1005研究相关信息
图:ANG1005结构相关信息
ANG1005 II期临床试验结果表明:SNG1005具有明确的乳腺癌脑转移肿瘤及颅外肿瘤的临床治疗效果,经ANG1005治疗的乳腺癌脑转移患者颅内和颅外临床获益率分别为77%和86%,伴随软脑膜转移的放射学和/或临床改善,乳腺癌脑转移同时并发软脑膜癌患者ANG1005治疗后生存期延长,中位总生存期为8个月,远超历史数据(不进行治疗乳腺癌脑转移患者估计生存期约2个月,积极治疗时估计的生存期为3-4个月)。
ANG1005治疗HER2阳性患者的结果优于治疗HER2阴性患者的结果,但这两个群体患者经SNG1005治疗后的中位总生存期均比历史数据超过一倍以上。SNG1005的安全性与普通紫杉醇类似且无严重全身过敏反应。
图:Angiochem公司研发管线
2.15.2 同宜医药:CBP-1008
CBP-1008和CBP-1018即采用容易内吞的叶酸受体(FR),肿瘤特异性靶点则分别选用TRPV6和PSMA。从同宜医药公布的专利来看,其整体开发思路是利用叶酸作为配体,再利用另外已报到的天然肽作为第二配体进行规避专利。例如TRPV6配体即是利用Soricimed 公司开发的SOR-C27中的SOR-C13,SOR-C13也是Soricimed公司开发的一款活性多肽,目前处于临床研究阶段。同宜医药使用的连接子和有效载荷与BT8009与BT5528一致。同宜医药目前在自主研发PDC药物处于国内前列,其后续临床进展和国际化进程,值得持续关注。
图:CBP-1008结构及相关信息
2021年12月7日,CDE官网显示,博瑞医药BGC0228临床试验申请首次获药监局批准,用于治疗晚期恶性实体瘤。BGC0228是博瑞医药开发的PDC药物,拟开发用于肿瘤治疗。BGC0228是由疗效明确的拓扑酶Ⅰ抑制剂与具有肿瘤靶向的多肽结构偶联而成:BGC0228能靶向肿瘤组织高度表达的CD44,使药物在肿瘤部位富集,临床拟开发用于小细胞肺癌,胰腺癌,结直肠癌,乳腺癌等多种实体瘤的治疗。
图:博瑞医药靶向肽结构
CD44靶向配体包括透明质酸和抗CD44抗体已证明可增强药物对多发性骨髓瘤的疗效。A6肽是由丝氨酸蛋白酶 (人尿激酶纤溶酶原激活物(uPA) 的生物活性连接肽结构域衍生而来的八个L-氨基酸肽(Ac-KPSSPPEE-NH2)。既不与uPA受体 (uPAR) 结合,也不干扰uPA/uPA R结合。A6与CD44结合调节CD44介导的细胞信号。
图:苏州大学在Adv Mater发表文章
此前A6肽作为靶向肽靶向CD44国内已有相关报道,苏州大学生物医用高分子材料重点实验室钟志远教授和孟凤华教授与苏州大学附属第一人民医院血液科徐杨副教授合作,2019年11月在Adv Mater杂志上发表文章,在该研究中,他们采用A6短肽为靶向分子,制备得到了主动靶CD44的聚合物囊泡表阿霉素药物 (A6-PS-EPI) 。
图:A6-PS-EPI作用机制
三、多肽药物未来研发方向及机会
3.1 新型PDC药物研发方向
3.1.1 PDC修饰优化策略
影响药物偶联物疗效的因素有几个,包括靶受体的特异性、细胞摄取、偶联物的半衰期、活性药物或药物代谢物的释放以及药物在靶位点的浓度。而活性药物或药物代谢物从结合物中的释放取决于连接体。为了获得更好的疗效,使用PDC中选择合适的Linker去解决以上问题是一项至关重要的思路。
多肽的化学修饰可以改善其成效性,比如肽订合多肽侧链的氨基酸改造(如将L-氨基酸更替为D-氨基酸)制剂优化(如使用渗透促进剂和耐酸涂层)多肽本身的化学修饰(如将多肽链PEG化或者链接脂肪链)。
图:多肽修饰策略
首先要得到多肽的晶体从而确定其二级与三级结构。然后,通过丙氨酸取代、构效关系(SAR)等分析方法,识别必需氨基酸和可能取代的位点。在这个过程,尤其是制备的是液体制剂的时候,是识别不稳定的氨基酸是极其重要的,应该避免发生异构化、糖基化或氧化反应。
合理的多肽药物设计的另一个重要方面是改善天然多肽的理化性质,因为天然多肽往往有团聚和水溶性不高的倾向。在化学设计中应避免出现易腐败的疏水基团,这可以通过替换或在特定氨基酸上进行N-甲基化的方法实现。如果多肽药物存在溶解度问题,则要注意多肽的电荷分布、等电点以及制剂的pH。其他方法也可以提高多肽的稳定性,例如稳定α螺旋的引入、形成盐桥,或其他化学修饰,如内酰胺桥。
一般来说,天然多肽的循环血浆半衰期较短,因此,几种延长半衰期的技术已被开发出来。一种技术是限制酶的降解,把多肽中易被酶裂解的位点用其他氨基酸代替。保护酶裂解位点也可以通过增强多肽的二级结构获得,如插入探针或形成环肽等。
第二种方法是将多肽与白蛋白结合,这样可以延长多肽药物的半衰期,减少药物的使用频率,应用这种方法的利拉鲁肽就是其中成功的范例。第三种方法是对多肽进行修饰,聚乙二醇(PEG)修饰多肽的技术已经非常成熟,已有多个蛋白多肽类药物经过修饰后成功上市,如 PEG 修饰干扰素。然而,由于考虑到安全性和耐受性,在注射剂中,聚乙二醇已经不是首要的选择。
有人提出应用可植入性装置将药物递送至体内,利用渗透泵给药系统可以是患者一年给药一次。该方法为多肽药物的释放开辟了一条全新的途径,从而可以解决患者的便利性和依从性。由于多肽自身物理化学性质的原因,在应用时大部分为注射剂,特别是静脉注射或静脉滴注为主,其主要制剂类型为冻干粉。近年来,除了经典的皮下、肌肉和静脉给药,其他给药途径也逐步发展出来,包括粘膜给药(鼻腔给药、肺部给药或舌下给药),口服给药(胃肠道促渗剂,蛋白酶抑制剂或载体)和透皮给药途径。除了各种给药系统,辅料的应用也帮助肽类药物进入药物开发。研究发现,将海藻糖,蔗糖,麦芽糖,葡萄糖等物质作为辅料会增加多肽的溶解性和体内稳定性。表面活性剂正十二烷基硫酸钠(SDS)则显示出增强多肽的跨膜能力。纳米技术作为一种有前途的技术将在多肽药物制剂中大显身手,例如,纳米粒子、脂质体和胶束可以更好地保护药物不被降解。同时有些纳米靶向制剂也可以减少药物的副作用。
3.1.2 口服剂型改良方案
近年来,多肽口服技术的开发如火如荼,但大部分技术都无疾而终,目前多肽口服递送技术主要分为3大类,1增强通透性;2药物修饰;3机械运输。
表:口服剂型改良案例
1) 增强通透性
通透性增强剂一般为小分子,有的能瞬间、可逆地打开生物膜通道,进行跨膜或细胞间隙运输,有的能瞬间打开细胞之间的紧密连接等。目前应用较多的包括以下五种新型给药技术平台。
ž Emisphere的Eligen®平台
Eligen®是一系列的帮助跨膜运输的小分子,关键技术是用到了一个载体,SNAC,即N-[8-(2-羟基苯甲酰)氨基]辛酸钠,与蛋白非共价键结合,通过改变多肽构象,保护多肽免受胃肠道酶降解,还能增强膜的通透性,促进多肽的吸收。该技术目前批准和商业化了两个产品,口服维生素B12和口服司美格鲁肽。
司美格鲁肽口服片Rybelsus®,用于治疗2型糖尿病,2019年由美国FDA批准上市,2021年前3个季度在美国的销售额接近5亿美元,预计2024年销售额可达30亿美元,是目前最成功的口服多肽制剂。
据推测,SNAC通过瞬时增加胃上皮细胞的跨细胞通透性,或通过缓冲作用于作用位点附近的局部环境,提供高pH值,保护司美格鲁肽不被降解,促进在胃内完成司美格鲁肽的口服吸收。在比格犬动物试验中,以血浆中药物浓度为评价指标,对比了幽门结扎和不结扎的情况下,Rybelsus®中的药物在胃部的吸收情况,结果显示2种情况下血药浓度无明显差异,说明司美格鲁肽仅靠胃部吸收就能产生与全胃肠道吸收相似的效果,证明了胃是司美格鲁肽吸收部位的结论。另外,Entera Bio公司利用SNAC和蛋白酶抑制剂的口服甲状旁腺激素(PTH)项目在二期临床试验中。
图:口服司美格鲁肽吸收机理
Source:DOI: 10.1038/s41573-019-0053-0
ž Merrion的GIPET®技术平台
利用十个线性碳原子的脂肪链作为增强剂。其脂肪链作用机理还有待进一步完善,至今也尚无产品上市或者进入关键性临床试验。诺和诺德曾经引入GIPET技术开发口服胰岛素,后来临床虽然显示和注射制剂相当的降糖效果,但因其口服生物利用度低(<1%),不能支持商业化而终止。
ž Chiasma的TPE®技术平台
利用八个线性碳原子的脂肪链,开发和上市了口服奥曲肽。
2020年FDA批准的Chiasma的口服奥曲肽Mycapssa®,用于肢端肥大症患者的长期性治疗。其基于C8的TPE®平台,通过肠溶包衣递送至小肠溶解、吸收,机理被认为是增加紧密连接的通透性。但相对一个月注射一次的长效奥曲肽,需要每日口服的Mycapssa临床优势不是非常明显,所以对于全球50亿美金的肢端肥大症市场,其190万美金的2021 Q1销售,显得微不足道。
ž Oramed的PODTM技术平台
利用螯合剂EDTA打开紧密连接进行药物运输,同时辅以蛋白酶抑制剂减缓肠道的降解。其口服胰岛素项目进入临床三期。
ž Enteris的Peptelligence®技术平台
利用胆汁盐牛磺脱氧胆酸盐打开紧密连接进行药物运输的技术平台,相关项目正在在临床试验中。
其他技术包括黏液穿透剂,离子液体等,均集中在比较早期的探索性阶段。
2) 药物修饰
目前,提高多肽亲脂性的化学方法为脂质化修饰,又可细分为合成前药与非前药2种。Biocon公司开发了胰岛素的前药Tregopil,它模仿直接输送到门静脉,提高患者的依从性。临床研究结果表明Tregopil具有良好的安全性,给药后2型糖尿病患者餐后血糖波动得到显著控制。目前针对2型糖尿病患者的关键临床二期/三期研究正在进行中。
通过对肽类药物的结构进行改造,可以改善药物的吸收程度,并防止酶的降解作用。另外,经改造后的药物还可免受酶的破坏。研究人员用月桂酸修饰TRH后,证明月桂酸修饰的TRH亲脂性增加,同时抗酶能力也得到提高;用棕榈酸修饰胰岛素后,其生物利用度也明显提高;利用二硫键将低分子壳聚糖与艾塞那肽结合,显著提高了艾塞那肽的亲脂性及口服降糖效果。
化学修饰除能增强多肽的亲脂性外,还能通过修饰的配体实现受体或转运体介导的跨膜运输,从而提高多肽的跨膜渗透效率。多种配体已被成功地应用在多肽的修饰策略中,如转铁蛋白(Tf)、维生素B12(VB12)、生物素、去氧胆酸、糖类及细胞穿透肽(CPP)等。
3) 机械系统
基于机械系统的平台包括肠道贴片,肠道微针等,还处于探索阶段,其实用性、安全性等有待观察。
肠道黏附贴片可防止药物在胃肠道内降解,通过在给药部位形成局部药库来促进其肠道吸收,并提供单向、受控的药物释放,同时防止腔内药物丢失。肠道黏附贴片是2~4层独特的口服给药装置,以控释方式输送药物。
肠道微针方面,Rani Therapeutics开发了口服生物制剂输送装置(包括肽)的小肠溶包衣胶囊RaniPill™。RaniPill™ 胶囊被患者吞下,并通过胃进入肠道。一旦该胶囊到达肠道,肠道外壳溶解,球囊开始膨胀,揭示了输送机制,球囊内的压力将微针推入肠壁,由于肠壁没有剧烈的疼痛感受器,因此注射是无痛的。
Rani核心产品RT-101是含有奥曲肽的RaniPill胶囊,一期临床研究已证明其安全性,且生物利用度与皮下对照相同,预计2022年开展二期临床研究。
多肽药物的另一项技术瓶颈是口服利用率不高。为克服上述技术难题,近年来一种新型的多肽合成策略应运而生。科研人员通过调节药代动力学特征、修饰氨基酸骨架、掺入非天然氨基酸、共轭联结延长半衰期的基团、改善溶解度等措施,可降低多肽药物的注射频率并提高稳定性和其他物理性质。
其中,共轭联结基团已成为改变多肽药物性质的重要手段。2010年起全球约有30%的临床试验阶段的多肽药物是结合物(图4),比如与聚乙二醇、脂质和蛋白质等结构偶联。研究证明,缀合Fc片段能延长多肽半衰期,多肽药物偶联物还能用作细胞毒性剂的有效载荷和传递物,部分常见多肽药物偶联物如表2所示。
3.2 多肽药物未来前景展望
随着现代技术和设备的迅速发展使得多肽生产成本大幅度的下降,多肽药物已进入黄金发展阶段。多肽化学、重组蛋白生产、酶法合成、生物有机化学等多学科多领域可能有更多的交叉和融合,利用各自方面的优势来分工合作以解决上述诸多问题、提高效率和促进大规模化生产。生物重组技术的成熟,将更适合于大批量生产,尤其是有利于长链多肽的生产。生物信息技术将更好地预测多肽功能片段和可能的生物活性。新配方或辅助剂使多肽药物在室温下更加趋于稳定。长效多肽或者缓释系统能使更少量的多肽药物在更长时间内在人体内维持或者提高活性。口服给药问题将会持续取得进展,最终得以解决。这种给药方式将会给病人带来最大便利,同时也会有助于大幅度扩大多肽药物市场。多肽药物(从大批量生产到纯化、从几个氨基酸的短肽到达数百个氨基酸的长肽)的生产、设备和工艺将来会有更显著的提高。其他现代技术如生物信息学、系统生物学方法、噬菌体展示技术和基因重组技术将会进一步完善,新的技术和方法会不断出现。新的多肽载体技术也将有助于扩展多肽药物的开发和应用。这种多肽载体拥有高亲和力、高靶向特异性和高稳定性等特点,而且生产工艺简单,容易工业化。将非靶向的抗癌小分子药物连接到多肽载体上,构成全新的受体靶向的多肽载体抗癌药物。这些新的药物通过其癌细胞表面的特定受体将药物分子输送到特定癌细胞内,增加特异性,减少副作用,提高靶向抗癌效果。除此之外,多肽也可以广泛应用到其它方面。此外,其他传统方面如药物配方、药物筛选、药物输送和化学修饰等方面的不断进展都将会进一步提高人们对多肽药物的期望值。