点击上方“Java知音”,选择“置顶公众号”
技术文章第一时间送达!
线程池源码也是面试经常被提问到的点,我会将全局源码做一分析,然后告诉你面试考啥,怎么答。
简洁的答两点就行。
降低系统资源消耗。
提高线程可控性。
1.创建一个定长线程池,可控制线程最大并发数,超出的线程会在队列中等待。
public static ExecutorService newFixedThreadPool(int nThreads) {
return new ThreadPoolExecutor(nThreads, nThreads,
0L, TimeUnit.MILLISECONDS,
new LinkedBlockingQueue<Runnable>());
}
2.(JDK8新增)会根据所需的并发数来动态创建和关闭线程。能够合理的使用CPU进行对任务进行并发操作,所以适合使用在很耗时的任务。
注意返回的是ForkJoinPool对象。
public static ExecutorService newWorkStealingPool(int parallelism) {
return new ForkJoinPool
(parallelism,
ForkJoinPool.defaultForkJoinWorkerThreadFactory,
null, true);
}
什么是ForkJoinPool:
public ForkJoinPool(int parallelism,
ForkJoinWorkerThreadFactory factory,
UncaughtExceptionHandler handler,
boolean asyncMode) {
this(checkParallelism(parallelism),
checkFactory(factory),
handler,
asyncMode ? FIFO_QUEUE : LIFO_QUEUE,
"ForkJoinPool-" + nextPoolId() + "-worker-");
checkPermission();
}
使用一个无限队列来保存需要执行的任务,可以传入线程的数量;不传入,则默认使用当前计算机中可用的cpu数量;使用分治法来解决问题,使用fork()和join()来进行调用。
3.创建一个可缓存的线程池,可灵活回收空闲线程,若无可回收,则新建线程。
public static ExecutorService newCachedThreadPool() {
return new ThreadPoolExecutor(0, Integer.MAX_VALUE,
60L, TimeUnit.SECONDS,
new SynchronousQueue<Runnable>());
}
4.创建一个单线程的线程池。
public static ExecutorService newSingleThreadExecutor() {
return new FinalizableDelegatedExecutorService
(new ThreadPoolExecutor(1, 1,
0L, TimeUnit.MILLISECONDS,
new LinkedBlockingQueue<Runnable>()));
}
5.创建一个定长线程池,支持定时及周期性任务执行。
public static ScheduledExecutorService newScheduledThreadPool(int corePoolSize) {
return new ScheduledThreadPoolExecutor(corePoolSize);
}
Executor结构:
一个运行新任务的简单接口
public interface Executor {
void execute(Runnable command);
}
扩展了Executor接口。添加了一些用来管理执行器生命周期和任务生命周期的方法
对ExecutorService接口的抽象类实现。不是我们分析的重点。
Java线程池的核心实现。
// AtomicInteger是原子类 ctlOf()返回值为RUNNING;
private final AtomicInteger ctl = new AtomicInteger(ctlOf(RUNNING, 0));
// 高3位表示线程状态
private static final int COUNT_BITS = Integer.SIZE - 3;
// 低29位表示workerCount容量
private static final int CAPACITY = (1 << COUNT_BITS) - 1;
// runState is stored in the high-order bits
// 能接收任务且能处理阻塞队列中的任务
private static final int RUNNING = -1 << COUNT_BITS;
// 不能接收新任务,但可以处理队列中的任务。
private static final int SHUTDOWN = 0 << COUNT_BITS;
// 不接收新任务,不处理队列任务。
private static final int STOP = 1 << COUNT_BITS;
// 所有任务都终止
private static final int TIDYING = 2 << COUNT_BITS;
// 什么都不做
private static final int TERMINATED = 3 << COUNT_BITS;
// 存放任务的阻塞队列
private final BlockingQueue<Runnable> workQueue;
值的注意的是状态值越大线程越不活跃。
public ThreadPoolExecutor(int corePoolSize,//线程池初始启动时线程的数量
int maximumPoolSize,//最大线程数量
long keepAliveTime,//空闲线程多久关闭?
TimeUnit unit,// 计时单位
BlockingQueue<Runnable> workQueue,//放任务的阻塞队列
ThreadFactory threadFactory,//线程工厂
RejectedExecutionHandler handler// 拒绝策略) {
if (corePoolSize < 0 ||
maximumPoolSize <= 0 ||
maximumPoolSize < corePoolSize ||
keepAliveTime < 0)
throw new IllegalArgumentException();
if (workQueue == null || threadFactory == null || handler == null)
throw new NullPointerException();
this.acc = System.getSecurityManager() == null ?
null :
AccessController.getContext();
this.corePoolSize = corePoolSize;
this.maximumPoolSize = maximumPoolSize;
this.workQueue = workQueue;
this.keepAliveTime = unit.toNanos(keepAliveTime);
this.threadFactory = threadFactory;
this.handler = handler;
}
在向线程池提交任务时,会通过两个方法:execute和submit。
本文着重讲解execute方法。submit方法放在下次和Future、Callable一起分析。
public void execute(Runnable command) {
if (command == null)
throw new NullPointerException();
// clt记录着runState和workerCount
int c = ctl.get();
//workerCountOf方法取出低29位的值,表示当前活动的线程数
//然后拿线程数和 核心线程数做比较
if (workerCountOf(c) < corePoolSize) {
// 如果活动线程数<核心线程数
// 添加到
//addWorker中的第二个参数表示限制添加线程的数量是根据corePoolSize来判断还是maximumPoolSize来判断
if (addWorker(command, true))
// 如果成功则返回
return;
// 如果失败则重新获取 runState和 workerCount
c = ctl.get();
}
// 如果当前线程池是运行状态并且任务添加到队列成功
if (isRunning(c) && workQueue.offer(command)) {
// 重新获取 runState和 workerCount
int recheck = ctl.get();
// 如果不是运行状态并且
if (! isRunning(recheck) && remove(command))
reject(command);
else if (workerCountOf(recheck) == 0)
//第一个参数为null,表示在线程池中创建一个线程,但不去启动
// 第二个参数为false,将线程池的有限线程数量的上限设置为maximumPoolSize
addWorker(null, false);
}
//再次调用addWorker方法,但第二个参数传入为false,将线程池的有限线程数量的上限设置为maximumPoolSize
else if (!addWorker(command, false))
//如果失败则拒绝该任务
reject(command);
}
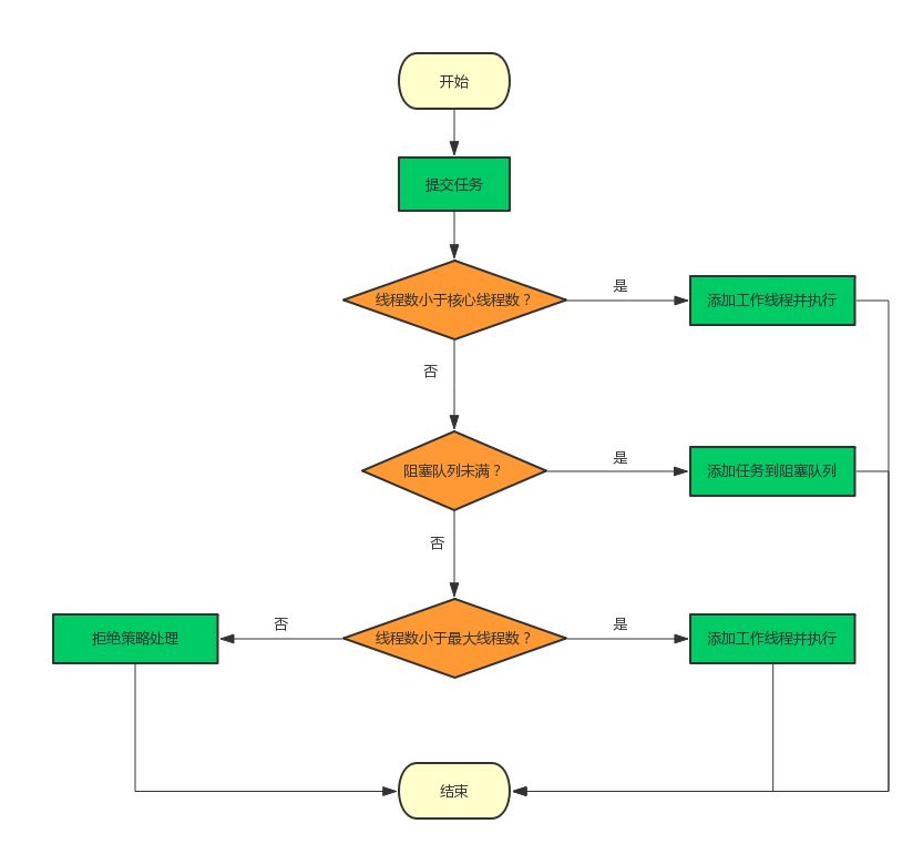
总结一下它的工作流程:
当workerCount < corePoolSize,创建线程执行任务。
当workerCount >= corePoolSize&&阻塞队列workQueue未满,把新的任务放入阻塞队列。
当workQueue已满,并且workerCount >= corePoolSize,并且workerCount < maximumPoolSize,创建线程执行任务。
当workQueue已满,workerCount >= maximumPoolSize,采取拒绝策略,默认拒绝策略是直接抛异常。
通过上面的execute方法可以看到,最主要的逻辑还是在addWorker方法中实现的,那我们就看下这个方法:
主要工作是在线程池中创建一个新的线程并执行
参数定义:
firstTask the task the new thread should run first (or null if none). (指定新增线程执行的第一个任务或者不执行任务)
core if true use corePoolSize as bound, else maximumPoolSize.(core如果为true则使用corePoolSize绑定,否则为maximumPoolSize。 (此处使用布尔指示符而不是值,以确保在检查其他状态后读取新值)。)
private boolean addWorker(Runnable firstTask, boolean core) {
retry:
for (;;) {
int c = ctl.get();
// 获取运行状态
int rs = runStateOf(c);
// Check if queue empty only if necessary.
// 如果状态值 >= SHUTDOWN (不接新任务&不处理队列任务)
// 并且 如果 !(rs为SHUTDOWN 且 firsTask为空 且 阻塞队列不为空)
if (rs >= SHUTDOWN &&
! (rs == SHUTDOWN &&
firstTask == null &&
! workQueue.isEmpty()))
// 返回false
return false;
for (;;) {
//获取线程数wc
int wc = workerCountOf(c);
// 如果wc大与容量 || core如果为true表示根据corePoolSize来比较,否则为maximumPoolSize
if (wc >= CAPACITY ||
wc >= (core ? corePoolSize : maximumPoolSize))
return false;
// 增加workerCount(原子操作)
if (compareAndIncrementWorkerCount(c))
// 如果增加成功,则跳出
break retry;
// wc增加失败,则再次获取runState
c = ctl.get(); // Re-read ctl
// 如果当前的运行状态不等于rs,说明状态已被改变,返回重新执行
if (runStateOf(c) != rs)
continue retry;
// else CAS failed due to workerCount change; retry inner loop
}
}
boolean workerStarted = false;
boolean workerAdded = false;
Worker w = null;
try {
// 根据firstTask来创建Worker对象
w = new Worker(firstTask);
// 根据worker创建一个线程
final Thread t = w.thread;
if (t != null) {
// new一个锁
final ReentrantLock mainLock = this.mainLock;
// 加锁
mainLock.lock();
try {
// Recheck while holding lock.
// Back out on ThreadFactory failure or if
// shut down before lock acquired.
// 获取runState
int rs = runStateOf(ctl.get());
// 如果rs小于SHUTDOWN(处于运行)或者(rs=SHUTDOWN && firstTask == null)
// firstTask == null证明只新建线程而不执行任务
if (rs < SHUTDOWN ||
(rs == SHUTDOWN && firstTask == null)) {
// 如果t活着就抛异常
if (t.isAlive()) // precheck that t is startable
throw new IllegalThreadStateException();
// 否则加入worker(HashSet)
//workers包含池中的所有工作线程。仅在持有mainLock时访问。
workers.add(w);
// 获取工作线程数量
int s = workers.size();
//largestPoolSize记录着线程池中出现过的最大线程数量
if (s > largestPoolSize)
// 如果 s比它还要大,则将s赋值给它
largestPoolSize = s;
// worker的添加工作状态改为true
workerAdded = true;
}
} finally {
mainLock.unlock();
}
// 如果worker的添加工作完成
if (workerAdded) {
// 启动线程
t.start();
// 修改线程启动状态
workerStarted = true;
}
}
} finally {
if (! workerStarted)
addWorkerFailed(w);
}
// 返回线启动状态
return workerStarted;
因为workers是HashSet类型的,不能保证线程安全。
那w = new Worker(firstTask);如何理解呢
private final class Worker
extends AbstractQueuedSynchronizer
implements Runnable
可以看到它继承了AQS并发框架还实现了Runnable。证明它还是一个线程任务类。那我们调用t.start()事实上就是调用了该类重写的run方法。
tryAcquire方法它是不允许重入的,而ReentrantLock是允许重入的。对于线程来说,如果线程正在执行是不允许其它锁重入进来的。
线程只需要两个状态,一个是独占锁,表明正在执行任务;一个是不加锁,表明是空闲状态。
public void run() {
runWorker(this);
}
run方法又调用了runWorker方法:
final void runWorker(Worker w) {
// 拿到当前线程
Thread wt = Thread.currentThread();
// 拿到当前任务
Runnable task = w.firstTask;
// 将Worker.firstTask置空 并且释放锁
w.firstTask = null;
w.unlock(); // allow interrupts
boolean completedAbruptly = true;
try {
// 如果task或者getTask不为空,则一直循环
while (task != null || (task = getTask()) != null) {
// 加锁
w.lock();
// If pool is stopping, ensure thread is interrupted;
// if not, ensure thread is not interrupted. This
// requires a recheck in second case to deal with
// shutdownNow race while clearing interrupt
// return ctl.get() >= stop
// 如果线程池状态>=STOP 或者 (线程中断且线程池状态>=STOP)且当前线程没有中断
// 其实就是保证两点:
// 1. 线程池没有停止
// 2. 保证线程没有中断
if ((runStateAtLeast(ctl.get(), STOP) ||
(Thread.interrupted() &&
runStateAtLeast(ctl.get(), STOP))) &&
!wt.isInterrupted())
// 中断当前线程
wt.interrupt();
try {
// 空方法
beforeExecute(wt, task);
Throwable thrown = null;
try {
// 执行run方法(Runable对象)
task.run();
} catch (RuntimeException x) {
thrown = x; throw x;
} catch (Error x) {
thrown = x; throw x;
} catch (Throwable x) {
thrown = x; throw new Error(x);
} finally {
afterExecute(task, thrown);
}
} finally {
// 执行完后, 将task置空, 完成任务++, 释放锁
task = null;
w.completedTasks++;
w.unlock();
}
}
completedAbruptly = false;
} finally {
// 退出工作
processWorkerExit(w, completedAbruptly);
}
总结一下runWorker方法的执行过程:
while循环中,不断地通过getTask()方法从workerQueue中获取任务
如果线程池正在停止,则中断线程。否则调用3.
调用task.run()执行任务;
如果task为null则跳出循环,执行processWorkerExit()方法,销毁线程workers.remove(w);
这个流程图非常经典:
除此之外,ThreadPoolExector还提供了tryAcquire、tryRelease、shutdown、shutdownNow、tryTerminate、等涉及的一系列线程状态更改的方法有兴趣可以自己研究。大体思路是一样的,这里不做介绍。
tryAcquire方法它是不允许重入的,而ReentrantLock是允许重入的。对于线程来说,如果线程正在执行是不允许其它锁重入进来的。
线程只需要两个状态,一个是独占锁,表明正在执行任务;一个是不加锁,表明是空闲状态。
shutdown方法与getTask方法存在竞态条件.(这里不做深入,建议自己深入研究,对它比较熟悉的面试官一般会问)
创建线程池的五个方法。
线程池的五个状态
execute执行过程。
runWorker执行过程。(把两个流程图记下,理解后说个大该就行。)
比较深入的问题就是我在文中插入的问题。
…期望大家能在评论区补充。
声明:图片来源于网络,侵删。
加入Java知音技术交流,戳这里:Springboot技术交流群
更多Java技术文章,尽在【Java知音】网站。
网址:www.javazhiyin.com ,搜索Java知音可达!
看完本文有收获?请转发分享给更多人