点击上方“Java知音”,选择“置顶公众号”
技术文章第一时间送达!
作者:劳夫子
http://www.cnblogs.com/liuyun1995/p/8400663.html
知音专栏
学习Java并发编程不得不去了解一下java.util.concurrent这个包,这个包下面有许多我们经常用到的并发工具类,例如:ReentrantLock, CountDownLatch, CyclicBarrier, Semaphore等。而这些类的底层实现都依赖于AbstractQueuedSynchronizer这个类,由此可见这个类的重要性。
所以在Java并发系列文章中我首先对AbstractQueuedSynchronizer这个类进行分析,由于这个类比较重要,而且代码比较长,为了尽可能分析的透彻一些,我决定用四篇文章对该类进行一个比较完整的介绍。本篇文章作为概要介绍主要是让读者们对该类有个初步了解。为了叙述简单,后续有些地方会用AQS代表这个类。
1. AbstractQueuedSynchronizer这个类是干嘛的?
相信要许多读者使用过ReentrantLock,但是却不知道AbstractQueuedSynchronizer的存在。其实ReentrantLock实现了一个内部类Sync,该内部类继承了AbstractQueuedSynchronizer,所有锁机制的实现都是依赖于Sync内部类,也可以说ReentrantLock的实现就是依赖于AbstractQueuedSynchronizer类。于此类似,CountDownLatch, CyclicBarrier, Semaphore这些类也是采用同样的方式来实现自己对于锁的控制。
可见,AbstractQueuedSynchronizer是这些类的基石。那么AQS内部到底实现了什么以至于所以这些类都要依赖于它呢?可以这样说,AQS为这些类提供了基础设施,也就是提供了一个密码锁,这些类拥有了密码锁之后可以自己来设置密码锁的密码。
此外,AQS还提供了一个排队区,并且提供了一个线程训导员,我们知道线程就像一个原始的野蛮人,它不懂得讲礼貌,它只会横冲直撞,所以你得一步一步去教它,告诉它什么时候需要去排队了,要到哪里去排队,排队前要做些什么,排队后要做些什么。这些教化工作全部都由AQS帮你完成了,从它这里教化出来的线程都变的非常文明懂礼貌,不再是原始的野蛮人,所以以后我们只需要和这些文明的线程打交道就行了,千万不要和原始线程有过多的接触!
2. 为何说AbstractQueuedSynchronizer提供了一把密码锁?
//同步队列的头结点
private transient volatile Node head;
//同步队列的尾结点
private transient volatile Node tail;
//同步状态
private volatile int state;
//获取同步状态
protected final int getState() {
return state;
}
//设置同步状态
protected final void setState(int newState) {
state = newState;
}
//以CAS方式设置同步状态
protected final boolean compareAndSetState(int expect, int update) {
return unsafe.compareAndSwapInt(this, stateOffset, expect, update);
}上面的代码列出了AQS的所有成员变量,可以看到AQS的成员变量只有三个,分别是同步队列头结点引用,同步队列尾结点引用以及同步状态。
注意,这三个成员变量都使用了volatile关键字进行修饰,这就确保了多个线程对它的修改都是内存可见的。整个类的核心就是这个同步状态,可以看到同步状态其实就是一个int型的变量,大家可以把这个同步状态看成一个密码锁,而且还是从房间里面锁起来的密码锁,state具体的值就相当于密码控制着密码锁的开合。当然这个锁的密码是多少就由各个子类来规定了,例如在ReentrantLock中,state等于0表示锁是开的,state大于0表示锁是锁着的,而在Semaphore中,state大于0表示锁是开的,state等于0表示锁是锁着的。
2. AbstractQueuedSynchronizer的排队区是怎样实现的?
AbstractQueuedSynchronizer内部其实有两个排队区,一个是同步队列,一个是条件队列。从上图可以看出,同步队列只有一条,而条件队列可以有多条。同步队列的结点分别持有前后结点的引用,而条件队列的结点只有一个指向后继结点的引用。
图中T表示线程,每个结点包含一个线程,线程在获取锁失败后首先进入同步队列排队,而想要进入条件队列该线程必须持有锁才行。接下来我们看看队列中每个结点的结构。
//同步队列的结点
static final class Node {
static final Node SHARED = new Node();
//表示当前线程以共享模式持有锁
static final Node EXCLUSIVE = null;
//表示当前线程以独占模式持有锁
static final int CANCELLED = 1;
//表示当前结点已经取消获取锁
static final int SIGNAL = -1;
//表示后继结点的线程需要运行
static final int CONDITION = -2;
//表示当前结点在条件队列中排队
static final int PROPAGATE = -3;
//表示后继结点可以直接获取锁
volatile int waitStatus;
//表示当前结点的等待状态
volatile Node prev;
//表示同步队列中的前继结点
volatile Node next;
//表示同步队列中的后继结点
volatile Thread thread;
//当前结点持有的线程引用
Node nextWaiter;
//表示条件队列中的后继结点
//当前结点状态是否是共享模式
final boolean isShared() {
return nextWaiter == SHARED;
}
//返回当前结点的前继结点
final Node predecessor() throws NullPointerException {
Node p = prev;
if (p == null) {
throw new NullPointerException();
} else {
return p;
}
}
//构造器1
Node() {}
//构造器2, 默认用这个构造器
Node(Thread thread, Node mode) {
//注意持有模式是赋值给nextWaiter
this.nextWaiter = mode;
this.thread = thread;
}
//构造器3, 只在条件队列中用到
Node(Thread thread, int waitStatus) {
this.waitStatus = waitStatus;
this.thread = thread;
}
}Node代表同步队列和条件队列中的一个结点,它是AbstractQueuedSynchronizer的内部类。Node有很多属性,比如持有模式,等待状态,同步队列中的前继和后继,以及条件队列中的后继引用等等。
可以把同步队列和条件队列看成是排队区,每个结点看成是排队区的座位,将线程看成是排队的客人。客人刚来时会先去敲敲门,看看锁有没有开,如果锁没开它就会去排队区领取一个号码牌,声明自己想要以什么样的方式来持有锁,最后再到队列的末尾进行排队。
3. 怎样理解独占模式和共享模式?
前面讲到每个客人在排队前会领取一个号码牌,声明自己想要以什么样的方式来占有锁,占有锁的方式分为独占模式和共享模式,那么怎样来理解独占模式和共享模式呢?实在找不到什么好的比喻,大家可以联想一下公共厕所,独占模式的人比较霸道,老子要么就不进,进来了就不许别人再进了,自己一个人独自占用整个厕所。
共享模式的人就没那么讲究了,当它发现这个厕所已经可以用了之后,它自己进来还不算,还得热心的问下后面的人介不介意一起用,如果后面的人不介意一起使用那就不用再排队了大家一起上就是了, 当然如果后面的人介意那就只好留在队列里继续排队了。
4. 怎样理解结点的等待状态?
我们还看到每个结点都有一个等待状态,这个等待状态分为CANCELLED,SIGNAL,CONDITION,PROPAGATE四种状态。可以将这个等待状态看作是挂在座位旁边的牌子,标识当前座位上的人的等待状态。这个牌子的状态不仅自己可以修改,其他人也可以修改。
例如当这个线程在排队过程中已经打算放弃了,它就会将自己座位上的牌子设置为CANCELLED,这样其他人看到了就可以将它清理出队列。还有一种情况是,当线程在座位上要睡着之前,它怕自己睡过了头,就会将前面位置上的牌子改为SIGNAL,因为每个人在离开队列前都会回到自己座位上看一眼,如果看到牌子上状态为SIGNAL,它就会去唤醒下一个人。只有保证前面位置上的牌子为SIGNAL,当前线程才会安心的睡去。
CONDITION状态表示该线程在条件队列中排队,PROPAGATE状态提醒后面来的线程可以直接获取锁,这个状态只在共享模式用到,后面单独讲共享模式的时候会讲到。
5. 结点进入同步队列时会进行哪些操作?
//结点入队操作, 返回前一个结点
private Node enq(final Node node) {
for (;;) {
//获取同步队列尾结点引用
Node t = tail;
//如果尾结点为空说明同步队列还没有初始化
if (t == null) {
//初始化同步队列
if (compareAndSetHead(new Node())) {
tail = head;
}
} else {
//1.指向当前尾结点
node.prev = t;
//2.设置当前结点为尾结点
if (compareAndSetTail(t, node)) {
//3.将旧的尾结点的后继指向新的尾结点
t.next = node;
//for循环唯一的出口
return t;
}
}
}
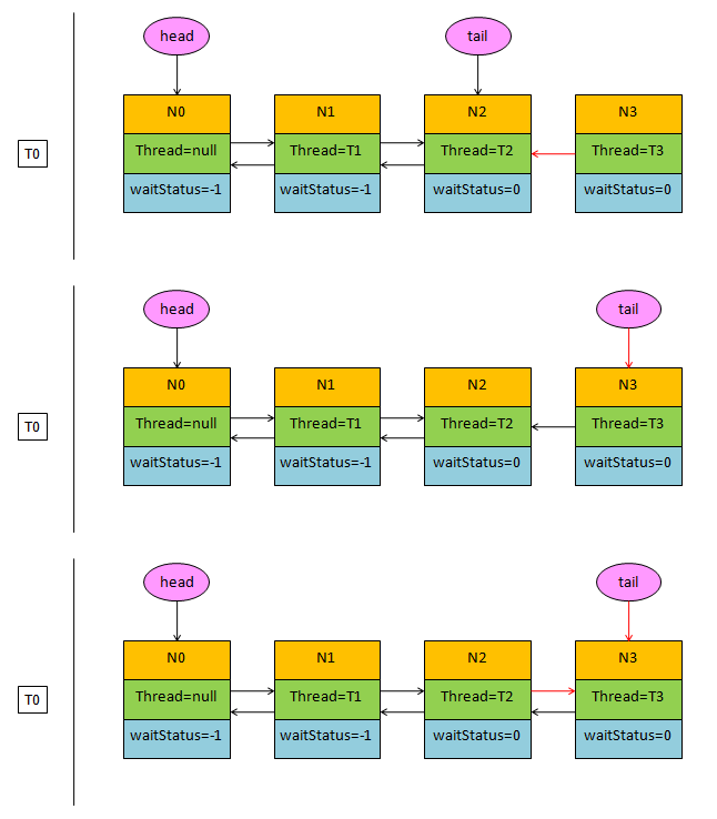
}注意,入队操作使用一个死循环,只有成功将结点添加到同步队列尾部才会返回,返回结果是同步队列原先的尾结点。下图演示了整个操作过程。
读者需要注意添加尾结点的顺序,分为三步:指向尾结点,CAS更改尾结点,将旧尾结点的后继指向当前结点。在并发环境中这三步操作不一定能保证完成,所以在清空同步队列所有已取消的结点这一操作中,为了寻找非取消状态的结点,不是从前向后遍历而是从后向前遍历的。还有就是每个结点进入队列中时它的等待状态是为0,只有后继结点的线程需要挂起时才会将前面结点的等待状态改为SIGNAL。
注:以上全部分析基于JDK1.7,不同版本间会有差异,读者需要注意