微信号 jinglailvshi
功能介绍 一朝相知,长久朋友。欢迎关注景来律师,请您多提意见建议。 交流热线:0516--86251625
来源丨《民事诉讼管辖精义:原理与实务》
(关注本号:法律人有益加强交流,共襄民主法治;
当事人可以后台留言,免费咨询法律问题)
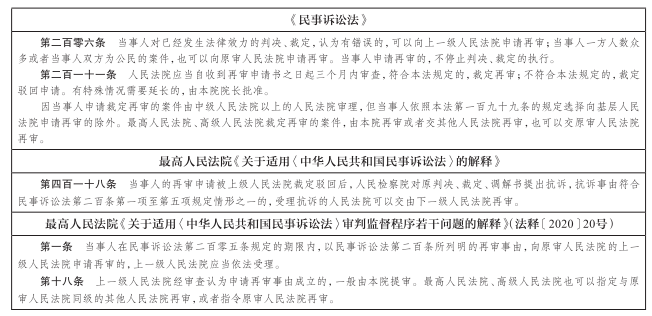
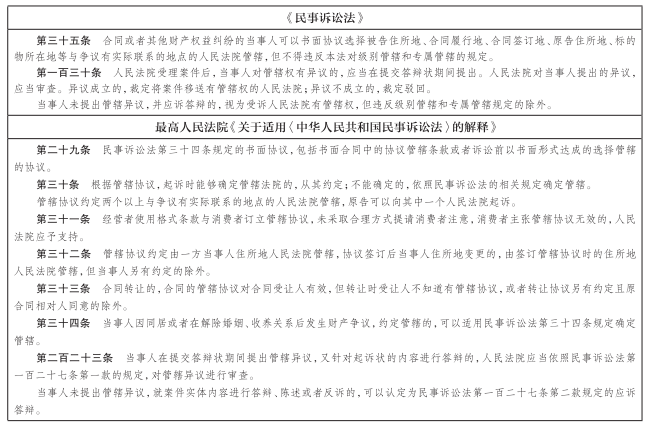
(在线点击图片放大查阅 效果更佳)
点我,你会慢慢爱上我
微信扫一扫关注该公众号