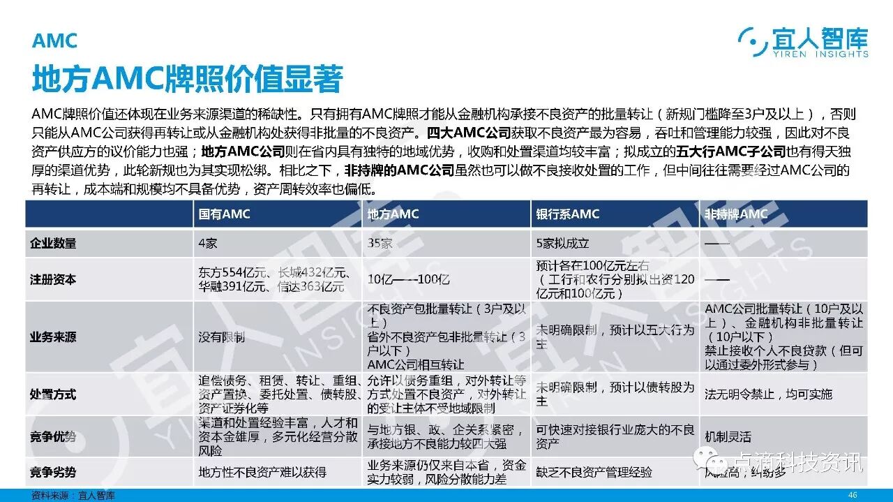
宜人智库:中国现行金融牌照监管梳理

点滴科技资讯