❉所有努力皆不白费,所有付出必有回响❉
从2010年开始,全国硕士研究生入学考试的英语试卷分为了英语(一)和英语(二)。有很多考生不明白二者之间的区别,便开始盲目复习,导致白白浪费了宝贵的备考时间。
那么,英语一和英语二到底有哪些区别呢?
别着急,下面学长来带你系统全面地了解一下哦~
一、适用专业不同。
二、题型分值不同。
三、英一和英二词汇要求对比
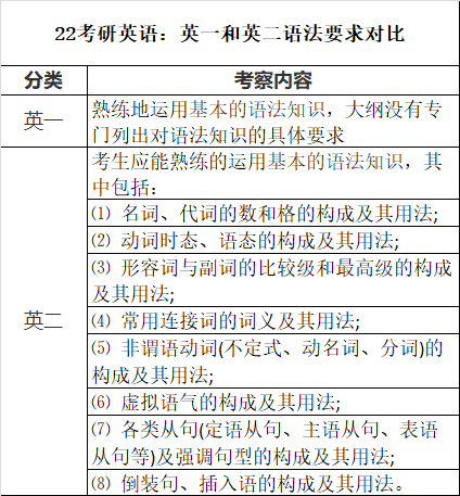
四、英一和英二语法要求对比
五、英一和英二阅读要求对比
英语一的题材和体裁没有明确限制,英语二要求考生应能读懂不同题材和体裁的文字资料,题材包括经济、管理、社会、文化、科普等,体裁包括说明文、议论文和记叙文等。
六、英一和英二翻译要求对比
七、英一和英二完型要求对比
八、英一和英二新题型要求对比
九、英一和英二大作文要求
十、试题难度不同。
总体来看,一般学硕考英一,专硕考英二,但一些较好的院校同样也会要求专硕考英语一,这个还需要同学们仔细查看报考院校的招生专业目录要求。
英语一的考试难度要略高于英语二,而且,在调剂时,选考英语一的同学是可以顺向选考英语二的专业调剂的。
--END--
--考研干货合集--
最新资讯23考研趋势 | 阅卷揭秘 | 初试考场 | 报考人数 | 弃考率 | 准考证 | 答题卡
择校:北科材料 | 北化化工 | 北工材料 | 上大材料 | 北航材料 | 西工大材料 | 不歧视院校名单 | 学科排名
材科基资源:思维导图 | 名词解释 | 每日跟学 | 入门计划 | 专业课划重点 | 易混知识点
政治资源:政治80+ | 重要会议 | 时间轴 | 常考文献 | 土地政策 | 周年纪念日 | 四套卷 | 马原分析题 | 马恩列著作 | 第一次事件
英语资源:英语全程 | 英语80+ | 阅读难易表 | 小作文 | 试卷分析 | 每日带背
经验贴:北科 | 上大 | 东大 | 山大 | 南航 | 燕大| 北航 | 北工 | 北化 | 北理 | 大工 | 湖大 | 武理 | 西安交通 | 西工大 | 西南交通 | 华理 | 山财 | 太理
备考:23考研群 | 二战指导 | 专业课视频 | 作息表 | 一对一 | 时间分配
常识:推免 | 985院校 | 211名单 | 大学排名 | 初试考题 | 学硕/专硕 | 五类数学 | 学科门类 | 国家线 | 报录比 | 新大纲 | 加分政策 | 报考条件 | 研招网 | 网上报名
录取:政审/调档/组织关系 | 录取通知书
球分享
球点赞
球在看