❉所有努力皆不白费,所有付出必有回响❉
畅研版权,侵权必究
--END--
--考研干货合集--
最新资讯四套卷押题汇总 | 阅卷揭秘 | 初试考场 | 报考人数 | 弃考率 | 准考证 | 答题卡
择校:北科材料 | 北化化工 | 北工材料 | 北邮通信 | 北理机械 | 北航材料 | 上大材料 | 大工材料 | 湖大材料 | 河工大材料 | 武理材料 | 东大材料 | 南航材料 | 不歧视院校名单 | 学科排名
公开课:北科 | 北化 | 北航 | 上大 | 北工 | 北邮 | 厦大 | 河工大 | 大工 | 武理 | 东大 | 哈工大 | 北理 | 数学 | 英语
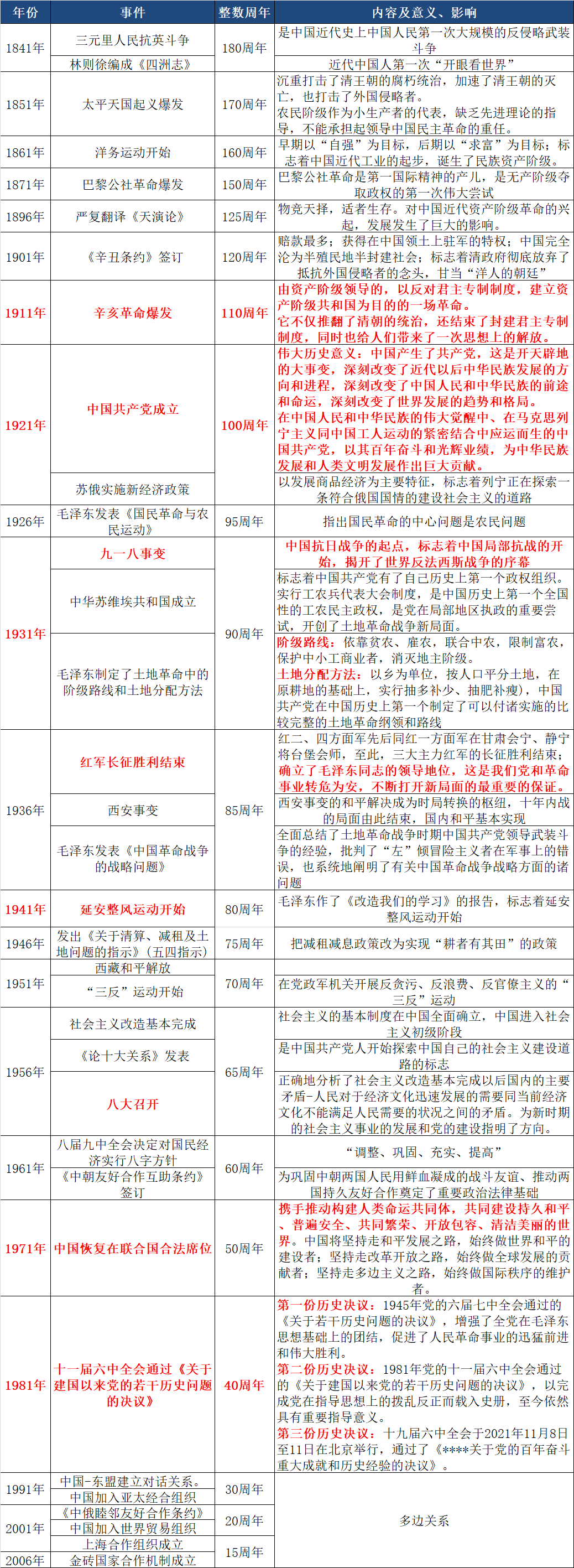
政治资源:政治80+ | 重要会议 | 时间轴 | 常考文献 | 土地政策 | 周年纪念日 | 四套卷 | 马原分析题 | 马恩列著作 | 第一次事件
英语资源:英语全程 | 英语80+ | 阅读难易表 | 小作文 | 试卷分析
经验贴:东大835 | 北航911 | 北化810 | 北科814 | 厦大806 | 山大860
备考:21考研群 | 二战指导 | 专业课视频 | 作息表 | 一对一 | 时间分配
常识:推免 | 985院校 | 211名单 | 学硕/专硕 | 初试科目 | 学科门类 | 国家线 | 报录比 | 新大纲 | 加分政策 | 报考条件 | 研招网 | 网上报名
录取:政审/调档/组织关系 | 录取通知书
球分享
球点赞
球在看