报告简版,全文请联系对口销售索要
—●●●●—
投资要点
—●●●●—
一、从紧缩转向宽松,政策环境改善是2019年中国资本市场的核心宏观变量。
1.1、宏观调控政策基调将继续宽松,对冲经济下行压力。1)货币政策稳健偏积极,强力严监管和去杠杆告一段落,信用传导机制的改善还需要时间,但市场利率会继续下行。2)财政政策更积极,重点围绕减税降费、政策性救助基金等发力,赤字率提升、专项债发行、国开行等广义财政资金都有宽松空间。
1.2、“放水”立足于对冲风险而非强力刺激。1)海外环境制约,在美国加息周期结束之前,国内货币政策要维护汇率的稳定性,只能被动对冲贸易摩擦和经济下行的负面影响;2)国内环境制约,房地产调控较难转向“新一轮刺激”。
1.3、政策环境改善的核心在于更重视市场化的力量,放松管制、激发市场活力,不是“大水漫灌”而是“一溪流水滋润万物”。参考80年代以减税和供给学派为核心的里根新政,中国重塑市场化增长方式有助于从高增长转向高质量。
二、一溪流水泛轻舟,2019年中国股市迎来增量资金、筑底孕育新生
2.1、西水东来,2019年海外股市的调整风险仍将继续释放,相关性较弱的A股有望先成为避风港而被增持,进而迎来海外流动性改善的转机。1)2019年美股有进一步走熊的风险,美国经济和企业盈利增速放缓的概率大。2)每次美股走熊都会结束美国加息周期的进程,有助于避险资产和新兴市场反弹。
2.2、中国资本市场正成为全球长线资金配置的宠儿。1)债市和股市加速对外开放,低估值的优质资产将迎来长线外资。2)银行公募理财、养老金入市。
2.3、制度改革进一步提升中国资本市场的活力,A股聚焦科创板,港股聚焦互联互通的新进展。1)科创板、注册制将改变A股的游戏规则,提升科技创新的重要性。2)互联互通的深化,将有利于港股的价值修复以及桥头堡地位。
三、策略建议:防守反击、先债后股,股市乃螺蛳壳里做道场、结构性行情
3.1、行情展望:宏观下行风险和政策宽松交织,指数平庸,但主题性机会精彩,A股机会多于港股。1)大盘指数底部徘徊,基本面下行压制权重股,但长线资金入场提供支撑。2)中期流动性改善和市场化改革,驱动主题行情。
3.2、策略:防守反击,配置有安全边际的资产,聚焦政策红利找“阿尔法”。
1)防守,精选香港的美元债、境内的信用债;战略性看好可转债。
2)反击,精选A股和港股。思路一:精选优质成长股,聚焦于刺激内需、减税和放松管制等政策红利。思路二:逢低配置传统核心资产,立足长线价值。
风险提示:新兴市场危机可能进一步蔓延、欧美日发达市场股市可能补跌调整、中国经济下行可能超预期。
—●●●●—
报告正文
—●●●●—
1、从紧缩转向宽松,政策环境改善是2019年中国资本市场的核心宏观变量
1.1、宏观调控政策基调将转向宽松,对冲经济下行压力
首先,2019年中国经济增速将延续下行趋势,稳定就业的压力进一步加大,从而倒逼政策基调转向宽松。2018年中国强力推行“去杠杆”叠加“严监管”的紧缩政策,战略方向正确,但实施过程中遭遇了中美贸易摩擦、美国持续加息,导致实体流动性超预期紧张,引发债务风险和股市流动性风险,压制经济下行。2019年上半年出口、地产投资、制造业投资、消费的增速难有起色甚至有超预期下行压力,有可能超预期增长的是基建,但也只是避免失速风险。
第二,2019年政策基调从2018年的“强力去杠杆、严监管”转向稳健务实、休养生息。2018年10月31日政治局会议对经济形势的判断是:稳中有变,经济下行压力有所加大,要高度重视,增强预见性,及时采取对策。这预示政策基调改变,对冲政策将更积极,稳就业、稳金融、稳外贸、稳外资、稳投资、稳预期。
第三,2019年货币政策将稳健偏积极,但信用的传导机制改善还需要时间,从“放水”到经济增速见底的时间仍有不确定性,相对确定的是市场利率将会继续下行。2018年三季度以来央行连续两次降准,提供中长期流动性,然而,广大银行和实体企业秉承顺周期经营,社融增速持续回落,资金的避险需求依然较强,结果是,银行间回购利率中枢下降、短期国债利率以及各种理财产品收益率持续下行。
第四,2019年财政政策将更积极,发挥更大的逆周期对冲作用。在经济下行期,需要积极财政政策发挥逆周期调节的作用,如果片面强调去杠杆、约束债务,把逆周期的财政政策变成了顺周期,反而可能激化债务风险。2018年上半年受到财政整顿、表外融资受限等影响,财政政策实质上是紧缩的,导致基建投资增速大幅下滑;2018年下半年减税推进、专项债发行加速,财政政策才开始发力。
2019年政府赤字率、一般债及专项债发行、国开行等广义财政资金等方面都可以发挥更大的宽松作用。
1)赤字率:2018年预算目标赤字率仅2.6%,较2017年3%下降,留出了财政空间,2019年可以提高到3%,甚至突破3%;
2)一般债及专项债发行:2016、2017、2018年新增地方政府专项债额度分别为4000亿、8000亿、13500亿,2019年有望继续扩容;截止2018年10月地方政府债务余额18.4万亿,较2018年底限额20.99万亿仍有2.5万亿空间,其中一般债务余额较限额低1.4万亿,专项债余额较限额低1.1万亿,可以充分利用;存量债务替换已经接近尾声,专项债或可在化解地方政府隐性债务上发挥更大作用。
3)国开行等广义财政资金也可能是增量资金的来源。比如2015年-2018年央行通过PSL向国开行注入资金,成为支持棚改的重要资金来源等;2015年国开行向邮储银行发行专项建设债券,将债券收入以股本方式投入国开发展基金,通过国开发展基金为投资项目注入资本金。在支持民企融资上,国开行也可发挥更多作用,国开行党委书记表示将加强与地方政府合作,积极参与设立政府性救助基金,研究安排专项贷款,帮助民营企业解决被“三角债”拖欠等问题。
4)2018年强力去杠杆的政策环境影响了地方政府融资,2019年随着政策纠偏,地方政府融资环境将改善。
1.2、“放水”立足于对冲风险而非强力刺激
首先,海外环境制约。在美国加息周期结束之前,国内货币政策要维护汇率的稳定性,只能被动对冲贸易摩擦和经济下行的负面影响。
1)汇率政策和中美利差约束中国“放水”力度。当前中、美长期国债利差已经缩窄至27个bp,因此,保持人民币汇率和外汇储备的稳定是货币政策放松的掣肘。预期2019年中国基准利率下行的空间不大,降准为代表的量化宽松工具的空间更大,汇率的阶段性波动也有望成为被动对冲外部风险的方式。
2)中美贸易摩擦的进展,也会影响中国货币宽松的节奏。2019年中国宽松的力度需等待贸易战的进一步形势明朗化,如果贸易战逐步缓和,则货币政策只是起到预防作用的“小宽松”;如果贸易战愈演愈烈,那么降息降准力度都会加大。
其次,国内社会环境制约以房地产为基础的信用扩张。面对经济下行压力,房地产调控虽然有可能局部改善、回归正常化,但是较难转向“新一轮刺激”。 首先,房地产为代表的资产泡沫隐忧较大,当前房地产库存处于低位而价格处于高位,如果“大放水”刺激房地产则容易导致房价继续大涨,从而加大贫富差距等社会矛盾,不利于社会和谐和政治稳定。其次,居民杠杆率上升速度过快,2008年末居民杠杆率为17.9%,2018年预计会升至53%,继续大举加杠杆将加大金融风险。
1.3、政策环境改善的核心是更重视市场化的力量,一溪流水滋润万物
政策环境改善的核心在于更重视市场化的力量,改革开放、放松管制、促进资本市场健康发展和创新,激发市场活力,不是“大水漫灌”而是“一溪流水滋润万物”。
首先,一系列市场化的政策组合拳,在宏观经济下行的冬天点燃信心的星星之火,突出变现为充分肯定民营经济的重要地位和作用,大力支持民营企业发展壮大;通过各种方式增强金融机构对民营企业的信心,接近民企融资问题;营造公平竞争环境。要打破各种各样的“卷帘门”、“玻璃门”、“旋转门”。
其次,信用“定向宽松”,科技创新型企业、民营企业、中小微企业将迎来流动性环境的显著改善。随着一系列政策发力纠偏,比如要求对民营企业的贷款要实现“一二五”的目标、设立“民营企业债券融资支持工具”等,信用定性宽松已成。
第三,2019年以大规模的减税降费、政策性救助基金等,降低企业的负担、增加居民可支配收入,以更加市场化的方式取代政府主导的粗放式投资刺激,从而,财政政策起到激发市场活力、四两拨千斤的作用,这才是正确的战略战术。
减税降费。在习总书记召开民营企业座谈会讲话上,“减税”是支持民营企业发展6个方面举措的第一条。2018年已出台的减税政策将在2019年继续体现,2019年可能继续推进增值税改革,对小微企业、科技型初创企业普惠性税收免除等。
国家主席习近平指出,对地方政府加以引导,对符合经济结构优化升级方向、有前景的民营企业进行必要财务救助。省级政府和计划单列市可以自筹资金组建政策性救助基金。
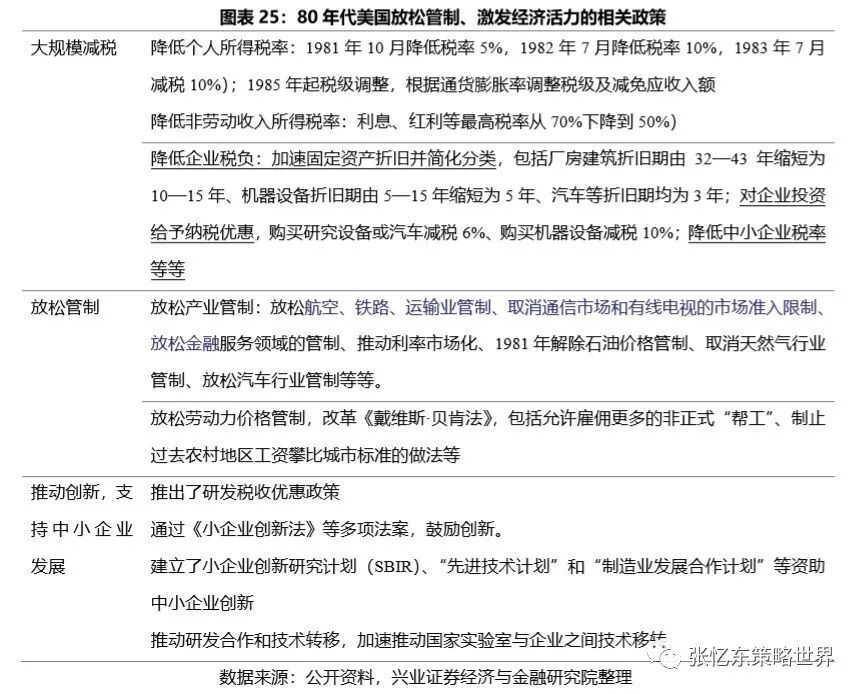
1.4、里根新政的启示:中国重塑市场化增长方式有助于高质量发展
参考80年代以减税和供给学派为核心的里根新政,我们得到的启示是:中国重塑市场化增长方式有助于中国经济发展从高增长转向高质量,随着经济体量的增长,作为世界第二大经济体,经济增速降速很正常,只要不是休克式失速,中国经济的韧性和发展潜力依然不容轻视,中国经济效率提升带来的机会依然巨大。
上世纪80年代初,美国经济还留在滞胀的阴影中,里根政府通过大幅度减税,放松对交通运输、通信、金融、能源、汽车等各行业的管制,放松劳动力价格管制,推动创新和中小企业发展的各种政策,成功的引导美国顺利度过经济转型期。
里根新政的最重要的成果是,70年代后期止步不前的劳动生产率在80年代加速提升,私人企业固定资产投资中知识产权投资的占比从80年代初12%上升到80年代末20%以上,最终孕育了90年代美国的科技热潮。
2、一溪流水泛轻舟,2019年中国股市迎来增量资金、筑底孕育新生
2.1、西水东来,2019年美股风险有利于中国股市资金面否极泰来
2019年上半年美国经济和企业盈利增速放缓的概率较大,美股有进一步走熊的风险,继续压制以全球配置型资金主导的新兴市场股市,但是,相关性较弱的A股有望基于相对收益而被视为避风港、得到增持。一旦美国货币政策开始调整,加息周期中断、结束、甚至转向降息,那么,海外流动性将迎来改善的转机。
首先,2019年美国自身经济和企业盈利有放缓的压力,将压制美股行情。
1)2019年美国难以继续独善其身。2017年全球经济共同复苏为美国经济增长提供了重要的推动力,2018年美国以外的其他经济体增长已显疲态。
2)2018年税改是对美国经济超预期的重要支撑。根据兴业证券宏观团队判断,税改的拉动作用接近尾声,美国三季度数据已经显出端倪。
3)2018年前三季度标普500净利润同比增长了22.5%,然而税前利润仅同比增长了14.5%,意味着大幅度减税贡献了约8个百分点的增长,而考虑到基数效应,减税对于企业利润改善的强力刺激效应也将在2019年消失。
4)税改吸引海外资金在2018年大幅回流美国,并推动了企业投资和回购,但是,2019年税改的刺激效应减弱,而持续加息的累积效应的冲击将提升。从2004年小布什减税的例子来看,海外资金回流往往仅持续1年左右。
其次,历史经验显示,每次加息周期的影响从量变到质变时,利率持续上升的累积效应最终会伤害美国经济和美股,进而,每次美国经济和股市遭遇下行压力时,联储往往都会停止加息甚至降息。
回顾1981-1987年沃尔克主导美联储而里根总统主政美国时期,当时跟美国如今都是采用“紧货币+宽财政”的政策组合,利率、美元持续保持强势,加剧了全球流动性风险,导致拉美危机,被世人公认为“大鹰派”的美联储主席沃尔克也主导从加息转为降息。
1997年亚洲金融危机,标普500指数在危机发生初期继续上涨,直到1998年7月俄罗斯债务危机爆发以后,标普500 开始补跌,于是1998年9月和10月美联储连续两次降息。
在美国加息周期后期,为了防范潜在的金融风险,建议密切跟踪两个指标:
1)长、短期国债期限利差。加息周期后期,10年期和2年期国债的利差往往会转负,每次利差转负之后往往都出现经济衰退。美股走熊的风险显现,则与利差转负常常是同步或略微滞后,但领先于经济衰退。
2)信用利差。当前美国的BAA级公司债利差、高收益债利差都处于低位,2018年10月开始上行,当利差飙升时,往往意味着金融市场的风险激化。在美联储缩表和继续加息的进程停止之前,信用债市场压力有望进一步加大,而利差将上升。
2.2、中国资本市场正成为全球长线资金配置的宠儿
2.2.1、加速对外开放,中国资本市场从边缘走向全球配置舞台中央
首先,相比中国经济和资本市场在全球的占比和排名,全球投资者对中国资产的配置严重偏低。1)2017年中国的GDP占全球的比重超过15%、股票市值规模(包括A股、B股、港股中资股、海外中概股)占全球股票市值的比例高达17%;债券市场规模占全球债券市场规模的比重超过12%。2)以IMF提供的全球组合投资的数据来看,2017年末,外资配置中国境内债券占配置全球债券的比重不到1%,外资配置中国境内股票占配置全球股票的比重仅2.5%。3)以海外投资者占股票市场的比重来看,日本、韩国、中国台湾在开放资本市场以后,海外投资者持股占比都达到了20%-30%,而当前外资持有A股流通市值的比例仅3.17%。
其次,2019年中国积极推动债券市场和股票市场对外开放、吸引外资流入。
沪伦通基本框架已落地;
2019年5月及8月 MSCI将分步把A股纳入因子从5%提升到20%,2020年将中盘股纳入;
富时罗素GEIS指数集合将在2019-2020年纳入A股;
彭博2019年4月将中国债券纳入彭博巴克莱全球综合指数,用时20个月分步完成,占指数权重达5.49%;
中国债券纳入彭博指数或可能促使摩根大通新兴市场国债指数、花旗全球国债指数纳入中国债券。
2.2.2、海外风险释放时,先调整的中国资产更能吸引外资old money
首先,2018年中国资本市场在重重压力下,即使2018年人民币面临贬值压力,也没有改变外资加速流入的趋势。1)A股市场上,2018年初至11月12日陆股通流入资金约2580亿元,较2017全年2000亿、2016年600亿、2015年185亿的流入规模继续加速。2)债券市场上,外资持有国债的比例从2015年12月2.62%提升到2018年8月8.08%, 2018年二季度和三季度,外资持有国债的增量占国债市场整体增量的比例达到51%、27%。
其次,2019年欧美货币政策收紧和全球经济下行导致金融风险释放时,已经率先调整的中国资产具有更好的性价比和相对收益。
1)2018年初至11月9日,全球主要股市以美元计价的表现中,中国股市排名倒数,A股上证综指下跌26.5%,仅次于爆发货币危机的阿根廷、土耳其,香港恒生指数下跌了14.64%,排名也是倒数。
2)以估值来看,香港恒生指数、恒生国企指数、A股沪深300指数PE处于2010年以来的底部区域,且处于全球低位;
3)在PB-ROE框架下来看,中国权益资产PB相对于ROE明显偏低,中国经济的稳健性明显好于其他新兴市场。
2.2.3、银行公募理财、养老金入市,中国资本市场迎来更多的长钱
首先,中国资本市场的机构化特征越来越明显,并且长期资金开始加速入场。现有的机构投资者的发展趋势来看,外资增长迅猛,基金发展平稳,社保、保险等长期投资者占专业机构投资者稳定提升,阳光私募正遭遇高速发展之后的瓶颈期。
具体而言,1)陆股通、QFII和RQFII所代表的外资持股市值占专业机构投资者(不含一般法人)的比例已经从2010年3.48%提升到2018年Q3的18.16%;2)社保、企业年金、保险等长期投资者占专业机构投资者的比例从2010年30.13%提升到41.67%;3)基金的占比从2010年60.91%降低到29.01%。4)阳光私募为代表的绝对收益投资者占比从2010年1.15%提升到近两年6.83%左右徘徊。
其次,2019年银行公募理财、养老金入市将成为与外资交相辉映的亮点,长期资金正加速改变中国资本市场的生态环境和游戏规则,使之真正走向成熟。
1)养老金将成为A股市场重要的长期投资者,2017年末全国基本养老基金余额5万亿元,预留一定支付费用后按照人社部估计约60%可用于投资,其中股票、基金投资上限30%,则入市资金的理论上限可以达到9000亿元。截至2018年9月底,已经有15个省政府与社保基金理事会签署委托投资合同,合同总金额7150亿元,其中4166.5亿元资金已经到账并开始投资。
2)2019年银行公募理财资金将值得格外重视,我们预期它将很快异军突起,在A股专业投资者中占据重要一席。一方面,《商业银行理财业务监督管理办法》和《商业银行理财子公司管理办法(征求意见稿)》逐步放开限制,允许公募理财产品直接投资股票,不再设置销售起点门槛,销售渠道扩充,允许理财子公司发行分级理财产品,非标投资政策放松超预期——债权类资产投资余额不得超过理财产品资产等等。另一方面,截止11月底,工农中建四大行以及招行、交行等15家商业银行已经设立理财子公司,合计出资资本金1100多亿元。
2.3、制度改革进一步提升中国资本市场的活力,A股聚焦科创板,港股聚焦互联互通的新进展
首先,深刻思考科创板的设立,可以更清晰地理解2019年乃至未来数年中国资本市场推动产业升级、科技创新的重点方向。为什么如此高规格宣布设立科创板?
用国际通用的市场化方式推动科技创新、产业升级。在中美博弈的背景下,中国将全面淡化政策主导性的中国制造2025,取而代之的是运用欧美等国际通用的方式——让资本市场在创新驱动、产业升级中起到决定性作用。根据上交所和证监会目前披露的信息看:科创板将推行注册制;盈利要求有望放松;可能会接受同股不同权;进度可能超预期,上交所相关官员表示科创板将争取在2025年上半年“见到成效”。
科创板所肩负的是资本市场改革、重塑的历史使命,将对创新型企业的包容性将大大提升,将促进科技和资本的融合、加速创新资本的形成和有效循环、完善风投资金退出渠道,助力创新型企业融资。
科创板聚焦的细分领域大概率跟“中国制造2025”十大重点领域向吻合,从而,有助于引领未来数年中国资本市场成长行业的方向,至少指明了主题投资的方向。
其次,香江彼岸,港交所IPO制度改革掀起了新经济企业上市浪潮,与科创板一起助推中国经济的科技创新和产业升级。
2018年上市了小米集团、美团点评、平安好医生、同程艺龙等等新经济的公司,以及百济神州、信达生物等创新药龙头。2018年港股主板IPO中科技硬件、软件、医疗保健融资金额占比超过了40%。
为了顺应海外资金配置中国资产以及中国财富进行全球化配置的大潮流,我们预期未来互联互通将不断深化,比如债券通南下、衍生品、新股通、ETF通这些问题都将伴随着中国进一步改革开放和一带一路倡议的进展而逐步解决。
3、投资策略:防守反击、先债后股,股市乃螺蛳壳里做道场、结构性行情
3.1、宏观下行风险和政策宽松交织,指数平庸、主题精彩,A股机会多于港股
3.1.1、大盘指数底部徘徊,基本面下行压制,长线资金布局支撑
首先,受制于基本面,2019年指数也难有大的表现。经济下行阶段,和宏观相关性较强的指数权重股盈利有下行压力,从而压制股价。
库存周期向下,盈利有下行压力。1)在去库存结束、PPI见底之前,中国权益资产盈利,特别是跟宏观经济相关性大的权重股将继续下行。2)A股三季报已经确立了盈利下行的趋势。3)海外上市的中资股以港币或美元计价的EPS还将额外受到人民币汇率贬值带来的压力。
盈利的焦点从供给侧走向需求侧。过去两年受益于供给侧去产能、需求侧经济小周期回升的美好时光结束,周期性行业龙头公司未来盈利将从当前处于历史高水平的毛利向正常回归。供给侧:去产能力度边际放缓;行业持续高盈利,行业固定资产投资增速转而上升;环保政策执行力度存在纠偏可能。需求侧:随着经济下行,总需求增速下行的压力大。
其次,从更长的时间维度来看,周期性的盈利低谷、加上更具有性价比的估值,也正是长线资金布局白马蓝筹的良机。
核心资产的长期大逻辑并没有改变,中国经济转型期优胜劣汰、强者恒强。
随着中国资产走向全球资产配置的舞台,以外资为代表的长线资金将持续逢低布局中国各领域的核心资产。
3.1.2、中期流动性改善和市场化改革,驱动主题行情
过去半年在政策执行层面的行政化干预将被纠正、减弱,宏观调控的思路更加重视市场的声音和市场化的方式,从而,过去数年遭受政策利空而加速出清的细分行业迎来景气的低位改善。
随着流动性的改善,跌幅巨大、数量众多的中小创公司因为炒作主题而活跃度提升,但是,考虑到商誉减值、经营能力下滑等影响盈利成长性的诸多变数,最终少数真正有核心竞争力的成长股具备真正的赚钱效应。大多数的中小创公司则让投资者陷入“伪成长”的割韭菜游戏陷阱,呈现主题精彩、赚钱不易。
3.1.3、中国权益资产中,A股的机会好于港股
首先,A股受国内流动性改善影响更大,而港股受到海外流动性环境和基本面的负面影响较大;其次,政策红利对于A股的投资者结构更有影响力;第三,A股的中小盘股成交远比港股活跃
3.2、策略建议:防守反击,配置“安全”资产,聚焦政策红利找“阿尔法”
3.2.1、防守,先债后股,围绕流动性改善和经济下行而配置资源
首先,积极配置香港的美元债。中资海外美元债收益率很高,民企高达10%以上,国企也普遍6%左右甚至更高,隐含太高的风险溢价,对于企业债务违约和人民币贬值过度担忧和反应,但是,后续受益流动性宽松,信用风险下降,人民币贬值的风险在2019年大概率会低于预期。
其次,积极精选境内的信用债,战略性看好正面临双向大扩容的可转债。
首先,供给端,可转债作为市场化债转股的理想工具,在控制企业杠杆率、降低债务风险上可以发挥更大作用。可转债票息较低,能有效降低企业的财务成本;自身有交易市场,体现市场化特征;可转债市场存量规模超过2000亿元,如果政策支持力度加大,可转债市场有望大扩容。
第二,需求端,银行理财子公司公募理财放行之后,可转债以其防守加弹性的特质,有望受到此类偏保守投资者的青睐。
第三,债市在2019年上半年整体上继续受益中国流动性宽松、全球经济走弱。
3.2.2、反击,精选A股和港股机会
选股思路一:存量资金聚焦优质成长股,行情风格偏重中小市值、科技创新、民营经济,基本面受益于内需市场增长、减税和行业政策改善。
看好金融科技、云计算及大数据、5G、军工、新能源、新能源车产业链、油服产业链、医药等行业景气改善或维持较高景气的领域。
选股思路二:聚焦传统核心资产,立足长线思路选股
2019年国内外基本面的“冷风”继续压制传统蓝筹股行情,难有指数型大行情,更多是低位波动,适合依据均值回归进行逆向投资。建议立足长期基本面逻辑,逢低布局短期受压制的保险、消费等低估值核心资产。
选股思路三:博弈政策主题型的机会,聚焦房地产、建筑的弹性,关注稳增长政策的力度。
4、风险提示
新兴市场危机可能进一步蔓延、欧美日发达市场股市可能补跌调整、中国经济下行可能超预期。
本报告中涉及的行业观点及标的研究内容全文均整理自已发布的报告,完整的研究观点和风险提示请参阅正文中提到的相关研究报告全文。
相关报告:
以史为鉴:厨房里的那群“不速之客”在哪里? ——美联储各轮加息周期及危机专题系列之二
否极泰来的芳华 ——中国权益资产和港股市场2018年中期展望
从“旷野徘徊”到“迦南美地” ——2018年兴业证券海外春季策略会之海外市场展望
短期波动骤升及长期价值重估
注:文中报告依据兴业证券经济与金融研究院已公开发布研究报告,具体报告内容及相关风险提示等详见完整版报告。
证券研究报告:《一溪流水泛轻舟——中国权益资产2019年投资策略 (兴业海外策略20181127)》
对外发布时间:2018年11月27日
报告发布机构:兴业证券股份有限公司(已获中国证监会许可的证券投资咨询业务资格)
本报告分析师 :
张忆东 SAC执业证书编号:S0190510110012
SFC HK执业证书编号:BIS749
自媒体信息披露与重要声明