—●●●●—
投资要点
—●●●●—
一、海外风险继续升级:美股走熊的车轮正滚滚向前,但货币紧缩仍未停止
1.1、我们自10月初开始提示美股走熊的风险,标普500指数跌幅已达15%,而其自9月21日高点至今已经下跌了18%,接近技术性熊市标准。
1.2、12月美联储会议迎来预期中的加息,但是联储对2019年的展望并不如市场预期般鸽派,美总统特朗普对联储主席鲍威尔的指责加剧了市场的不安。联储预计加息次数从3次下调至2次,鲍威尔认为缩表目前并不需要改变。
1.3、全球流动性还将持续一段时间,美国的金融状况正快速恶化,海外风险有可能超预期。近期,baa级企业债利差和高收益债利差快速上行。按照联储和欧央行目前的缩表计划,2019年美欧日三大央行的总资产同比有可能转负。
二、中国宏观政策“螺蛳壳里做道场”,靠资本市场为抓手来激发市场活力
2.1、受内部和外部环境制约,宏观政策难以走“大放水加杠杆+大刺激房地产”的老路,只能“加大对冲+保持定力+激发市场活力”。我们年度策略“一溪流水泛轻舟”的判断,与2018年中央经济工作会议的基调吻合:1)稳健的货币政策要松紧适度,该表述比去年积极,与2014年经济工作会议表述相同,但当前外部环境比2014年末“复杂严峻”,受中美关系、汇率等约束。2)积极的财政政策要加力提效,加力点是“实施更大规模的减税降费,较大幅度增加地方政府专项债券规模”,对地方债务风险的约束方面保持定力。3)地产政策保持定力,“房住不炒”;“因城施策、分类指导”,防止暴涨暴跌符合预期。
2.2、华山只有一条路,走出险境需要深化市场化改革,资本市场是重要抓手。
1) 1998-1999年内忧外患,激活资本市场在宏观调控中被放到了重要的位置。
2)中央经济工作会议强调“资本市场在金融运行中具有牵一发而动全身的作用”,部署了2019年科创板落地、引入中长期资金、完善制度建设。可以期待中国将再次以资本市场为抓手,激发市场活力推动产业升级、科技创新。
三、投资策略:价值的常识像希望的火种,防守反击熬过黎明前的黑暗
3.1、防守:积极精选香港的中资美元债;趁波动而战略性布局境内可转债。
3.2、反击:立足长期价值,聚焦中期政策红利找“阿尔法”,A股机会更大。
1) 顺水推舟:精选受益刺激内需、减税、鼓励创新、放松管制等政策红利的机会。2) 愚公移山:长线资金精选核心资产,短期压力大,宜耐心地逢低布局。
风险提示:欧美日发达市场股市可能补跌调整、中国经济下行风险
—●●●●—
报告正文
—●●●●—
1、海外风险继续升级:美股走熊的车轮正滚滚向前,但货币紧缩仍未停止
我们自10月初开始提示美股走熊的风险,原因在于:经济本身处于高位的背景下财政政策火上浇油刺激,经济和企业盈利都是高基数;加息和缩表对流动性的紧缩效应会继续体现;估值在全球都处于高位、性价比不好。
自我们看空美股至今,标普500指数跌幅已达15%左右,而其自9月21日高点至今已经下跌了18%,接近技术性熊市标准。
12月美联储会议迎来预期中的加息,但是联储对2019年的展望并不如市场预期般鸽派。美联储主席此前的演讲被认为偏鸽派,市场加息预期减弱,对2019年加息次数的预期已经回落至不足一次。美联储决议发布之后,美股大跌。联储声明以及鲍威尔在新闻发布会上表示:
海外经济体增长放缓、金融市场波动增加,并未从根本上改变美国经济前景。
美联储下调了2018-2019年的经济预期,但是认为2019年美国经济增长仍然处于健康的水平、失业率会继续降低、通胀会维持在接近2%的水平。2019年预计加息次数从9月会议的3次下调至2次。
缩表处于automatic pilot的状态,并且平稳运行,目前并不需要改变。美联储将主要利用利率政策来作为货币政策的工具。缩表并不是扰动市场的原因。
全球流动性还将持续一段时间,美国的金融状况正快速恶化,海外风险有可能超预期。美国的金融状况快速恶化。近期baa级企业债利差和高收益债利差相对10月初的低点已经分别上行了48个bp和194个bp。按照联储和欧央行目前的缩表计划,2019年美欧日三大央行的总资产同比有可能转负。
除了加息和缩表之外,美国国内的政治斗争也令美股投资者深深地不安,除了影响风险偏好,也压制对于2019年美国经济的预期,当前10年期和2年期利率逐步接近倒挂,意味着即将到来的经济衰退。近期,除了美国总统特朗普频频对美联储施压,并威胁考虑撤换美联储主席之外,白宫与众议院围绕墨西哥边界墙的预算之争将直接影响到美国政府的阶段性“停摆”,另外特朗普突然宣布从叙利亚撤军,也引发美国内部及其盟友的一系列博弈。
2、中国宏观政策“螺蛳壳里做道场”,靠资本市场为抓手来激发市场活力
2.1、受内部和外部环境制约,宏观政策难以走“大放水加杠杆+大刺激房地产”的老路,只能靠“加大对冲+保持定力+激发市场活力”
中期来看,中国宏观政策“螺蛳壳里做道场”,宏观形势依然面临“三座大山”压力,大国关系进入调整期、全球货币环境收缩期、中国经济进入调整周期。外部和内部环境的制约下,宏观政策调控是在螺蛳壳里做道场,在非常狭窄的空间内进行宏观调控和布局调整,降低系统性风险、推动结构转变。
年度策略会以来,我们一直强调,2019年是山不转、水转,“三座大山”压制中国经济“变中有忧”;“水转”是“一溪流水泛轻舟”,中国宏观政策放松是大趋势,但不是大放水大刺激,而是“托而不举”、保持定力下的对冲,关键在激发市场活力。
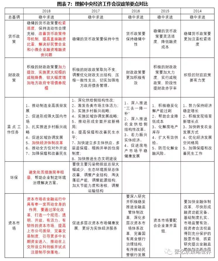
从2018年中央经济工作会议上的重要讲话,完全符合我们对宏观政策的预判——“螺蛳壳里做道场”,难以走“大放水加杠杆+大刺激房地产”的老路,只能靠“加大对冲+保持定力+激发市场活力”。(详参图7近几年中央经济工作会议政策对比)
稳健的货币政策要松紧适度,该表述比去年底中央经济工作会议“稳健的货币政策要保持中性”要明显积极,而跟2014年底的表述相同。当前中国面对的外部环境与2014年末有显著差别,在海外流动性紧缩周期结束之前,中国货币政策的宽松程度将受到制约,预计2019年上半年主要以降准、MLF为代表的“量化宽松”政策为主,基准利率下行的空间不大。
积极的财政政策要加力提效,“实施更大规模的减税降费,较大幅度增加地方政府专项债券规模”。但是,同时保持定力,强调稳妥处理地方政府债务风险,做到坚定、可控、有序、适度,对地方债务纪律约束的方向并未改变。
房地产政策基调强调市场健康发展长效机制,坚持房子是用来住的、不是用来炒的定位。三四线地产市场刚从高位回落,房地产库存处于低位,居民杠杆率上升过快,因此,虽然近期各地陆续出台了一些放松房地产调控的措施,但仍然是局部改善、回归正常化,难以转向“新一轮刺激”。
2.2、华山只有一条路:走出险境需要深化市场化改革,资本市场是重要抓手
在宏观调控政策腾挪空间有限的情况下,如我们在2019年度策略《一溪流水泛轻舟》中所述,政策环境改善的核心在于更重视市场化的力量,改革开放、放松管制、促进资本市场健康发展和创新,激发市场活力,不是“大水漫灌”而是“一溪流水滋润万物”。
中央经济工作会议指出:我国经济运行主要矛盾仍然是供给侧结构性的,必须坚持以供给侧结构性改革为主线不动摇,更多采取改革的办法,更多运用市场化、法治化手段。在2019年重点工作任务中,经济体制改革要求以增强微观主体活力为重点,推动相关改革走深走实,包括国企改革、金融体系改革、财税体制改革、政府职能转变等。
其中,关于资本市场的表述占据了经济体制改革这一段落约1/4的篇幅,这也是过去15年来中央经济工作会议对于资本市场着墨最多的一次,对资本市场的低位给予了高度肯定:“资本市场在金融运行中具有牵一发而动全身的作用,要通过深化改革,打造一个规范、透明、开放、有活力、有韧性的资本市场,提高上市公司质量,完善交易制度,引导更多中长期资金进入,推动在上交所设立科创板并试点注册制尽快落地。”
2.2.1、回顾1998-1999年内忧外患,激活资本市场在宏观调控中被放到了重要的位置
内部,自1993年过热以后经历了三年经济增速的快速下滑,经济软着陆之后1996~2001年GDP增速在10%以下的低位徘徊,PPI和CPI高位回落并走向通缩,由于需求不足,市场流动性环境呈现衰退性宽松。结构性矛盾突出,产能过剩、国企债务高企,1996年6000余家国企破产,超过了之前9年的总和,1998年国企改革三年。
外部,97年亚洲金融危机爆发,全球经济下行,外部需求下行,给中国经济面临的困境雪上加霜;99年5月,中国驻南斯拉夫大使馆被美轰炸。
1999年几乎是中国经济最困难的一年,改革进入攻坚阶段,股市经历了亚洲金融危机、98年大洪水、南斯拉夫大使馆被轰炸的一系列打击。1999年5月,证监会向国务院提交的鼓励资本市场健康发展的六条意见获得批准。1999年7月,证券法实施;9月8日,允许“三类企业”(国有企业、国有控股企业和上市公司)投资二级市场的股票;10月25日,国务院批准保险公司购买证券投资基金间接进入证券市场。
2.2.2、强调“资本市场在金融运行中具有牵一发而动全身的作用”
2019年乃至未来数年,可以期待中国将积极利用资本市场,以市场化的方式推动产业升级、科技创新的重点方向。中央经济工作会议部署了2019年科创板落地、引入中长期资金、完善制度建设。
在中美博弈的背景下,中国将全面淡化政策主导性的中国制造2025,取而代之采用国际通用的市场化方式推动科技创新、产业升级。科创板只是战略方向的缩影,引领未来数年中国资本市场成长行业的方向,至少指明了主题投资的方向。
引入更多中长期资金,完善交易制度,有助于为资本市场推动经济转型升级、激活微观主体活力保驾护航。
3、投资策略:价值的常识像希望的火种,防守反击熬过黎明前的黑暗
3.1、防守:积极精选香港的中资美元债;趁波动而战略性布局境内可转债
首先,积极精选香港的美元债。相较我们11月下旬开始推荐以来,中资海外美元债已经小幅上涨,其中房地产债券最为明显,板块到期收益率中位数从9.76%下降至8.33%。当前中资海外美元债收益率仍高,民企高达10%以上,国企也普遍6%左右甚至更高,隐含太高的风险溢价,对于企业债务违约和人民币贬值过度担忧和反应,但是,后续受益流动性宽松,信用风险下降,人民币贬值的风险在2019年大概率会低于预期。不过中资美元债良莠不齐,投资者需要仔细分析基本面,去芜存菁,从中挑选收益和风险匹配的机会。
其次,趁波动而战略性布局境内可转债。首先,从转债的投资逻辑来看,利率仍有下行空间,考虑政策对冲,信用风险压力有所缓解,资本市场的风险偏好有望逐步回升,股票的估值也处于底部区域。第二,更长期的机会来自市场的大扩容,外资、银行理财、养老等配置型资金的流入值得期待。外资的长钱可以通过参与优质公司发行的可转债,以较低的风险来配置中国的优质资产。银行的理财子公司发行公募理财明年开始正式运营,由于更擅长债权投资,也可能更愿意先通过投资可转债市场来提高收益率。社保机构的变化,持有转债的占比从去年年底的3.05%上升到10月的6.81%,已经超过券商自营持有的比例。
3.2、反击:立足长期价值,聚焦中期政策红利找“阿尔法”,A股机会更大
2019年国内外基本面的“冷风”继续压制传统蓝筹股的短期业绩,港股受基本面影响更大。A股将受益国内流动性改善和制度改革,机会多于港股。
首先,A股受国内流动性改善的正面影响更大,而港股受到海外流动性环境的负面影响较大;
其次, A股的投资者更相信政策红利,港股投资者更关注基本面;
第三,A股的中小盘股成交远比港股活跃。
3.2.1、顺水推舟——精选受益刺激内需、减税、鼓励科技创新、放松管制等政策红利的机会
考核期限较短的投资者,则可以“顺水推舟”,基于受益于刺激内需、减税和放松管制等政策红利,精选5G、建筑、云计算、新能源、军工、新能源车等。
5G:2018下半年4G扩容逆转,“淡季不淡”;2019下半年5G启动势在必行。根据兴业证券通信行业研究员的估计,2019年中之后,我国人均DOU将逐步接近于10GB,届时4G网络在核心城市将面临很大的流量压力,5G较大规模的建设势在必行。
建筑:建筑估值处于历史低位,流动性改善,以及基建回暖的预期,推动建筑股龙头的机会。
云计算:行业仍处于快速增长;政治局会议提出“推进先进制造业与现代服务业深度融合”;云计算帮助企业降成本。
新能源:光伏板块,18年政策消化期,需求端“内忧外患”,19年步入平价切换期,即将迎来“内外齐升”。行业至暗时刻已过,龙头逆势扩张高效产能叠加小厂出清,龙头盈利能力有望修复。风电板块,18年需求回暖,19年有望迎来抢装,龙头公司在手订单创新高,行业持续景气。
军工:行业需求来自强军武器装备建设刚需,具备较强的计划性和极高的长期成长确定性。横向对比看,军工股在经济下滑周期中始终具备较强的相对超额收益表现。
新能源车:随着补贴进一步调整以及双积分政策的考核,新能源乘用车销量持续增长。在产业竞争格局进入加速稳定期趋势下,预计2019年细分行业龙头企业的市占率、盈利能力将持续提升,产品、技术和客户等多重壁垒进一步加强,电动汽车进入主流供应链主导时代。
3.2.2、愚公移山——长线资金精选核心资产,短期压力大,宜耐心地逢低布局
当2019年趁业绩风险释放之后,正是逆向思维、逢低布局的好时机,长线资金可以立足长期基本面逻辑,逢低布局低估值的各行业的绝对龙头。
精选地产龙头公司:港股内房板块的估值已经调整至历史最低水平,股息收益率是防守的有力保障。市场份额进一步提升,销售和业绩是龙头地产公司最大的确定性。随着融资环境改善,系统性风险正在下降。
逢低增持,守候保险龙头的长期价值回归:1)短期看,上行不易,利率下行周期压制保险公司估值;2)中期看,保险行业仍处于转型阵痛期,监管政策改变,龙头公司竞争力提升,寿险行业中的前五大公司占原保费收入的比例56.1%,较2017年底上升了3.9个百分点,较2016年底上升了6.8个百分点;3)长期看,中国保险业开始处于高速成长阶段,值得长线资金逢低布局。4),PEV估值已经处于历史底部。
聚焦公用事业(机场、高速公路、电力等)低估值、高分红的机会。
精选消费核心资产,利用行业处于调整期,整体估值下行的机会,逢低布局龙头公司。
4、风险提示
欧美日发达市场股市可能补跌调整、中国经济下行风险。
本报告中涉及的行业观点及标的研究内容全文均整理自已发布的报告,完整的研究观点和风险提示请参阅正文中提到的相关研究报告全文。
相关报告:
以史为鉴:厨房里的那群“不速之客”在哪里? ——美联储各轮加息周期及危机专题系列之二
否极泰来的芳华 ——中国权益资产和港股市场2018年中期展望
从“旷野徘徊”到“迦南美地” ——2018年兴业证券海外春季策略会之海外市场展望
短期波动骤升及长期价值重估
注:文中报告依据兴业证券经济与金融研究院已公开发布研究报告,具体报告内容及相关风险提示等详见完整版报告。
证券研究报告:《华山只有一条路,走出险境须激活资本市场——中国权益资产投资策略报告(兴业海外策略20181223)》
对外发布时间:2018年12月23日
报告发布机构:兴业证券股份有限公司(已获中国证监会许可的证券投资咨询业务资格)
本报告分析师 :
张忆东 SAC执业证书编号:S0190510110012
SFC HK执业证书编号:BIS749
自媒体信息披露与重要声明