一、策略观点——短期顺“风”而行,中期围绕“性价比”做投资
1.1、观点回顾:去年11月率先并持续推荐“中国核心资产新主角——先进制造业的核心资产”。20200216《平衡市下的结构性行情》大盘指数判断调整为平衡市,结构性行情精彩;年内行情三阶段展望,第二阶段是“水牛幻觉”。
1.2、行情展望:——西风冷,东风暖,顺风而行
第一,西风冷,海外避险情绪抬升,海外资产短期进入risk off。近期黄金和美股同涨,货币政策宽松预期与海外避险情绪同行,但后续海外基本面情况承压,欧美市场估值处于高位,避险情绪的影响将短期居于主导。
第二,短期海外riskoff压制港股,中期有望迎来逢低配置港股的良机。1)港股行情近一周跑输A股,货币宽松预期而同时离岸人民币短期贬值预期趋强或是重要原因。2)全球配置型资金主导的港股行情短期仍易受海外risk off影响。3)短期调整压力释放后,基于2020年人民币较难大幅贬值,而宽松政策有助于中国经济预期后续改善,中国资产(A股和港股)中期吸引力将提升。
第三,东风暖,A股行情从“博弈宽松预期”的第一阶段进入到“政策组合拳”的第二阶段。对冲短期经济困难的“政策组合拳”不断发力,水牛幻觉出现。
1.3、投资策略——短期顺“风”而行,留一半清醒留一半醉;中长期围绕“性价比”精选先进制造业的核心资产
首先,A股短期顺“风”而行、围绕“政策组合拳”做交易,中长期精选中国战略发展方向的核心资产。1)短期政策红利实施的过程,资金面仍将保持宽松,短期行情强势有望延续,至少没有系统性风险。2)洗洗更健康,A股行情自春节之后持续上涨,开始隐含不少的“水牛预期”,有可能会出现“倒春寒”式短期震荡。3)短期不追高,而是以长打短,按照中长期逻辑对价值股择时或者围绕成长股“择股”。随着无风险收益率走低及经济刺激政策落地,传统行业核心资产对配置型资金的吸引力增强;新兴成长股性价比的关键在于选股、分辨先进制造业的核心资产的“含金量”。
其次,港股短期“逆风前行”,立足中长期逻辑耐心逢低配置。短期做好防御,便宜是硬道理,配置高分红的价值股;立足中长期,精选港股科技股龙头。
第三,港股和A股中长期都围绕“性价比”精选先进制造业的核心资产。新能源汽车产业链:以5G、半导体、互联网、大数据、云为亮点的TMT产业链;节能和新能源产业链;精密制造;新材料及化工;生物科技等。
二、兴业证券行业分析师最新观点汇总
三、A股、港股、美股市场监测(注:本周指20200217-20200221)
1、A股本周普涨,创业板指(涨7.6%)、中小板指(涨6.5%)领涨。上证综指涨4.2%,沪深300涨4.1%,上证50涨2.5%。行业上,电子元器件(涨13.3%)、国防军工(涨11.5%)和通信(涨11.2%)领涨。陆股通,本周净流入金额64.94亿人民币,主要流入食品饮料、计算机和汽车,流出非银行金融、家电和银行。
2、港股本周恒指(跌1.8%)领跌,恒生国指跌0.7%。行业上,恒生原材料业(涨1.5%)、电讯业(涨1.3%)、必需性消费业上涨(0.5%)领涨;地产建筑业(跌3.2%)、资讯科技业(跌2.1%)领跌。港股通资金净流入75亿人民币,南向资金主要流向银行、通讯和汽车,流出计算机、房地产和电子元器件。估值:截至2月21日恒指预测PE10.5倍;处于2005年7月以来1/4分位数。
3、美股本周标普500指数跌1.2%、道指跌1.38%、纳指跌1.6%。罗素小盘指数跌0.53%、罗素大盘指数跌1.1%。中概股指数跌2.15%。行业上,信息技术(跌2.5%)、金融(跌1.3%)和电信服务(跌1.2%)领跌。估值:标普500预测市盈率19.2倍,高于1990年以来的3/4分位数。纯因子表现:交易活动(涨0.4%),成长(涨0.3%)领涨,价值(下跌0.3%)、动量(下跌0.2%)领跌。
风险提示:全球经济增速下行;中、美货币政策宽松不达预期;大国博弈风险
—●●●●—
报告正文
—●●●●—
一、策略观点——短期顺风而行,中期围绕“性价比”做投资
1.1、观点回顾:中期立足性价比做投资,短期围绕宽松预期做交易
观点回顾一:我们率先并持续推荐“先进制造业的核心资产”20191112发布2020年度策略报告《全球资产荒与中国核心资产牛市新主角》提出:2020年“A股和港股有望先抑后扬,科技和价值将继续引领核心资产牛市,先进制造业将成为中国核心资产牛市新主角”。
20191207发布《先进制造业的核心资产崛起》进一步强化“先进制造业核心资产将是贯穿2020年全年行情的明星”的观点、再次强化淘金领域,给出了先进制造业的核心资产组合,淘金领域包括:1)精密制造:2)化工及新材料;3)以新能源汽车产业链为亮点的汽车产业链;4)节能和新能源产业链;5)以5G、半导体为亮点的TMT产业链。
市场验证:
20191112至今,先进制造业对应的细分代表行业取得明显的超额收益。
2020年2月17日恒生指数公司发布的恒生港股通中国科技指数的权重股和20191207《先进制造业的核心资产崛起》提出的先进制造业的核心资产组合中推荐的港股TMT标的具有高度的重合,代表中国经济的转型方向。其中,小米、美团、腾讯、舜宇光学、金蝶国际,中芯国际、瑞声科技均出现在我们的推荐清单上。(兴证海外TMT团队联系人:洪嘉骏)
观点回顾二:20200131《价值投资的胜负手——A股&港股市场投资策略》
行情展望——2020年相似事件、相似趋势:2003年为例,基本面才是中长期核心变量。不论是基于中长期的基本面还是中短期的资金面,2020年上半年行情的调整深度都不应该比2019年中期的调整更深。
投资策略——逆向思维、下出价值投资的胜负手,立足长期布局中国核心资产新主角——先进制造业的核心资产最有希望穿越短期的迷雾。
先进制造业的核心资产最能够穿越短期的迷雾
市场验证:首先,春节后大盘调整的低点在2019年中期调整低点的附近;其次,逢低“下出价值投资的胜负手”,获得了超额收益;第三,春季后开市至今,新能源车产业链、半导体为代表的先进制造业涨幅居前。事件冲击之后,20200204至今,科技赋能的先进制造业核心资产持续领跑基准沪深300。
观点回顾三:20200210《立足性价比做投资》,20200216《平衡市下的结构性行情》强调中期立足性价比做投资,短期围绕宽松预期做交易。
传统行业价值股的性价比:随着中国10年期国债收益率进一步走低及后续稳增长经济政策,我们判断未来一段时间价值股将开始体现出更好的相对收益,建议精选金融、地产等高分红低估值传统行业核心资产。
新兴成长股的性价比,特别是我们近几个月持续推荐的先进制造业、科技股,新能源车、5G、半导体车等,最重要的是注意择股,建议立足性价比,精选更具性价比的港股科技龙头。
市场验证:
首先,近期、南向资金大量布局银行股。最近一周、最近一月,前十大活跃个股来看,银行业最受到南向资金的青睐。
其次,恒指推出高股息和科技两大主题指数,适应了“资产荒”背景下对低估值、高分红资产和性价比更好的科技股的需求,“呼应”了我们对高性价比资产的推荐。
1.2、展望——西风冷,东风暖,顺风而行
1.2.1西风冷,海外避险情绪抬升,海外资产短期进入riskoff
首先,近期货币政策宽松预期与海外避险情绪同行,典型表现是黄金和美股同涨。
历史上看,二者同涨大部分时间发生在基本面预期较差而对流动性环境改善的预期较强的时期,比如在09年及此后的量化宽松阶段;2019年5月之后阶段性美股黄金同涨行情。
该逻辑亦适用于当前的环境:反映货币政策预期的美债一年期远期利率与即期利率之差显示,市场给出了相比此前更为宽松的美联储货币政策预期,该差值在1月21日向下触及0,此后整体处于下探区间。
其次,未来数周,需要警惕海外避险情绪阶段性可能会跃居主导因素。一方面,日本、韩国的情况有可能继续让海外投资者担忧,最新VIX指数、美债收益率等显示海外资产进入risk off阶段;另一方面,近期披露的海外经济数据、上市公司盈利数据显示基本面依旧承压,但是,欧美发达市场估值处于相对高位。
近期十年期美债收益率再次走低,从2月5日的1.6508下降至2月21日的1.4713。
截至本周五(2月21日),VIX指数从上周的14.15上升为17.08,位于2014年7月以来的77%分位数。
欧元区经济依旧疲软。Sentix投资者信心2月值为5.2,低于预期值5.7,大幅低于前值7.6,显示出投资者对欧元区信心不足。
标普500指数2020财年彭博一致预期EPS处于下行区间。
标普500预测市盈率截至本周五(2月21日)为19.2倍,低于上周五的19.4倍,高于1990年以来的3/4分位数。
1.2.2短期海外riskoff压制港股,中期有望迎来逢低配置港股的良机
首先,港股行情近一周明显跑输A股,对于内地货币宽松的预期同时对于离岸人民币短期贬值的预期趋于强烈或是重要原因。本周沪深300涨4.06%而恒生指数下跌1.81%,美元兑离岸人民币上周五6.9930而本周五(2月21日)7.0357。
历史上看,反映人民币贬值预期的USDCNH一年期风险逆转指数与恒指收益高度负相关,近期该指标经历了一个低位爬升从2月6日的2.76上升到2月21日的2.94,短期值得警惕。以史为鉴,2018年10月该风险逆转指数从10月1日的2.66上升到局部高点10月26日的4.60,港股大跌;2019年8月初风险逆转指数的急升,从8月1日的2.30上升到8月5日的5.48,对应着恒指的急跌。从逻辑上,贬值预期使得内资港股人民币计价EPS存在汇兑“缩水”风险。
其次,海外市场risk off或仍将在短期压制港股市场。
港股市场受海外短期riskon/risk off波动的影响,仍然明显超过A股。虽然港股市场外地投资者交易按来源地的分布,2018年度中国内地投资者交易已经超越欧美而排名第一,占外地投资者交易的28%及市场总成交金额的12%,但是,毕竟依然超过70%的其他国家和地区的投资者,其中,美国23%、英国17%、欧洲10%。
短期海外资产进入riskoff阶段,全球配置型资金主导的港股行情阶段性走势弱于国内资金主导的A股行情。一方面,海外投资者对于全球经济、供应链的担忧仍将延续,另一方面,欧、美资金面已处于异常宽松的状态,实际利率处于历史性的低位,所以,估值相对高位的欧美股市或将面临调整风险。再叠加,海外投资者对于中国经济增速下行、货币宽松及人民币汇率贬值的预期,短期压制港股。
第三,短期调整压力释放之后,恰恰是中期配置港股的良机。
1)我们预判2020年人民币不存在大幅贬值的空间。2020年落实中美第一阶段协议,金融对外开放,对人民币保持稳定提出了要求,至少人民币汇率大概率没有类似2018、2019年的贬值空间。近期央行副行长陈雨露表示:“从实际工作推进看,疫情并未影响既定的金融开放措施落地节奏,相关外资机构准入及法律修订工作依然在有序进行。”
2)短期,港股市场不似以往“离岸市场”般脆弱,中国内地机构资金将成为港股市场的短期“托底”力量。自2014年沪港通开通以来,得益于中国内地与中国香港两地股票市场互联互通机制不断完善,中国内地投资者交易金额在港股市场占比不断提升,2018年度南向交易日均较2017年增长了30%。中国内地投资者内部结构看,2018 年过半数来自机构投资者(由2016 年的至少23%升至2018 年至少56%),以保险机构为代表的中国内地机构投资者通过港股通流入港股,推动中资机构投资者交易金额占比提升。
3)中期港股作为全球性价比最高的市场之一,将迎来逢低配置良机。随着短期宽松政策落地,全球配置型的资金对中国经济基本面的预期将改善,人民币汇率将企稳,中国资产(A股和港股)的吸引力将提升。港股处于估值洼地。恒生指数当前静态市盈率(TTM)为11.2倍;恒生国指PE-TTM为8.7倍,二者均处于2002年以来的1/4分位数和中位数之间。
1.2.3东风暖,A股行情如期进入“政策组合拳来临”的第二阶段
我们在20200216《平衡市下的结构性行情》提出节奏上展望后市的三阶段,明确提出“大盘出现二次反弹的发令枪是实质性宽松政策的落地。考虑到经济阶段性的困难,肯定会有货币政策和财政政策的“强心针””
过去一周,对冲阶段性经济困难的“政策组合拳”如期而至,A股行情也从“博弈宽松预期”的第一阶段,进入到“政策组合拳来临”的第二阶段,除了此前领涨的TMT保持强势之后,受益于政策红利的券商、汽车等权重板块驱动大盘指数走强。
2月22日,工信部召开加快推进5G发展做好信息通信业复工复产工作电视电话会议,会议强调,要加快5G商用步伐,推动信息通信业高质量发展。在1)加强统筹协调;2)加快建设进度;3)推动融合发展;4)丰富应用场景,四个个方面提出了要求。
据金融时报2月22日报道,央行副行长刘国强接受采访表示,存款基准利率是我国利率体系的“压舱石”,将长期保留。未来人民银行将按照国务院部署,综合考虑经济增长、物价水平等基本面情况,适时适度进行调整。
中共中央政治局2月21日召开会议指出,积极的财政政策要更加积极有位,发挥好政策性金融作用。稳健的货币政策要更加灵活适度,缓解融资难融资贵。
引自新华社,2月20日央行公布了新一期的贷款市场报价利率(LPR):1年期LPR为4.05%,5年期以上LPR为4.75%。1年期和5年期以上LPR分别下调了10个基点和5个基点。此次LPR下降顺应了本月MLF的下调:2月17日,中期借贷便利(MLF)利率下调10个基点。
2月19日,央行发布2019年四季度货币政策执行报告,强调加大对突发事件防控和应对的货币信贷支持。1)强调对小微企业、民企和制造业的信贷支持;2)在做好防控工作的前提下,全力支持各类企业的复产复工;3)强调银行要发挥利润较多的优势加大对实体企业信贷支持利度。
2月18日国常会阶段性减免企业养老、失业、工伤保险单位缴费。2月18日的国务院常务会议,决定阶段性减免企业社保费和实施企业缓缴住房公积金政策。具体措施是,除湖北外各省份,从2 月到6月可对中小微企业免征企业养老、失业、工伤保险三项费用,从2月到4月可对大型企业减半征收;湖北省从2月到6月可对各类参保企业实行免征。目的是减轻疫情对企业特别是中小微企业的影响,使企业恢复生产后有一个缓冲期。兴业证券宏观研究王涵团队测算,此次减免企业社保费规模可达6500亿元。(详参兴证宏观报告:20200219《减税降费2020:从企业社保费减免说起》)
1.3、投资策略——短期顺“风”而行,留一半清醒留一半醉;中长期围绕“性价比”精选先进制造业的核心资产
1.3.1A股短期顺“风”而行、围绕“政策组合拳”做交易,中长期精选中国战略发展方向的核心资产
首先,东风频吹,人心暖暖,行情的强势格局有望延续。短期政策红利实施的过程,资金面仍将保持宽松,基本面预期有所改善,短期至少没有系统性风险。
其次,洗洗更健康,A股行情自春节之后持续上涨,开始隐含不少的“水牛预期”,随时有可能会出现“倒春寒”式震荡。比如,海外市场risk off,或者国内某些短期重要数据的波动,导致A股市场风险偏好波动,这属于短期技术性调整、震荡。
第三,短期不追高,而是以长打短,按照中长期逻辑对于价值股择时或者围绕成长股“择股”。一方面,随着无风险收益率走低以及经济刺激政策落地,地产、金融、中上游行业高分红低估值的核心资产,对于立足中长期配置型资金的吸引力增强。另一方面,新兴成长股性价比的关键在于选股、选真正成长型核心资产。1季度的经营压力更容易分辨先进制造业的核心资产的“含金量”,届时有望迎来更好的买点。
1.3.2港股短期“逆风前行”,立足中长期逻辑耐心逢低配置
首先,短期做好防御,便宜是硬道理,高安全边际高分红的港股价值股更便宜。以恒生中国高股息率指数为例,前十大权重股的加权(按照披露相对权重)平均股息率截至2月17日高达6.2%,大于同期中证红利的4.5%,恒生指数的3.3%和上证50的2.9%;亦高于同期中债AAA 5年期企业债到期收益率3.38%。权重股加权平均股息率在2019年6月初、8月中和10月上的股息率一度接近9.0%。
其次,立足中长期,是金子总会发光,代表中国经济转型方向的港股科技股龙头的性价比更高。以恒生港股通中国科技指数为例,前十大权重股的PB、PE_TTM和PS_TTM的中位数均低于创业板指对应估值指标。截至指数发布日2020年2月17日,港股通中国科技指数权重股的PE TTM中位数为33.9(创业板指61.7),PB中位数为3.5(创业板指6.5),PS TTM中位数为4.1(创业板指5.8)
1.3.3港股和A股中长期都围绕“性价比”精选先进制造业的核心资产
过去20年,中国凭借要素优势、完整的工业体系和齐全的配套设施融入到了国际化大分工中 ,成为“世界工厂”、制造业大国。中国制造业增加值在全球的占比自加入WTO以来稳步提升,从2004年的低于10%到2017年的27%。
展望未来,中长期来看,不论是A股还是港股,都建议沿着经济高质量发展主线配置科技股特别是先进制造业的核心资产。我们认为,具有科技含量的制造业的升级、突围之路,正是中国经济效率提升的必由之路。不论是产业政策、经济政策、股市政策而言,中国制造2025相关领域涉及的、我们优先推荐的核心资产牛市新主角——先进制造业的核心资产都将有望未来多年的明星。
十九大报告将创新作为建立现代化经济体系的“战略支撑”,强调建设创新型国家,基础研究成为重点培育对象,先进制造业、互联网、现代服务业等新兴产业以及基础设施建设是重点建设方向。
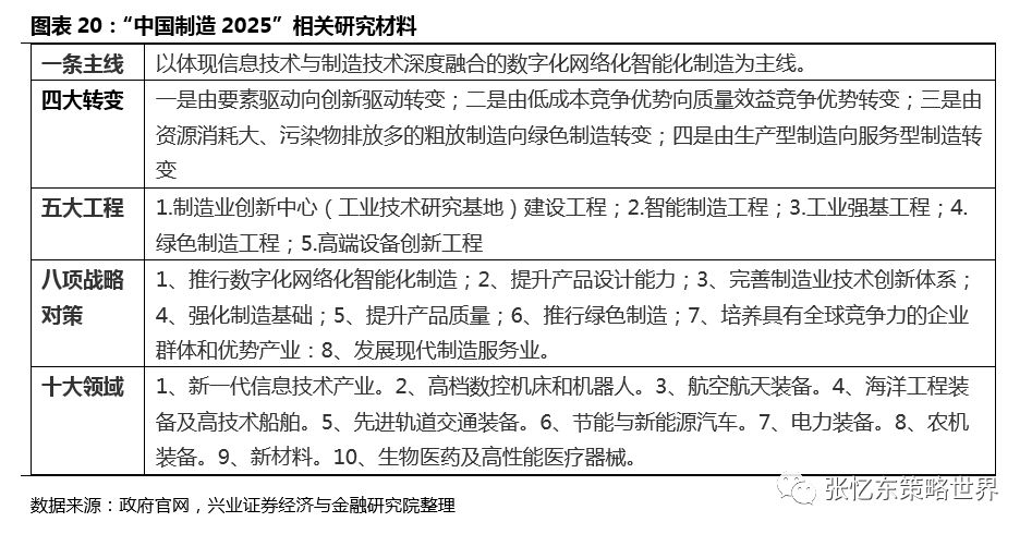
前些年“中国制造2025”相关研究,指明了“信息技术与制造技术深度融合的数字化网络化智能化制造”是主线。
新兴成长方向可在以下等领域淘金:
精密制造:1.1、半导体设备、锂电设备等新兴行业里面找“小巨人”;1.2、军工领域:核心配套生产、优质基础电子元器件;1.3、传统设备:油气设备、工程机械和铁路设备等领域,围绕“强者恒强”找景气改善的弹性。
化工及新材料;2.1、具备一体化、规模化、科研实力强大的传统化工白马龙头;2.2、新材料领域的小巨人;2.3、农化等细分领域的冠军。
以新能源汽车产业链为亮点的汽车产业链;3.1、新能源车产业链上的电池、负极材料、电解液和隔膜等;3.2、汽车领域优势龙头和特斯拉产业链。
节能和新能源产业链;4.1、光伏板块产业链;4.2、风电板块里装机高端匹配领域;4.3、电力自动化;4.4生产型制造向服务型制造转变的白色家电。
以5G、半导体为亮点的TMT产业链:5.1、5G终端产业链的硬件和服务商龙头;5.2、5G带动下的“2B”、“2C”端的新应用领域;5.3、5G网络设备等通信基建设备;5.4;半导体、智能硬件平台及5G基站相关产业链。
生物医药及高性能医疗器械
二、兴业证券行业分析师最新观点汇总(A+H金融、海外地产、海外TMT、电子,汽车、家电、新能源、机械军工、计算机)
【兴证证券傅慧芳】MLF降息+再融资落地,券商升至金融板块首推
流动性宽松叠加受益改革长逻辑,将券商升至金融板块首推。逆周期调节背景下政策持续宽松,再融资规则落地进一步强化证券行业持续受益资本市场改革红利释放的长逻辑。节后各期限逆回购及MLF利率依次下调10bps,本月20日LPR操作或将同步下调(至4.05%),超节前市场预期。向后展望,货币政策预计将保持相对宽松的态势,此外资管新规有较大概率延期,部分区域地产相关监管要求有所松动,均有利于风险偏好提升。预计银行体系短期资金供给将阶段性增加,市场整体处于利率下行+流动性宽松环境中。当前券商日均成交额超8000亿元,两融维持在万亿以上,基本面处于景气区间。截止14日收盘,证券Ⅲ(申万)行业估值仅1.53倍,对应合理估值区间1.5-1.9倍,处于中枢下限,仅反映当前基本面情况。在当前宏观和行业背景下,我们认为板块被低估。
券商2019年业绩高增长落地,1月利润端增速达19%。当前11家上市券商已发布2019年业绩快报,19家已发布业绩预告。从披露情况来看,上市券商普遍实现高增长,部分头部券商如海通、华泰、建投归母净利润增速超70%,多数中小券商净利润增速超100%。导致利润端放量的主要原因,一方面在于2018年行业触底带来的低基数,另一方面2019年交投活跃、科创板落地、两融扩容、市场走强,给券商经纪、投行、两融及自营条线都带来了业绩增量。从上周已发布1月财务简报的32家上市公司可比合并口径来看,1月营业收入、净利润分别同比增长4.55%、18.62%,利润端略超预期。
证券行业基本完成复工,假期延长对券商实际影响小于预期。从业务操作来看,除投行、直投业务部分环节(如尽调、申报等)外,其余业务线上开展已基本实现。随着节后2月3日开市,证券行业基本完成复工。从业务内容来看,假期延长主要影响短期高贝塔属性的自营及经纪业务表现,投行业务影响滞后且相对有限。在近期监管层一系列逆周期调节举措下,节后交投活跃,大盘回调幅度有限,券商高贝塔业务开展实际影响小于预期。
个股方面,我们推荐2019年业绩超预期、估值仍处于低位的头部券商华泰证券、海通证券。流动性宽松背景下,建议积极关注经纪业务贝塔属性较强的弹性标的中国银河、东方财富。
风险提示:货币政策推出低于预期、资本市场改革进度低于预期、节后复工进度低于预期、市场下行风险
【兴证海外保险张博】中国平安:板块协同发展,业务品质优良
我们的观点:我们维持公司“买入”评级,维持公司目标价106.23港元。2020-2022年,中国平安目标价对应的集团每股内含价值分别为1.24、1.07及0.92倍,建议投资者积极关注。
2019年净利润快速增长,现金分红回馈投资者:中国平安是一家以保险业务为主的全球卓越的综合金融公司。公司2019年营业收入、归母净利润、归母营运利润分别同比增长17.6%、39.1%、18.1%。公司将现金分红与营运利润绑定,现金回馈投资者以分享内含价值增长。2019年每股派息现金2.05元,同比增长19.2%,过去5年分红年复合增长率达40.1%,吸引价值投资者。
坚持价值经营,新业务价值率持续提升:公司主打保障型、长期储蓄型产品。代理人以质补量逻辑清晰,2019年代理人减少17.7%至116.7万;但该渠道新业务价值率升至64.9%,人均新业务价值增长16.4%。拉动公司总体新业务价值率提升至47.3 %;新业务价值增长5.1%至759亿元。
财险综合成本率结构优化:2019年平安财险综合成本率96.4%,低于市场均值,且结构优化——费用率同比下降2.0个百分点、赔付率同比提升2.4个百分点。受资本市场回暖带动投资收益上升以及手续费下降使得产险所得税同比下降的影响,平安产险营运净利润同比增长70.7%至209.5亿元。
投资收益率出众,持续完善投资风险管理机制:截至2019年末,公司保险资金投资组合规模较年初增长14.8%;净投资收益率5.2%,总投资收益率6.9%。2019年平安债券配置占比提升1.4个百分点,股票和权益型基金配置占比提升0.8个百分点,定期存款配置占比下降0.6个百分点。
风险提示:1、资本市场波动;2、保费收入增长不达预期;3、保险行业政策改变;4、外资进入导致的经营风险
【兴证海外地产宋健】房贷利率下降,地方维稳政策持续出台
房贷利率下降趋势延续:2020年1月,全国首套房平均房贷利率为5.51%,同比下降2.65%,环比下降0.18%;二套房房贷利率为5.82%,同比下降3.32%,环比下降0.34%。
主要房企1月单月销售平均同比增长0.3%:据我们统计,目前完成发布销售数据的26家公司1月单月销售金额的平均同比增速为0.3%,销售面积平均增速为10%。1季度行业销售数据面临下滑,但全年来看下半年销售占比更大,且后续各地方支持性政策可能持续出台,在市场恢复正常运行后购房需求将会重新释放,销售数据预计将底部回升。
地维稳政策持续出台:本周上海、杭州、南京、天津、西安、南昌、无锡等城市相继发布房地产市场维稳支持性政策,(1)预售方面,无锡出台政策放松预售门槛;(2)土地出让方面,南京、天津、西安等城市均允许土地出让金缴纳延后,缓解房企停工期间的资金压力,且新开工、竣工期限都适度顺延;(3)融资方面,无锡政策要求银行不可盲目抽贷,并应对困难企业贷款作展期处理。
长期紧抓销售和业绩的确定性:截止目前板块估值为2019E/2020E为6/5倍PE,2019E平均股息收益率超过7%,估值的吸引力再次凸显。此前我们预计各大上市房企2020年的合约销售仍然可以达到10-20%的增长,目前来看,居民购房的需求可能会有延迟。房地产调控政策的空间和灵活性很大,后续有望看到支持性政策的出台。商业地产的租金减免对地产公司整体的营收和利润的影响并不会太大。因此从防御的角度看,优选财务实力雄厚、基本面稳健扎实、业绩确定性高的房地产公司,推荐中国金茂、龙湖集团和华润置地,高弹性的标的可关注融创中国、旭辉控股、建发国际等。财务状况良好的大中型内房股的债券仍然是很好的选择。物业管理公司首选中海物业、绿城服务和永升生活服务,建议关注保利物业、宝龙商业。
风险提示:宏观经济增长放缓、行业调控政策加严、流动性收紧、商品房销售不及预期、人民币贬值。
【兴证海外TMT洪嘉骏团队】苹果:中国市场与供应链双重影响,苹果下调收入指引
事件:美国当地时间2020年2月17日,苹果公司更新了季度收入指引,预计公司收入将无法达到先前制定的2020年3月份季度(FY2Q20)的收入指引(630-670亿美元)。苹果指出,由于特殊事件的影响,在供应链端将暂时影响苹果公司产品出货。另一方面,中国市场需求将短期下降。全年来看,目前除中国的其他市场需求保持强劲增长,苹果认为当前情况将是暂时性的。
苹果预计收入不及预期,印证了我们此前的判断。我们过去两周的周报中连续提醒近期消费电子需求或不及预期的风险,例如“春节期间的消费电子销售及供应链生产或低于预期,板块短期或有调整”(《硬件产业供需短期波动,半导体生产相对稳健_2020.02.10》),“近期消费电子销售以及供应链或低于预期,板块短期或有调整。”(《小米揭开今年高端机序幕,三星加码晶圆代工_2020.02.17》)。
从供应端看,苹果产业链还未完全正常化。尽管iPhone中国的产业链不集中湖北省,并且多数已经恢复开工,但是由于人力与原物料等仍有瓶颈,产能回复的爬坡进度低于公司此前预期。苹果公司声明把保证供应商员工健康安全放在首要位置,从全球范围看,iPhone与其他产品产能调整,会影响到近期的收入。
从需求端看,中国区需求受到影响。苹果近期在中国所有门店以及很多合作渠道的门店尚未恢复营运。此外,店铺的营业时间也被缩减,并且客流量非常低。苹果声称会在保证安全的情况下逐渐开放店铺。目前公司在中国的公司办事处和联络中心都已开放,而在线商店一直保持开放。
投资建议:我们认为消费电子需求和供应链生产短期仍未明确,但期待情况正常化之后的需求反弹。供应链公司中,我们预计苹果供应链近期业绩好于安卓供应链,因苹果的非中国区销量占比更高,且国内线上占比高于华为、OPPO、vivo。品牌公司中,我们看好小米的相对表现,因公司的海外出货量占比高(~70%),且国内线上销售占比约60%,高于国内安卓品牌平均水平(20%-30%)。小米有望在国内市场份额取得提升。
风险提示:特殊事件持续时间超预期,事件后需求反弹不及预期
【兴证海外TMT洪嘉骏团队】阿里巴巴上季高增长,电商、外卖、广告行业或先蹲后跳
阿里巴巴上季收入利润保持高增长,电商本季需求或发生递延。电商龙头阿里巴巴上季实现收入1615 亿元(+38%),Non-GAAP 归母净利实现486亿元(+53%,高于收入增速)。其中电商受双十一推动保持高速增长,低线地区依旧是电商人数增长主引擎,活跃买家环比增加的1800万人有60%+来自低线地区,此外看好“直播带货”引流。但我们判断自然年 20Q1 物流等方面员工短缺,对电商、物流、本地生活均有影响,核心商务收入增长将放缓。
外卖行业:生活必需品订单量大增4倍,平台升级推出“无接触安心送”。2月12日,美团外卖发布《无接触配送报告》,在1月26日至2月8日期间,“无接触配送”的订单占比超过80%;同时2人份及以上餐食比例较平日增长31.7%,5人份及以上占比增长了73.2%。此外无接触异地单占比达到9.1%(平日约5%)。我们认为本次特殊期间外卖的场景与用户或有所增加,以大家庭为单位的采购形式也在扩充,新用户的外卖使用习惯将有效建立。
微博4Q19/2019业绩前瞻:业绩复苏尚需时间,用户增长预计继续向上。我们预计公司4Q19营收为4.6亿美元,19全年收入为17.6亿美元,同比增长2.6%。其中19年4季度KA收入为2.06亿美元,人民币口径同比+2%,主要由于客户实力相对强劲,抗宏观因素风险能力较强;而SME因行业竞争激烈的缘故弱于KA广告,同时下调1H20收入预期,预计2H20因低基数和奥运会等重大事项业绩将回暖。
投资观点:1)腾讯游戏在今年春节的逐步释放,预计20年1月流水将创历史新高,同时认为金融科技的加速变现和利润率的改善将成为公司另一大现金牛;2)阿里巴巴:居民外出购物活动减少,我们判断网上购物需求增加,但短期受限于物流运力不足;3)我们认同美团本地生活的市场地位,以及在外卖端实现规模效应提升盈利水平,并看好非餐饮外卖及美团买菜在春节期间的订单增长及返工后的餐饮外卖增长,推荐美团点评。
风险提示:1)宏观经济波动风险;2)行业政策风险。
【兴证海外TMT洪嘉骏团队】从海外行业看中国远程办公发展
全球远程办公市场持续增长:软件龙头产品上云,垂直细分领域高增速。远程办公在海外已有长期发展,美国在2017年远程办公人数达3000万人,占美国16岁以上人口近20%。据statictic数据,2018年全球协作软件市场规模约95亿美元(YoY+9%),均保持稳定增长。软件巨头微软的办公相关软件演化为SaaS产品,如Officee365 Commercial(收入YoY+27%)与Dynamics365(收入YoY+42%),Teamviewer(YoY+79%)、Zoom(YoY+118%)等,市场看好长期市场规模与利润空间,机遇高PS估值。
海外经验:在办公软件与协同软件领域,传统软件与SaaS巨头优势明显;整合工具、远程操作、电话会议等垂直领域,有新兴公司成长空间。1)办公软件具备生态属性,马太效应强,行业龙头微软通过云化成为远程办公软件领域强者;2)协同办公与CRM、ERP、通讯等领域密不可分,因此相关行业巨头可沿原有相关业务切入,如Salesforce将其CRM产品与协作办公结合,思科从在线视频会议于网络通信等,扩展协同办公服务;3)主要面对中小客户的垂直领域,注重产品体验与营销能力,新兴公司具有发展空间,如办公整合工具服务商Slack、远程会议系统Zoom、办公整合平台Crtrix、远程接入软件公司LogMeln、电话跟踪服务商Twilio等。
国内市场潜力巨大,根据海外经验,办公软件、协同软件更易形成高行业集中度,头部产品或因近期需求而加速建立场景。中国远程办公市场潜力巨大,据前瞻产业研究院数字,2018年中国远程办公人数仍不到500万人;IDC数据也显示,2018年国内企业团队协同软件市场不到1.5亿美元,约占全球市场份额5%。从海外经验,办公与协同软件更适于巨头发展,而近期远程办公的需求,行业龙头的产品立即发挥价值—如金山(WPS)、阿里巴巴(钉钉)、腾讯(腾讯会议、企业微信)等,用户数与流量数倍提升。
投资建议:关注中国办公及协作软件龙头公司。1)估值体系:巨头的远程办公由成熟业务扩展,多数进入盈利期,公司整体业务复杂建议采用分部估值;新兴公司处于用户高增长的投入阶段,故使用PS估值较为合适。2)2020春节后远程办公需求的提升,相关应用得以发挥效益,在用户与场景方面有所提升。由于巨头具有技术与生态优势,因此建议关注中国办公软件龙头金山软件(WPS)、互联网巨头阿里巴巴(钉钉)、腾讯控股(企业微信、腾讯会议),云计算公司金蝶国际、中国软件国际、浪潮国际。
风险提示:软件技术进步及变现能力不及预期;国内IT基础建设进程缓慢;经济下行风险;行业政策风险。
【兴证海外TMT洪嘉骏团队】小米揭开今年高端机序幕,三星加码晶圆代工
联通、电信、广电共享3.3-3.4GHz频段用于5G室内覆盖;5G建设或暂时节奏放缓,2季度后提速进行。工信部批准联通、电信、广电共同使用3.3-3.4GHz用于5G室内覆盖。中国移动目前拥有的2.6GHz仍在进行频率清理,2.3GHz宽带仅为50MHz,不能完全满足5G网络的需求,我们判断中国移动的室内频段分配稍有延后。北京移动表示,目前由于大部分站点未能施工,5G建设节奏暂时放缓。我们认为5G建设迫在眉睫。假设短期建设进度暂时放缓,二季度投入将加大速度,带动相关不见与原物料需求。
中芯国际财报超预期,三星加码晶圆代工业务,逻辑芯片需求乐观。国内晶圆代工龙头中芯国际公布19Q4财报,产能利用率推升营收与毛利率,折旧金额低于预期,汇兑与其他收入驱动利润大幅增长。我们预计成熟制程将持续满载,而14nm的先进制程陆续贡献营收,并在资本支出将有去年的21亿美元提升至31亿。海外方面,三星电子日前成立Custom SoC客制化单芯片团队,协助客户进行设计单芯片,然后再由代工部门生产,有机会提升中小客户的合作意愿。我们判断,下半年5G相关逻辑芯片需求乐观。
小米10系列发布,揭开20年高端手机序幕。2月13日,小米10/10 Pro线上发布,售价3999/4999人民币起,冲击高端市场。小米10全系配置了行业领先的骁龙865、LDPPR5+UFS3.0、WiFi6、108MP CIS等等,产品力突出。尽管近期特殊环境影响手机线下销量,但小米公司的线上与海外收入占比较大,销量可望较为稳健。本次小米10系列发布,坚定了我们此前认为小米手机20年在高端市场份额提升的判断,同时判断技术有助带动手机行业的规格提升与供应链价值量。
投资策略:近期消费电子销售以及供应链低于预期,板块短期或有调整。全年来看5G手机换机及基础建设仍是明确需求。推荐关注:小米集团(手机份额增长乐观+IoT业务高增速)、中兴通讯(估值较低,5G建设收益确定性最强)、长飞光纤光缆(SA组网提振需求+光纤光缆价格触底回升)、中国移动(ARPU有望回升,5G份额有望提升)。与此同时,晶圆代工订单下季度或因消费电子库存水平有所调整,但下半年可望再度出现供不应求。
风险提示:1)宏观经济下行风险;2)全球消费电子市场低迷;3)技术创新应用低于预期;4)5G建设不及预期;5)中美贸易摩擦。
【兴证A股电子谢恒】CCL受益科技基建的5G基站及服务器需求,重点推荐生益科技
延续上周今年硬件的机会将从科技基建开始的主题,我们本周发布生益科技深度报告,基站相关的PCB厂商中,最受益的是生益科技。生益科技作为覆铜板行业龙头,产能持续扩张,市占率稳居全球前二。公司核心竞争力在于精细化管理能力和强大的技术研发实力,产品品类丰富度和盈利能力业内领先。通过产品结构持续升级,熨平行业周期波动,业绩稳健增长。受益5G和云计算,高频、高速CCL业务迎放量。5G带动高频CCL率先放量,但更大增量来自数据中心高速化驱动的高速CCL,规模数倍于高频市场。另外,生益电子作为通信PCB第一梯队厂商,受益5G基站和数据中心建设有望持续快速增长。我们预估公司2019-2021 年净利润为14.5、19.3、24.5亿,持续重点推荐。
我们认为今年硬件的机会将从科技基建开始,主要就是5G基站和半导体晶圆厂,对于产业链拉动和提高社会生产率都有很强的意义。我们判断5G基站和半导体晶圆厂都会大幅超预期,其中基站相关的PCB会非常受益,主要是生益科技、深南电路和沪电股份,其中我们重点推荐生益科技。另外晶圆厂的投资,最受益的是北方华创,最近长存2万片到3万片的扩产,北方华创份额持续增加,后续长存、长鑫和中芯国际订单带动公司今年整体业绩大幅增长。
风险提示:1、消费电子行业景气度下滑。2、行业制造管理成本上升。
【兴证A股汽车戴畅】政治局会议强调稳定汽车消费,鼓励汽车限购地区适当增加牌照配额
1月行业批发销售同比两位数下滑,预计2月销售同比下滑幅度更大。中汽协公布1月汽车行业销量194.4万,同比下滑18%(预估,下同),其中商用车32.6万辆,同比下降5.7%,乘用车额161.4万辆,同比下降20.2%,新能源汽车4.4万辆,同比下降54.4%。1月销量同比下降较多,主要是春节因素1月有效工作日同比下滑较大。当前主机厂以及部分零部件公司复工延后,整车厂复工时间大多延迟到2月17之后。短期预计公共事件冲击对2月以及3月行业销售将造成较大负面影响,中期看1季度行业销售受到抑制,二季度中后期行业有望逐步回暖。
中央政治局会议强调要稳定汽车消费,鼓励汽车限购地区适当增加汽车号牌配额。2月16日出版的今年第4期《求是》杂志发表了国家领导人重要文章《在中央政治局常委会会议研究应对新型冠状病毒肺炎疫情工作时的讲话》。习总书记在讲话中提到要积极稳定汽车等传统大宗消费,鼓励汽车限购地区适当增加汽车号牌配额,带动汽车及相关产品消费。2019年以来,国家相关部委出台政策鼓励限购地区适当放松限购,深圳、广州、海南、贵阳等在2019年响应出台了相关放松限购政策。四省市2019年额外新增牌照(销量)数量约15万台,我们预计四省市2020年新增牌照(销量)22.4万台,占2019年乘用车销量1.0%。我们预计其他限牌限购城市(北京、上海、杭州、天津等)2020年有望推出相关放松限牌限购政策,进一步稳定汽车消费。
行业总量短期承压,中长期底部向上,结构上特斯拉依然很强。我们认为短期行业受公共事件冲击产销压力较大,但中长期看行业经过2018-2019年连续调整,逐步回升向上。建议投资者:1)逢低布局特斯拉产业链拓普集团、均胜电子、三花智控、华域汽车、岱美股份、旭升股份(有色覆盖);2)乘用车整车推荐广汽集团(日系周期)、长安汽车(福特新车周期);3)重卡产业链推荐潍柴动力,关注中国重汽、威孚高科;4)其他关注零部件细分龙头爱柯迪、伯特利、星宇股份、精锻科技、宁波高发、银轮股份等。
风险提示:行业复苏不及预期,宏观环境持续恶化,特斯拉国产不及预期
【兴证电新朱玥团队】双寡头格局初现,高镍三元方向不可撼动
电池技术曾为较大瓶颈,松下圆柱为彼时最优解。过往受制于电池技术限制,Tesla选择电芯供应商首要考虑品牌/技术,保障能量密度的同时确保安全性。彼时的松下为仅有的最优解,作为一平台型制造企业,其NCA+硅碳负极的21700电池品质上乘,能量密度较高。松下经历了与特斯拉合作的十余年相守,动力电池业务发展迅猛。
Tesla圆柱电池BMS逐步完善,电芯环节地位相对弱化;松下摇摆不定,电芯产能掣肘发展,双方合作蒙上阴影。Tesla深挖圆柱电池BMS管理系统技术护城河,弱化圆柱电芯供应商地位。松下动力电池业务受大公司小部门拖累、对技术路线的摇摆不定、及时TeslaM3销量的预期较为保守,继续扩产GGI工厂意愿不高,电芯产能供应限制M3产能爬坡,双方合作出现变数。
引入新供应商简本+保供应,LG化学、CATL脱颖而出。伴随Tesla构建强大的圆柱电池的BMS系统,以及降本增利的迫切需要,其选择电芯供应商的标准正在逐渐从技术第一转为更看重成本。综合成本、品质、技术、客户、规模等因素考量,LG、CATL成为Tesla上海工厂电芯供应商。
自供电芯存在可能,主流仍是外购/合资建厂。未来Tesla存在自供电芯的可能,但考虑到电池行业投资额较大,我们认为Tesla仍然会选择外购电芯或合资建厂的模式保障供应。
磷酸铁锂短期性价比高,三元高镍仍是主流,CATL收益。我们认为Tesla可能处于降本考虑在廉价版车型中引入磷酸铁锂天池,但高镍三元仍是行业主流,趋势上来看CATL有望复制2013、2014的松下,与Tesla建立深度绑定的关系,成为下一轮Tesla扩张的最大受益者。
投资建议:我们认为进入Tesla供应链的国内中游产业链公司兼具技术与成本的护城河,远期有望占据较高的市场份额和具备较强的盈利能力。继续看好“TLC主线”,即Tesla产业链、LG产业链和CATL。推荐TLC主线宁德时代、恩捷股份、璞泰来、科达利、宏发股份、三花智控(汽车组覆盖)等标的,建议关注天赐材料、当升科技、新宙帮、特锐德。此外建议关注LFP短期回暖收益标的的德方纳米、比亚迪、国轩高科、亿纬锂能、天奈科技等。
风险提示:电动车渗透率增速不及预期;Tesla销量不及预期;中游产业链技术新技术迭代超预期。
【兴证电新朱玥团队】去产能第一枪打响,光伏硅料将进入价格上星期
2020年2月11日,硅料行业出现重要变化:(1)韩国硅料制造商OCI宣布韩国产能退出光伏领域,致力于电子级多晶硅,韩国产能5.2万吨,占全球在产产能10%;(2)国内硅料龙头通威股份,宣布2020-2023年扩产规划,硅料板块产能将从目前的8万吨,在2023年提升到22-29万吨,产能大幅增长1.8-2.6倍。硅料产业,国内外企业战略分化,形势冰火两重天,预示着行业加速出清,龙头聚拢市场份额,寡头格局清晰。
国内光伏制造业当下对进口硅料仍有一定依赖。近年硅料产业国产替代趋势明确,2012年硅料进口比例高达50%,而2019年我国国产硅料34.2万吨,进口14.5万吨,进口比例降至30%,但对进口料仍有一定的依赖度,海外产能影响硅料价格。进口硅料主要来自于德国、韩国、马来西亚和美国,集中于产能较大的Wacker和OCI两大企业。因韩国、德国、美国等地电价高企,叠加贸易摩擦,海外产能竞争力不佳。
海外企业竞争力丧失,OCI打响主动去产能第一枪。海外硅料企业主要集中在美国、韩国、德国。美国方面,因为贸易摩擦率先退出市场,三大硅料巨头中REC关闭美国产能、Wacker(美国及德国工厂)持续亏损计提减值、Hemlock关停田纳西基地。韩国方面,电价、人工成本高竞争力不佳,OCI宣布关停韩国产能,韩华考虑关闭工厂。自18年硅料价格持续走低,海外高成本产能全线亏损,陆续退出已成定局
国内企业加速出清,龙头逆势扩产提份额。国内亦呈现出清加速,2019年底在产企业仅12家,相较于2017年底数量缩减一半。在产4家一线企业份额达到73%,产能利用率90%以上。硅料行业前期依靠设备及电价成本下降,后发优势显著,未来具备工艺优势和资本开支能力的企业将进一步提升份额。目前,仅龙头企业扩产,通威计划2023年产能22-29万吨,市占率达到30-50%,行业寡头格局逐渐形成。
硅料供需关系反转,价格弹性拐点向上。硅料供给存在缺口,2020年全球光伏新增装机有望达到140GW以上,对应硅料需求量46万吨,同比+11%,供给端因OCI退出,而新增产能有限,在产产能同比持平略减。供需错配具备涨价空间,我们预计硅料价格有望走向90元/kg,价格提升27%。板块盈利复苏。
投资建议:硅料格局优化,龙头逆势扩产,落后产能出清,寡头格局清晰,成本优势明显。2020年全球光伏需求向好,但供给收缩,硅料供需关系料将反转,价格弹性向上,理论上将25%以上涨价空间,板块盈利修复。其中,龙头企业集中受益,产能释放出货增长,成本下降叠加涨价盈利弹性十足。推荐硅料一线龙头:通威股份、大全新能源(海外组覆盖)、新特能源等。
风险提示:光伏需求不及预期;光伏政策下发时点不及预期;国际贸易摩擦加剧;弃光限电改善不及预期等。
【兴证电新朱玥团队】再融资新规:新能源广阔征程的助推器
1、再融资新规落地,条件全面放宽:2020年2月14日,证监会公布了再融资新规主板和中小板的放松方向主要在于发行对象、定价条件、锁定期和减持等,而创业板的放松内容除此之外,还包括对非公开发行的发行人条件放松,放松程度要高于主板和中小板。
2、再融资新规对新能源行业构成重大利好:由于新能源行业技术迭代快,新技术导入期,成本高盈利起点,若融资成本高,将陷入“企业扩产难-新技术无法导入-成本下降难-需求不好-盈利低”的负循环,行业发展放缓。
但再融资的新规落地,将意味着行业进入“盈利起点低-扩产导入新技术降成本-行业盈利改善但分化(上市比不上市好,龙头比非龙头好)-成本驱动价格下降-需求提振”,从产业链环节上来看,利好上市公司龙头,也将持续提升对设备制造业的需求。
3、上一轮定增收紧恰逢行业高增长,龙头多选择债务融资,成本大幅升高:自2017年再融资与减持新规出台后,电力设备与新能源行业融资规模收缩。其中,权益融资规模大幅下降,定增受阻后企业多选择配股,但融资规模有限。从统计数据上可以很明显的看出:2017年-2019年是新能源行业蓬勃发展时期,行业龙头扩产提市占的意愿很强,但大部分只能选择成本较高的债务融资方式。
4、新规落地,行业资金需求与供给错配局面将扭转:预计至2025年光伏全球新增装机将由当前的120-140GW提升至250GW以上,新能源汽车产销量将由2019年的120万辆至提升至1300万辆,新能源与电动车全球渗透率当前仍低于5%,广阔的行业前景,宽松的融资扩产条件,将成为中国新能源产业链谋求全球话语权的中流砥柱。
5、投资建议:我们认为A股宽松的融资条件叠加龙头优异的成本控制能力和新能源行业广阔的发展前景,将让行业龙头集中受益,市场集中度有望进一步提升,首推光伏龙头:通威股份、隆基股份、捷佳伟创(机械覆盖)、迈为股份(机械覆盖);推荐新能源汽车优质标的:宁德时代、璞泰来、恩捷股份、关注科达利。推荐电力设备及工控龙头:国电南瑞、宏发股份、正泰电器、汇川技术、亿嘉和
风险提示:光伏装机不及预期;风电装机不及预期;新能源汽车产销不及预期;限电改善不及预期;用电增速不及预期;贸易摩擦加剧等。
【兴证机械军工石康】制造业有序复工,优选行业龙头
本周中共中央政治局常委会召开会议,除布置疫情防控相关工作外,会议上强调了保持经济平稳运行、努力实现党中央确定的各项目标政策、加大宏观政策调节力度,针对疫情带来的影响,研究制定相应政策措施;要积极扩大内需、稳定外需,要聚焦重点领域,优化地方政府专项债券投向,用好中央预算内投资,调动民间投资积极性,加快推动建设一批重大项目。我们判断行业需求节奏虽然延后,相关企业一季度业绩可能承压,但在宏观政策支持之下全年需求仍有望保持旺盛,优质公司回调后长期配置价值更加突出。
2月11日晚通威股份发布《关于投资建设年产30GW高效太阳能电池及配套项目的公告》及《高纯晶硅和太阳能电池业务2020-2023年发展规划》,公告显示2023年公司太阳能电池片产能或达80-100GW。技术方面,产品尺寸规格兼容210及以下所有系列。在HJT方面,目前已有行业领先、规模达400MW的三条中试线,在30GW建设中将根据HTJ技术的发展进程适时推动其产业化投放,四年发展规划中将推动单晶PERC技术升级,加强N-topcon、N-HJT等新技术的研发,进一步提升电池转换效率。大硅片、异质结等电池转换效率提升技术有望继续成为市场热点,光伏设备端建议重点关注捷佳伟创、晶盛机电、迈为股份、帝尔激光等。
当前时点,我们仍然建议围绕两条主线配置,一是传统制造业,关注逆周期调节下工程机械行业的高景气度,以及油气公司资本开支增加下油服企业的弹性;二是新兴成长领域,关注下游资本开支增加、国产化自主可控等因素推动下锂电设备、光伏设备、半导体设备的成长性。重点推荐工程机械领域的三一重工、中联重科、徐工机械三大主机厂以及核心配套企业恒立液压,关注油服龙头杰瑞股份,半导体设备领域的北方华创,锂电设备领域的先导智能,激光设备领域的锐科激光以及第三方检测服务龙头华测检测等。
风险提示:宏观经济波动风险,政策变动风险,下游采购不及预期,油价大幅波动,行业竞争加剧,国产化进度不及预期。
【兴证金属邱祖学】嘉元科技:锂电铜箔龙头,充分受益6μm锂电铜箔高景气向上周期
公司是国内高性能锂电铜箔领跑者,产品极薄锂电铜箔占比持续提升。公司产品有双光6μm极薄锂电铜箔、双光7-8μm超薄锂电铜和其他锂电铜箔,并在2019年逐步实现4.5μm极薄铜箔的批量化生产。当前具备1.6万吨电解铜箔的生产能力,主要为6μm锂电铜箔;2019年,通过科创板上市募集资金新增5000吨高性能铜箔生产线,预计或将于2020年底投产,未来公司铜箔产能或扩至2.1万吨/年,且极薄锂电铜箔占比持续提升。
受益于在动力电池领域渗透率提升,2020年6μm锂电铜箔需求有望爆发。在新能源补贴退坡叠加行业向高续航方向发展的背景下,6μm锂电铜箔相比起8μm锂电铜箔,能够有效提升5%的能量密度,铜箔的薄化是大趋势。2018年至今,国内动力电池龙头CATL从采用6μm锂电铜箔到渗透率提升至90%,带动国内动力电池龙头6μm锂电铜箔渗透率达到49%。2020年,基于CATL动力电池产量维持高增长和除去CATL以外的动力电池(比亚迪、国轩等)采用6μm锂电铜箔的渗透率提升;预计2020年,全国6μm动力领域锂电铜箔需求量将增长78%至4.6万吨,6μm铜箔在动力电池的渗透率进一步提升至65%,2019-2022年年均复合增速有望达到57.7%。
三大供应壁垒限制6μm锂电铜箔短期快速扩张,2020年或出现供需缺口。动力领域的极薄锂电铜箔供应端因存在三大壁垒:①重资产投资背景下的设备壁垒;②客户认证壁垒;③企业间良品率差异较大带来的成本控制壁垒,限制极薄锂电铜箔产能扩张的速度,导致目前6μm动力领域锂电铜箔领域仍以嘉元科技、诺德股份和灵宝华鑫等为主要供应商,能够批量生产4.5μm极薄锂电铜箔的仅有嘉元科技和诺德股份。预计2020年,全国6μm动力领域锂电铜箔产量将增长41%至4.44万吨,2019-2022年年均复合增速有望达到33.5%。2020年,全国6μm动力领域锂电铜箔将从过剩格局转变出现供需缺口,未来6μm动力领域锂电铜箔不排除有涨价的可能性。
盈利预测及投资建议:预计2019-2021年,公司或将分别实现归母净利润3.27亿元、4.62亿元和5.82亿元,对应2020年2月16日收盘价的PE分别为47.8x、33.8x和26.8x,维持“审慎增持”评级。
风险提示:1、客户集中度过高;2、4.5μm极薄铜箔推进不及预期风险;3、6μm极薄铜箔供需求不及预期;4、新能源汽车产业链政策不及预期风险等。
【兴证金属邱祖学】
工业金属:需求或继续延后但不会缺席,推荐基建和房地产市场发力受益最为明显的铜铝。周内财政部披露2020年新增地方政府债务限额为8480亿元,其中一般债务限额5580亿元、专项债务限额2900亿元,叠加此前提前下达的专项债务1万亿元,2020年新增地方政府债务限额高达18480亿元;推荐基建+地产提振受益最大的铜和电解铝板块。(1)需求端:2月10日以来全国逐步迎来生产复工,据汽车流通协会披露,综合复工率为8.4%,铜方面废铜杆企业开工率仅约1%,受物料紧张和物流恢复等影响,复工延后或超原预期。(2)库存方面:截止2月13日国内电解铝社会库存周环比提升约15.66%至109.3万吨;铜方面全球三大交易所库存周环比提升约11.64%至45.17万吨,但总体看下游工业产成品库存处于历史性底部区域,短期扰动后下游或呈现密集开工特征,同时配合积极财政政策、宽松的货币环境,我们依然看好未来工业金属板块的投资机会。继续坚定看好具备资源成长性、超跌资源品龙头紫金矿业:①受益于RTB bor、诺顿金田等带来的业绩增厚,我们预计2019Q4公司业绩将环比大幅提升;②2020-2022年为公司铜金产量爆发式增长期的核心逻辑未变。重点推荐:紫金矿业、云铝股份、神火股份、索通股份、云南铜业等。
小金属:江西等小金属生产重镇复工显著延后,加之运输瓶颈的影响稀土、钨、海绵钛等小金属价格开始上涨。价格方面,周内小金属价格显现普涨,其中钨精+2.3%、钨铁(70%min)+2.8%,氧化镨钕等稀土产品现货市场显现供给紧张。受国内特殊事件影响,江西、攀枝花等小金属生产重镇复工显著延后,根据安泰科和钨业协会数据,截止2月14日赣州稀土企业开工率仅20%,钨行业设备开工率仅66%,部分复工企业由于公共卫生问题再度面临停产调整。加之交通管制,物流运输不畅,导致原材料供应不足及销售活动受限,预计短期小金属市场供需错配仍将持续,稀土、钨、海绵钛等小金属价格短期或延续上涨趋势。建议关注盛和资源,厦门钨业,攀钢钒钛等。
贵金属:短期避险属性增强;实际利率走低凸显配置价值。①风险因素:全球对公共卫生事件的担忧笼罩市场,市场普遍下调全球经济增速预期,黄金的避险属性继续增强,全球最大黄金ETF—SPDR持仓本周增加近8吨至约924吨,再创历史新高;②经济数据:本周披露美国1月季调后CPI为2.5%,基本符合预期(2.4%),以及美国1月零售销售率为0.3%,符合预期(0.3%),但该数据进一步验证美国消费者支出在旺季走缓的现象;③货币政策方面,美联储官员在参议院银行委听证会表示,若美国经济步入下滑期,美联储可能使用QE+减息的政策组合,加之十年期国债收益率走低推动“十年减三个月”期限利差靠近负区间,实际利率走低,黄金的中长期配置价值凸显。重点关注银泰黄金、山东黄金、恒邦股份、盛达资源。
维持行业“推荐”评级。推荐工业金属:铜板块紫金矿业,铝板块云铝股份、索通发展;重点推荐小金属:钴板块华友钴业、寒锐钴业、洛阳钼业;石英股份;锂板块赣锋锂业、天齐锂业;重点推荐贵金属:银泰黄金、山东黄金、恒邦股份、盛达资源。
风险提示:全球地缘政治风险;经济复苏低于预期
【兴证计算机蒋佳霖】华为鲲鹏产业深度:鲲鹏乘风起,扶摇九万里
国产风起、万物感知,华为鲲鹏生态应时而生,万亿市场待挖掘。在政策长期支持背景下,国内IT产业已经涌现出一批产品相对成熟、具备一定实力的国产厂商,产业基础由弱变强,叠加贸易摩擦,国产厂商崛起刻不容缓。同时受益于万物感知带来的边缘侧重要性提升,基于ARM架构永久授权的华为鲲鹏处理器占据一定发展优势。国产化大趋势叠加物联网发展共同为鲲鹏产业生态带来历史大机遇,鲲鹏产业2019年顺势而生,有望重塑国内IT产业格局。根据IDC预计:到2023年,中国每年IT产业投资空间1043亿美元,叠加海外市场潜力,近万亿市场有待鲲鹏产业挖掘。
同芯、开放、开源,华为鲲鹏赋能产业链伙伴,共筑商业成功。华为经过十几年的研发投入,已经打造“算、存、传、管、智”五个子系统的芯片族,包括欧拉、鸿蒙操作系统,高斯数据库,泰山服务器在内的一系列产品,为鲲鹏生态提供基础的技术支撑,同时坚持硬件开放、软件开源、赋能伙伴的生态构建策略,面向合作伙伴完全开放服务器主板、欧拉操作系统代码等系列核心技术,同时提供代码迁移在内的工具软件,缩短应用时间,真正做到赋能合作伙伴,共筑商业成功。
政企携手,鲲鹏计算产业全国铺开,繁荣生态决胜未来。政企合作共同打造鲲鹏生态,发展数字经济已经逐渐成为共识。目前鲲鹏计算生态布局已遍及全国20多省市自治区,呈现全面开花之势。安徽、河南、江苏、浙江、四川、福建、陕西、广西等12省正式建立起鲲鹏生态联盟;北京、上海、深圳、广州、重庆、天津、西安、福州等14余市成立鲲鹏生态创新中心;此外还有鲲鹏生态产业园、鲲鹏生态基地、鲲鹏产业示范区等形态不断落地,鲲鹏计算产业在全国以政企合作的方式全面铺开。
同鲲鹏共展翅,聚焦产业链投资机会。鲲鹏产业联盟通过开放技术体系,赋能产业链的方式帮助合作伙伴补足短板,打开市场空间。当前从基础软硬件到应用软件均有众多企业积极参与,我们看好华为鲲鹏生态的操作系统、办公软件、中间件、服务器及解决方案、存储、应用软件等领域的龙头公司,有望同鲲鹏共展翅,迎来历史新机遇。
投资建议:建议关注诚迈科技、金山办公、中国软件、东方通、宝兰德、易华录、神州数码、东华软件、宇信科技、超图软件等。
风险提示:5G规模化商用不及预期;鲲鹏计算产业推进不及预期;竞争的加剧,ARM架构服务器芯片应用不及预期
三、A股、港股、美股市场监测(注:本周指20200217-20200221)
1、A股市场监测
1.1、A股市场表现概览
本周主要指数上涨。创业板指(涨7.6%)、中小板指(涨6.5%)、深证成指(涨6.5%)领涨。MSCI中国A股在岸涨4.3%,上证综指涨4.2%,沪深300涨4.1%,上证50涨2.5%。行业上,电子元器件(涨13.3%)、国防军工(涨11.5%)和通信(涨11.2%)领涨。
风格上,高市盈率指数(涨10.7%)、小盘指数(涨8.3%)、微利股指数(涨8.3%)领涨。主题上,光刻胶指数(涨20.8%)、打板指数(涨18.3%)、OLED指数(涨17.5%)领涨。
1.2、A股估值与股权风险溢价
估值上升。截至本周五,当前沪深300、创业板、中小板、上证50PE-TTM分别为12.5、63.9、30.2、9.6倍,处于2011年以来的60%、88%、53%、41%分位数水平。沪深300、创业板、中小板、上证50的PB分别1.5倍、6.7倍、4.0倍、1.2倍, 处于2011年以来的44%、87%、57%、19%分位数水平。
截至2月21日,股权风险溢价为5.2%, 位于2012年以来均值水平附近。
(注:股权风险溢价=沪深300指数市盈率倒数-10年期国债收益率)
截至本周五,行业估值从市盈率 TTM的角度,特征如下(以下涉及分位数时,其历史区间为2011年第一个交易日至今):
计算机(88.8%)、汽车(76.3%)、医药生物(71.8%)、食品饮料(70.7%)、电子(67.6%)市盈率TTM 处于相对较高分位数水平。
家用电器(63%)、传媒(57.1%)、通信(56.6%)、电气设备(49.6%)、国防军工(48.2%)、有色金属(47.8%)、纺织服装(45.7%)、银行(43.8%)、交通运输(43.1%)、综合(40.7%)、机械设备(40.4%)、农林牧渔(34.4%)、非银金融(24.1%)、化工(22.6%)、轻工制造(20.1%)市盈率TTM 处于相对居中分位数水平。
休闲服务(18.9%)、公用事业(18.2%)、建筑材料(15.6%)、钢铁(14.2%)、房地产(5%)、建筑装饰(2.1%)、商业贸易(1.8%)、采掘(1.7%)处于相对较低分位数水平(括号内为其分位数数值)。
行业估值从市净率的角度,特征如下(以下涉及分位数时,其历史区间为2011年第一个交易日至今):
电子(91.4%)、食品饮料 (84.2%)、家用电器(75.6%)、计算机(69.8%)、农林牧渔(64.3%)、通信(62.2%)市净率处于横向相对较高水平。
国防军工(41.2%)、电气设备(38%)、机械设备(35.8%)、建筑材料(35.6%)、非银金融(31.1%)、休闲服务(30.2%)、交通运输(25.8%)、医药生物(25.2%)、汽车(22.1%)、综合(20.5%)行业市净率处于横向相对居中水平。
轻工制造(19.9%)、传媒(19.5%)、有色金属(18%)、化工(16.4%)、纺织服装(15.1%)、钢铁(13.7%)、房地产(8.1%)、商业贸易(4.2%)、建筑装饰(2%)、银行(1.3%)、采掘(1%)、公用事业(0.8%)行业市净率处于相对较低分位数水平(括号内为其分位数数值)。
1.3、陆股通资金流向
陆股通资金净流入。本周陆股通净流入金额为64.94亿人民币。截至本周五,陆股通累计流入额为10727.9亿人民币。北向资金本周主要流入食品饮料、计算机和汽车,流出非银行金融、家电和银行。
1.4、A股投资者情绪监测
(注,以下“A股”指的是中证流通指数成分股)
换手率:本周,A股日均换手率为2.01%,高于近五年以来的中位数1.18%;截至本周五,涨停家数/跌停家数比(10日移动平均)为13.1,处于2013年以来的84%分位数水平。
融资融券:截至本周五, A股融资融券余额为10897.2亿元, 高于上周五的10509.9亿元;融资买入成交额占全部A股成交额比重为11.5%,高于上周的10.7%,处于A股融资融券交易以来的88%分位数水平。
股指期货:本周沪深300股指期货基差率均值为-0.27%。截至本周五,沪深300股指期货基差率为0.11%。
期权隐含波动率:截至本周五,上证50ETF期权隐含波动率指数IVIX由上周五的16.5%上升至18.4%。
1.5、中国内地市场流动性和债市数据跟踪
公开市场操作净回笼资金11185亿人民币。本周,央行通过公开市场操作,净回笼资金11185亿元。
货币市场利率。截至2月21日,相较于上周五,SHIBOR隔夜利率上升10bp至1.36%,7天利率上升1bp至2.25%;SHIBOR1个月利率下降7bp至2.34%,3个月利率下降8bp至2.49%。7天银行间同业拆借利率上升11bp至2.71%,7天银行间质押式回购加权利率下降7bp至2.17%。3个月同业存单利率下降5bp为2.76%,6个月同业存单利率下降13bp至2.94%。
债券市场,截至2月21日,3个月、6个月、1年期国债到期收益率分别上升1bp、维持不变和下降3bp至1.77%、1.80%和1.93%,均位于2019年以来的低位水平。信用、等级、期限利差无明显变化。
期限利差:10年-2年中债国债利差为0.54%,略低于上周的0.55%;
等级利差:5年期AA级与AAA级企业债利差为0.69%,与上周持平;
信用利差:5年期AA级企业债与国债利差为1.4%,下降4bp;5年地方政府债(AAA-)-国债到期收益率下降4bp为0.27%。
2、港股市场监测
2.1、港股市场表现概览
本周港股主要指数下跌。除恒生小型股(涨0.4%)外,其余指数均下跌。MSCI新兴市场指数(跌2%)、恒生指数(跌1.8%)和恒生大型股(跌1.7%)领跌,恒生中型股跌0.1%,恒生国企指数跌0.7%,恒生综合指数跌1.4%。行业上,恒生原材料业(涨1.5%)、恒生电讯业(涨1.3%)、恒生必需性消费业上涨(0.5%)领涨;恒生地产建筑业(跌3.2%)、恒生综合业(跌2.2%)和恒生资讯科技业(跌2.1%)领跌。
2.2、港股盈利趋势与估值
估值和盈利预期环比下降。
截至2月21日,恒指预测PE(彭博一致预期)为10.5倍;恒生国指预测PE为8.3倍,二者均处于2005年7月以来的1/4分位数附近。
恒生指数当前静态估值水平(TTM市盈率)为11.2倍;恒生国指PE-TTM为8.7倍,二者均处于2002年以来的1/4分位数和中位数之间。
恒指2020财年一致预期EPS较上周下降0.7%。
截至2月21日,从静态市盈率(TTM)的角度,行业估值分位数特征如下:
首先,横向看,估值相对较高的是恒生电讯业(51%)、地产建筑业(50%)、公用事业(49%)、资讯科技业(37%);
居中的为金融业(31%)、原材料业(31%)和工业(30%);
估值较低的综合业(10%)和能源业(9%)。
(注:行业括号内百分比数值为当前最新市盈率所在分位数,分位数的时间起始点为2011年1月)
当前恒生指数的股息率为3.6%,高于2006年9月以来的中位数。
2.3、港股通资金流向
港股通资金净流入。本周港股通资金净流入75亿人民币,自开通以来累计买入成交净额达10396亿人民币。从十大活跃成交股的数据来看,南向资金主要流向银行、通讯和汽车,流出计算机、房地产和电子元器件。
周度南向资金成交/全部港股通成交为14.6%,高于上周的13.5%。截至本周五,AH溢价指数上升为125.8,位于 2017年以来的均值附近。
2.4、港股投资者情绪
投资者情绪中性。截至本周五,恒生波指为18.2%,高于上周的17.4%,处于2011年8月以来的54%分位数;主板周平均卖空成交比为14.6%,略低于上周的14.8%。
2.5、中国香港市场利率汇率跟踪
货币市场,HIBOR利率(隔夜、7天、1月)下降。相较于上周五,本周五HIBOR隔夜利率下降0.02%至1.18%,7天利率下降0.07%至1.40%,1个月利率下降0.07%至1.70%。
汇率市场,截止本周五,美元兑港元汇率上升至7.7877;USDCNH即期汇率上升至7.0357,12个月人民币NDF上升为7.0885。USDCNH一年期风险逆转指数为2.94%,高于上周五的2.85%,处于2011年以来的43.3%分位数水平。
3、美股市场监测
3.1、美股市场表现概览
本周,主要指数均下跌。中概股指数(跌2.15%)领跌。罗素小盘指数跌0.53%、罗素大盘指数跌1.1%、标普500指数跌1.2%、道琼斯工业指数跌1.38%、纳斯达克指数跌1.6%。行业上,除房地产维持不变,其余行业指数均下跌,信息技术(跌2.5%)、金融(跌1.3%)和电信服务(跌1.2%)领跌。
3.2、美股盈利趋势与估值
风险溢价水平略有上升,盈利预期下降。标普500指数2020财年Bloomberg一致预期EPS较上周下降0.17%;股权风险溢价截至本周五为3.1%,高于上周五2.9%,处于2010年11月以来的中位数附近。
(注:股权风险溢价=标普500市盈率倒数-十年期国债收益)
估值环比有所下降,但仍处于高位。标普500预测市盈率截至本周五为19.2倍,低于上周五的19.4倍,高于1990年以来的3/4分位数。标普500市盈率(TTM) 为22.1倍,低于上周五的22.3倍,处于1990年以来的3/4分位数附近。
行业估值特征如下:
当前公用事业(100%)、房地产(100%)、核心消费品(97%)、信息技术(87%)、非核心消费品(83%)、工业(78%)市盈率 TTM接近或高于1990年以来的3/4分位数水平;
电信服务(72%)、原材料(68%)介于中位数和3/4分位数之间;
金融(55%)、能源(53%)的估值水平处于中位数附近;
医疗(38%)的估值水平低于中位数。
(注:括号内百分比数值为对应行业市盈率 TTM于1990年以来的分位数)。
本周五中概股预测市盈率为32.5倍,略低于上周五的32.6倍,处于2015年以来的1/4分位数至中位数之间。
3.3、美国投资者情绪和债券市场
投资者情绪偏谨慎。
本周五收盘,美股个股期权看跌看涨成交量比例10日移动平均为1.8,高于上周的1.7,位于2014年7月以来的55%分位数,处于中性水平;
截至本周五,VIX指数从上周的14.15上升为17.08,位于2014年7月以来的77%分位数。
货币政策预期与中长期增长和通胀预期。本周,1Y forward 1Y yield-1Y yield(短期货币政策预期)利差下降6bp至-0.16%;5Yforward 5Y yield-5Y yield(中期增长和通胀预期)利差下降5bp至0.31%;30年-10年国债利差(长期增长和通胀预期)下降1bp至0.44%。高收益利差上升5bp至5.16%。
(注:短期货币政策预期,即1Y forward 1Y yield-1Y yield,指的是1年后的1年期国债到期收益率与当前时点1年期国债到期收益率的差,反映了短期(1年期)货币政策预期。同理,5Y forward 5Y yield-5Yyield(中期增长和通胀预期)指的是5年后的5年期国债到期收益率与当前时点5年期国债到期收益率之差,反映中期增长和通胀预期。)
3.4、美股纯因子收益
本周,交易活动(涨0.4%),成长(涨0.3%)和分红(涨0.2%)领涨,价值(下跌0.3%)、动量(下跌0.2%)和波动率(跌0.03%)领跌。最近一个月交易活动风格占优,价值风格跑输。
(注:采用罗素3000指数彭博纯因子收益来刻画提纯后的主流风险因子表现,纯因子即每单个因子收益与其余因子收益正交。当因子收益为正,表明因子值越高,暴露该因子风格的股票表现越好。比如若波动率因子收益为正,表明高波动率股票表现优于低波动率股票)。
3.5、美国流动性数据跟踪
本周,纽约联储隔夜回购资金226.4亿美元,远高于上周18.17亿美元,处于2019年以来的低位水平。
货币市场利率与上周基本持平。本周五,有担保隔夜融资利率(SOFR)水平为1.6%,略高于上周的1.58%。LIBOR-OIS利差为0.12%,略低于上周0.13%。
四、风险提示
全球经济增速下行;中、美货币政策宽松不达预期;大国博弈风险。
Structural Opportunity in a Balanced Market
传统电力运营商的转型之路系列报告一: 估值因何承压,修复为何将至
先进制造业的核心资产最有希望穿越短期的迷雾 ——A港美股市场把脉
紧抓“高性价比”、做多中国资产 ——兴业证券2020年港股年度观点回顾
Advanced Manufacturing Core Assets in 2020
辞旧迎新布局时,南下北上创记录 ——A港美股市场把脉数据跟踪
“一半海水一半火焰”,核心资产新旧主角更替——A港美股市场把脉
全球资产荒与中国核心资产牛市新主角——中国权益资产2020年投资策略
H股“全流通”是我国金融业对外开放的重要组成部分 ——证监会全面推开H股“全流通”改革点评
全球资产荒与中国核心资产牛市新主角 ——中国权益资产(A+H)2020年投资策略
长线逻辑仍是核心资产,短线short covering式反弹找“洼地” ——A港美股市场把脉
“极限施压”毁美股殃港股,A股反复筑底“黄金坑”——A港美股市场把脉(20190819-20190823)
莫负“黄金坑”,秋季行情将拉开帷幕——A港美股市场把脉(20190812-20190816)
短期暴风雨 长期黄金坑 ——A港美股市场把脉(20190805-20190809)
黑云翻墨未遮山——A港美股市场把脉(20190729-20190802)
沉睡的菲利普斯曲线或将苏醒?联储降息之路并非坦途 ——从周期角度看美国通胀
突围,中国核心资产的新征程 ——中国资本市场(H+A)投资策略报告(6月11日海外中期策略会演讲内容)
夏日寒风,以战促和的代价及黄金坑 ——中国权益资产投资策略报告
夏日寒风,核心资产的“黄金坑” ——中国权益资产投资策略报告
夏日寒风,N型走势的第二折 ——中国权益资产投资策略报告(简要版)
核心资产牛市的大趋势及小波段 ——中国资本市场(A+H)投资策略报告(4月23日海外春季策略会PPT详细版)
基本面“预期差修复”继续,精挑细选 ——中国权益资产投资策略(简要版)
倒春寒时节,科创、开放打造行情新方向 ——中国权益资产投资策略报告
春水泛滥,A股和港股的春季行情继续 ——中国权益资产投资策略报告
华山只有一条路,走出险境须激活资本市场 ——中国权益资产投资策略报告
注:文中报告依据兴业证券经济与金融研究院已公开发布研究报告,具体报告内容及相关风险提示等详见完整版报告。
《西风冷,东风暖,顺风而行--A港美股市场把脉》
对外发布时间:2020年2月23日
报告发布机构:兴业证券股份有限公司(已获中国证监会许可的证券投资咨询业务资格)
本报告分析师 :张忆东
SAC执业证书编号:S0190510110012
SFC HK执业证书编号:BIS749
自媒体信息披露与重要声明
本信息材料仅为对公开资料的整理信息,不涉及分析师的研究观点及投资建议。
使用本研究报告的风险提示及法律声明
兴业证券股份有限公司经中国证券监督管理委员会批准,已具备证券投资咨询业务资格。
本报告仅供兴业证券股份有限公司(以下简称“本公司”)的客户使用,本公司不会因接收人收到本报告而视其为客户。本报告中的信息、意见等均仅供客户参考,不构成所述证券买卖的出价或征价邀请或要约。该等信息、意见并未考虑到获取本报告人员的具体投资目的、财务状况以及特定需求,在任何时候均不构成对任何人的个人推荐。客户应当对本报告中的信息和意见进行独立评估,并应同时考量各自的投资目的、财务状况和特定需求,必要时就法律、商业、财务、税收等方面咨询专家的意见。对依据或者使用本报告所造成的一切后果,本公司及/或其关联人员均不承担任何法律责任。
本报告所载资料的来源被认为是可靠的,但本公司不保证其准确性或完整性,也不保证所包含的信息和建议不会发生任何变更。本公司并不对使用本报告所包含的材料产生的任何直接或间接损失或与此相关的其他任何损失承担任何责任。
本报告所载的资料、意见及推测仅反映本公司于发布本报告当日的判断,本报告所指的证券或投资标的的价格、价值及投资收入可升可跌,过往表现不应作为日后的表现依据;在不同时期,本公司可发出与本报告所载资料、意见及推测不一致的报告;本公司不保证本报告所含信息保持在最新状态。同时,本公司对本报告所含信息可在不发出通知的情形下做出修改,投资者应当自行关注相应的更新或修改。
除非另行说明,本报告中所引用的关于业绩的数据代表过往表现。过往的业绩表现亦不应作为日后回报的预示。我们不承诺也不保证,任何所预示的回报会得以实现。分析中所做的回报预测可能是基于相应的假设。任何假设的变化可能会显著地影响所预测的回报。
本公司的销售人员、交易人员以及其他专业人士可能会依据不同假设和标准、采用不同的分析方法而口头或书面发表与本报告意见及建议不一致的市场评论和/或交易观点。本公司没有将此意见及建议向报告所有接收者进行更新的义务。本公司的资产管理部门、自营部门以及其他投资业务部门可能独立做出与本报告中的意见或建议不一致的投资决策。
本报告的版权归本公司所有。本公司对本报告保留一切权利。除非另有书面显示,否则本报告中的所有材料的版权均属本公司。未经本公司事先书面授权,本报告的任何部分均不得以任何方式制作任何形式的拷贝、复印件或复制品,或再次分发给任何其他人,或以任何侵犯本公司版权的其他方式使用。未经授权的转载,本公司不承担任何转载责任。
在法律许可的情况下,兴业证券股份有限公司可能会持有本报告中提及公司所发行的证券头寸并进行交易,也可能为这些公司提供或争取提供投资银行业务服务。因此,投资者应当考虑到兴业证券股份有限公司及/或其相关人员可能存在影响本报告观点客观性的潜在利益冲突。投资者请勿将本报告视为投资或其他决定的唯一信赖依据。
投资评级说明
报告中投资建议所涉及的评级分为股票评级和行业评级(另有说明的除外)。评级标准为报告发布日后的12个月内公司股价(或行业指数)相对同期相关证券市场代表性指数的涨跌幅,香港市场以恒生指数为基准,美国市场以标普500或纳斯达克综合指数为基准,A股市场以上证综指或深圳成指为基准。
行业评级:推荐-相对表现优于同期相关证券市场代表性指数;中性-相对表现与同期相关证券市场代表性指数持平;回避-相对表现弱于同期相关证券市场代表性指数。
股票评级:买入-相对同期相关证券市场代表性指数涨幅大于15%;审慎增持-相对同期相关证券市场代表性指数涨幅在5%~15%之间;中性-相对同期相关证券市场代表性指数涨幅在-5%~5%之间;减持-相对同期相关证券市场代表性指数涨幅小于-5%;无评级-由于我们无法获取必要的资料,或者公司面临无法预见结果的重大不确定性事件,或者其他原因,致使我们无法给出明确的投资评级。
免责声明
市场有风险,投资需谨慎。本平台所载内容和意见仅供参考,不构成对任何人的投资建议(专家、嘉宾或其他兴业证券股份有限公司以外的人士的演讲、交流或会议纪要等仅代表其本人或其所在机构之观点),亦不构成任何保证,接收人不应单纯依靠本资料的信息而取代自身的独立判断,应自主做出投资决策并自行承担风险。根据《证券期货投资者适当性管理办法》,本平台内容仅供兴业证券股份有限公司客户中的专业投资者使用,若您并非专业投资者,为保证服务质量、控制投资风险,请勿订阅或转载本平台中的信息,本资料难以设置访问权限,若给您造成不便,还请见谅。在任何情况下,作者及作者所在团队、兴业证券股份有限公司不对任何人因使用本平台中的任何内容所引致的任何损失负任何责任。
本平台旨在沟通研究信息,交流研究经验,不是兴业证券股份有限公司研究报告的发布平台,所发布观点不代表兴业证券股份有限公司观点。任何完整的研究观点应以兴业证券股份有限公司正式发布的报告为准。本平台所载内容仅反映作者于发出完整报告当日或发布本平台内容当日的判断,可随时更改且不予通告。
本平台所载内容不构成对具体证券在具体价位、具体时点、具体市场表现的判断或投资建议,不能够等同于指导具体投资的操作性意见。