一、策略观点回顾——西风冷,海外风险如期释放,中国资产相对抗跌
1)去年11月率先并持续推荐“中国核心资产新主角——先进制造业的核心资产”。2)逆向思维价值投资、平衡市结构行情,警惕“水牛幻觉”,详参20200131《价值投资的胜负手》、20200216《平衡市下的结构性行情》3)20200223《西风冷,东风暖,顺风而行》预警了海外风险,提出:西风冷,海外资产短期进入risk off;东风暖,A股没有系统性风险,但会出现“倒春寒”,短期不追高。
二、展望:海外riskoff尚未结束,中国资产又进入战略性配置的低位区域
第一、海外股市调整更似2018年式高位踩踏(高估值+交易拥挤+黑天鹅冲击)而非2008年式全球危机。1)从黄金2月底与全球股市同跌谈起,海外情绪已处于恐慌踩踏状态,但短期冲击或即将结束。2)1987年至2019年美股几次单周超10%大跌之后的下周均反弹,但是中期熊、牛趋势不一。3)海外市场短期或将有跌深反弹,但未来数周海外仍将受估值和基本面调整的压制,如估值回到历史中位数则还有4%下跌空间。4)2020年全球迎来新一轮“大放水”的概率大于“大熊市”的概率,今年跟2008年同是大选年,不同是特朗普总统。
第二,中国资产又进入战略性配置的低位区域。1)我们2月中旬开始提示的“倒春寒”风险短期已部分释放,消化春节之后的获利盘是主要因素,海外风险只是次要因素。中国资产的战略性配置的底部区域更坚实,截至2月27日,沪深300股息率(近12个月 2.36%)相对于十年期国债收益率(2.74%)的吸引力进一步提升;上证综指PE TTM倒数所显示的潜在投资回报率,远超过与2倍无风险收益率。2)东风压倒西风,中国宽松政策密集推出,稳定经济更稳定信心,我们维持“倒春寒”大盘调整10%以内(大概率5-8%左右)3)中期维持《平衡市下的结构性行情》判断,除非出现全球股市熊市,则2020年A 股和港股不会是熊市,上证2900点、恒指26000以下是中长期战略配置区域。
第三,“倒春寒”之后,仍然是科技创新的春天。1)海外风险对2020年中国股市的影响可以类比美国核心资产牛市中的1987股灾——“虚惊”之后继续长牛。1987年股灾之后经过数月低位震荡,美股开始了盈利驱动的慢牛走势2)中国科技股牛市初期出现的短期波动是长期买入时点。中国科技股行情走向更多要看宏观政策导向、监管政策、产业未来。
三、投资策略:临危不惧,价值股为盾,科技股核心资产为矛
第一、A股谨慎乐观,3月初“倒春寒”调整到后期,1)低估值高分红的价值股有防御性。2)“倒春寒”之后,科技股为矛,3、4月份是科技股优质公司更好的买入时点。短期优先推荐信息消费、以及智慧城市为主导的新基建;中期聚焦那些景气周期能够顺应中国制造2025主线的新能源车产业链、TMT(5G、半导体及信息消费)、精密制造(人工智能、军工、高端装备等)。
第二,港股防守反击,短期仍立足防御,耐心逢低增持中国核心资产
四、兴业证券行业分析师最新观点汇总
风险提示:全球经济增速下行;中、美货币政策宽松不达预期;大国博弈风险
—●●●●—
报告正文
—●●●●—
一、策略观点回顾——西风冷,海外风险如期释放,中国资产相对抗跌
观点回顾一:我们率先并持续推荐“先进制造业的核心资产”20191112发布2020年度策略报告《全球资产荒与中国核心资产牛市新主角》提出:2020年“A股和港股有望先抑后扬,科技和价值将继续引领核心资产牛市,先进制造业将成为中国核心资产牛市新主角”。
20191207发布《先进制造业的核心资产崛起》进一步强化“先进制造业核心资产将是贯穿2020年全年行情的明星”的观点、再次强化淘金领域,给出了先进制造业的核心资产组合。
市场验证:
20191112至今,先进制造业对应的细分代表行业取得明显的超额收益。
2020年2月17日恒生指数公司发布的恒生港股通中国科技指数的权重股和20191207《先进制造业的核心资产崛起》提出的先进制造业的核心资产组合中推荐的港股TMT标的具有高度的重合,代表中国经济的转型方向。
观点回顾二:逆向思维价值投资、平衡市结构行情,警惕“水牛幻觉”
详参20200131《价值投资的胜负手》、20200216《平衡市下的结构性行情》
行情展望——首先,关于底部,1月31日判断基于中长期的基本面及中短期的资金面,2020年上半年行情的调整深度都不应该比2019年中期的调整更深。其次,关于大盘指数判断,2月16日对2020年大盘指数的判断从指数牛市(即年涨幅 20%以上)调整为平衡市(年涨幅 10%左右),其中,1月中旬到年底大盘指数甚至可能是弱平衡市(涨幅正或负10%以内)。除非发生“全球股市熊市”小概率事件,否则,A 股和港股不可能出现系统性熊市。第三,行情节奏,A 股市场上半年基于“刺激政策来对冲短期经济困难”有可能会有“水牛”是幻觉,但2020 年持续宽松的概率小,小心年中风险。
投资策略——逆向思维、下出价值投资的胜负手,立足长期布局中国核心资产新主角——先进制造业的核心资产最有希望穿越短期的迷雾。
市场验证:首先,春节后大盘调整的低点在2019年中期调整低点的附近;其次,春季后开市至今,新能源车产业链、半导体为代表的先进制造业涨幅居前。第三,2月底指数在上半年的相对高位区域出现明显调整。
观点回顾三:20200223《西风冷、东风暖,顺风而行》
首先,预警了海外风险,明确给出海外risk off将主导的观点。“西风冷,海外避险情绪抬升,海外资产短期进入risk off。后续海外基本面情况承压,欧美市场估值处于高位,避险情绪的影响将短期居于主导”
其次,判断A股没有系统性风险,但是,会有获利盘回吐而导致的“倒春寒”调整,洗洗更健康。“东风暖,对冲短期经济困难的“政策组合拳”不断发力,A 股行情自春节之后持续上涨,开始隐含不少的“水牛预期”,随时有可能会出现“倒春寒”式震荡”
投资策略——短期不追高,短期顺“风”而行,留一半清醒留一半醉。
市场验证:
西风冷,过去这一周海外市场陷入恐慌性避险情绪。1)全球股市调整:道琼斯工业指数跌12.4%,标普500指数下跌11.5%,纳斯达克指数跌10.5%;斯托克50指数下跌11.1%。除此之外,南非(跌15.2%)、俄罗斯(跌14.4%)、波兰(跌13.9%)为全球跌幅领先的国家,2)债券市场:主要发达国家10年期国债收益率普遍走低。美国10年期国债收益率大幅下降33bp周五收至1.15%。3) 美股出现连续大跌。VIX指数周五盘中高达49.48,远超2019年高点36.20,十分接近2018年2月的最高点50.30。
东风暖,处于低位的中国资产只是“倒春寒”式震荡,而欧美市场则是高位踩踏。前两个交易日万得全A指数反而逆势上涨0.65%;后3个交易日(20200226-20200228)万得全A下跌6.03%,上证综指下跌4.41%,创业板指下跌9.43%。另外,港股虽跟随海外调整,但跌幅4.32%,有避风港效应。
二、展望:海外risk off仍将延续,中国资产回归战略性配置的地位区域
2.1海外股市调整更似2018年式高位踩踏而非2008年式全球危机
2.1.1从黄金2月底与全球股市同跌谈起,结论是海外情绪已处于恐慌踩踏状态,但情绪层面的冲击可能即将结束
一周前,我们分析了“黄金和美股同涨”,COMEX黄金从2月4日收盘的1555.5美元涨到2月21日收盘的1648美元;美股按2月4日至2月19日收盘价算,上涨了约3%。我们判断,这是因为货币政策宽松预期与海外避险情绪短期同行,并且判断这种情况难以持续,未来数周,需要警惕海外避险情绪阶段性可能会跃居主导因素。
这几天则相反,周五(2.28)COMEX黄金下跌3.36%,我们要解释“为什么黄金作为传统避险资产反而在海外股市大跌时一样遭遇抛售、下跌?”
第一种是经验型解释——显示美国股市面临短期流动性压力,金融机构需卖出黄金获取流动性来应对股票仓位因急速暴跌产生的补充保证金压力,这种情况在2008年四季度最剧烈。但是,这种解释的风险是不同类型资产的投资者不同,如果需要补充股票保证金则会优先卖出流动性更好股票,类似A股2015年股灾初期时减持大盘蓝筹股来防止小股票杠杠爆仓,而苹果等大型科技股流动性很好周五尾盘还是微涨的。
第二种解释是,涨过头了都要跌,不一定需要基本面上对应的理由。黄金从年初至今连续上涨,黄金的投机需求激增,暴跌之前黄金非商业净头寸的数据创了历史记录,获利盘太大。
第三种解释,历史经验,海外市场一般在悲观的时候买黄金,在绝望的时候卖黄金而选择避险货币现金为王,2月27、28日传统避险货币日元受到追捧,美元对日元连续贬值0.76%、1.39%。
2.1.2美股几次单周超10%大跌之后的行情走势——短期均反弹、中期熊牛不一
首先,“西风冷”如期来袭,20200224-20200228标普500指数下跌约11.5%。1987年至今,标普500指数单周跌幅10%以上的,只出现过4次:1987/10/19-1987/10/23“黑色星期一”那一周、2000/4/10-2000/4/14互联网泡沫破灭之初、2001/9/17-2001/9/21“9.11”事件后第一周、2008/10/10次贷危机时创下单周最大跌幅的那次。
其次,在几次单周大回撤后,后续走势如下:短期均反弹,中期熊牛不一。
1987/10/23:杠杆并购泡沫破灭下的“黑色星期一”:标普500指数从“黑色星期一”的前一周就开始下跌,前一周周跌幅为9.12%;10月19日单日下跌20%,之后两日股价开始回升,20日、21日单日涨幅分别为5.33%、9.1%。在随后的一个月左右,美股进入慢牛行情。
2000/4/14:互联网投资热潮遭遇冲击:2000年4月10日开盘后标普500指数连跌5日,其中4月14日单日跌幅达5.83%,标普500指数由4月7日收盘价1516.35下跌至4月14日收盘价1356.56,单周跌幅达10.54%。下一周开始修复行情,周涨幅为5.75%;但行情并不持久,互联网泡沫下半年破灭。
2001/9/21:“911”事件后开市第一周:“911”事件美股延后一周开市,9月17日为事件后第一个开盘日,之后标普500连续一周下跌,标普500指数从2001年9月10日收盘价1092.54开始下落,于9月21日下探至最低点944.75,周跌幅达到11.6%。下周开市后恐慌情绪缓和,股市开始上扬,标普500指数两周后(10月11日)恢复至下跌前的位置,随后开始慢牛行情。
2008/10/10:金融危机下的单周最大跌幅:标普500指数从10月1日起连跌10日,10月6日至10月10日单周跌幅达到18.2%。10月13日开市后标普500指数有所回升,单日涨幅达11.58%,但因金融危机带来的影响持久,股市随后一路下跌,于第二年3月才见底。
2.1.3维持此次海外股市调整类似2018年2月的判断——较高估值+交易拥挤+黑天鹅冲击
这次海外调整原因——内因是较高估值+交易拥挤,外因是疫情“黑天鹅”。
第一,过去半年美股走牛,某种程度是一种“水牛幻觉”,美股估值持续处于相对高位。一方面,美联储持续降息、扩表,美国无风险收益率持续下行;但另一方面,基本面的支撑不强,彭博2020财年一致预期EPS开年整体处于下行区间。大跌前的2月21日标普500预测市盈率为19.2倍,高于1990年以来的3/4分位数。大跌之后,市场对于2020财年彭博一致预期EPS较上周下降0.17%,估值有所下降但仍处于高位,标普500预测市盈率截至2月28日为17倍,处于1990年以来中位数(16.5倍)和3/4分位数之间。
第二,过去半年一致预期过于乐观、交易拥挤,一旦预期反转则遭遇反身性“踩踏”。根据彭博的统计口径。本周投资于美国股市的ETF净流出约200亿美元;而此前,2019年8月以来,ETF净流入累计值呈现明显的连续上涨趋势,表明ETF资金较大规模涌入美国股市。
第三,黑天鹅事件冲击——海外疫情超预期蔓延,这导致此前全球投资者对2020年“经济复苏、资金面宽松、全球牛市”的乐观一致预期开始出现反转。特别是意大利、韩国、日本的情况不容乐观,美国本土的情况及其不可预测性影响至少仍将延续数周,都将在中短期继续压制海外市场。
维持此次海外股市调整类似2018年2月的判断,参考那次的行情的走势,帮助我们来展望短期美股走势。
与这次相似,2018年2月估值相对较高(回撤前标普500预期PE均高于1990年至今的3/4分位数),一致预期EPS上行减速,出现短期恐慌踩踏。
2018年1月29至2月8日标普500指数跌幅10.2%。标普500指数于2月9日下探至最低点2532.69。随后两月行情震荡,4月初起指数见底后开始缓慢震荡回升,于9月底到达18年最高点2940点。
与这次不同的是基本面,2018年经济的预期比当前强劲,当时加息的预期强烈而这次降息、QE的预期强烈。
2.1.4海外市场后续怎么看?短期恐慌情绪充分释放将有跌深反弹,但未来数周海外仍将受估值和基本面调整的压制
首先,单周大跌10%以上,短期将压制情绪、改变预期,从而影响估值中枢。如果美股的估值回归历史中位数,则可能还有4%的调整空间。
其次,2月份中国制造业PMI数据,会进一步影响海外投资者对于2020年全球经济的预期。2月份 PMI 制造业大幅回落至35.7,其中生产、新订单、雇佣、库存分项都出现明显回落,分别下降至27.8、29.3、31.8和 33.9。
第三,美联储最新声明尚不够“给力”,难以有效提振市场情绪。
截至2月29日市场预计0318美联储降息概率为100%,其中降息50个基点的概率为94.9%。
美联储主席鲍威尔的最新声明的力度不强,后续需要更见果断的刺激政策。美联储主席鲍威尔的最新声明中提到海外疫情的风险,但仍强调美国经济强劲,以及采取合适的行动支持经济(“the fundamentals of the economy remain strong...we will use our toolsand act as appropriate to support economy”),但是并没有更具体的措施。
2.1.5基于美股历史几次大调整的经验教训,2020年全球迎来新一轮“大放水”的概率大于 “大熊市”的概率
首先,美联储的货币政策进一步宽松,甚至推出QE的概率大,以免当前恐慌的熊市预期会自我强化直到最终实现。考虑到2019年鲍威尔已能灵活倾听资本市场的呼声,我们判断,美联储新一轮宽松不会明显迟到、更不会缺席。2019年在美国经济尚无较大风险时,美联储连续三次降息,10月宣布短期国债购买计划。
1987年以来的历次美股大幅回撤的发生,均是由于面临较为紧缩的流动性环境或者连续加息导致。
1987/10/23“黑色星期一”:由于1985年广场协议之后美元持续贬值,联储开始担心美元贬值、进口价格上升对通胀的影响,货币政策从87年开始紧缩,包括下调M2\M3等货币总量增速目标、调低非金融企业负债增速目标、并且提高联邦基金利率,联邦基金利率从1987年年初的6.0%提高到1977年9月的7.25%。
2000/4/14:互联网投资热潮破灭:考虑到当时的互联网泡沫,美联储于1999年至2000早期一再上调联邦基金利率,联邦基金目标利率从1998年底的4.75%上升至2000年年初的6%。
2008/10/10金融危机前夕:2000年初宽松的货币政策和房地产市场泡沫为次级债务问题的产生的提供温床,随着货币政策的收紧,次贷危机显现,5.25%的联邦基金利率水平从2006年6月30日一直延续到2007年的9月14日。
2018年2月和4季度的美股大幅回撤:美联储2018年加息四次。
中期展望,美联储的货币政策大概率会进一步宽松。当前没有通胀压力,相反,在海外疫情的冲击下,全球经济增速下行风险、通缩风险明显提升,美联储有责任维护健康的信用环境、健康的资本市场,从而支持美国经济。
基于短期美国信用环境开始恶化,我们判断,美联储有望尽快推动进一步的降息,新一轮的QE也将是可能的政策选项。
2018年2月包括4季度大部分时间内,虽然美股重创,由于期间以高收益债券利差衡量的美国信用环境并不紧,美联储依然没有停止加息的步伐。2018年12月28日,美国高收益债利差高达5.22%,不久,2019年 1月4日,鲍威尔表示:美联储将改变缩表政策。然后政策导向转向宽松。
截至本周五(2月28日),美国高收益利差已经高达5.0%,和2018年年末水平接近,所以,在信用环境恶化的约束下,美联储大概率会进一步宽松,甚至在3月18日美联储议息会议之前做出提供短期流动性的宽松政策。
其次,从美国政治来分析,今年跟2008年都同样是总统大选年,但不一样的是特朗普总统是美国历史上最有意愿维护美国股市的总统,大概率会推动宽松政策。美股今年如果走出小概率的事件,就是出现超过30%以上的大熊市,提防的是民粹主义盛行,就是国会和民主党人压制干扰美联储做出积极宽松的政策应对。
根据我们对美国总统大选的历史数据分析,如果选举当年的股市强、经济好,那么,现任总统或现任执政党连任的概率大,否则,白宫将易主。
数据上,特朗普总统的支持率和美股股市走势高度相关。
如果国会和民主党人压制干扰美联储做出积极宽松的政策应对,那么,美国从次贷危机之后美联储伯南克进行的“QE+债务杠杆转移”的变戏法将可能破灭,美国的债务危机很可能出现,大清算不可避免。
2.2、“倒春寒”洗洗更健康,中国资产回归战略性配置的低位区域
2.2.1我们2月下旬一直提示的“倒春寒”风险,短期已部分释放
针对这次中国资产的调整,我们在认为,消化春节之后的获利盘是主要因素,海外风险只是次要因素。只要不出现“全球股市熊市”小概率事件,那么,整体估值相对更低、性价比更好的A 股和港股不可能出现系统性熊市,那么,短期的调整只是使得中国资产的战略性配置的底部区域变得更坚实。
近一周,创业板指(跌7.0%)、中小板指(跌5.6%)、深证成指(跌5.6%)领跌,上证50跌5.0%,沪深300跌5.1%,上证综指跌5.2%。
估值环比下降。截至2月27日,当前沪深300、创业板、中小板、上证50PE-TTM下降为11.8、50.9、27.7、9.1倍,处于2011年以来的46%、55%、38%、26%分位数水平。
截至2月27日,沪深300股息率(近12个月 2.36%)相对于十年期国债收益率(2.74%)的吸引力进一步提升,两者之差为-0.38%,处于2015年以来的93%分位数水平。
截至2月27日,上证综指PE TTM倒数所显示的潜在投资回报率,远超过与2倍10年期国债收益率,全部A股PE TTM倒数与2倍10年期国债收益率接近。
2.2.2东风压倒西风,中国一系列宽松经济政策密集推出,稳定经济更稳定信心
考虑到中国政策东风不停吹、举国机制战“疫”不断取得胜利,我们维持此前判断——此次“倒春寒”大盘指数调整空间在10%以内(大概率5-8%左右),在不出现全球性危机的假设前提下,上证2900点、恒指26000以下是中长期战略配置区域。中期维持2月16日《平衡市和结构性行情》调低上证综指到“平衡市”、维持“先进制造业核心资产行情贯穿全年”之判断。
2020年2月24日,央行副行长陈雨露在国新办发布会上表示:下一步,稳健的货币政策会更加的灵活适度,继续保持流动性合理;要更大力度的运用好结构性货币政策的工具,还要充分利用好普惠性的货币政策工具,近期还要动态调整定向降准的政策,当前的我国货币政策的政策空间和政策工具是充足的。
2020年2月24日发改委表示:完成中央经济会议各项目标任务有很多有利条件,疫情改变不了我国经济长期向好的基本面。2020年经济社会发展各项目标任务是可以实现的。
2020年2月25日,银保监会肖远企表示:房地产金融政策目前没有调整和改变,但是会进一步检测,动态掌握,原来也是一城一策;预计短期内不良率会小幅上升,但幅度有限、影响不大。
2020年2月27日央行:1)加大对中小微企业复工复产支持。近期增加的再贷款、再贴现额度共计5000亿元,对符合条件的企业采取市场化方式支持。支农、支小再贷款利率下调0.25个百分点至2.5%,发挥好激励撬动作用;下一步稳健的货币政策要更加注重灵活适度,把支持实体经济恢复发展放到更加突出的位置。
2.3、熬过“倒春寒”之后,中期行情仍是科技创新的春天
2.3.1海外风险对2020年中国股市的影响可以类比美国核心资产牛市中的1987股灾——“虚惊”之后继续长牛
1987年10月19日美股当日大跌20%,引发全球股市跟随大跌。因此,我们回顾1987年美国股灾前后美股行情的变化,希望能为2020年中国核心资产新主角——先进制造业主导的科技牛市提供参考。
1)1987年股灾:美股估值PE从23倍回落至16.84倍
1987年股灾及这轮完整调整,8月25日标普500见高点337.89点, 10月19日一日下跌20.47%,20日一度继续探底至216.46点,标配500指数从顶部到最低点下跌32%,PE从顶部23倍回落至16.84倍。
影响因素包括:1)通胀预期上升,货币政策紧缩:由于1985年广场协议之后美元持续贬值,联储开始担心美元贬值、进口价格上升对通胀的影响,货币政策从87年开始紧缩,包括下调M2\M3等货币总量增速目标、调低非金融企业负债增速目标、并且提高联邦基金利率。2)杠杆并购是股市上涨的重要推手,美联储开始调查并购热潮中的内幕交易和价格操纵行为。3)一日跌20%的惨烈,快速上涨形成的泡沫、程序化交易的反身性作用下最终形成了股灾。
2)股灾之后:经过数月低位震荡,美股开始了盈利驱动的慢牛走势
事后证明,“滞胀”预期只是虚惊一场,股灾之后,CPI并未持续恶化,经济也相对平稳,经过数月的休养生息之后,优质资产依靠EPS继续牛市格局。
1987年10月股灾后,联储11月4日至1988年2月11日降息81个基点。标普500指数从1987年10月20日到12月底一直处于低位盘整中。1988年后联储再次开启了加息进程,联邦基金目标利率从6.5%上升至9.81%,然而也没有阻挡美股回升的脚步,标普500在1989年7月超过1987年的高点。
股灾后的美股上涨,并不依赖于估值的提升,主要靠盈利驱动。从1987年10月19日到1989年7月,标普500PE从16.84倍继续下降至12倍。从行业表现也非常明显,股灾后盈利成为驱动股价增长的主要动力。除了公用事业因为本身估值较低,PE还出现了一定程度上涨,其他行业估值都出现了不同程度的下降,股价的上涨主要来自EPS提升。
3)股灾对核心资产股价的影响,只是成长途中的一个小波折。遭遇1987年股灾,标普指数在两年后才回到股灾前的高位,但是,百事、迪士尼、默克、麦当劳、强生、沃尔玛等等代表性企业,1989年的股价远远超过了87年的顶点。
2.3.2以史为鉴,中国科技股牛市初期出现的短期波动是长期买入时点
首先,海外风险的冲击,对科技股中期的影响不大,因为中国的科技股以内资机构为主导。我们以2013-14年的创业板、电子行情为例分析。
外因是次要因素,只是充当了导火索。2013年05月22日,美联储释放退出QE信号,新兴市场出现动荡,A股大盘指数在5月29日局部见顶,开始掉头向下。
内因是A股调整的主要原因。2013年6月6日“钱荒”使得A股开始了一轮较大幅度的调整(6月6日至6月25日间上证综指跌15%)。6月“钱荒”是A股调整的主要原因,在内部风险释放之后,A股重新迎来上涨,其中,当时的科技股代表创业板指数、电子行业在此后有着明显的超额收益。
其次,中国科技股行情取决于中国宏观经济政策导向、监管政策、产业未来的共振。同样以13-14年电子行业为例,当时宏观经济下行压力大,传统行业产能过剩、库存高、债务压力大,因此,经济结构调整和优化,积极促进战略新兴产业就成为了宏观政策的重要导向,叠加资本市场对创新的支持,成为那一轮科技股行情的中长期动能。
2013-09-02, 国务院副总理马凯在深圳、杭州、上海调研半导体产业,强调推动集成电路产业发展是中央的战略决策。
2013-11-13, 中国国际半导体博览会开幕,徐小田表示或有新政策大力支持集成电路产业。
2013-12-19, 发改委等联合五部委下发《关于印发2013-2014年度国家规划布局内重点软件企业和集成电路设计企业名单的通知》。
2014-06-24,颁布《国家集成电路发展推进纲要》,明确推进集成电路产业发展的四大任务。
2014-09-24, 国家集成电路产业投资基金正式成立,重点投资于芯片制造行业。
2013-2014年股市并购重组政策、再融资政策、市值管理以及以金融创新为名义的“杠杠融资”,有助于科技股外延式增长驱动的业绩提升,以及“水牛、杠杠牛”驱动的科技股估值持续提升,最终泡沫化
2015年股市“去杠杆”、监管政策趋严,成为刺破科技股泡沫牛市的的最后一击,6月2日中国证监会要求清理场外配资,6月12日A股见顶。
三、投资策略:临危不惧,价值股为盾,科技股核心资产为矛
3.1、A股谨慎乐观,熬过“倒春寒”,精选先进制造业的核心资产布局科技春天
首先,短期A股市场洗洗更健康,3月初行情步入“倒春寒”调整的后期,低估值高分红的价值股具有更好的防御性、抗跌性。
其次,等待“倒春寒”之后,科技股为矛,3、4月份是科技股优质公司更好的买入时点。
短期,优先推荐信息消费、智慧城市等,短期受益于稳就业、稳增长的政策红利,中期受益于爆发式信息化新消费需求的行业龙头,关注华为鲲鹏、HMS产业链共舞,以后后续5G商用步伐加速促进5G应用领域的发展。
中期,聚焦那些景气周期能够顺应中国制造2025主线(信息技术与制造技术深度融合的数字化网络化智能化制造),新能源车产业链、5G产业链、半导体产业链、信息消费(云计算、大数据、物联网)、精密制造(人工智能、军工、高端装备等)、智慧城市为主导的新基建。
3.2港股短期仍立足防御,耐心逢低增持中国核心资产
首先,短期做好防御,便宜是硬道理,高安全边际高分红的港股价值股更便宜。
截至2月28日,恒指预测PE(彭博一致预期)为10.1倍;恒生国指预测PE为7.9倍,二者均低于2005年7月以来的1/4分位数。
恒生指数当前静态估值水平(TTM市盈率)为10.8倍;恒生国指PE-TTM为8.3倍,二者均处于2002年以来的1/4分位数附近。
当前恒生指数的股息率为3.8%,高于2006年9月以来的中位数。
其次,截至2月28日港股各行业静态市盈率(TTM)位于2011年1月至今的估值低位,具体分位数数据如下——恒生地产建筑业(48%)、公用事业(38%)、资讯科技业(30%)、恒生电讯业(28%)、原材料业(27%)、工业(24%)和金融业(21%)、综合业(7%)和能源业(小于1%)。(注:行业括号内百分比数值为当前最新市盈率所在分位数,分位数的时间起始点为)
第三,内资“北水南下”成为港股市场的主要稳定器,AH溢价指数为126.7,位于2017年以来的中位数和3/4分位数之间。南向资金最近一周净买入前十大个股为建设银行、腾讯控股、工商银行、中芯国际、农业银行、融创中国、中国银行、赣锋锂业、美团点评-W、中兴通讯。
3.3港股和A股中长期的机会,建议精选先进制造业的核心资产
展望未来,中长期来看,不论是A股还是港股,都建议沿着经济高质量发展主线配置科技股特别是先进制造业的核心资产。
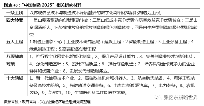
具有科技含量的制造业的升级、突围之路,正是中国经济效率提升的必由之路。不论是产业政策、经济政策、股市政策而言,中国制造2025相关领域涉及的、我们优先推荐的核心资产牛市新主角——先进制造业的核心资产都将有望未来多年的明星。
十九大报告将创新作为建立现代化经济体系的“战略支撑”,强调建设创新型国家,基础研究成为重点培育对象,先进制造业、互联网、现代服务业等新兴产业以及基础设施建设是重点建设方向。
前些年“中国制造2025”相关研究,指明了“信息技术与制造技术深度融合的数字化网络化智能化制造”是主线。
新兴成长方向可在以下等领域淘金:
精密制造:1.1、半导体设备、锂电设备等新兴行业里面找“小巨人”;1.2、军工领域:核心配套生产、优质基础电子元器件;1.3、传统设备:油气设备、工程机械和铁路设备等领域,围绕“强者恒强”找景气改善的弹性。
化工及新材料;2.1、具备一体化、规模化、科研实力强大的传统化工白马龙头;2.2、新材料领域的小巨人;2.3、农化等细分领域的冠军。
以新能源汽车产业链为亮点的汽车产业链;3.1、新能源车产业链上的电池、负极材料、电解液和隔膜等;3.2、汽车领域优势龙头和特斯拉产业链。
节能和新能源产业链;4.1、光伏板块产业链;4.2、风电板块里装机高端匹配领域;4.3、电力自动化;4.4生产型制造向服务型制造转变的白色家电。
以5G、半导体为亮点的TMT产业链:5.1、5G终端产业链的硬件和服务商龙头;5.2、5G带动下的“2B”、“2C”端的新应用领域;5.3、5G网络设备等通信基建设备;5.4;半导体、智能硬件平台及5G基站相关产业链。
生物医药及高性能医疗器械
四、兴业证券行业分析师最新观点汇总(A+H金融、海外地产、海外TMT、计算机、电子、新能源、有色、机械军工、汽车)
【兴证海外金融张博】中国平安2019业绩发布,政策助力券商板块上行
行业估值情况:截至2020年2月21日收盘,保险方面,港股上市保险公司平均PEV为0.87倍,中资港股保险公司平均PEV仅为0.67倍,以财产保险为主的保险公司平均PB水平为0.69;券商方面仅港股上市券商公司平均PB水平为0.73,A+H股券商港股平均PB水平为0.78。
—保险行业观点:1)险企2020年1月份保费公布,寿险保费增速新华(54.1%)>国寿(22.6%)>太保(0.6%),财险保费增速太保(14.8%)>太平(9.8%)>平安(7.2%)。银保监会强化人身险精算监管,通过强化法定责任准备金监管、规范分红险市场发展,明确了演示利率上限,红利分配比例统一为70%及完善非现场监测机制三项举措持续推进“保险姓保”监管方向。2)中国平安发布2019年全年业绩。2019年归母营运利润同比增长18.1%;每股派息现金2.05元,同比增长19.2%。2019年平安寿险代理人以质补量,总体新业务价值率提升至47.3%,新业务价值增长5.1%;财险综合成本率96.4%。我们维持中国平安“买入”评级,同时建议投资者关注关注友邦保险、中国太保、新华保险。
—券商行业观点:1)目前A股券商板块PB升至1.7倍,A+H券商在A股平均PB升至约2.0倍,在港股约为0.8倍。当前LPR下调、注册制推行、再融资放宽等多项利好政策叠加,我们认为券商板块已进入景气周期上行区间。2)2月21日晚间,富时罗素公布全球指数系列部分指数评审结果,决定将 A股在指数系列中纳入因子从目前的15%提升至25%。建议投资者积极关注中信证券和华泰证券。
风险提示:1、资本市场下行风险;2、行业政策改变;3、保费收入放缓;4、外资进入导致的经营风险
【兴证A股金融傅慧芳】券商维持金融板块首推地位,上市险企1月保费分化
券商行业:
降息+行业政策利好,本周将券商升至金融板块首推。逆周期调节背景下政策持续宽松,再融资规则落地进一步强化行业持续受益资本市场改革红利释放的长逻辑,成为板块估值提升的催化剂。
多条业务线景气度超预期,Q1业绩增速正逐步上移。春节假期延长对市场带来的负面影响基本消除,自营业务波动预计实际影响大幅好于预期。注册制推进叠加再融资松绑背景下,投行也将深度受益市场扩容。当前券商经纪、投行、两融、自营都处于景气区间,Q1业绩增长有望超预期。
当前行业正走向高景气区间,估值或突破2019Q1 1.9倍上限。我们认为当前行业环境跟2019Q1较为相似,资金面宽松成交额破万亿,市场走强风险偏好提升,券商经纪&自营业绩释放高弹性。参照2019Q1,行业单季度ROE达到2.64%,PB升至1.9倍。不同之处在于,相比2019Q1降准,此次降息操作带来的流动性宽松预期或将超越2019Q1;2019年至今一系列行业利好政策落地,在交投活跃度攀升背景下正助力市场快速扩容,行业走向高景气区间。因此我们预测此次行情下,行业估值大概率将突破1.9倍PB的估值上限。
我们认为券商板块估值还有明显的上升空间,继续坚定看好。个股方面,我们推荐优质头部标的华泰证券、海通证券、中信证券,建议积极关注经纪业务贝塔属性较强的东方财富、中国银河,以及自营业务弹性较高的东吴证券、东方证券。
保险行业:
上市险企1月保费数据分化较大。寿险上,国寿、太保、平安、新华和人保的1月寿险总保费增速分别为22.6%、0.6%、-13.7%、54.1%和-3.9%,国寿(提早开始开门红)和新华(开门红主推年金+银保渠道贡献)的增速较高,此外平安的个人新单保费同比为-14.9%;产险上,人保、太保和平安产险的1月产险保费增速分别为-3.3%、14.8%和7.2%,太保的增速相对较高。上市险企1月保费的分化主要由于开门红策略、代理人较去年同期变化以及基数问题,目前上市险企均在进行转型或经营策略变化,转型是否能取得成效将逐渐反应到下半年以及未来更长期的保费增速中。
继续关注政策变化以及保险板块的长期配置价值。本周银保监会发布《关于强化人身保险精算监管有关事项的通知》,主要内容包括强化法定责任准备金监管和规范分红险市场发展(将红利分配比例统一为70%)等。近期银保监会发布的政策较多,核心目的在于促进保险行业更加规范化的发展和推动长期保障型产品的发展,后续有望继续落地详细的积极政策,结合目前保险意识的提升共同推动保险业增长。估值上,目前上市险企对应2020年的PEV在0.63到1.07之间,存在长期配置价值。个股上,我们主要推荐长期转型思路明确的中国太保和长期平台及渠道带来更强竞争优势的中国平安。
风险提示:利率下行、市场整体向下风险、成交额大幅回落、政策落地不达预期、行业竞争加剧风险、固收信用风险恶化、股权质押风险恶化。
【兴证海外地产宋健】盈喜凸显业绩的确定性
盈喜凸显业绩的确定性:主要上市房企及物管公司发布正面盈利预告,中国奥园预计核心净利润增幅超过50%,金地商置预计归母净利润增幅不低于65%,融创中国预计归母净利润增幅不低于50%。我们一直强调行业的确定性在于销售和业绩,2019年主要上市房企的销售平均增速超过20%,我们预计2020年该增速仍可达到10%左右,2020年的业绩锁定度高。3月份业绩期临近,业绩优异的上市房企预计会有不错的股价表现。
政策改善的大方向已经确认:近期各地都有支持房地产行业的政策出台,政策的出发点以保证行业平稳运行,稳地价,稳就业为主,主要表现为1)减轻开发商的资金压力,如延长分期缴付土地款,放松预售条件等;2)进一步释放购房需求,比如个别城市降低首付比例,公积金贷款条件降低,额度提升等;3)释放流动性,降低企业的融资成本等。政策改善的大方向已经确认,但过程是渐进和连续,因城施策和住房不炒的基调仍然会保持。
境内外的流动性非常宽裕:上市内房公司面临非常宽裕的境内境外流动性,房企最新的发债成本显著降低,将拉低整体行业的平均融资成本。融资渠道的通畅和融资成本的逐步降低,有利于杠杆水平较高的房企。目前,对于房地产公司的融资仍然是强管控,房企很难获得增加杠杆的债务额度,不同房企之间的融资成本也将出现分化。在行业集中度进一步提升的过程中,融资优势明显的龙头房企将取得先机。
长期仍然紧抓销售和业绩的确定性:截止目前板块估值为2019E/2020E为6.0/4.9倍PE,2019E平均股息收益率超过7%,估值仍然处于较低的水平,短期由于人民币贬值以及境外避险情绪强压制了地产板块的表现。随着各地出台支持政策,将改善房企的资金压力,销售也将在疫情结束后得到支撑。境内外的流动性充裕,融资渠道通畅,上市房企的现金流仍然有保证。房地产调控政策的空间和灵活性很大,后续有望看到更多的支持性政策的出台。我们将持续关注复工后房企的销售情况。对于房地产板块,我们仍然坚持要紧抓销售和业绩的确定性,优选财务实力雄厚、基本面稳健扎实、兼具业绩弹性的房地产公司,推荐中国金茂、融创中国、旭辉控股、龙湖集团、华润置地、世茂房地产、建发国际、宝龙地产等。财务状况良好的大中型内房股的债券仍然是很好的选择。物业管理公司首选中海物业、绿城服务和永升生活服务,建议关注保利物业、宝龙商业。
风险提示:宏观经济增长放缓、行业调控政策加严、流动性收紧、商品房销售不及预期、人民币贬值。
【兴证海外地产宋健】多地相继发布稳市场新政
实体经济降融资成本,2月LPR报价继续下降:根据2月20日报价,一年期LPR为4.05%,较上次报价下降10bp。五年期以上LPR为4.75%,较上次报价下降5bp。
预计地方维稳政策将持续出台:继上周无锡、西安、南京、天津等地发布土地及预售新政后,本周青岛、苏州、济南、佛山、中山、沈阳等城市继续出台维稳政策。土地市场方面,青岛、苏州、河南省、济南、沈阳、佛山三水区发布通知可推迟土地出让金缴纳期限;预售方面,苏州、济南、佛山三水等地放松了预售证获取标准,青岛、济南表示开发主体可提前获取销售款监管资金返还。另外,青岛、苏州相城区均定向发布人才落户宽松政策,定向放松购房门槛。
长期紧抓销售和业绩的确定性:截止目前板块估值为2019E/2020E为6/5倍PE,2019E平均股息收益率超过7%,估值的吸引力再次凸显。此前我们预计各大上市房企2020年的合约销售仍然可以达到10-20%的增长,目前来看,居民购房的需求可能会有延迟。房地产调控政策的空间和灵活性很大,后续有望看到支持性政策的出台。商业地产的租金减免对地产公司整体的营收和利润的影响并不会太大。因此从防御的角度看,优选财务实力雄厚、基本面稳健扎实、业绩确定性高的房地产公司,推荐中国金茂、龙湖集团和华润置地,高弹性的标的可关注融创中国、旭辉控股、建发国际等。财务状况良好的大中型内房股的债券仍然是很好的选择。物业管理公司首选中海物业、绿城服务和永升生活服务,建议关注保利物业、宝龙商业。
风险提示:宏观经济增长放缓、行业限制政策加严、流动性收紧、商品房销售不及预期、人民币贬值。
【兴证计算机蒋佳霖团队】一文彻底读懂【统信软件】-8大核心问题聚焦
行业观点:HMS引爆华为产业链,5G商用步伐有望加速
华为鲲鹏、HMS产业链共舞,诚迈科技周涨幅第一!我们在过去的周报中反复强调,华为产业链是2020年计算机行业投资主线之一。本周华为产业链相关标的涨幅明显,诚迈科技周涨幅高达43.4%,位列行业第一。同时,本周我们第一时间发布了重磅行业深度报告《鲲鹏乘风起,扶摇九万里》,对华为产业链进行了深入梳理。随着华为战略的推进,HMS生态有望成为继鲲鹏生态后又一重大投资方向。据媒体报道,华为将在下周首次面向欧洲市场正式发布搭载华为移动服务(HMS)的荣耀V30系列手机。这是继2020年1月面向全球正式发布 HMS Core 4.0之后,华为在HMS领域的又一重大进展。HMS包括地图服务、安全检测服务、云空间服务、游戏服务等多项服务,能够帮助合作伙伴低成本快速构建优质的移动应用。部分计算机公司基于自己的业务能力,加入到华为的HMS生态中,助推公司的业务发展。
5G商用步伐有望加速,有望促进智能汽车、工业互联网等5G应用领域的发展。一方面,本周召开的中央政治局会议强调,要推动生物医药、医疗设备、5G网络、工业互联网等加快发展。另一方面,工信部今日召开加快推进5G发展、做好信息通信业复工复产工作电视电话会议,强调要加快5G商用步伐,制定和优化5G网络建设计划,加快5G特别是独立组网建设步伐,切实发挥5G建设对“稳投资”、带动产业链发展的积极作用。5G建设的加速有助于推动智能汽车、工业互联网等5G应用领域的发展。相关上市公司已经积累了多年的技术和产品优势,有望借5G东风实现跨越式发展。
【重点跟踪】
1)信创&网安:诚迈科技、金山办公、超图软件、中国软件、中孚信息、宝兰德、美亚柏科、中新赛克、深信服、启明星辰、南洋股份、绿盟科技 2)医疗信息化:创业慧康、卫宁健康、久远银海、思创医惠 3)产业互联网:国联股份、上海钢联 4)云计算:广联达、用友网络、石基信息、浪潮信息、优刻得、宝信软件 5)金融科技:宇信科技、恒生电子、神州信息、长亮科技、新大陆、航天信息 6)人工智能:科大讯飞、锐明技术、中科创达、千方科技
风险提示:板块业绩不达预期风险;商誉减值风险较大;科技创新可能带来短期业绩下降。
【兴证电子(通讯)谢恒】发挥通信新基建支柱作用,5G有望爆发式补进
【行业观点】
发挥通信新基建支柱作用,5G建设有望爆发式补进。本周,中共中央政治局、工信部接连围绕“疫情防控和经济社会发展工作”主题召开了工作会议;两次会议皆强调,应加快推进5G发展、积极落实信息通信业复工复产建设计划,为5G产业链发展吃上“定心丸”。
虽然一季度疫情可能带来 5G 投资暂时的延迟,但自2月中旬以来,三大电信运营商密集发布各类设备及配件的集采招标;2月23日,中国联通更是明确表示要与中国电信一起,力争提前一季度完成全年全国25万站的建设目标,预示着5G的战略地位再次得到显著提升,国内5G 建设有望爆发式补进,建设强度大概率将超预期,独立组网进程亦将进一步提速。
另外,加快推动“5G+工业互联网”融合应用,是工信部近期会议的又一重要主题。工业互联网是5G网络下重要的应用场景,可以将5G网络大带宽、低时延、广连接的优点发挥得淋漓尽致,有望显著提升关键工业领域的工作效率。工业和信息化部规划到2020 年底,初步建成工业互联网基础设施和产业体系,在5G与工业互联网高度融合的作业背景下,基础产业体系的建成落定,必将坚定推进5G布局的奋起直上。
《智能汽车创新发展战略》出台,政策保障车联网阔步向前。近日,发改委等11个国家部委联合下发《智能汽车创新发展战略》,从政策层面保障了车联网产业的健康快速发展。
作为5G物联网技术在交通运输领域的典型应用,车联网发展战略已被提上议事日程,箭在弦上蓄势待发。当前,我国也已有许多运用车联网、智能驾驶技术的示范案例,例如,上海、重庆、长沙智能网联汽车测试区等。5G时代的到来,为车联网提供了低时延、高可靠、大容量的通信技术保障,有望进一步推动网联汽车产业链的成长壮大。
伴随5G进入大规模建设期,我们预计行业景气将持续向上,坚定看好板块未来走势。在当前5G建设预期全面加速、工业互联、车联网等标志性应用层出不穷的背景下,1、中兴通讯在5G建设中当仁不让;2、物联网作为贯穿5G始终的核心应用主线,无论是工业互联抑或是车联网均属其中的细分场景,而在物联网的范畴中,每一类应用都离不开“物-物”相连的关键——通信模组,且模组在产业链的发展进程中因处基础地位而优先受益,移远通信作为全球物联网模组冠军,将乘5G东风、在优秀“朋友圈”的支持下扶摇直上、鲲鹏万里;3、5G持续加速,智能终端换机潮的来临有望驱动产业链高景气提前来临,信维通信通过打造垂直一体化格局、深度绑定大客户平台、积极外延并购内生发展,向“泛射频帝国”稳步迈进;4、流量持续爆发,云数据中心核心基础器件数通光模块迎来技术迭代,全球数通光模块龙头中际旭创喜迎400G放量,数通+电信双擎驱动向上突破。5、当前形势下,远程会议、网络协同办公需求显著提升,统一通信龙头/高清视频会议供应商亿联网络以SIP为锚、VCS为桨,业务有望持续高速增长。6、数据中心、5G机柜散热、电子散热多极共振,英维克通过自身优势核心技术团队打造精密温控节能产品大平台,技术复用、产品链贯通,内资温控龙头焕发新生。
此外,还建议关注深南电路、光迅科技、剑桥科技、光环新网、国脉科技;海格通信、移为通信、东方国信、耐威科技、东土科技、海能达、佳讯飞鸿、二六三等。
风险提示:运营商盈利压力传导产业链的风险;贸易战恶化的风险;物联网技术出现变革的风险;应用订单签约与落地不及预期的风险;车载北斗进度被推迟的风险。
【兴证电子谢恒】继续看好科技基建,关注MLCC缺货涨价
我们认为今年硬件的机会将从科技基建开始,主要就是5G基站和半导体晶圆厂,对于产业链拉动和提高社会生产率都有很强的意义。我们判断5G基站和半导体晶圆厂都会大幅超预期,其中基站相关的PCB会非常受益,主要是生益科技、深南电路和沪电股份,其中我们重点推荐生益科技。另外晶圆厂的投资,最受益的是北方华创,最近长存2万片到3万片的扩产,北方华创份额持续增加,后续长存、长鑫和中芯国际订单带动公司今年整体业绩大幅增长。
2020年1月MLCC及芯片电阻因供需紧张而持续涨价,预期MLCC补库存题材将延续到今年第2季,多层陶瓷电容和芯片电阻供不应求的状况将延续,第2季仍将持续涨价。未来5G手机市场开始成长,5G基地台投资也正式启动,促使需求回温。因5G手机搭载MLCC数量较4G手机增加20%,加上汽车电子、工业用MLCC需求稳健,至2020年上半全球积层陶瓷电容(MLCC)库存可望持续减少,预料2020年第3季以后MLCC供给紧张才会缓解。
MLCC目前处于涨价循环,三环集团将在2020年大幅扩产,预计2020年底MLCC产能较2019年底的40亿颗达翻倍以上增长,同步受益量增及价涨的趋势,MLCC将带动公司业绩大幅增长,另外陶瓷后盖预计今年有500万台出货。此外,公司在先进陶瓷材料领域积累超过四十年,实现从原料制备、关键设备自制、材料成型、烧结、后道加工的垂直一体化能力,是国内唯一具备该项实力的陶瓷材料厂家,三环掌握的氧化锆陶瓷粉体制备和配方工艺是整个产业链最核心、壁垒最高的工艺。公司已经形成有序的产品结构,并且进入高速成长的阶段。凭借三环的资金实力、产业地位和技术底蕴,在多种材料和工艺积累下,形成围绕“材料+”的核心竞争力,看好公司中长期的发展。
风险提示:1、消费电子行业景气度下滑。2、行业制造管理成本上升。
【兴证海外TMT 洪嘉骏】远程办公规模井喷,国内手游一月增长49.5%
中国在线协作覆盖人数爆发式增长,市场潜力巨大。近期钉钉、企业微信等在线协作工具覆盖人数大幅上升,据七麦数据统计,2月4日起钉钉稳居IOS下载榜单第一名,企业微信与腾讯会议也一直保持在前五。据前瞻产业研究院测算,18年中国远程办公不到500万人(同年美国3000万人以上),企业团队协同软件市场不到1.5亿美元,仅占全球市场份额5%。随着近期国内需求提升,用户场景与商业化有望高速增长,同时带动数据流量与基建投入。
移动支付再获政策推动,游戏行业流水突增。2月14日,央行等多部门发布46号文, 《意见》要求提升长三角跨省(市)移动支付服务水平,推动公共服务领域支付实现互联互通。 加强金融科技在监管领域的应用,积极稳妥探索人工智能、大数据、云计算、区块链等新技术在金融领域应用。20年1月,国内手游市场同比增加49.5%(相比去年春节增长36.9%),环比去年12月增37.5%;腾讯《PUBG Mobile》蝉联出海冠军,环比增长35.6%,同比增长79.8%。
华为鸿蒙系统持续推进,生态服务先行。华为上周成立全球生态发展部,发力鸿蒙系统(HMS)生态建设,我们预计新机有望搭载HMS服务应用,未来持续推进手机采用鸿蒙操作系统,降低新机在海外市场可能无法使用安卓系统与谷歌服务的影响,同时逐步引进到服务器、笔记本、智能硬件领域。
线上旅游OTA受挫,预计下半年逐步复苏。特殊事件影响旅行出行和打包游大幅下降,各大OTA日活数量下降明显。以行业龙头携程为例,我们预计4Q19收入认列会受一季度退订影响,将季度收入下调至82亿元(YoY+8.27%);一季度影响最大,下半年逐步复苏,对20年收入预测为358亿,同比大致持平。
投资观点:1)我们判断,腾讯的游戏业务在20年1月流水将创历史新高;而金融科技的加速变现和利润率改善,将成为另一盈利支柱;近期远程办公需求,进一步泛社交场景与用户黏性;2)推荐美团点评,公司基于本地生活服务的龙头地位,在外卖实现规模效应提升盈利水平;近期非餐外卖及生鲜订单大增,恢复常态后整体业务持续增长。3)阿里巴巴:居民网上购物需求增加,短期受限于物流运力,长期来看用户与产品覆盖仍将持续渗透。
风险提示:1)宏观经济下行风险;2)行业政策风险。
【兴证电新朱玥团队】Tesla 自制电池预测:新型高镍正极+预锂化负极+干电极+超级电容
行业投资策略:继续看好新能源车和光伏产业。海外新能源汽车车型大量投放,需求有望持续提升,国产锂电材料和设备受益,持续推荐新能源汽车,首推TESLA-LG-CATL 产业链。光伏国内政策落地,需求有序开展,海外近期延续,2020 年成为平价爆发、需求增长和龙头集中的拐点之年。
新能源汽车:特斯拉新型自制电池即将出炉引发市场关注。大众 MEB 平台首款电动车车型 ID.3 将于 3 月底交付,快于此前 6 月交付预期,同时英国订单超过 2 万辆,欧洲放量正在进行时。继续坚持 TLC 不动摇(特斯拉-LG 化学-CATL)主线:推荐全球供应链核心标的:宁德时代、璞泰来、恩捷股份、当升科技、科达利、宏发股份、天赐材料、石大胜华。
新能源发电:光伏板块,硅料企业 OCI 宣布 5.2 万吨产能退出,2020 年硅料供给不足,价格弹性向上。通威制定 4 年扩产计划,行业集中度加速提升。国内政策如期落地,内需年内兑现度提升,外需景气延续,板块估值弹性大,流动性兑现强。风电板块,19 新增并网 25.8GW,同比+25%,预计吊装规模接近 30GW,招标规模、招标价格预示行业加速向上,抢装力度持续超预期,龙头价量齐升趋业绩持续高增。推荐:隆基股份、通威股份、金风科技、天顺风能、日月股份。
电力设备:近日国家电网印发了 2020 年改革攻坚重点工作安排(简称“8 号文),强调在更高层面更大范围实施混合所有制改革、加快推进全国统一电力市场建设、持续做好输配电价改革、继续推进增量配电改革试点等十二项内容,结合此前国家电网推进多个特高压建设工程复工、开工,加快相关物资招标节奏,涉及投资金额超过千亿元,我们预计2020 年电网投资规模或出现反转,继续重申首推龙头国电南瑞,建议关注亿嘉和。
工业控制:1 月制造业 PMI 为 50.0%,连续 3 个月维持在荣枯线以上;1 月PPI 同比+0.1%,同比持平,环比提升,继去年 10 月以来连续 3 个月保持环比增长;12 月单月国内工业企业利润同比-6.3%,环比-0.93%,购物季结束后小幅度回落。多指标反映制造业下游需求探底回升,建议积极布局新兴业务、坚持产品迭代创新的企业有望穿越行业周期,推荐汇川技术、麦格米特。
三句话推荐个股:
通威股份:硅料格局保障价格体系,公司成本处于第一梯队,进口及落后产能双重替代,叠加技术及资金壁垒,盈利能力处于领先水平。电池成本优势显著,高效产品溢价,盈利能力超预期。
宁德时代:公司是电池龙头、全球供应主线。2020 年海外内共振,动力电池需求高增长,公司规模、成本、技术优势明显,下游客户囊括全球主流车企,上游把控能力强。
国电南瑞:公司系智能电网及电网信息通讯自主可控核心资产,当前电网投资结构性变化趋势明确,国电南瑞所属细分赛道投资额占比提升,受益泛在电力物联网建设启动,公司电力信通业务订单增长,预计将带动公司估值提升。
风险提示:电动汽车政策不达预期的风险,电动汽车产业链价格降幅超预期的风险,光伏、风电装机不达预期的风险,自动化设备渗透率不达预期的风险,电网投资不达预期的风险等。
【兴证电新朱玥团队】宁德时代200亿定增剑指全球话事权锂电设备、电池材料黄金周期启动
宁德时代发布公告,拟向35名特定对象公开发行发行股票200亿元,发行价格不低于定价基准日前20 个交易日公司 A 股股票均价的 80%,募集资金分别用于三大基地产能建设+研发+补充流动资金。此外,公司拟以自有资金投资100亿元,投建宁德车里湾锂离子电池生产基地项目。
本次扩产总投资345亿元,其中定增募资200亿元,自有资金145亿投入。新增产能97GWh,宁德湖西、江苏时代、四川时代、宁德车里湾分别扩产16、24、12、45GWh。募集资金将分别投向宁德湖西40亿元(总投资46.2亿元),江苏时代三期55亿元(总投资74亿元),四川时代30亿元(总投资40亿元),储能研发20亿元(总投资30亿元),定增补充流动资金55亿元。
OEM主机厂订单需求旺盛,定增扩产备战电动车大周期。需求端,据公司公告及公开新闻报道,宁德目前在手海外订单超过500GWh(未来5~8年),我们预计公司2025年全球市占率29.5%,出货量300GWh。供给端,2019年公司产能60GWh,预计未来公司将进入长扩产周期,且伴随较大的资金需求。我们预计2020~2022年分别为81、132、169GWh。以产能利用率75%测算,判断2025E公司产能接近400GWh。
再融资新规释放活力,宁德时代坐稳动力电池全球双雄宝座。需求持续高增,再融资新规是行业龙头扩产抢夺全球市占率话语权,降本构建全球竞争力的重要助推器,我们预计以宁德为首的产业链各环节龙头有望持续融资扩产+自身造血,提升公司全球竞争力。
产业链主供商受益,首推核心设备标的。根据公告,本次设备投资占总CAPEX比55%,是产业链受益最大的环节。首推锂电设备龙头先导智能:锂电装备市占率全球第一,深度绑定CATL,逐步提升LG等海外主流电池厂供货份额,长期有望成长为全球锂电设备巨头。公司已经涵盖产线的90%以上的关键设备并可提供整线解决方案,雄厚技术积累使其内外兼修,对内受益于国内锂电龙头CATL设备国产化战略,对外加速扩张海外市场份额,提升全球市场话语权。除设备外,随着宁德时代持续扩产,核心一供材料供应商将集中受益,负极:璞泰来;隔膜:恩捷股份;电解液:天赐材料(化工组覆盖);关注:结构件:科达利;正极:容百科技、中国宝安(贝特瑞);
风险提示:补贴大幅度退坡致国内需求不及预期;海外新能源汽车市场不及预期
【兴证机械军工石康】锂电设备:资本开支兑现在即,设备龙头乘风再起
近3年来,单位锂电产能所需设备投入逐年下行:2017年初设备投入为5-6亿元/GWh;2018年设备投入下降至2.5-3.5亿元/GWh。我们认为,单位产能建设所需资本开支下行空间有限,未来有望保持稳定。多重因素造成设备投入短期波动,但有助于锂电设备市场长周期内的规范、稳定,促进行业集中度提升。锂电设备头部厂商将充分受益行业集中度所带来的红利,对冲短期市场波动对企业经营造成的影响。
新能源汽车产业发展规划支撑动力锂电产业链长期增长逻辑,看好动力锂电远期扩产规模与锂电设备需求成长。我们认为新能源车销量将在2022年前后出现增速高峰,单车带电量将在未来5年内稳步提升。在产能利用率方面,国内电池厂商前瞻性较强,但伴随电池厂商集中度提升,无效产能将逐步出清;外资需求2019年已有小幅兑现,2020年预期开始放量。我们估算2020年动力锂电扩产需求约为128GWh,锂电设备市场规模约326亿元,该测算结果可与利用电池厂商产能规划的测算方式相互印证;到2025年动力锂电扩产需求将超过400GWh,锂电设备市场总需求将超过900亿元,锂电设备行业长期成长潜力值得期待。
动力锂电产业链马太效应加剧,LG化学、CATL有望形成双寡头之势,绑定核心供应链的设备企业龙头有望脱颖而出。我们认为,绑定主流供应链的设备企业将在新一轮行业洗牌中强势突围,设备行业梯队将逐步形成。推荐关注绑定主流锂电产业链的设备龙头公司:先导智能、赢合科技、杭可科技等,建议关注:诺力股份、科恒股份、璞泰来。
先导智能:公司锂电池智能装备产品市占率全球第一,当前深度绑定主流供应链,有望成长为全球锂电设备巨头。已经涵盖产线的90%以上的关键设备并可提供整线解决方案,雄厚技术积累使其充分受益CATL的设备国产化战略,实现主流供应链的深度绑定。先导智能2018年底已与Tesla签订4300万元锂电池生产设备的《采购合同》,2019年1月与Northvolt签订锂电池生产设备框架协议,计划进行约19.39亿元的业务合作。公司未来有望成长为全球锂电设备巨头。
赢合科技:公司在工序覆盖能力、产能供应效率两方面已处于国内领先行列,有望充分条件享受上游产能扩张所带来的成长红利。伴随公司技术精进,2018年以来公司逐步进入主流供应链,客户结构得以优化。
杭可科技:公司与国际领先锂电制造商、国内一线锂电龙头保持稳定合作关系,在长期与领先锂电厂商的技术切磋中,实现对自身技术的连续改善型迭代。公司设备可满足多型锂电池(软包、圆柱、锂电)的后段工序生产,享有充沛发展空间。
风险提示:锂电设备行业竞争加剧,动力锂电上游资本开支不及预期,设备订单落地或收入确认进度不及预期。
【兴证金属邱祖学】6μm锂电铜箔迈入需求持续高增长的景气向上周期
铜箔趋薄化的趋势明确,2020年6μm锂电铜箔或成为市场主流。对动力电池而言,一方面,6μm锂电铜箔较8μm具有更高能量密度、更良好的物理性能和更稳定的化学性能;另一方面,也更能满足头部电池厂商寻求差异化竞争力的诉求。当前CATL、比亚迪等电池大厂产线已做好了调整与匹配,预计今年6μm有望替代8μm成为新一代锂电铜箔的主流。
供给端:6μm扩张存“空窗期”。目前国内6μm锂电铜箔的供给格局,呈现为诺德股份、嘉元科技、灵宝华鑫三分天下的局面。未来若6μm成为主流,新增供给主要来自厂商规划内扩产、传统8μm向6μm转产切换两种途径。但锂电铜箔行业具有较强的设备壁垒、认证壁垒与技术工艺壁垒(良品率),导致新进入者短期进入较难;主要表现为核心设备的采购(阴极辊、生箔机)、新产线的基建期和试产周期等,存在1年的建设空窗期;同时,动力电池对铜箔认证周期约半年之久,批量化至少需要约半年左右,导致扩建产能无法短期快速投放市场。现有厂商试图从8μm转6μm、标箔转锂电铜箔存在产能损耗率、企业良品率差异较大和一定的转产时间周期,预计2020-2021年6μm锂电铜箔供应或仍主要源于原有大厂。
需求端:下游6μm渗透率快速提升,需求高增长可持续。基于国内不同动力电池厂三元与磷酸铁锂电池的占比和产量增速预期,预计2020年国内动力电池消耗锂电铜箔或将增加31%至7.5万吨;其中,6μm锂电铜箔消耗量将增长78%至4.6万吨,增量达到2.04万吨,6μm锂电铜箔渗透率也或将从49%提升至65%。中长期来看,2019-2022年6μm锂电铜箔需求量的年均复合增速也有望达到57.7%,未来需求高增长或将持续。
供需趋势:2020年6μm供需缺口或现,良品率与有效产能将决定盈利能力。预计2020年,全国6μm锂电铜箔将从2019年的过剩转变为出现供需缺口,且需求厂商更加多元化;叠加转产和新产线建设都存在1.5-2年的扩产空窗期,缺口有望持续扩大,6μm锂电铜箔或存在结构性涨价。锂电铜箔厂商6μm有效产能和良品率将决定盈利高低,能否快速提高6μm良品率和有效产能将成为厂商能否享受行业红利的核心点。
相关A股上市公司:嘉元科技作为锂电铜箔供应商中与CATL合作最密切的铜箔厂,研发费用率属行业首位,且最先将其将公司重心切换到6μm领域,具备高研发投入且不断引领行业产品趋薄升级的能力;目前公司拥有1.65万吨产能,今年将新增5000吨高端锂电铜箔产能,2019年6μm锂电铜箔产品占比高达60%,预计2020年6μm占比将进一步提升。诺德股份为目前名义产能最大的上市公司,拥有4.3万吨铜箔产能,但公司青海老产线目前处于技改阶段,短期实际产能仅为1.8万吨,其中6微米锂电铜箔产能约为1.6万吨,公司后续6μm产能有望进一步提升。
风险提示:6μm锂电铜箔渗透率不及预期、海外需求结构发生改变、新能源政策发生改变。
【兴证金属邱祖学】燃料电池蓄势待发,铂金需求新蕊绽放
燃料电池产业蓄势待发,催化剂材料铂需求有望加速释放。氢燃料电池具备其他电池材料所无可比拟的高效、清洁优势,汽车是其重点应用市场,未来发展潜力巨大。2019年以来全球主要国家和地区纷纷发布氢能产业发展规划,对燃料电池产业发展做了明晰的规划,有望加快燃料电池产业化进程。预计FCV的发展路径类似于电动汽车,先由商用车市场切入,在政策推动下加速发展,通过规模化实现快速降本,同时完善加氢站等基础设施建设,最后实现在乘用车领域的普及。目前燃料电池汽车主流技术路线采用质子交换膜燃料电池(PEMFC),铂是当前唯一具备规模化生产能力的PEMFC催化剂材料。据估计,2017年全球燃料电池催化剂铂金的消耗量不到1.2吨,若假设2025年全球载客汽车年产量为1.05亿辆,其中商用车占比26.3%,FCV渗透率3%,乘用车占比73.7%,FCV渗透率0.5%,单车铂含量17.5g,则需消耗铂21.3吨,占2018年全年铂需求量的8.8%,为铂需求带来显著的边际增量。
其他领域需求:汽车、工业等仍有增长潜力。尾气催化剂(37%-41%)需求虽面临柴油车份额下滑导致的需求回落,但短期汽车尾气排放标准提高带来单车用铂量提升,预计需求仍有增长。其他工业领域(20%)玻璃、石化等需求有望稳健增长。近几年首饰需求下滑,投资需求波动大。
供应:矿产铂供应稳定,回收铂或有增长。铂金主要有两个供应来源:矿山产铂以及回收铂。矿产铂集中度高,供应总体稳定,回收铂通常来自超过使用寿命的自动催化剂和首饰回收,预计尾气催化剂回收量小幅增长。
给予铂金行业推荐评级。从商品角度来看,需求方面,传统工业需求仍将维持稳健增长,特别地,政策暖风下燃料电池汽车产业有望实现快速发展,铂作为当前唯一具备规模化生产能力的燃料电池汽车用催化剂材料,其新兴需求有望加速增长。供给方面,矿产铂金供给增长缓慢,回收铂在尾气催化剂回收高峰期下或将有所增长,但供给端整体增量有限,2019年铂金已经出现供应缺口,在燃料电池催化剂用铂需求的拉动下,未来铂供需缺口或将出现进一步扩大,从而对铂金价格形成有力支撑。从金融角度看,铂金与黄金价格贴水达到历史高点,随着黄金行情的启动,铂金的投资需求或将提升。建议关注产业链完整的贵金属材料公司贵研铂业。
风险提示:燃料电池产业发展进度不及预期;非铂燃料电池催化剂研发及产业化迅速,替代铂材料;铂金传统需求增长不及预期;回收铂供给增长超预期。
【兴证金属邱祖学】深度解读特斯拉新电池“三大猜想”及对钴锂的影响
未来特斯拉新电池技术方向或存在三方面的可能性。我们预计,特斯拉电池“黑科技”的猜想主要为3个方面:1)所谓的“无钴”电池就是短期宁德时代向特斯拉中国工厂提供的超级磷酸铁锂电池,但其仅为过渡型产品,中长期仍是发展高镍三元正极材料的趋势;2)Maxwell核心技术手段在于干法电极配硅碳负极,硅碳负极将加大负极补锂的需求,金属锂需求有望提升;3)预计短期超级电容+锂电池的技术在纯电动的乘用车上突破空间或非常有限,也不会改变正极材料体系情况,对钴锂需求并无影响。
一方面,“无钴”电池或为短期过渡型超级LFP电池,未来将被三元+CTP所替代,其并不改变未来钴行业依旧短缺趋势,影响更多是预期大于实质。短期来看,路透社披露的所谓“无钴”电池或是宁德时代向特斯拉中国工厂提供的超级磷酸铁锂电池(正极LFP+碳纳米管导电剂+CTP技术),短期其在成组的能量密度与高镍三元接近,又具备低成本优势背景下,超级LFP电池在大概率短期将装载在特斯拉国产M3/Y上;中长期来看,预计超级三元电池(高镍化三元+CTP技术)运用的推广,三元+CTP电池在能量密度和成本方面都比超级LFP电池更具优势,超级LFP电池或仅是1-2年过渡型产品,进一步推广的空间较小。中性预期下,2020-2022年,基于超级LFP电池在特斯拉中国工厂的使用或分别减少钴需求量为149吨、1605吨、1920吨,但钴行业供需缺口依旧分别达到-5345吨、-6274吨和-11070吨,且对氢氧化锂需求减少量或分别为646吨、6955吨、8320吨,对碳酸锂需求量或增加566吨、6099吨、7296吨。因此,超级LFP电池的运用并不影响钴行业未来仍将短期的大趋势,且未来三元仍将是Tesla采取的主要方向,“无钴”电池更多只是预期大于实质的影响。
另一方面,特斯拉黑科技或为Maxwell的干电极+超级电容器技术,有利于硅碳负极替代石墨,对钴无影响且有利于负极补锂提升金属锂需求。Maxwell是全球第一的超级电容器制造商,在电池业务核心拥有著名的干电极+超级电容器技术专利。①干电极能够解决硅碳负极体积膨胀率大的问题,从而提升循环寿命,实现用硅碳负极替代传统石墨电极,带动整个体系能量密度的提升。②干电极只改变生产制造工艺,对正极材料没有影响,现有的正极材料生产工艺已经非常完善,不存在干法生产环境更优而加速高镍化作用。③干电池电极技术可应用于无钴体系和固态电池体系等,仅为其可适用于无钴体系,而并非指其能推动无钴化。④硅碳负极首次锂损耗甚高达15%-35%,需通过负极预锂化进行补锂,以提高电池的总容量和能量密度,预计或带动金属锂需求增长8%-12%。⑤超级电容器能量密度提升非常有限且成本较高,未来无法取代锂电池地位,即使超级电容器+锂电池技术有所突破,也不会改变正极材料体系,对钴锂并无影响。
投资建议:继续看好钴锂龙头企业:①钴:超级LFP电池影响更多只是预期大于实质,且干电极+超级电容技术均不影响正极材料体系,依然看好钴价中枢或将上移,继续看好华友钴业、寒锐钴业等;②锂:超级LFP电池对锂盐影响量较小,硅碳负极替换石墨负极有望提升金属锂需求,继续看好赣锋锂业、天齐锂业等,建议积极关注板块回调带来的投资机会。
风险提示:1)特斯拉4月新电池技术低预期;2)新能源产业链终端需求低预期;3)金属价格下跌等风险等。
【兴证A股汽车戴畅】政策护航暖风频吹,静待销售二季度回升
商务部表示将会同相关部门研究出台进一步稳定汽车消费政策,广东省鼓励广州、深圳进一步放开汽车摇号和竞拍指标。2月20日,商务部新闻发布会上市场运行司副司长王斌表示,商务部将会同相关部门研究出台进一步稳定汽车消费的政策措施,减轻疫情对汽车消费的影响。2月21日,广东省政府印发《广东省进一步稳定和促进就业若干政策措施》,政策提出推动有条件的地市出台老旧汽车报废更新补贴政策,鼓励广州、深圳进一步放宽汽车摇号和竞拍指标。我们认为汽车限牌限购城市的放开将是2020年稳定汽车消费的重要政策增量,考虑已经出台相关政策的广州、深圳、海南、贵阳(一年牌照数量30万左右,预计20年新增22万左右),以及后续可能跟进的北京、上海、杭州、天津(一年牌照数量45万左右),我们预计2020年限牌限购城市的放松有望新增55万左右的牌照和销量,占2019年乘用车批发销量2.56%。
车企以及零部件企业逐步复工,预计2月底行业的产销将逐步开始恢复,行业产销有望在20Q2回升。车企和零部件工厂公司2月10号零星开始逐步复工,大多数企业也在2月17开始逐步复工,考虑工厂复工节奏,以及工人在复工后陆续到位的情况,我们预计行业生产在2月底将逐步开始回暖,3月之后将进一步恢复,且20Q1因公共事件冲击而抑制的购车需求有望在20Q2/20Q3逐步释放,行业产销有望在20Q2回升。
政策护航2020年总量不悲观,节奏上前低后高,一季度末/二季度初或迎来行业最好配置机会。我们预计行业一季度探底有望迎来最佳布局机会,建议投资者:1)逢低布局特斯拉产业链均胜电子、拓普集团、华域汽车、三花智控、岱美股份;2)乘用车整车推荐广汽集团(日系周期)、长安汽车(福特新车周期);3)重卡推荐潍柴动力,关注中国重汽、威孚高科;4)其他关注零部件细分龙头爱柯迪、伯特利、星宇股份、精锻科技、宁波高发、银轮股份等。
风险提示:行业复苏不及预期,宏观环境持续恶化,特斯拉国产不及预期
五、风险提示
全球经济增速下行;中、美货币政策宽松不达预期;大国博弈风险。
《“倒春寒”之后,仍是科技股的春天--中国权益资产投资策略》
对外发布时间:2020年3月1日
报告发布机构:兴业证券股份有限公司(已获中国证监会许可的证券投资咨询业务资格)
本报告分析师 :张忆东
SAC执业证书编号:S0190510110012
SFC HK执业证书编号:BIS749
自媒体信息披露与重要声明
本信息材料仅为对公开资料的整理信息,不涉及分析师的研究观点及投资建议。
使用本研究报告的风险提示及法律声明
兴业证券股份有限公司经中国证券监督管理委员会批准,已具备证券投资咨询业务资格。
本报告仅供兴业证券股份有限公司(以下简称“本公司”)的客户使用,本公司不会因接收人收到本报告而视其为客户。本报告中的信息、意见等均仅供客户参考,不构成所述证券买卖的出价或征价邀请或要约。该等信息、意见并未考虑到获取本报告人员的具体投资目的、财务状况以及特定需求,在任何时候均不构成对任何人的个人推荐。客户应当对本报告中的信息和意见进行独立评估,并应同时考量各自的投资目的、财务状况和特定需求,必要时就法律、商业、财务、税收等方面咨询专家的意见。对依据或者使用本报告所造成的一切后果,本公司及/或其关联人员均不承担任何法律责任。
本报告所载资料的来源被认为是可靠的,但本公司不保证其准确性或完整性,也不保证所包含的信息和建议不会发生任何变更。本公司并不对使用本报告所包含的材料产生的任何直接或间接损失或与此相关的其他任何损失承担任何责任。
本报告所载的资料、意见及推测仅反映本公司于发布本报告当日的判断,本报告所指的证券或投资标的的价格、价值及投资收入可升可跌,过往表现不应作为日后的表现依据;在不同时期,本公司可发出与本报告所载资料、意见及推测不一致的报告;本公司不保证本报告所含信息保持在最新状态。同时,本公司对本报告所含信息可在不发出通知的情形下做出修改,投资者应当自行关注相应的更新或修改。
除非另行说明,本报告中所引用的关于业绩的数据代表过往表现。过往的业绩表现亦不应作为日后回报的预示。我们不承诺也不保证,任何所预示的回报会得以实现。分析中所做的回报预测可能是基于相应的假设。任何假设的变化可能会显著地影响所预测的回报。
本公司的销售人员、交易人员以及其他专业人士可能会依据不同假设和标准、采用不同的分析方法而口头或书面发表与本报告意见及建议不一致的市场评论和/或交易观点。本公司没有将此意见及建议向报告所有接收者进行更新的义务。本公司的资产管理部门、自营部门以及其他投资业务部门可能独立做出与本报告中的意见或建议不一致的投资决策。
本报告的版权归本公司所有。本公司对本报告保留一切权利。除非另有书面显示,否则本报告中的所有材料的版权均属本公司。未经本公司事先书面授权,本报告的任何部分均不得以任何方式制作任何形式的拷贝、复印件或复制品,或再次分发给任何其他人,或以任何侵犯本公司版权的其他方式使用。未经授权的转载,本公司不承担任何转载责任。
在法律许可的情况下,兴业证券股份有限公司可能会持有本报告中提及公司所发行的证券头寸并进行交易,也可能为这些公司提供或争取提供投资银行业务服务。因此,投资者应当考虑到兴业证券股份有限公司及/或其相关人员可能存在影响本报告观点客观性的潜在利益冲突。投资者请勿将本报告视为投资或其他决定的唯一信赖依据。
投资评级说明
报告中投资建议所涉及的评级分为股票评级和行业评级(另有说明的除外)。评级标准为报告发布日后的12个月内公司股价(或行业指数)相对同期相关证券市场代表性指数的涨跌幅,香港市场以恒生指数为基准,美国市场以标普500或纳斯达克综合指数为基准,A股市场以上证综指或深圳成指为基准。
行业评级:推荐-相对表现优于同期相关证券市场代表性指数;中性-相对表现与同期相关证券市场代表性指数持平;回避-相对表现弱于同期相关证券市场代表性指数。
股票评级:买入-相对同期相关证券市场代表性指数涨幅大于15%;审慎增持-相对同期相关证券市场代表性指数涨幅在5%~15%之间;中性-相对同期相关证券市场代表性指数涨幅在-5%~5%之间;减持-相对同期相关证券市场代表性指数涨幅小于-5%;无评级-由于我们无法获取必要的资料,或者公司面临无法预见结果的重大不确定性事件,或者其他原因,致使我们无法给出明确的投资评级。
免责声明
市场有风险,投资需谨慎。本平台所载内容和意见仅供参考,不构成对任何人的投资建议(专家、嘉宾或其他兴业证券股份有限公司以外的人士的演讲、交流或会议纪要等仅代表其本人或其所在机构之观点),亦不构成任何保证,接收人不应单纯依靠本资料的信息而取代自身的独立判断,应自主做出投资决策并自行承担风险。根据《证券期货投资者适当性管理办法》,本平台内容仅供兴业证券股份有限公司客户中的专业投资者使用,若您并非专业投资者,为保证服务质量、控制投资风险,请勿订阅或转载本平台中的信息,本资料难以设置访问权限,若给您造成不便,还请见谅。在任何情况下,作者及作者所在团队、兴业证券股份有限公司不对任何人因使用本平台中的任何内容所引致的任何损失负任何责任。
本平台旨在沟通研究信息,交流研究经验,不是兴业证券股份有限公司研究报告的发布平台,所发布观点不代表兴业证券股份有限公司观点。任何完整的研究观点应以兴业证券股份有限公司正式发布的报告为准。本平台所载内容仅反映作者于发出完整报告当日或发布本平台内容当日的判断,可随时更改且不予通告。
本平台所载内容不构成对具体证券在具体价位、具体时点、具体市场表现的判断或投资建议,不能够等同于指导具体投资的操作性意见。