本文来自方正证券研究所2022年12月9日发布的报告《华懋科技:持续加码新材料领域,安全气囊光刻胶齐头并进》,欲了解详细内容,请阅读报告原文,吕卓阳S1220522010001
夯实汽车被动安全业务基础,公司市场认可度不断提高。自2002年起,公司便专注于汽车安全领域,凭借前瞻性的战略眼光和扎实的战略执行力,公司逐步建立并巩固先进领先的生产技术装备、完善的质量管控体系,持续加大的研发投入三大核心竞争优势。经过多年发展,公司凭借高质量的产品和优质服务,建立起稳固的产业链地位。下游直接客户为奥托立夫、天合、丰田等全球知名厂商,市占率达80%。产品从适配主流车型到适配主流整车厂,21年公司适配车厂数达23家,其中新能源6家,包括比亚迪、蔚来、特斯拉、小鹏、理想等。
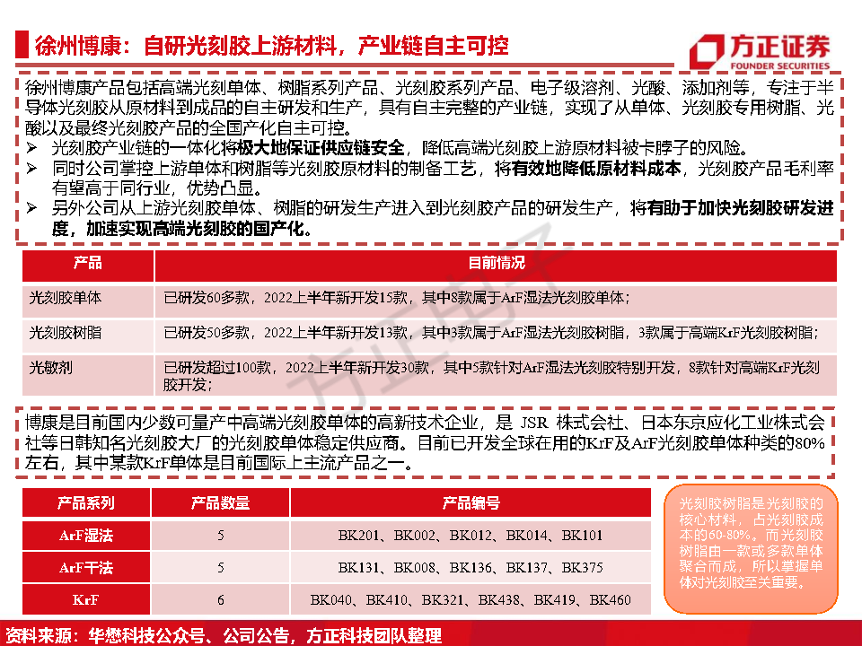
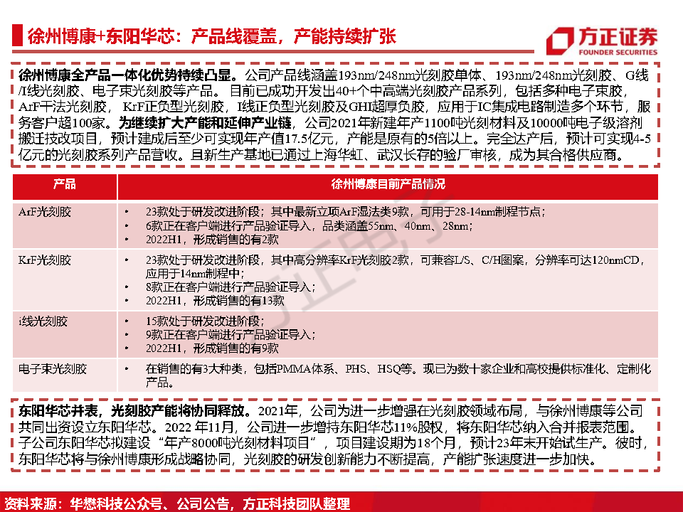
投资徐州博康+新建东阳华芯光刻胶业务,打造营收增长第二极。徐州博康为国内少有能实现光刻胶单体、树脂、溶剂、成品胶全产业链生产的龙头企业,这有助于加快先进光刻胶研发,加速国产化进程。21年上半年,公司2款A胶,13款K胶,9款I线已实现销售,后续还有23款A/K/I系光刻胶进行验证导入阶段;此外21年,设立新公司东阳华芯,目前公司已并入华懋科技,8000吨光刻胶产能预计明年开始逐步释放,公司光刻胶业务将迎来进一步增长。
以上为报告部分内容,完整报告请扫描方正证券N方小程序阅读: