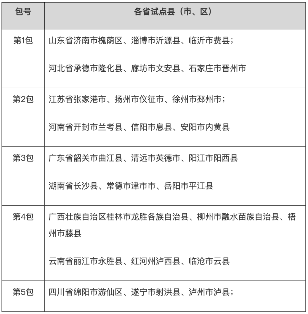
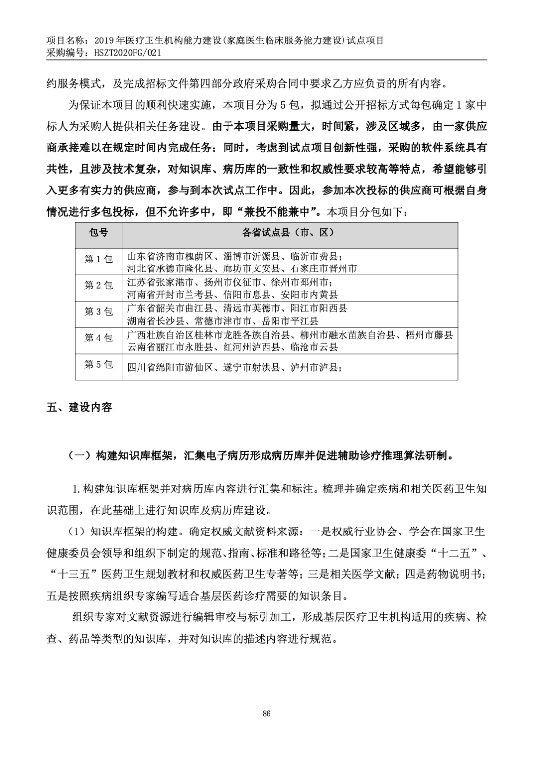
河北省通过遴选确认在隆化县、文安县、晋州市开展项目建设;
江苏省通过遴选确认在张家港市、仪征市、邳州市开展项目建设;
山东省通过遴选确认在槐荫区、沂源县、费县开展项目建设;
河南省通过遴选确认在兰考县、息县、内黄县开展项目建设;
湖南省通过遴选确认在长沙县、津市市、平江县开展项目建设;
广东省通过遴选确认在曲江县、英德市、阳西县开展项目建设;
广西壮族自治区通过遴选确认在龙胜各族自治县、融水苗族自治县、藤县开展项目建设;
四川省通过遴选确认在游仙区、射洪县、泸县开展项目建设;
云南省通过遴选确认在永胜县、泸西县、云县开展项目建设。