4.6 亿元!百度中标广州开发区智能交通新基建项目
云头条
云头条
微信号
YunTouTiao
功能介绍
引领科技变革,连接技术与商业
发表于
收录于合集
#中标@云头条
536
个
#智慧@云头条
542
个
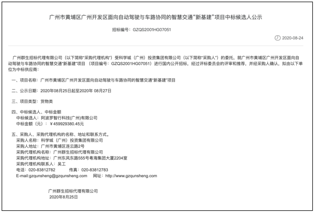
2020年8月28日,百度Apollo旗下子公司阿波罗智行科技(广州)有限公司中标“广州市黄埔区广州开发区面向自动驾驶与车路协同的智慧交通‘新基建’项目”,采购人为科学城(广州)投资集团有限公司,项目金额接近4.6亿元。该项目金额或为今年国内智能交通领域的最大招标项目订单。
根据招标项目规划,广州开发区与百度Apollo的近4.6亿元的项目订单包括车路协同路网基础设施、智能路口、车联网等相关应用系统的建设,这将加速推动广州开发区以及粤港澳大湾区智能网联示范高地建设。
百度 Apollo 在自动驾驶领域深耕 7 年,已形成了自动驾驶、车路协同、智能车联三大开放平台。
近半年以来,百度 Apollo 先后中标保定、重庆、合肥、阳泉、银川等地的智能交通新基建项目。
相关阅读:
百度 1068 万元中标国家自然科学基金委员会 AI 辅助指派系统(第一期)项目
百度 4084 万元中标长沙高新区智慧交通项目建设(一期)项目
百度签下中国建材集团:将在智慧物流,数字矿山,智慧工厂,工业无人驾驶、AI大脑等多个领域开展深入合作
5429 万元、百度中标南京市白下高新技术产业开发区车联网先导区智能网联道路系统建设(公示)
1亿元国家「AI+医疗」项目,五家分羹:百度2310万、腾讯2394万、讯飞2316万、平安智慧2399万、凌云互联1101 万
5280 万元、西部自动驾驶开放测试基地单一来源百度:理由是百度是唯一具备自动驾驶车路云图全栈能力的公司
预览时标签不可点
微信扫一扫
关注该公众号
知道了
微信扫一扫
使用小程序
取消
允许
取消
允许
:
,
。
视频
小程序
赞
,轻点两下取消赞
在看
,轻点两下取消在看