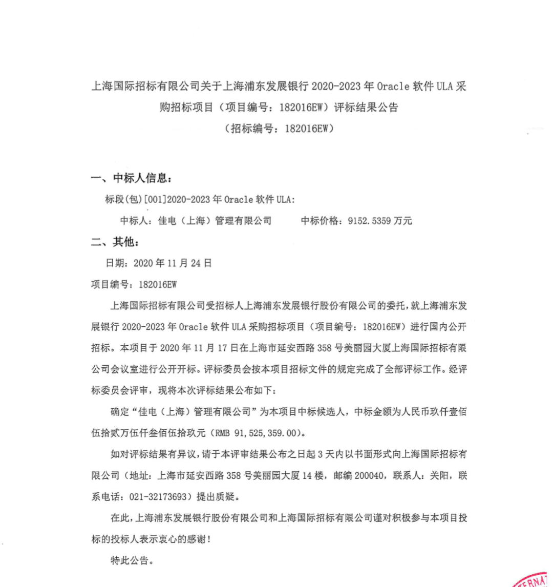
2020 年 10 月 27 日,上海浦东发展银行 2020-2023 年 Oracle 软件 ULA 采购招标项目发布。
2020年11月24日评标结果公告发布,佳电(上海)管理有限公司 91,525,359.00 元中标。
根据IDC《2019年下半年中国关系型数据库软件市场跟踪报告》显示:2019年中国关系型数据库软件市场规模为13.4亿美元。
其中,传统部署模式市场规模为7.9亿美元:
![]()
公有云模式市场规模为5.5亿美元:
![]()
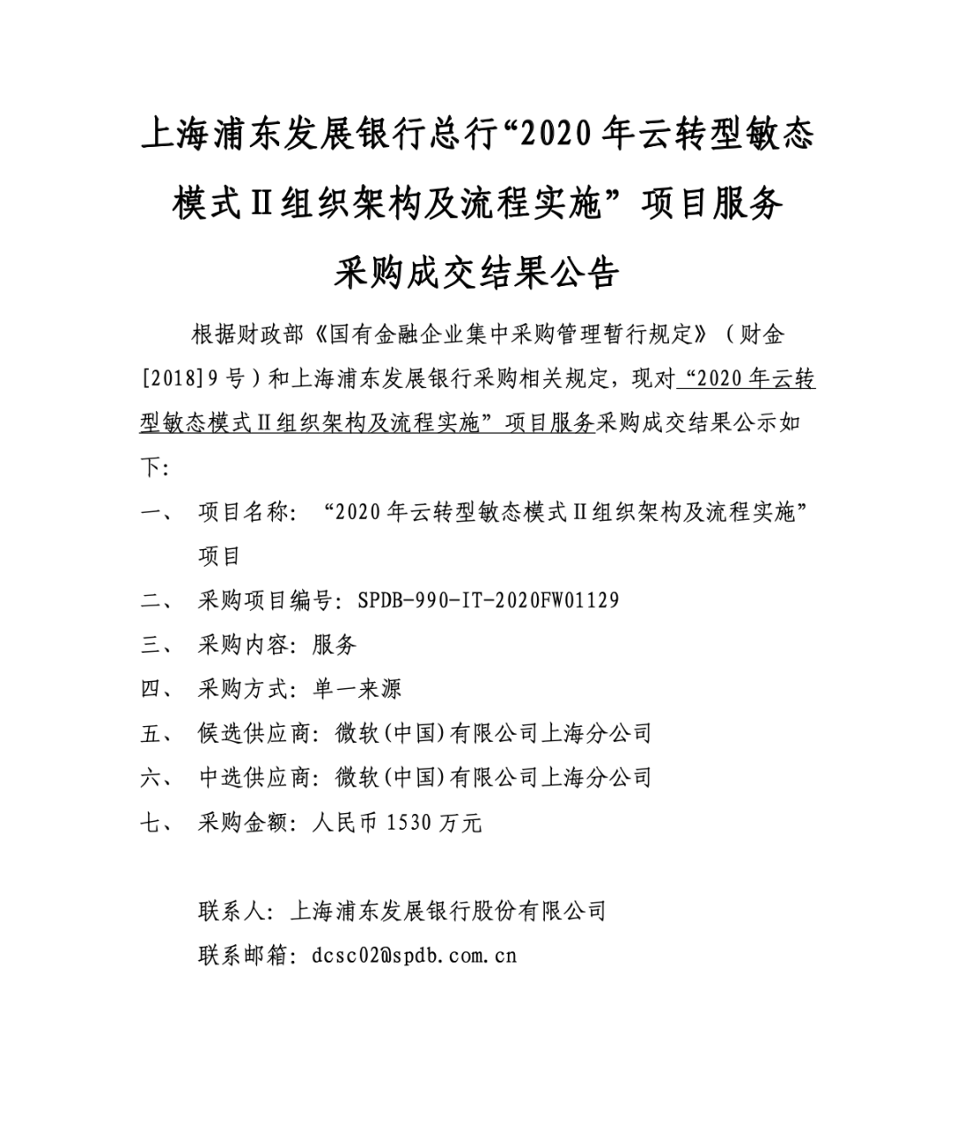
另外 18 日,微软以 1530 万元中标上海浦东发展银行总行“2020 年云转型敏态模式 Ⅱ 组织架构及流程实施”项目。