三亚市人民政府
关于印发三亚市鼓励和引导农村产权
入场流转办法(试行)的通知
各区人民政府,各管委会,市各有关单位:
《三亚市鼓励和引导农村产权入场流转办法(试行)》已经2021年6月7日七届市政府第118次常务会议审议通过,现印发给你们,请认真组织实施。
三亚市人民政府
2021年6月26日
(此件主动公开)
三亚市鼓励和引导农村产权入场流转办法(试行)
第一章 总则
第一条 根据《中共中央国务院关于稳步推进农村集体产权制度改革的意见》(2016年12月26日)、《中共中央国务院关于全面推进乡村振兴加快农业农村现代化的意见》(2021年1月4日)、《国务院办公厅关于引导农村产权流转交易市场健康发展的意见》《农业农村部等17部门关于拓展农村改革试验区范围和新增农村改革试验区的批复》(农政改发〔2020〕6号)、《中共海南省委办公厅海南省人民政府办公厅印发〈关于大力发展农村市场主体壮大农村集体经济的十八条措施〉的通知》(琼办发〔2020〕54号)和《三亚市人民政府办公室关于印发〈海南(三亚)农村产权服务中心建设方案〉的通知》(三府办〔2020〕165号)等关于建立海南(三亚)农村产权流转交易市场的文件精神和要求,为鼓励和引导各类农村产权入场流转,提高农村要素资源配置和利用效率,充分发挥海南(三亚)农村产权交易服务中心(以下简称“农村产权中心”)的平台作用,结合三亚市实际,制定本办法。
第二条 本办法所称农村产权入场流转,是指法律没有限制的、权属明晰的农村产权,通过农村产权中心依照相关法律规定以招标、拍卖、挂牌、电子竞价、协议转让、一次性密封报价等方式征集受让方后,组织实施流转交易的行为。
第三条 鼓励和引导农村产权入场流转应坚持以下基本原则:政府引导原则,市场化原则,公开、公平、公正原则,保障农民合法权益原则。
第四条 市农业农村、自然资源和规划、水务、林业等行政主管部门应按照各自职责,鼓励和引导各类农村产权入场流转,协同推进全市农村产权流转工作。
第二章 流转品种
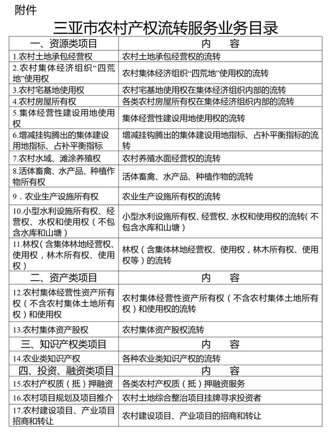
第五条 凡属《三亚市农村产权流转服务业务目录》(详见附件)范围内的农村产权和项目,均适用本办法。
第六条 依法采取出让、转让、出租、互换、转包、股份合作、质(抵)押或其他方式流转的农村集体资产,以及农村集体经济组织受委托进行流转的农村产权和项目,原则上应入场流转。标的额在10万元以上的农村集体资产必须入场流转。
第七条 集体经营性建设用地使用权初次流转、农村土地综合整治项目产生的“持证准用”建设用地指标和耕地占补平衡指标流转,以及由农村集体经济组织实施的农村土地综合整治项目招商引资,应在农村产权中心进行。
个人拥有的农村产权,专业大户、家庭农场、家庭林场、农民合作社、涉农企业等新型农业经营主体的各类农村产权,需进行流转时,鼓励其入场流转。
第三章 流转服务
第八条 农村产权中心为三亚市依法设立的农村产权综合流转平台,为各类农村产权流转提供场所设施、信息发布和组织实施流转等服务。
第九条 农村产权中心应对各类农村产权入场流转活动进行鉴证,出具《流转交易鉴证书》,并发布流转成交公告。
第十条 农村产权中心组织开展各类农村产权推介活动,提供政策法律咨询和信息查询服务。
第十一条 建立农村产权流转“一站式”服务。农村产权中心应设置农村产权权证代办服务窗口,受市农业农村、自然资源和规划、水务、林业等行政主管部门委托,对申请人的资格、资料等信息进行接件初核,为流转主体提供代办服务;有关部门也可派员到农村产权中心代办服务窗口提供服务。市农业农村、自然资源和规划、水务、林业等行政主管部门负责做好代办服务的指导和协调工作。
第十二条 鼓励公证、仲裁、金融等机构在农村产权中心设立办事窗口。
第十三条 鼓励引进国内外顶尖的科技型企业,为农村产权中心提供技术支撑,探索建立农业大数据平台。
第四章 政策措施
第十四条 取得《流转交易鉴证书》的涉农项目,凡符合享受市、区两级财政有关涉农优惠政策的,应给予支持。市、区两级有关部门要认真完善有关配套政策。
第十五条 通过农村产权中心流转及鉴证的农村产权,市农业农村、自然资源和规划、水务、林业等行政主管部门应向农村产权中心查核《流转交易鉴证书》作为办理农村产权权证登记或变更的重要依据,优化相应办证手续。标的额在10万元以上的农村集体资产流转后申请变更(转移)登记时,可提供证明公开流转交易的材料(流转交易鉴证书或成交公告或公开流转付款凭证)。市级有关部门要进一步完善农村产权登记及变更办法,积极鼓励农村产权入场流转。
第十六条 与银行、保险、融资租赁、商业保理和担保公司等金融机构建立深度合作关系,推动农村产权、涉农专利、商标、版权、新品种、新技术等作为质(抵)押融资标的,将《流转交易鉴证书》记载的成交价格作为标的资产价值评估的重要参考,创新开发针对农村产权流转业务的融资、担保等金融产品,农村产权中心提供鉴证服务和数据支撑。
第十七条 自本办法施行之日起3年内,三亚市农村土地承包经营权、农村集体经济组织“四荒地”使用权、农村集体经营性建设用地使用权、农村集体经营性资产所有权(不含农村集体土地所有权)和使用权、林权等在农村产权中心实现流转的,不收取作为转让方的农村集体经济组织和农户的流转服务费,只收取作为受让方的流转服务费用。
第五章 附则
第十八条 本办法主要由市农业农村局负责解释,市自然资源和规划、水务、林业等行政主管部门按职能配合。
第十九条 本办法自2021年8月1日起施行,有效期至2024年7月31日。
来源:三亚市人民政府网