注:本文发表于《“中央研究院”历史语言研究所集刊》第九十三本第一分,此为作者Word版(因次数限制,排版时将文章分为上、下两部分,并将着重号改为下划线),引用请以该刊为准。感谢程苏东老师授权发布!
摘要:劉向以〈洪範五行傳〉爲基礎,通過對於傳文的開放性闡釋,重建了一套更符合其學術理念與政治訴求的占驗體系。同時,基於〈五行傳〉的自身結構,劉向兼取戰國以來時月令說、四正卦說、卦氣說、陰陽說、《春秋》災異說、星占術等儒家經傳與數術知識,建立起宏闊的〈洪範〉五行學學理體系,這一體系強化了〈五行傳〉與傳統經傳之間的相關性,同時也納入部分數術知識,擴充了傳統儒學的知識體系。儘管劉向《傳論》在系統性方面存在若干疏漏,其學理體系亦多有駁雜、齟齬之處,但其貫通六藝、雜取師法的學風在西漢經學史上仍具有一定的代表性,顯示出漢儒將傳統經傳與數術知識加以融會的嘗試,是研究經學史與知識史早期互動關係的重要個案。關鍵詞:《尚書》;〈洪範五行傳〉;劉向;陰陽;災異學
![]()
一、前 言
在漢代〈洪範〉五行學的發展過程中,劉向無疑是值得重點關注的一位。他在歷史上曾长期被誤認爲〈洪範五行傳〉(下文或簡稱〈五行傳〉)的編纂者,[1]而其所著《洪範五行傳論》(下文簡稱《傳論》)最早將〈五行傳〉與《春秋》災異學系統結合起來,又在一定程度上援用《易》理,使得《易》學、《春秋》學與〈洪範〉五行學這西漢經學中的三大災異理論初步實現了勾連;同時,劉向精於陰陽、月令、曆算、天文之學,這使得其所撰《傳論》在知識體系上更爲複雜,顯示出集西漢災異說之大成的宏闊氣象。至於《傳論》「推迹行事,連傳禍福,著其占驗,比類相從」的編輯方式,[2]則经由《漢書·五行志》而成为歷代正史「五行志」編纂的基本体例。因此,無論是對於漢代經學史、知識史,抑或史學史的研究,劉向及其《傳論》都是不可繞過的話題。近代以來,梁啓超、田中麻紗巳、池田秀三、坂本具償、汪高鑫、齋木哲郎、徐興無、黃啓書、張書豪、平澤步、丁四新、陳侃理等學者均對這一問題有所討論,[3]在劉向災異學的理論依據、說解風格、政治立場及其與董仲舒、劉歆等災異說之異同等問題上形成了諸多共識。不過,由於劉向《傳論》早已亡佚,故目前學界研究此書的主要依據是《漢書·五行志》,後者所引〈五行傳〉爲劉向所據本,其災異行事說解亦大量徵引劉向之說,這給人一種印象,似乎《漢書·五行志》的體例即沿襲自劉向《傳論》,不少學者亦據此對劉向《傳論》的災異學體系加以考述;[4]但通過對中古文獻所見劉向《傳論》佚文的全面考輯可知,不僅劉向《傳論》與《漢書·五行志》在體例、結構上存在諸多差異,班固在鈔錄劉向災異說解時也存在不同程度的改筆。因此,僅據《漢書·五行志》所見劉向災異說探討其《傳論》,在材料層面存在較大疏漏,在體例層面更存在誤判的可能。劉向《傳論》自明清以來出現了幾種輯本,但這些輯本對於中古文獻的利用不夠充分,不僅存在一定的漏輯,而且它們的主要旨趣均在搜羅佚文,對於《傳論》的結構、體例則未加關注,而後者恰恰是把握劉向《傳論》思想體系的關鍵。因此,對中古文獻所見劉向《傳論》佚文進行系統輯佚,並嘗試恢復其體例,是研究劉向《傳論》的基本前提。有鑒於此,本文將以對劉向《傳論》的全面輯佚爲基礎,同時,在盡可能充分認識〈五行傳〉的災異思想、夏侯始昌所傳〈洪範〉五行學師法的學說特徵,以及劉向《傳論》編纂體例、占驗體系、學理體系的基礎上,[5]試圖更全面、深入地探討這部論著的學術史價值。
二、劉向《洪範五行傳論》體例探賾
由於班固在編纂《漢書·五行志》時大量援據劉向《洪範五行傳論》,因此,在《傳論》早已亡佚的情況下,《漢書·五行志》自然成爲學者討論劉向《傳論》的體例問題時最倚重的材料。明人張溥在輯佚劉向《傳論》(張氏題名爲〈洪範五行傳〉)時,即全依《漢書·五行志》體例臚列災異之目。不過,劉向《傳論》本於〈洪範五行傳〉,而後者與《漢書·五行志》在結構上存在三處重要差異:第一,《漢書·五行志》未取〈五行傳〉開篇自「維王后元祀」至「爰用五事,建用王極」段;第二,《漢書·五行志》未取〈五行傳〉自「維五位復建,辟厥沴」至「我民人無敢不敬事上下王祀」等陳述六沴司月及「共禦」之術的部分;第三,據《尚書大傳》鄭玄注佚文,其所據本〈五行傳〉先言「六沴」,後言「五行」,[6]鄭玄所據本《尚書大傳》源出劉向所定中秘「四十一篇」本,[7]後者所收〈五行傳〉與夏侯始昌所傳本形態一致,[8]故知這一結構爲〈五行傳〉原貌。至於《漢書·五行志》則先言「五行」,後言「五事」、「皇極」,次序與結構均有所不同。這三處調整極大地改變了〈五行傳〉的文本性質和思想傾向,而由此帶來的首要問題便是,作爲〈五行傳〉與《漢書·五行志》之間的過渡文本,劉向《傳論》在結構上究竟是更接近於〈五行傳〉,還是已經對其加以調整,最終爲《漢書·五行志》所繼承呢?《晉書•江逌傳》所載的一份奏疏爲這一問題的討論提供了依據。據《晉書·孔嚴傳》記載,東晉哀帝隆和元年(362)詔曰:「天文失度,太史雖有禳祈之事,猶釁眚屢彰。今欲依鴻祀之制,於太極殿前庭親執虔肅。」[9]這裡所謂「鴻祀之制」顯然正是〈五行傳〉所言「洪祀六沴」之法,而太常江逌在奏疏中指出:
逌上疏諫曰:「臣尋《史》《漢》舊事,〈藝文志〉劉向《五行傳》,洪祀出於其中。然自前代以來,莫有用者。又其文惟說爲祀,而不載儀注。此蓋久遠不行之事,非常人所參校……然洪祀有書無儀,不行於世,詢訪時學,莫識其禮。且其文曰:『洪祀,大祀也。陽曰神,陰曰靈。舉國相率而行祀,順四時之序,無令過差。』今案文而言,皆漫而無適,不可得詳。若不詳而修,其失不小。」帝不納,逌又上疏曰:「……星辰莫同,載於《五行》,故〈洪範〉不以爲沴。……案洪祀之文,惟神靈大略而無所祭之名,稱舉國行祀而無貴賤之阻,有赤黍之盛而無牲醴之奠。……」[10]
這裡江逌稱其所據爲《漢書·藝文志》著錄的「劉向《五行傳》」,不過,從下文敘述可知,其內容實包括劉向對〈五行傳〉的具體闡釋,可知江逌所引實爲「劉向《五行傳記》」,[11]也就是《洪範五行傳論》。對照〈五行傳〉佚文,可知劉向所釋正是〈傳〉文「共禦」之術:
六沴之禮,散齊(齋)七日,致齊(齋),新器,絜祀,用赤黍。三日之朝,于中庭,祀四方,從東方始,卒于北方。其祀禮曰〈格祀〉。曰:播國率相行祀。其祝也曰:若爾神靈洪祀六沴是合,無差無傾,無有不正。若民有不敬事,則會批之于六沴,六事之機,以縣(懸)示我,我民人無敢不敬事上下王祀。[12]
比讀江逌所引劉向《傳論》與〈五行傳〉,可知前者所釋「洪祀」、「神」、「靈」顯然對應〈傳〉文「若爾神靈洪祀」句,其後「舉國相率而行祀」對應〈傳〉文「播國率相行祀」,「順四時之序」對應〈傳〉文「于中庭,祀四方,從東方始,卒于北方」,「無令過差」對應〈傳〉文「無差無傾」。至於其第二封奏疏所言「有赤黍之盛而無牲醴之奠」對應〈傳〉文「絜祀,用赤黍」,「星辰莫同,載於《五行》,故〈洪範〉不以爲沴」對應〈傳〉文「星辰莫同,是離逢,非沴,維鮮之功」。由此看來,無論劉向是否接受〈傳〉文所言「共禦」之術,但其《傳論》確曾對這段文字加以說解。《通典》在記載哀帝此事時引用侍中劉遵之言,以爲鴻祀之事「唯出《大傳》,不在六籍。劉向、鄭玄雖爲其訓,自後不同,前代以來,並無其式」,[13]亦稱劉向曾爲「洪祀」作訓。可見,《漢書·五行志》對於〈五行傳〉文本的裁汰並非襲自劉向《傳論》,作爲基於〈五行傳〉所作之「論」,劉向對〈五行傳〉進行了全面的闡述論說,也只有是這樣,班固才得以做出劉向所據本〈五行傳〉與夏侯始昌所傳本「同」的判斷。
三、劉向〈洪範〉五行學的系統性問題
由於〈五行傳〉已初步建立起一套占驗體系,惟其背後的學理依據則未見展開,故劉向對於災異行事的分類、定性和說解在多大程度上遵循〈五行傳〉的占驗體系,就表現爲其〈洪範〉五行學的系統性問題;至於劉向能否在漢儒以「六藝」之學爲中心,同時兼涉若干數術學說的知識體系內爲〈五行傳〉的占驗體系找到足夠的理據,便成爲評價其學理性水平的標準。此二者之間存在互動關係,這裡先討論系統性問題。由於這一問題還關乎西漢中後期經學風氣演變等更大的論題,故自上世紀六十年代鐮田正加以揭示以來,向受學者關注。鐮田正通過比對《漢書·五行志》所載向、歆父子異說,[14]特別是對劉歆日食分野說的分析,認爲與劉歆相比,劉向災異說解與〈傳〉文關係疏遠,具有「主觀」、「恣意」的特點。板野長八則通過比較向、歆父子對於火災、大水、多糜、有蜮、有蜚等災異行事的不同說解,認爲劉向在勾連人事與災異時缺乏清晰的「法則性」,顯得「恣意」。[15]陳侃理基本贊同二氏之說,[16]認爲劉向對於災異行事的定性存在重合、混亂之處,在說解災異時「注意力不在緊扣傳文」,較劉歆更多呈現出「實用主義」的色彩;不過,田中麻紗巳以董仲舒爲比較對象,[17]認爲劉向災異學受〈五行傳〉內在結構的制約,其系統性、「機械論」色彩較董氏已有所增強;[18]而黃啓書則認爲,即使是與劉歆相比,「二人詮釋災異時,的確多依〈五行傳〉說,故不宜說劉歆有一定法則,而劉向便恣意采擇」。[19]學者對於劉向〈洪範〉五行學之系統性的看法雖存在差異,然若究其研究方法和文獻依據,則無不依託於《漢書·五行志》;然而,就這一問題的研究而言,阻礙學者形成可靠認識的最大迷障正是《漢書·五行志》本身。首先,由於班固在志文編纂中完全打破了劉向《傳論》對於災異行事的分類方法,而以劉歆分類法爲基本體例,這必然導致劉向「比類相從」的編纂體例無法在〈五行志〉中得到充分體現。以「貌之不恭—常雨之罰」爲例,在劉向《傳論》中,其下包括木冰、大水、大雨雪、未當雨雪而雨雪、大雨雹、隕霜殺菽等多種災異,而在《漢書·五行志》中,根據劉歆分類法,「木冰」被歸於「木不曲直」條,「大水」被歸於「水不潤下」條,「大雨雪」以下四種被歸於「聽之不聰—常寒之罰」,劉向〈洪範〉五行學的系統性無疑受到湮沒。[20]其次,劉向《傳論》的內部結構是「〈洪範五行傳〉——〈傳〉文說解——災異行事說解」,其中〈傳〉文說解的部分至關重要,是勾連〈傳〉文與災異行事的橋樑。要判斷劉向災異行事說解與〈五行傳〉之間的相關性,首先必須判斷這些行事說解與相應〈傳〉文說解之間的契合度。目前,學者多視《漢書·五行志》「說曰」部分爲劉向對〈傳〉文的說解,但通過與他書所見《傳論》佚文的比讀,可知「說曰」雖頗取材於劉向《傳論》,但班固對〈五行傳〉的看法與劉向存在重要差異,其改筆之處實多[21],故據「說曰」討論劉向災異說解的風格,自然難免誤判。總之,只有恢復劉向《傳論》的編纂體例,排除《漢書·五行志》的體例干擾,同時在中古文獻中全面勾稽劉向解〈傳〉之文,庶可對其〈洪範〉五行學的系統性作出合理評估。客觀而言,作爲一種占驗體系,〈五行傳〉涉及的災異種類和咎由雖然豐富,但存在內在結構不平衡的問題。簡言之,其「六沴」部分所列妖祥非常豐富,幾乎可以關聯到漢人觀念中的所有災異,但引發「六沴」的咎由——貌、言、視、聽、思心和皇極卻多就君臣之日常操行而言,與現實政治中的複雜人事關係可關涉者相對有限;相反地,其「五行」部分所言咎由涉及國家政治的多個方面,但木不曲直、火不炎上、土無稼穡、金不從革、水不潤下五者所涉災異類型卻非常單一。對於這種不平衡,有兩種方案可以解決:一種是將「六沴」與「五行」兩部分加以對應,以此抵消二者之間的不平衡。《春秋繁露·五行五事》和《續漢書·五行志》等即採用這一方法,其優勢在於不必對〈傳〉文做過多溢出的闡釋,但弊端在於將完全打破〈五行傳〉的自身體系,對文本進行重構;另一方案則是通過對於〈傳〉文的開放性闡釋,擴大「六沴」咎由在政治、人事上的關涉度,從而擴充〈五行傳〉「推迹行事」的闡釋力。這種方法的優勢在於從文本層面上保留了〈五行傳〉的原貌,而風險則是對於具體〈傳〉文的闡釋將遠遠超過其字面所指,易招致增字解經、任意妄說的批評。劉向《傳論》選擇基於〈五行傳〉文本加以闡釋,這一體例決定了如果他希望對〈五行傳〉內部的失衡有所改善,只能採用後一種方案。從佚文來看,劉向正是通過對〈五行傳〉的開放性闡釋而構建起一套宏大、系統而又靈活的占驗體系,針對「六沴」咎由過於單一的問題,劉向也將其闡釋的重心放在這部分。以「貌之不恭」條爲例,根據〈傳〉文,包括常雨、惡極、服妖、龜孽、雞禍、下體生於上之痾、靑眚、靑祥在內的各種妖祥均歸咎於人君「貌之不恭,是謂不肅,厥咎狂」,從災異說解的實踐來看,無疑過於狹隘。劉向對〈傳〉文做出開放性闡釋:
失威儀之制,怠慢驕恣,謂之狂,則不肅矣。下不敬,則上無威。天下既不敬,又肆其驕恣,肆之則不從。夫不敬其君,不從其政,則陰氣勝,故曰厥罰常雨。[22]
「貌」原指容貌、行止,劉向釋爲「威儀之制」,就其本義而略加拓展,尚在常規訓詁的範圍之內。其後〈傳〉文言「是謂不肅」,此句主語承前省略,顯然應指前貌不恭之君,但劉向增字爲訓,將「不肅」的主體置換爲「下」,以「下不敬」將〈傳〉文所言咎由從人君轉向君臣之間的互動關係——由於君主「怠慢驕恣」,故大臣不敬其君,上遂失威儀;上既不能獲敬於天下,遂更欲以驕恣崇其威,故人臣更不願從其政,由此遂導致陰陽關係的失衡,諸妖祥就此顯現。這樣,經過一系列推演,「貌之不恭」條的核心咎由就從君主個人的失儀擴充至「怠慢驕恣」、「下不敬」、「不從其政」等有關君臣失序的大問題。基於這樣的闡釋,劉向在說解災異時不斷指向君臣關係的失衡,以顯示其說解完全遵循〈五行傳〉。以「大水」諸事爲例:
桓公元年「秋,大水」。董仲舒、劉向以爲桓弑兄隱公,民臣痛隱而賤桓。後宋督弑其君,諸侯會,將討之,桓受宋賂而歸,又背宋。諸侯由是伐魯,仍交兵結讐,伏尸流血,百姓愈怨,故十三年夏復大水。
嚴(莊)公七年「秋,大水,亡麥苗」。董仲舒、劉向以爲嚴母文姜與兄齊襄公淫,共殺桓公,嚴釋父讐,復取齊女,未入,先與之淫,一年再出,會於道逆亂,臣下賤之之應也。
十一年「秋,宋大水」……劉向以爲時宋湣公驕慢,睹災不改,明年與其臣宋萬博戲,婦人在側,矜而駡萬,萬殺公之應。
二十四年,「大水」……劉向以爲哀姜初入,公使大夫宗婦見,用幣,又淫于二叔,公弗能禁。臣下賤之,故是歲、明年仍大水。
宣公十年「秋,大水,飢」……劉向以爲宣公殺子赤而立,子赤,齊出也,故懼,以濟西田賂齊。邾子貜且亦齊出也,而宣比與邾交兵。臣下懼齊之威,創邾之禍,皆賤公行而非其正也。
成公五年「秋,大水」。董仲舒、劉向以爲,時成幼弱,政在大夫,前此一年再用師,明年復城鄆以彊私家,仲孫蔑、叔孫僑和顓會宋、晉,陰勝陽。[23]
表面上看,劉向對「大水」所涉咎由的認定或爲宮闈之亂,或爲伐國弒君,或爲大夫顓政,不僅與「貌之不恭」的關係懸遠,甚至自身亦顯散亂、隨意,但如果注意到說解中反復出現的「民臣痛隱而賤桓」、「臣下賤之」、「賤公行」等措辭,就可以意識到劉向正是通過這些措辭來使其災異說解與〈傳〉文說解中「不敬其君」的咎由形成呼應,從而至少在形式上將這些災異說解統攝於〈洪範〉五行學的系統之中。爲了強化這種系統性,他還從整體上對「大水」的咎由做出判斷:「大水者,皆君臣治失而陰氣稸積盛强,生水雨之災也」,[24]這裡的「君臣治失」顯然正是由其「下不敬」、「上無威」的〈傳〉文說解推演而來。這種通過對〈傳〉文加以闡釋,擴充其咎由所涉範圍,進而在說解災異行事時對據其論說的做法在劉向《傳論》中非常普遍,例如在「言之不從」條,其〈傳〉文說解云:
人君過差無度,刑法不一,斂從其重,或有師旅,炕陽之節,若動眾勞民,是言不從。人君既失眾,政令不從,孤陽持治,下畏君之重刑,陽氣勝則旱象至。故曰厥罰常陽也。[25]
與「貌之不恭」一樣,「言不從」本指向人君,但劉向將其定位爲民眾對人君的一種反應,並進一步反推其原因,於是就有了「人君過差無度,刑法不一,斂從其重,或有師旅炕陽之節,若動眾勞民」等一系列分析,原本指向單一的「言」再次被擴充爲關乎君臣關係的「人君既失眾,政令不從」,在論及言不從所致的「介蟲之孽」時,他進一步強化這些措辭:
刑罰暴虐,取利於下;貪饕無厭,以興師動眾;取邑治城,而失眾心,則蟲爲害矣。[26]
基於這些闡述,劉向在說解「言之不從」所致災異時便不斷使用「亢陽」、「勞百姓」、「勞民」、「興役」、「賦斂」、「興師」、「失眾」、「暴虐」、「暴逆」等措辭,一方面顯示其行事說解與〈傳〉文之間的相關性,另一方面也增加了每種災異類型內不同行事之間的共通性,實現其「比類相從」的編纂意圖。
即使是「五行」部分,劉向有時也在闡釋中對〈傳〉文所列咎由加以擴充。例如「火不炎上」,〈傳〉文所列咎由爲「棄法律,逐功臣,殺太子,以妾為妻」,[27]非常具體,而劉向通過進一步追溯這些咎由自身的成因,將「火失其性」的原因擴充爲「夫不明之君,惑於讒口,白黑雜揉,代相是非,眾邪並進」,[28]也就是人君不辨貞姦,以致讒邪擅權。在相關行事的說解中,劉向也不斷使用「聽讒」、「讒口」、「讒賊」、「邪臣」、「邪說」、「淫行」、「不正」、「不能誅」、「不用聖人」等措辭,[29]以顯示其災異說解雖未必與〈傳〉文直接相關,但皆符合〈傳〉文的「深層」內涵。有時,劉向似乎意識到其〈傳〉文說解與災異行事間的差異實在太大,會採取一些迂曲的「彌縫」之術,例如在解釋昭公二十五年「夏,有鸜鵒來巢」時:
劉向以爲……鸜鵒,夷狄穴藏之禽,來至中國,不穴而巢,陰居陽位,象季氏將逐昭公,去宮室而居外野也。鸜鵒白羽,旱之祥也;穴居而好水,黑色,爲主急之應也。天戒若曰:既失眾,不可急暴;急暴,陰將持節陽以逐爾,去宮室而居外野矣。昭不寤,而舉兵圍季氏,爲季氏所敗,出犇於齊,遂死於外野。[30]
由於劉向所據本〈五行傳〉並無「毛蟲之孽」和「羽蟲之孽」,故劉向對於毛蟲、羽蟲之異的判定均取其毛羽之色爲據,如「鼷鼠」「糜」「鵜鶘」「鶂」定爲「青祥」,「白頸鳥」定爲「白祥」,「黑頸鳥」定爲「黑祥」,「雉」定爲「赤祥」,無一例外。此處既言「鸜鵒白羽」,則依例應定爲「言之不從—白祥」。由於「言之不從」會導致常陽之罰,即大旱,故劉向言「旱之祥也」,實際上正是基於其「白祥」的屬性。根據劉向《傳論》,「陽氣勝則旱象至」,[31]整個「言之不從」部分的災異都與人君亢陽持政有關,故其對「鸜鵒來巢」的說解照理也應從魯昭公之「孤陽持治」著眼,但這顯然與其時魯國三家秉政,昭公見逐的史實不符。爲了維持災異說解的系統性,同時避免違戾史實,劉向只好強行將鸜鵒的災異屬性加以豐富,認爲其具有「穴居而好水」的習性,而「水」色黑,故以此異兼屬「黑祥」,並由此引入「聽之不聰,是謂不謀,厥咎急」的闡釋向度,將其歸咎於昭公之「急暴」失謀。一鳥而兼屬二祥,這在《傳論》中僅此一見,顯然有違體例,可見劉向說解災異確有迂曲之弊,但另一方面也體現出劉向對其災異說解之系統性的維護。
通過對〈傳〉文的開放性闡釋,劉向大大擴充了〈五行傳〉的闡釋向度,從而在形式上遵循〈五行傳〉自身體系的同時,又獲得了靈活的闡釋空間。對於一種占法來說,系統性和靈活性是一對矛盾而又必須共生的要素,系統性可以在形式上彰顯占法的合理性,而靈活性則在實踐中爲占驗者留下足夠的空間,使其可以左右逢源,理想的占法就是要在這兩者之間取得平衡。劉向藉助〈五行傳〉建立起系統性,又藉助其開放性闡釋獲得了靈活性,可以說在這方面取得了難得的平衡。當然,這種平衡只是整體上的,在若干細節處,劉向《傳論》仍難以避免地存在疏漏,具體來說表現爲四點:第一,就系統性本身而言,劉向通過對「六沴」咎由的闡釋解決了「六沴」和「五行」兩部分咎由與災異分佈失衡的問題,卻也帶來了「六沴」與「五行」咎由有所重合的新問題。例如,劉向在說解「貌之不恭」時,將其擴充爲「失威儀之制」,[32]而在「木不曲直」部分,基於「五行」部分的內在體系,劉向同樣將「人君失威儀」列爲咎由,[33]如此,「木不曲直」和「貌之不恭」的咎由便有所重合。同樣,在論及「常陽」之罰時,劉向列出「興師動眾,勞人過度,以起城邑,不顧百姓」等咎由,[34]而〈傳〉文在「金不從革」條所言咎由正是「好戰攻,輕百姓,飾城郭,侵邊境」,[35]二者顯然存在重複。在〈五行傳〉中,各咎由與效驗之間原本存在清晰的一一對應關係,但由於劉向放大了「六沴」部分的咎由,使得〈傳〉文內部的對應關係遭到破壞,反而在一定程度上影響了劉向《傳論》的系統性。第二,爲了滿足系統性的要求,劉向在說解災異時或有刻意牽合〈傳〉文,致失於迂曲,所言有於文獻無徵者。劉向在闡釋〈傳〉文時雖多增字爲訓,但其對災異行事之咎由、效驗的描述卻大多都可以從《春秋》三《傳》、《國語》、《史記》等文獻中找到依據,鮮少妄說;不過,無論〈洪範〉五行學的系統性如何精巧,終究是人爲建構出來的,也只能通過人爲、刻意的牽合才能得到維護,故劉向說解的迂曲之弊便在所難免。例如其說《左傳·僖公三十二年》「柩有聲如牛」事,認爲「近鼓妖也。喪,凶事;聲如牛,怒象也。將有急怒之謀,以生兵革之禍」。[36]這裡以牛鳴爲「怒」聲的說法在經傳中並無依據,實際上是劉向爲了呼應「聽之不聰—鼓妖」條〈傳〉文「是謂不謀,厥咎急」,試圖以「怒」引出「急怒之謀」的牽合之辭。又如上引昭公二十五年「鸜鵒來巢」事,不僅一鳥兼屬二祥於全書體例不合,而且《穀梁傳》稱「鸜鵒穴者而曰巢」,[37]《公羊傳》稱其「宜穴」,[38]至劉向則稱其「穴居而好水」,此「好水」之說既於經典無據,與「穴居」之間也無必然聯繫,似乎就是爲了牽合「黑祥」之〈傳〉文而更加推演者。第三,偶有災異行事說解與其〈洪範〉五行學體系相扞格者。例如,劉向將宣公十五年「冬,蝝生」和隱公五年、莊公六年「秋,螟」均定爲蠃蟲之孽,[39]在說解中則稱此三事爲「貪利之應」、「貪利應」、「亂先王制而爲貪利」,可是,在對其「視之不明—蠃蟲之孽」的理論說解中從未言及「貪利」,倒是在「言之不從—介蟲之孽」條言「螽」災之咎由時頗言「取利於下;貪饕無厭」、「貪利傷人,則蝗蟲損稼」,[40]顯然,劉向是將蝝、螟、螽視爲同類災異進行說解。此說並非無據,《穀梁傳》以螟、螽皆爲「蟲災」,[41]可見從穀梁學立場看,螟、螽確可歸爲一類,是以劉向在元帝年間所上封事中即言「蝝、螽、螟𧒒午並起」,[42]當時劉向已習穀梁學而尚未見〈五行傳〉,故據《穀梁傳》爲說;可是在《傳論》中,劉向既將「螽」定爲介蟲之孽,[43]又將「螟」、「蝝」定爲蠃蟲之孽,這就要求它們應有不同的咎由,如今二孽同說,顯然不符合其對於系統性的追求。第四,不必諱言,《傳論》中仍有部分災異說解無法與〈傳〉文及其說解形成關聯者,鐮田正、板野長八對劉向的批評雖失於偏頗,但並非無據。例如,劉向在說解成公七年「鼷鼠食郊牛角」時,[44]將其定爲青祥、牛禍,認爲是「不敬而傋霿之所致」,這裡的「不敬」顯然對應「貌之不恭」的說解「下不敬」,[45]而「傋霿」則對應「思心之不䜭」的說解「其過在瞀亂失紀」,[46]顯示出系統性。可是,在說解定公十五年和哀公元年的另外兩次「鼷鼠食郊牛」時,劉向卻從定、哀不能任用孔子著手,感歎聖人不得其時,其說雖非無理,但終究與〈傳〉文或其說解無以呼應。又如板野氏曾經舉出的,對於莊公十七年「冬,多麋」,[47]劉向定爲青祥,但說解則言:「麋之爲言迷也,蓋牝獸之淫者也。是時,嚴(莊)公將取齊之淫女,其象先見。天戒若曰:勿取齊女,淫而迷國」,取「麋」、「迷」同音爲說,與〈傳〉文毫無關聯。此外,在說解《左傳·文公十六年》「有蛇自泉宮出」時,[48]劉向雖將其定爲蛇孽,但說解卻轉而援據《詩》言「維虺維蛇,女子之祥」,認爲「蛇入國,國將有女憂也」。這類說解在《傳論》中雖屬少數,但就這些個案而言,確實可稱「恣意」。基於成帝時期外戚擅權的政治局勢,劉向《傳論》無疑具有明確的現實政治指向;不過,從《傳論》佚文來看,劉向並非隨意說解災異行事以影射時政,相反地,他基於〈五行傳〉建立起一套既具系統性、又具靈活性的占驗體系,再依託這一體系來實現其對於現實政治的批判。這種做法既增加了其批判的理論性和系統性,在當時的政治形勢下,也不失爲一種明智的自我保護之舉。從最終成效來看,儘管這一體系存在重疊、迂曲、疏漏之弊,但其整體上的系統性,尤其是劉向對於這種系統性的關注與維護仍值得肯定。四、〈洪範〉五行學學理體系的重建
在宋元以後士人的普遍觀念中,〈五行傳〉所言占驗體系形同臆說,[49]自無學理性可言,但在戰國秦漢時期的知識人看來,情況則大不相同。作爲著錄於《漢書·藝文志·六藝略》的災異學著作,其與《漢書·藝文志·數術略》所載大量五行學著作之間究竟存在何種差異?這背後涉及秦漢知識史研究中的一系列問題:司馬遷一方面譏諷所謂「家占物怪」之術「不法」,一方面卻篤信天占、風角、望氣「最近天人之符」;[50]張衡一方面批評圖讖等「不占之書」爲「後人皮傅」之言,一方面又亟稱「聖人明審律歷以定吉凶,重之以卜筮,雜之以九宮」。[51]這些在後世看來「五十步笑百步」的論述正反映了知識史發展的常態——知識演進的過程會不斷調整合理與不合理之間的邊界。只有在現有知識體系中得到解釋,這種知識才能得到認可;反之,若不能爲現有知識體系所容納,則會被視爲悖謬。在多數情況下,知識演進的過程都是隱微、曲折而反復的。作爲至西漢中前期才逐漸成形的新興知識,儒學災異論所面臨的挑戰來自儒學內、外兩方面。就儒學內部而言,「不語怪力亂神」的傳統申之在前,「仲舒下吏,夏侯囚執,眭孟誅戮,李尋流放」的下場昭昭在目,[52]誠如班固所言:「此學者之大戒也」!要將基於數術傳統的災異占說引入儒學,並藉此影響時政,無論是在學理層面,還是在政治層面,持論者都面臨巨大的壓力。從社會影響來看,善說災異的孟、京、高氏《易》學、〈洪範〉五行學、翼奉「五際」、「六情」說、董仲舒《春秋》學等不過是五經諸多師法中的幾種,有的更是只在少數師弟間別傳;而更尷尬的是,所有災異論的師法淵源都不清晰。[53]在看重師法的西漢儒學傳統中,這些來源不明的學說自然會受到質疑。帝師張禹曾對成帝說:「災變之異深遠難見,故聖人罕言命,不語怪神。性與天道,自子贛之屬不得聞,何況淺見鄙儒之所言!」[54]可見儘管宣、元、成諸帝屢就災變下罪己詔,但災異論在儒者內部仍存在爭議。要想成爲精微要妙的「天道」之學而非「泥於小數」的「小數家」之說,[55]災異論不僅要在實踐層面得到一定程度的應驗,[56]更要在學理層面「考信於六蓺」,[57]顯示出其與經義之間的深刻關聯。至於在儒學之外,災異譴告說從未得到黃老「自然」論者的認可,鹽鐵會議中頗持商、韓法家立場的「大夫」亦稱「水旱,天之所爲,饑穰,陰陽之運也,非人力」。[58]可見,有關災異與人事之相關性的爭議在漢廷中始終存在,這些都需要儒學災異論者做出回應。以〈洪範〉五行學而言,西漢中前期儒生已經注意對〈傳〉文的學理依據加以論證,這從劉向《傳論》所引「一曰」中可以看出。例如,關於「常風」與「常陰」的發生機制,「一曰,陰陽相薄,偏氣陽多爲風,其甚也常風。陰氣多者,陰而不雨,其甚也常陰」,[59]就是藉助漢人普遍認可的陰陽學說來加以論述。至於「一曰」對於「六禍」發生機制的分析,更極具系統性而令人印象深刻。[60]可惜,由於許商《五行傳記》早已散佚,夏侯始昌所傳師法在這方面的成就如何,已無法評估。至於劉向《傳論》,就佚文看來,在依託〈五行傳〉建立起獨具特性的占驗體系後,他還希望將這一體系背後的學理依據充分加以揭示。在此過程中,他援取《春秋》學和《易》學經說,又將陰陽、五行、月令等更廣泛的知識加以融會,反映出強烈的理論興趣和開放的知識視野。管見所及,田中麻紗巳最早注意到《漢書·五行志》中劉向災異說所據理論的問題,[61]並將其概括爲以〈五行傳〉爲主,輔以象數《易》、陰陽(氣)說以及天的理論。此後,伊藤計、坂本具償、黃啓書等先後對田中氏有所補正,而近年來張書豪再次梳理這一論題,認爲劉向災異說的「詮說理據」除〈五行傳〉和董仲舒譴告說以外,尚有「融合三《傳》義例」、「兼舉西漢《易》說」、「運用星占分野」、「反映當時科學」四點,[62]具有「所主非一,往往有兼采眾說」的特點。可以說,諸家對劉向災異說所涉理論的考察已十分完備,但不必諱言,自田中氏以來,學者關注的重點在於辨識劉向《傳論》究竟羼入了哪些災異理論,但這些理論究竟是以何種方式進入劉向《傳論》?他們與〈洪範〉五行學的適應性如何?是否真的可以幫助劉向構建起一套更爲系統的儒學災異論?關於這些問題的討論尚不多見。事實上,《易》學、《春秋》學、陰陽說、星占術等各有其知識體系與背景,並不是簡單地可以拿來就用的機械零件,劉向要援取這些理論構建一個具有集大成性質的儒學災異論,不僅要在整體上賦予〈五行傳〉以新的學理架構,而且要在〈傳〉文的理論闡釋、對災異行事的具體說解中不斷加以落實、維護,是一項極富挑戰性的工作。而從這個意義上看,對於劉向〈洪範〉五行學學理體系的討論,不僅有助於瞭解劉向經學的特點,亦有助於瞭解西漢經學內部不同學風之間的差異,以及傳統經傳與數術知識之間的互動關係,是一個值得探討的經學史個案。不妨先交代結論:就佚文來看,劉向以〈五行傳〉爲基礎,融合戰國以來的《易》說、月令說、陰陽說、《春秋》災異譴告說以及天文、星占、曆算之學,全面論述了其〈洪範〉五行學占驗體系的合理性。有關陰陽說的部分涉及的問題較多,下一節將有專門論述,這裡先討論其他幾方面。第一,基於〈五行傳〉自身的學理構建。〈五行傳〉「六沴」部分包括事、咎、罰、極、妖、孽、禍、疴、眚、祥、沴十一個部分,其中事、咎、罰、極主要依據〈洪範〉,其學理性可謂「不證自明」,至於其後諸項,則缺少直接的經學依據。劉向《傳論》首先用漸變說解釋其內部關係:「妖者,敗胎也,少小之類,言其事之尚微也。至孽,則牙孽也。至乎禍,則著矣。」[63]至於「眚」、「祥」,則認爲「氣所生,所謂眚也」、「氣所致,所謂祥也」,[64]以「眚」爲本地所生,「祥」爲由域外招致者。關於金沴木、木沴金、水沴火、火沴水和金木水火沴土諸說,劉向則用「衝氣相通」說加以解釋。[65]所謂「衝氣」,即相對之氣。〈五行傳〉取五行相生之序,又以土爲五行之主,故其五行方位應如下圖:![]()
此時,木與金、水與火處於對衝的位置,而土居於中央,四行皆有可能衝犯。所謂「衝氣相通」,就是各行基於其方位上對衝、相通的關係,一旦自有所失,則對衝之氣就可能來犯,形成〈五行傳〉中五行相沴的結果。這些說法雖然並無經典依據,也未必出於夏侯始昌所傳師法,但皆本於〈五行傳〉文本,在對文本加以闡述的同時,也使得〈五行傳〉在形式上顯得更爲精密合理。
至於「六沴」所言具體災異的發生機制,劉向充分藉助〈傳〉文自身所言咎由來進行闡述,例如「貌之不恭—服妖」,劉向根據「厥咎狂」,認爲「風俗狂慢,變節易度,則爲輕剽奇怪之服,故曰時則有服妖」。[66]又如「視之不明—草妖」,劉向基於「厥咎舒」,知是人君舒緩失秉所致,故認爲「犯上者不誅,則草犯霜而不死,或殺不以時,事在殺生失柄,故曰草妖也」。[67]同時,劉向較多採用「氣類相感」說來實現災異與咎由之間的勾連。例如「言之不從—犬禍」:
犬禍者,西方也,以口守,言之類也。言氣毁則犬傷疾矣,故曰犬傷禍也。[68]
「聽之不聰—鼓妖」:
不聰之象見,則妖生於耳,以類相動,故曰有鼓妖也。
「皇之不極—常陰之罰」:
天者,正萬物之始,王者,正萬事之始,失中則害天氣,類相動也。[69]
「皇之不極—龍孽」:
龍,獸之難害者也。天之類,君之象。天氣害,君道傷,則龍亦害。[70]
這裡劉向反復提到「某之類」、「類相動」的說法,類似的表述還有「某之象」、「某象」,[71]顯然是依據西漢時期廣泛流行的物類相動說。[72]這些闡述本於〈傳〉文,旨在將其內在機理加以揭示,呈現〈傳〉文的合理性。從闡釋學的角度來說,這是最經濟的一種闡釋方案;不過,這要求〈傳〉文自身具有完備的結構性,也要求闡釋者能充分把握〈傳〉文的內在結構,並在立場上對其完全認同。一旦上述條件不能同時滿足,或是出於彌縫之意,或是無意誤讀,闡釋者就會越出文本,通過尋求外部知識資源來完成其闡釋。〈五行傳〉的文本來源本就駁雜多元,而劉向以非師法弟子的身分介入闡釋,其與〈傳〉文之間也難免存在隔閡,這些都使得其闡釋不大可能停留在文本內部,必然要援取外部知識,在此過程中,他對於〈傳〉文學理性的要求越高,其闡釋與〈傳〉文之間的距離就會越遠。
第二,以乾坤、四正卦與「六事」相配,賦予「六沴」說以結構上的合理性,間以卦氣說解釋「不時」之事。學者普遍注意到劉向《傳論》對《易》學的援用,但在具體《易》說層面則有歧見。田中麻紗巳、池田秀三、張濤、鄭萬耕指出劉向據孟、京象數《易》說災異,但黃啓書認爲劉向所用僅爲孟喜六日七分說,「主旨並不爲象數易」,張書豪亦認爲劉向所用卦氣說與京房無關。[73]解決這一分歧的基礎是確定劉向《傳論》援據《易》說的佚文。首先,《漢書·五行志》、《南齊書·五行志》、《魏書·靈徵志》中有明確稱引自劉向《傳論》的《易》說,是討論這一問題最可信賴的資料。其次,《五行大義·論五事》對於「五事」的論述雖未明確稱引劉向《傳論》,但其內容與中古文獻所見《傳論》佚文大量相合,而該書卷一〈辨體性〉論「五行」之性時,以「《洪範傳》曰」明確徵引劉向《傳論》,[74]可知《五行大義》在編纂時確曾援據向書,〈論五事〉的這段材料可以成爲討論本問題的參照。至於《漢書·五行志》「說曰」中以四正卦說解木、金、水、火四時相沴之事,以及援據《易》卦說解「六禍」的內容,鄭萬耕、張書豪均視爲劉向之說,但其文或完全不見於中古文獻對劉向《傳論》的引述,或雖與諸書引文相仿佛,但邏輯則大相徑庭,結合對《漢書·五行志》「說曰」編纂方式的整體考察,這些內容應爲班固在劉向說基礎上敷演而成,[75]故本文暫不將其納入考察範圍之中。劉向少習《易》,校書中秘時又遍覽諸家《易》本及經說,[76]這爲其援據《易》說提供了知識儲備。從佚文來看,劉向《傳論》援據《易》說首先表現爲以「六事」與震、兌、離、坎、坤、乾六卦相配,從而賦予「六沴」以結構上的合理性。事實上,〈五行傳〉雖以「五行」命名,但無論是〈傳〉文開篇所言大禹「洪祀六沴」之事,還是「六沴司月」的占驗體系,抑或其「共禦」之法,都基於「六沴」說展開,故後者實爲〈傳〉文之核心框架。然而,「六沴」及其所依託的「六事」在〈洪範〉經文中並無依據,實際上是將「五事」與「皇極」人爲嫁接的結果,因此,如何理解「六事」作爲一個整體結構的合理性,就成爲〈傳〉文闡釋者必須面對的問題。《五行大義·論五事》載錄了對〈洪範〉「五事」災異的系統論述,其基本框架是以「五事」與《易》卦相匹配:
於《易》貌爲震,震爲木,木可觀也。
言者,於《易》之道曰兌,兌曰口,言之象。
視者,南方,目之象。……於《易》爲離,離爲火爲目。
聽者在耳,耳者,於《易》坎也。
思者,心爲五事之主,猶土體爲五行主也。於《易》爲坤。[77]
這裡以兌配「言」,又見於《南齊書·五行志》所引劉向《傳論》;[78]以離配「視」,又見於《漢書·五行志》所引劉向對於雉雊的說解;[79]以坤配「思心」,又見於《魏書·靈徵志》所引《傳論》對牛禍的論述;[80]可見《五行大義》以此三「事」與《易》卦相配應出於劉向《傳論》。至於以坎配「聽」,雖無《傳論》佚文可證,但又見於《漢書·五行志》「說曰」對於「豕禍」的論述;[81]唯以震配「貌」之說僅此一見,無法考定爲劉向《傳論》佚文。此外,在《南齊書·五行志》所引《傳論》對於「皇之不極—馬禍」的論述中,有「《易》曰『乾爲馬』」之說,[82]可知劉向又以乾與「皇極」相配。
不過,無論《五行大義》以震配「貌」、以坎配「聽」之說是否爲《傳論》佚文,從結構上看,劉向既以兌爲西方而配「言」,以離爲南方而配「視」,則其將震、兌、離、坎四正卦與貌、言、視、聽四事相配的思路已經非常清楚了。就「六事」內部而言,〈傳〉文於貌、言、視、聽四事各以金木、水火互沴爲說,至於「思心」則言「金木水火沴土」,這顯然是將貌、言、視、聽視爲平行之四事,而以「思心」加以統攝。至於「皇極」,則〈傳〉文不言五行相沴,而徑言「日月亂行,星辰逆行」,顯然以其超凌五行而獨配天,故「六事」的內部結構應是以「皇極」爲至尊,而以「思心」所統攝之五行爲輔翼。這一結構自有其合理性,唯一的缺憾是無法獲得〈洪範〉本文的支持,而劉向似乎正有意彌補這一缺憾,其方法則是在更大的經學體系內爲〈傳〉文尋找理據。在戰國以來的《易》說中,震、兌、離、坎分主四方,坤主地而統攝之,乾則居天而爲至尊,這一結構恰好與「六事」相似,不僅有助於理解「六事」的內部關係,更在形式上爲「六沴」說提供了經學依據,故劉向借以說〈傳〉,的確不失巧妙。以五行與《易》卦相配的做法目前始見於清華簡〈筮法〉篇,但其以離配水,以坎配火,與劉向不同。至京氏《易》乃系統建立起五行與八卦之間的對應關係,[83]劉向此說是否受到京氏《易》的啟發,就不得而知了。當然,此說亦非無可商之處。首先,在言、聽、視、思心和皇極部分,五事與五行的相關性均可直接援據〈說卦〉,但在貌傳部分,劉向以震爲木,然而「木」與「貌」之間有何關聯,實際上並無經說爲據,所謂「木可觀也」只是牽合彌縫之說,故這段文字不見於劉向《傳論》佚文,不能排除是劉向有意闕筆,而爲《五行大義》所增補者。此外,劉向雖將「六事」與「六卦」相配,但在論述中並未完全遵循,例如在闡述「思心之不䜭—華孽」的發生機制時,劉向據〈說卦〉「〈巽〉爲木,爲風」之說,[84]將「恆風」之罰與作爲「華孽」的「木復華」加以勾連,但「思心」所配既爲坤卦,而此處又援據巽卦,多少嫌於突兀。劉向援據《易》說的另一類型是採用卦氣說,其中用於理論說解者見於上舉「華孽」條:
劉向以爲於《易》〈巽〉爲風爲木,卦在三月四月,繼陽而治,主木之華實。風氣盛,至秋冬木復華,故有華孽。[85]
劉向所言「華孽」並非一般花木變異,而是專指「秋冬木復華」,具有時令上的特殊意義,但風於四時皆有,「風氣盛」如何僅導致秋冬之異,僅據〈說卦〉「〈巽〉爲風」顯然無法解釋,故劉向乃援引八卦卦氣說,[86]以〈巽〉主三月四月,將這裡的「風」限定爲春夏之風。根據《淮南子·時則》「六合」說,[87]某月陰陽失節,其所致災異將在六個月之後顯現,劉向雖未必援據《淮南子》,但其原理大抵與此相仿,故三、四月「風氣盛」,其異則見於秋冬。[88]就對「華孽」的具體闡釋而言,劉向援《易》爲說,不失爲神來之筆;但就系統性層面而言,此說於「六沴」中僅此一見,顯然有所欠缺,以致於劉向本人對此說的印象似乎也不是很深,在說解惠帝二年「天雨血於宜陽」事時,他竟然將同年的「桃李華」與「冬雷」一同定爲「常奧(燠)」,[89]似乎完全忘記了他在「華孽」部分對於「秋冬木復華」的創造性闡釋。
在說解災異行事時,劉向也偶用卦氣說,例如定公元年「十月,隕霜殺菽」事:
劉向以爲周十月,今八月也。消卦爲〈觀〉,陰氣未至君位而殺,誅罰不由君出,在臣下之象也。是時季氏逐昭公,公死於外,定公得立,故天見災以視公也。[90]
此事《公羊傳》認爲:「此災菽也,曷爲以異書?異大乎災也。」[91]董仲舒據此以爲「菽,草之彊者,天戒若曰:加誅於彊臣」,[92]以菽爲草,故殺之不爲害,天欲誅季氏,故殺菽以爲勸誡。至於《穀梁傳》則認爲《春秋》「未可以殺而殺,舉重;可殺而不殺,舉輕。其曰菽,舉重也」。[93]通過「隕霜殺菽」和「隕霜不殺草」兩種書法的差異,穀梁家指出「草」、「菽」異類,「菽」當爲豆,而凡書「殺」與「不殺」者,所指皆爲物候失序,故「殺菽」事的關鍵在於「不時」。基於此,劉向乃援據十二辟卦說,以八月於消卦爲〈觀〉,四陰居下,二陽居上,陰未至六五君位,故不應行誅罰之事,今於此時「殺菽」,是權柄失而在下之象,遂以季氏之事爲說。藉助卦氣說,劉向巧妙地論述了「隕霜殺菽」的陰陽學原理,並將其與人事加以勾連。類似用法又見僖公三十三年十二月「隕霜不殺草」、惠帝七年五月丁卯「日有食之,幾盡」的說解中,[94]而在論及隱公九年三月「大雨,震電」事時,劉向提出:「於《易》,雷以二月出,其卦曰〈豫〉,言萬物隨雷出地,皆逸豫也。以八月入,其卦曰〈歸妹〉,言雷復歸。」[95]所據顯然也是一種卦氣理論,惠棟認爲係孟喜「六十卦用事之月」說。[96]
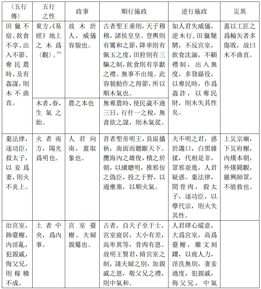
總之,劉向援用卦氣說的語境多與「不時」之事有關,通過卦氣說對十二月陰陽屬性的描述,劉向揭示了這些悖時違天的災異背後陰陽關係的失序,由此推導人事咎由。事實上,〈五行傳〉本有「六沴司月」的時間框架,但在佚文中從未見劉向援用,這大概是因爲此說常常不能與災異發生的具體時間相對應,例如上舉「隕霜」、「大雨」諸事,劉向均歸咎於「貌之不恭」,據「六沴司月」說,「二月三月,維貌是司」,則其事應在二月、三月,但實際上,上舉諸事或在十月,或在十二月,或在三月,皆與〈傳〉文不合,故劉向實難援據。換言之,由於〈傳〉文「六沴司月」的結構與「六沴作見」的具體災異之間原本就缺乏內在聯繫,故在實際說解災異時也就缺乏可操作性。劉向棄用本〈傳〉而援取他說,確有其不得已之處。此外,劉向在「木」行部分以〈觀〉卦卦象論述「木」行與「威儀」的相關性:「《易經》地上之木爲〈觀〉,故木於人,威儀容貌也。」[97]「火」行部分雖未明言《易》卦,但「火者南方,陽光爲明也。人君向南,蓋取象也」之說實係化用〈說卦〉。[98]這些用例雖不具系統性,但亦可見出劉向〈洪範〉五行學對於《易》學之借重。第三,以具有數術背景的月令說統攝「五行」失性部分。〈五行傳〉是以〈洪範〉與戰國秦漢五行、月令文獻嫁接而成的產物,[99]一方面,無論是「五行」部分所言咎由,還是「六沴」部分的妖孽禍痾,〈傳〉文都大量取材於具有數術背景的五行、月令文獻;另一方面,〈傳〉文又自具體系,尤其是越出了傳統月令說普遍秉持的「四時—五行」體系,更強調「德」而非「時」在國家政治中的重要性,顯示其在援取數術知識的同時仍歸本儒學的立場。不過,依「時」施政的觀念在漢代始終影響巨大,[100]其與儒家順時而動的觀念在形式上亦頗相合,故劉向《傳論》在論述「五行」災異的發生機制時,再次將這些知識援入,〈五行傳〉由此重新回到戰國以來五行、月令文獻的知識譜系之中。表一
![]()
![]()
從佚文來看,劉向對「五行」之失的闡述有很強的系統性,各行大抵均包括五個部分:第一,對五行之性的解釋,通過將五行與五方相對應,顯示此「五行」不再是〈洪範〉經文中的物質實體,而具有抽象的意義;第二,各行所主政事;第三,順行施政之休徵,這部分多用「古之王者」或「古者」、「昔之聖者」等領起,顯示出法古的色彩,又以「順某氣」、「某氣從」等作結,回歸到五行學結構中;第四,逆行施政之咎徵,多用「如人君」領起,最後以五行失性作結;第五,「五行」災異的具體形態。劉向《傳論》的佚文雖然不完整,《南齊書·五行志》和《隋書·五行志》的引文也存在一定差異,但從表一來看,這五部分邏輯清晰,結構完整,各行相應部分的句式也有相似性,應構成《傳論》「五行」部分理論闡述的基本結構。就與〈傳〉文的關係而言,只有第四部分是依據〈傳〉文加以闡發,足見劉向《傳論》並不止於對〈傳〉文的訓詁、疏通,而是要通過系統闡述,揭示〈傳〉文諸咎由的致災原理,由此呈現〈五行傳〉占驗體系的系統性與學理性。正是基於這一目的,劉向《傳論》重新援納了「四時—五行」體系,試圖以此強化「五行」部分的系統性色彩。在木、金、水三行,劉向明確稱其爲「生氣」、「殺氣」和「藏氣」,顯然是要藉助月令說來解釋〈傳〉文所言咎由。這一思路也在三行施政順、逆的論述中得到貫徹,例如,木行部分接著便談到「無奪農時」的重要性,金行部分整個圍繞「兵戎戰伐」之事加以論述,水行部分則主要圍繞「宗廟」、「祭祀」之事論說。〈傳〉文所列咎由也大多得以落實。不過,如前文所言,〈五行傳〉雖脫胎於月令文獻,但已自具獨立性,後者無法爲〈五行傳〉提供全部的學理依據。因此,劉向不得不在其整飭的形式之下引入其他的闡釋方案。首先,《傳論》對五行之性的揭示顯然分爲兩種類型,在火、土兩行,劉向並未援用月令說。火本應爲長養之氣,按照月令說,其所主之時當「出輕繫」,行寬省之政,但〈傳〉文卻在這部分強調不可「棄法律」,顯然與月令說不合。劉向因此暫時放棄月令說,將所有的論述都圍繞「明」這一火的物質性特點展開,將各種咎由都歸結爲「不明」、「疑惑」所致。這一說法在火行內雖然可以說通,但與「五行」部分強調其抽象屬性的闡釋方向並不一致。至於土行部分,則通過其方位上居中的特點,推演出其主「內事」,由此將〈傳〉文所言列宮室、臺榭、夫婦、親屬諸事加以勾連,這雖然是就其抽象屬性而論,但與月令中或主季夏而助長養,或王四時的「土」德也並無關聯。可見,火、土兩行不言月令既不是佚文缺失,也不是劉向無意脫漏或省文,而是他意識到〈五行傳〉雖有月令文獻的背景,但其自身結構已經與月令說表現出一定的差異,無法再據其系統地加以論述。其次,就木行內部而言,劉向也引入了不同的解釋策略。由於〈傳〉文中與農事關係密切的只有「奪民農時」一句,其他幾條與農事的關係則相對疏遠,爲此,劉向在採用月令說的同時又援據《易》說,以「地上之木爲〈觀〉」,將木行所主政事關聯至「威儀容貌」。此後,在論述人君施政休、咎時,劉向始終圍繞「威儀」展開,由此將〈傳〉文中「田獵不宿、飲食不享、出入不節」三條統攝起來。至於「及有姦謀」句,劉向更增字爲訓,以爲「作爲姦詐以奪民財」,將其與「多發繇役以奪民時」勾連起來。這樣,木行所列五條咎由都獲得了各自的學理依據。儘管劉向對於「五行」失性部分的學理構建看起來並不完美,但其據「四時—五行」體系闡釋〈五行傳〉的做法卻深契兩漢士人的主流知識,故在東漢時期得到廣泛的傳播;不過,劉向的這些說解是否真的就是〈傳〉文的學理依據呢?〈五行傳〉的作者是否真的基於《易》說而在木行部分論及威儀容貌之事?〈傳〉文所言「姦謀」是否一定旨在「奪民財」而已?火行所言諸事,又是否真的可以統攝於「明」這一概念之下?這些實際上已經無法得到證實。問題的關鍵是,對於〈傳〉文來說,這些學理依據真的那麼重要嗎?事實上,〈傳〉文的知識來源本就非常駁雜,其最大的價值正在於它在如此龐雜的知識背景下建立的獨特體系,無論這一體系是否完備、合理,這都是〈傳〉文的獨特面貌。對於劉向而言,他一方面試圖將其塑造爲完備、合理、權威的占驗體系,一方面似乎又意識到〈傳〉文只是依附於〈洪範〉的一部經傳而已,自身並不具備權威性,因此,爲了彰顯〈傳〉文的合理性,劉向只能從〈傳〉文的每句話、每段論述著手,一一論述其合理性。換言之,他必須先擱置〈傳〉文的系統性,甚至擱置〈傳〉文的自身結構,轉而藉助其他在當時更具權威性的知識來論述〈傳〉文具體文本的合理性。弔詭的是,〈傳〉文自身體系本就是獨特的,它作爲一個整體不可能從其他任何知識體系中得到驗證,因此,當〈傳〉文中具體文本的合理性得到確認後,〈五行傳〉作爲一個整體卻顯得駁雜而充滿齟齬了。劉向的本意在於展現〈傳〉文的系統性和學理性,但最終卻不得不呈現出〈傳〉文內在邏輯的破碎與割裂,讀者不僅難以再認同〈傳〉文的系統性,甚至連〈傳〉文本身要表達的大義也變得模糊不清了。夏侯勝在批評夏侯建「從五經諸儒問與《尚書》相出入者,牽引以次章句,具文飾說」的學風時,[103]曾提出「章句小儒,破碎大道」一說,劉向《傳論》對「五行」部分的學理闡述多有「牽引」〈傳〉外之說者,其最終形態也多少因「破碎」而確實對「大道」有所遮蔽,可見夏侯勝所批評的這種經學風氣在西漢中後期確實存在,而對於其經學史意義的思考,結語部分將有進一步論述。第四,對董仲舒《春秋》災異學說的汲取與改造。黃啓書指出,劉向在編撰《傳論》之前所上奏議中論及《春秋》災異均受到董仲舒的影響。[104]至於劉向作《傳論》時對於董氏災異說的態度,則學者有不同看法。伊藤計認爲劉向曾將己說附入董仲舒《災異之記》中,形成一部「《(董仲舒劉向)災異之記》」,後者正是班固編撰《漢書·五行志》的基礎。[105]張書豪贊同此說,並認爲劉向先補撰《災異之記》,後以此爲基礎改編爲《洪範五行傳論》。[106]黃啓書則認爲劉向據〈五行傳〉而對董氏災異說加以改造,表現爲「擴大採擇史事範圍」、「災異項目亦不限《春秋》經文所述」和「災異詮釋原則多以〈洪範五行傳〉爲主」。在對於《春秋》災異的說解中,「劉向縱有因襲董仲舒之處,但因其《春秋》學說及災異理論的歧異,仍存在著相當的差距」 。[107]筆者在討論《漢書·五行志》的編纂體例時已指出,[108]〈五行志〉中常有董仲舒、劉向二說並舉之例,但對照他書所見劉向《傳論》佚文,可知這種並舉應爲班固纂史時所爲,劉向《傳論》也許參考,甚至徵引過董氏《災異之記》,但他並未將己見直接附於董書之後,伊藤氏之說恐難成立。不過,劉向《傳論》在學理層面確實深受董氏災異說影響。〈五行傳〉所述妖祥的性質、分類、形成機制、禳救之術等與《春秋》災異學本聯繫甚微,但經過劉向《傳論》的整合,〈洪範〉五行學與《春秋》學在災異論層面卻取得了重要的聯繫,並深刻影響了此後儒家災異學的發展。據統計,《漢書·五行志》載劉向《春秋》災異說共100條,其中以「董仲舒、劉向以爲」領起說解者共31條,在劉向說解之下記載「董仲舒指略同」者共8條,「指略如董仲舒」、「它如仲舒」者各1條,「諸蟲略皆從董仲舒說云」涉及6條,「諸震略皆從董仲舒說」涉及5條,合計52條,考慮到董仲舒本不習〈五行傳〉,而董、劉《春秋》學又各循公、穀之說,則這一比例已相當可觀,足見劉向對董氏災異說之借重。[109]劉向《傳論》對於董仲舒《春秋》災異學的借鑒具體體現在哪些方面呢?究其要者大抵有二:其一曰「災異」說,其二曰「陰陽」說。關於後者,下節將有專門論述,這裡先討論第一點,即試圖以《春秋》「災異」譴告說勾連〈五行傳〉「六沴」說。「災異」一詞在廣義上可指各種自然災害和異象,但作爲狹義的專名,則是由《春秋》公羊學發展出的一種特定的解經理論。《公羊傳·定公元年》:「異大乎災也」,[110]可見「災」、「異」在《公羊傳》中已經是具備特定內涵和外延的專名,而董仲舒則將「災異」的差異及其功能做了更明確的闡釋,見於《春秋繁露·必仁且智》:
其大略之類,天地之物有不常之變者,謂之異,小者謂之災。災常先至而異乃隨之。災者,天之譴也;異者,天之威也。譴之而不知,乃畏之以威。《詩》云「畏天之威。」殆此謂也。凡災異之本,盡生於國家之失。國家之失乃始萌芽,而天出災害以譴告之;譴告之而不知變,乃見怪異以驚駭之,驚駭之尚不知畏恐,其殃咎乃至。[111]
類似說法亦見於《漢書·董仲舒傳》所載「天人三策」,[112]董氏提出一種「災異——殃咎」的遞進式結構,即在各種妖祥災禍中,一部分具有警示意義,另一部分則是警示失效後的實質性懲罰,而這一觀念在〈五行傳〉中同樣有所體現。〈五行傳〉在開篇部分提出「六沴作見」之說:「若六沴作見,若是共禦,五福乃降,用章于下;若六沴作見,若不共禦,六伐既侵,六極其下」[113]。顯然,這裡的「六沴」是警示性徵兆,而「六伐」和「六極」則是實質式懲罰。此說不僅在開篇部分明確揭示,而且在整個「六事」和「共禦」部分都得到系統的落實,可以說是〈五行傳〉的核心框架。劉向在說解「景帝中六年,梁孝王田北山,有獻牛,足上出背上」一事時,即基於這一框架展開論說:
劉向以爲近牛禍。先是孝王驕奢,起苑方三百里,宮館閣道相連三十餘里。納於邪臣羊勝之計,欲求爲漢嗣,刺殺議臣爰盎,事發,負斧歸死。既退歸國,猶有恨心,內則思慮霿亂,外則土功過制,故牛禍作。足而出於背,下奸上之象也。猶不能自解,發疾暴死,又凶短之極也。[114]
劉向認爲梁孝王以驕奢而引起「牛禍」,但孝王「猶不能自解」,最終導致暴死。這裡的「牛禍」屬於「六沴作見」,具有警示性,而「凶短之極」則屬於「六極」,是最終懲罰。這種遞進式的妖祥機制與董仲舒的「災異——殃咎」說如出一轍,應當是西漢君臣普遍熟悉的一種災異說解方式。因此,劉向《傳論》似乎有意將〈五行傳〉的「六沴作見」說與《春秋》「災異」譴告說加以勾連,使後者成爲支撑「六沴作見」說的學理依據。在說解《書序》「高宗祭成湯,有蜚雉登鼎耳而雊」一事時,他即以「六沴作見」與《春秋》之「異」加以勾連:
劉向以爲雉雊鳴者雄也,以赤色爲主。於《易》,〈離〉爲雉,雉,南方,近赤祥也。……野木生朝,野鳥入廟,敗亡之異也。武丁恐駭,謀於忠賢,修德而正事,內舉傅說,授以國政,外伐鬼方,以安諸夏,故能攘木、鳥之妖,致百年之壽,所謂「六沴作見,若是共御,五福乃降,用章于下」者也。[115]
在分析「常陽」的災異屬性時,劉向也據《春秋》「災異」說而將其定性爲「災」:
旱,所謂常陽,不謂常陽而謂旱者,以爲災也。旱之爲言乾,萬物傷而乾,不得水也。君持亢陽之節,暴虐於下,興師旅,勤眾勞民,以起城邑,臣下悲怨,而心不從,故陽氣盛而失度,故旱災應也。[116]
不過,劉向《傳論》對於災、異的界定與董仲舒並不相同。《公羊傳·文公二年》在論及「不雨」與「大旱」辭例之別時指出:「大旱之日短而云災,故以災書。此不雨之日長而無災,故以異書」,[117]以是否產生實際災害來區別災、異;又言「異大乎災」,則此「大」顯然是就重要性而言。至於董仲舒則根據程度高下區分災、異,以小者爲災而先發,大者爲異而後見。元帝時期翼奉所上奏議則提到另一種《春秋》災異說:「今異至不應,災將隨之。其法大水,極陰生陽,反爲大旱,甚則有火災,《春秋》宋伯姬是矣。」[118]其以異先於災,又視「大旱」爲異,似乎並不考慮是否實有所害,與《公羊傳》及董說均有所不同。劉向《傳論》佚文有兩條論及災、異之別:
定公元年“十月,隕霜殺菽”。劉向以爲……是時季氏逐昭公,公死于外,定公得立,故天見災以視公也。釐(僖)公二年“十月,隕霜不殺草”,爲嗣君微,失秉事之象也。其後卒在臣下,則災爲之生矣。異故言草,災故言菽,重殺穀。[119]
凡有所害謂之災,無所害而異于常謂之異,故災爲已至,異爲方來。[120]
就第一條而言,同爲隕霜,僖公二年書「不殺草」,定公元年則書「殺菽」,劉向認爲菽爲穀,「不殺草」無害,故爲異,殺穀則害成,故爲災,這就是第二條所言以是否「有所害」來區分災、異。同時,僖公二年時嗣君微,故先示之以「異」;其後朝政「卒在臣下」,至昭公甚至見逐而客死異國,故再示之以「災」[121],看起來,劉向不僅認為「異」與「災」存在遞進關係,而且二者分別見於人事之變的前後,這就是第二條所言以「異」預示未來之事,而以「災」呼應前事,由此建構起「異——事——災」的三段式災異體系。劉向《傳論》還有「危亂端見,則天地之異生」的說法[122],也強調「異」表見禍「端」的先發性。與董說相比,劉向的結構更為複雜,其「異」相當於董氏所言「災異」和〈五行傳〉的「六沴」,是先兆性預警;其「災」則相當於董氏所言「殃咎」和〈五行傳〉的「六伐」、「六極」,是實質性懲罰,故其前例中以「大旱」為「災」,正符合〈傳〉文以「常陽」為「六伐」的結構設定。劉向還根據其《春秋》災異說對《公羊傳》、《穀梁傳》未明確定性的妖祥加以判定,如「鼷鼠食郊牛」,劉向以其於〈五行傳〉為青祥、牛禍,於《春秋》則以無害而定爲「敗亡之異」,[123]至說成公七年正月事例時,即以為「至成公時,三家始顓政,魯將從此衰。天愍周公之德,痛其將有敗亡之旤,故於郊祭而見戒云」,將其視為先兆。有時他還根據自己的標準修正《公羊傳》的災異定性,例如上舉定公元年「隕霜殺菽」事,《公羊傳》認爲「災菽也,以異書,異大乎災也」,以重「異」而改「災」爲「異」,劉向則一依其有所害而定為「災」。有趣的是,東漢《春秋》公羊學的主流說法正與劉向說相合,不僅《白虎通》引《春秋潛譚巴》之言曰:「災之言傷也,隨事而誅。異之言怪也,先發感動之也。」[124]而且何休注言:「異者,非常可怪,先事而至者。」「災者,有害於人物,隨事而至者。」[125]幾乎完全承襲劉向之說。總之,劉向《傳論》將董仲舒災異譴告說加以改造後援入其對於〈五行傳〉的說解,既擴充了〈五行傳〉的闡釋向度,又爲「六沴作見」說找到了經學上的依據,如上文對「隕霜殺菽」、「隕霜不殺草」、「鼷鼠食郊牛」的說解,就是〈洪範〉五行學與《春秋》災異學完美融合的例證。只是這類例證在《傳論》中似乎並不多見,反倒是兼用「六沴」說和《春秋》「災異」說給劉向《傳論》帶來的混亂不乏其例。具體分為兩類,首先是《春秋》災異說與〈五行傳〉「六沴——六伐六極」結構之間的矛盾,例如「常風」在〈五行傳〉中屬於「六伐」,本應是「若不共禦」後的實質性懲罰,但劉向在說解漢文帝二年「淮南王都壽春大風毀民室」事時,認爲此事屬「異」,故從《春秋》學角度視其為先兆性譴告,認為淮南王「見異不寤,後遷于蜀,道死廱。」[126]其次是因為《春秋》災異體例而割裂〈五行傳〉「六沴」、「六伐」類目。例如,在「常陽」條下,劉向亦據《春秋》學分出「大旱」、「不雨」兩類,前者為「災」,後者為「異」,同屬「常陽」卻一為災,一為異,二者之間顯然存在扞格,而在說解相關行事時,劉向追述前事,將此類妖祥全部視為實質性懲罰,這雖然遵循了〈五行傳〉的體例,但卻與其《春秋》災異說形成矛盾。又如,在「常雨」條下,劉向根據《春秋》學分出「大雨雪」和「大水」等幾類,並根據其《春秋》學原則以前者「失節,故謂之異」,後者「皆君臣治失而陰氣稸積盛强,生水雨之災也」,二者災異屬性再次出現割裂,至說解莊公十一年「秋,宋大水」時,劉向認爲「時宋愍公驕慢,睹災不改。明年與其臣宋萬博戲,婦人在側,矜而駡萬,萬殺公之應」,將作為「常雨」和「災」的「大水」視爲先兆性預警,而以宋萬弒君為最終懲罰,這既不合〈五行傳〉文意,也不合劉向自己所定《春秋》災異的內涵,反而與董仲舒以“災”為譴告的體例頗相合。由此看來,劉向致力於構建一個統攝《春秋》學與〈洪範〉五行學的儒學災異論體系,也在理論上實現了這一架構,可是一旦進入具體的災異類目,兩種災異體系之間的深層矛盾便凸顯出來,而劉向對此並未有效加以解決。這也是劉向《傳論》過於追求學理體系建構,反致內部扞格割裂的一例。第五,戰國以來星占術的汲取與改造。作爲中國古代最重要的占術之一,星占源遠流長,戰國時期甘忠可、石申各自所撰《星經》對先秦星占術加以總結,至《史記·天官書》則構建了大一統觀念下的星占體系。在漢人的知識觀念中,星占與律曆推步關係密切,而後者足可驗證,故向爲士人所重,被視爲精微邃密的天人之學。《漢書·楚元王傳》載劉向「晝誦書傳,夜觀星宿,或不寐達旦」,[127]可知其對星曆之學素有研究;不過,這一知識向爲專門之學,司馬遷所列「昔之傳天數者」,自史佚、萇弘至入漢以後的唐都、王朔、魏鮮等,無一具儒家背景,可證星曆之術本非儒士所習。董仲舒所論雖多關天人,但其所謂「天」亦多就陰陽二氣之流行入手,並不涉及具體的天文知識。至劉向則不同,他「總六曆,列是非,作《五紀論》」,[128]以〈洪範〉「九疇」之一「五紀」統攝天文、星曆之學,在改變了天文、星曆學知識屬性的同時,也改變了經學自身的知識結構。此後,劉歆又「作《三統曆》及《譜》以說《春秋》」,[129]進一步強化了天文、星曆知識與六藝之學的內在聯繫。這一過程因應漢代經學擴充自身知識體系的需求而發生,是傳統經傳與數術知識早期互動的典型個案。《傳論》同樣體現了劉向將星占學知識融入經學體系的嘗試。〈五行傳〉「皇之不極」部分有「時則有日月亂行、星辰逆行」,本身已經涉及星占知識,〈傳〉文亦有「日晦而月見謂之朓,王侯其舒」之說,[130]就月行盈縮而論其咎;不過,「日月亂行、星辰逆行」的說法過於籠統,而月行盈縮之說亦僅限於月異之一種,故劉向《傳論》多引他說。如「日有食之」、「恒星不見」、「星隕如雨」、「星孛」等《春秋》異象,劉向多援取《穀梁傳》或董仲舒說而略加更易。至於天裂、天變色、日變色、日璚、日暈、日月並出、月背璚、月變色、月犯列星、五星盈縮失行相犯等異象,劉向則援據甘、石《星經》等加以說解,[131]而其中最值得注意的是對「五星占」學理體系的建構。爲便於討論,不妨先將其表見如下:表二
![]()
這段論述主要見於《開元占經》,[132]其中有關辰星的論述亦部分見於《文選》李善注所引《洪範五行傳》,[133]有關熒惑的異象,又有「漢宣帝本始四年,熒惑入輿鬼、天質」、「漢宣帝本始元年,熒惑守房」兩條災異行事見於《開元占經》,[134]應可信爲劉向《傳論》之佚文,只是這部分內容與開篇、共禦等部分一樣,爲《漢書·五行志》所未取。關於五星的次序,從佚文中已無從判斷,此處姑取「五事」之次爲序。從表二來看,基於五星與五行之間的對應關係,劉向的理論架構可分爲三個部分:其一是五星與「五常」的對應關係;其二是五星與「五事」的對應關係;其三是五星變異的咎由及其災異。就第二部分而言,〈五行傳〉在論述月行盈縮時,以「仄慝則侯王其肅,朓則侯王其舒」,[135]這裡的「肅」和「舒」顯然來自「貌之不恭」和「視之不明」二事,可見「皇之不極」雖與五事並列,但其咎由實需從「五事」中分別尋找,是「五事」變亂極端化的結果,故劉向將屬於「星辰逆行」的五星異與「五事」加以對接,雖然不是直接取材於〈傳〉文,但也不能說完全無據。至於第三部分所言災異,則多見於戰國以來星占學說,係劉向援取以方便其五星占之實際推度;而第一部分的建構,則頗有其自出機杼之處。事實上,以「五星」各有主司的觀念廣見於戰國以來的各種星占術中,如石申以歲星主仁、義、德,以熒惑主禮,以填星主德,以太白主殺,[136]馬王堆帛書〈五星占〉則以金星主「占其國兵」,以火星「主司失樂」,以水星「主正四時」,[137]大抵均以戰國數術中影響廣泛的「刑德」說爲基礎,以歲星、熒惑、填星主德,而以金星、辰星主刑,同時兼取月令文獻中的四時宜忌雜湊而成。這些說法在《史記·天官書》中多有存錄,而司馬遷更將這一觀念系統化,故以歲星主義、熒惑主禮、填星主德、太白主殺、辰星主刑,五星主司明確,仍以刑德說爲其學理基礎。至劉向《傳論》,則在司馬遷的基礎上進一步將其儒學化,五星所司完全變爲儒家「五常」,這至少在形式上擺脫了刑德說的數術色彩,使得星占術更爲密切地融入六藝之學的知識體系中。其實,越出星占術視域,以五行對應五種德性的嘗試在戰國已經出現,一般認爲代表思孟五行說的郭店簡〈五行〉篇論仁、義、禮、知、聖,大概就是將儒家德目與五行相對應的產物,[138]只是其具體對應方式已難知曉。如果將目前所知西漢以來五行德性說加以排比,可以看到劉向《傳論》在其中具有一定的過渡性意義:表三
![]()
從表三來看,銀雀山漢簡〈五令〉與〈天官書〉均以陰陽刑德說爲背景,木、火陽而主德義,金、水陰而主刑殺。董仲舒〈五行相生〉乃以「五常」對應五行,始將五行德性說納入儒學範疇;不過,董仲舒所言義、禮實有特定內涵,他以「司徒尚義……執權而伐」[139],「司寇尚禮……據法聽訟」,義、禮均體現為誅伐之事,可見仍未脫陰陽刑德說的影響,這也與《春秋繁露》以儒家「重德輕刑」說改造傳統「刑德二分」說的思路相一致。翼奉在其「五性」說中同樣以「五常」為配:「五行在人為性……性者,仁、義、禮、智、信也。」[140]至於具體對應方式,則木、土、金三行與董仲舒一致,[141]惟水、火二行互換。由於翼奉整體上以「五性」為「陽」,「六情」為「陰」,「五性」皆正而「六情」招邪,這就完全擺脫了陰陽刑德說對「五行」德性說的影響。劉向之說與翼奉完全相同,未知是否受其影響,而此說不僅爲劉歆《鐘律書》所繼承,而且也見於《太玄》、《春秋元命苞》、《樂緯動聲儀》、《白虎通》等兩漢文獻,逐漸成為一種廣受認可的儒學知識。回到劉向五星占的整體架構。通過上述三部分的嫁接,劉向再次構建起一套系統性的占驗體系,從而豐富了其〈洪範〉五行學的學理依據;不過,與前文所論一樣,這一體系同樣無法避免其因嫁接而出現內在齟齬、割裂的問題。略言之或有兩點:第一,系統內部存在重複。例如,根據五星與五事的對應關係,歲星主貌,故與「威儀舉動」相關,但根據五星與五常的對應關係,熒惑主禮,「辨上下之節」,則此「威儀」與「上下之節」究竟有何差異,實在難以把握。劉向在「貌之不恭」的論述中即言「失威儀之制,怠慢驕恣,謂之狂」,「上失節而狂,下怠慢而不敬,上下失道」,[142]可見二者實爲一事,歲星、熒惑之所主存在重複。第二,是作爲咎由的五常、五事與災異之間缺乏有機聯繫,有些對應顯得混亂。例如,根據五星與五事的對應關係,太白主「言」,但在災異系統中,太白所致變動與「言」毫無關聯,反倒是熒惑所致災異中有「妖言」一條。出現這些混亂的原因,就是五事、五常、災異本各有其知識背景和文本來源,劉向徑行牽合,難免有所扞格。不妨想像一下,如果〈洪範五行傳〉本文、月令說、四正卦說、卦氣說、陰陽說、《春秋》災異說和星占說各自都具有不同的色彩,則劉向建構的〈洪範〉五行學學理體系該是何等的五彩斑斕、令人炫目。這些來源各異的知識與學說,經過劉向的精心編綴,都與〈洪範五行傳〉發生了不同程度的聯繫,從各個角度支撐起劉向〈洪範〉五行學的理論大廈。儘管其內部存在各種各樣的疏漏、錯置、重複,有些闡述也顯得迂曲、突兀,但劉向強烈的理論興趣、廣闊的知識視野、細膩的理論洞見與極富想像力的闡釋能力仍令人印象深刻。這與他在《說苑》、《新序》、《列女傳》等著作中呈現出的書寫風格具有一致性,即充分利用其廣泛佔有各種知識的優勢,藉助於一種特定的文本結構,將多源、異質、碎片化的知識建構爲一個新的有機整體。班固在描述劉向的寫作風格時稱「劉向司籍,辯章舊聞」,[143]劉向所依託的雖多爲「舊聞」,但經其整合之後,實際上已經成爲獨具個性的新說了。(未完)
[1]趙翼《廿二史札記》卷2〈漢儒言災異〉條言:「《漢書·藝文志》有劉向《五行傳》十一卷,是以言《五行傳》者,皆以爲劉向所作。」(清)趙翼著、王樹民校證《廿二史札記校證》,北京:中華書局1984年版,第40頁。古籍中所言「五行傳」或指劉向《傳論》,或指〈五行傳〉,本文凡指劉向《傳論》者均用書名號,凡指〈五行傳〉一篇者均用篇名號。
[2] 《漢書》卷36〈楚元王傳〉,北京:中華書局1962年版,第1950頁。
[3] 梁啓超〈陰陽五行說之來歷〉,《東方雜誌》第20卷第10號(1923),第79頁;田中麻紗巳〈劉向の災異說について——前漢災異思想の一面〉,《集刊東洋學》第24号(1970),第29~41頁;池田秀三〈劉向の學問と思想〉,《東方學報》第50輯(1978),第109~190页;坂本具償〈「漢書」五行志の災異說——董仲舒說と劉向說の資料分析〉,《日本中國學會報》第40期(1988),第47~60頁;汪高鑫〈劉向災異論旨趣探微——兼論劉向、劉歆災異論旨趣的不同及其成因〉,《安徽大學學報》2003年第2期,第104~110頁;齋木哲郎《秦漢儒教の研究》,東京:汲古書院2004年版,第805~817頁;徐興無《劉向評傳(劉歆評傳)》,南京:南京大學出版社2005年版,第283~305頁;黃啓書〈試論劉向災異學說之轉變〉,《臺大中文學報》第26期(2007),第119~152頁;〈試論劉向、劉歆《洪範五行傳論》之異同〉,《臺大中文學報》,第27期(2007),第123~166頁;〈《漢書·五行志》之創制及其相關問題〉,《臺大中文學報》第40期(2013.3),第145~196頁;張書豪〈《漢書·五行志》所見劉向災異論〉,《先秦兩漢學術》第10期(2008),第81~104頁;〈試探劉向災異論著的轉變〉,《國文學報》第57期(2015.6),第1~28頁;平澤步〈「漢書」五行志と劉向「洪範五行傳論」〉,《中國哲學研究》第25號(2011.3),第1~65頁;丁四新〈劉向、劉歆父子的五行災異說和新德運觀〉,《湖南師範大學學報》2013年第6期,第107~112頁;陈侃理《儒學、數術與政治:災異的政治文化史》,北京:北京大學出版社2015年版,第117~125頁。
[4] 如黃啓書指出:「今本〈五行志〉應是建築於劉向《洪範五行傳論》之基礎上增益、修訂而來。」張書豪認爲「其後班固作〈五行志〉,其涉及〈洪範〉者,即據劉向《五行傳記》所分章節爲藍本」,並據此展開對劉向《傳論》的研究。陳侃理亦認爲劉向《傳論》的「基本結構和主要內容爲《漢書·五行志》所沿襲」,《漢書·五行志》序文、「經曰」、「傳曰」、「說曰」等體例亦當時承襲自劉向《傳論》,故「據《漢書·五行志》考察劉向的災異論說是可行的」。黃啓書〈《漢書·五行志》之創制及其相關問題〉,《臺大中文學報》第40期(2013.3),第161頁;張書豪〈《漢書·五行志》所見劉向災異論〉,《先秦兩漢學術》第10期(2008),第87頁;陳侃理《儒學、數術與政治》,第119頁。
[5] 可參拙文:〈流動的文本:劉向《洪範五行傳論》佚文考辨〉,《中華文史論叢》2017年第1期,第261~314頁;〈《漢書·五行志》體例覆覈〉,《中國史研究》,2020年第4期,第49~68頁;〈《漢書·五行志》的編纂意圖與策略〉,《文學遺產》2021年第3期,第174~187頁;〈《洪範五行傳》成篇與作者問題新證〉,《國學研究》第37卷(2016),第213~239頁;〈《洪範五行傳》災異思想析論——以戰國秦漢五行及時月令文獻爲背景〉,《蘇州大學學報》2018年第6期,第184~194頁;〈夏侯始昌所傳《洪範》五行學師法源流考〉,《國學研究》第44卷(2020),第283~303頁。
[6] 相關論述可參拙文:〈《洪範五行傳》災異思想析論——以戰國秦漢五行及時月令文獻爲背景〉,《蘇州大學學報》2018年第6期,第185~186頁。
[7] 據王應麟《玉海》引《中興書目》所錄《尚書大傳》鄭玄序:「按鄭康成序云:葢自伏生也。……生終後,數子各論所聞,以己意彌縫其闕,别作章句,又特撰大義,因經屬指,名之曰《傳》。劉向校書,得而上之,凡四十一篇。」(宋)王應麟《玉海》卷37〈藝文〉,京都:中文出版社1977年影印本,第748~749頁。
[8] 《漢書·五行志》:「夏侯始昌通五經,善推〈五行傳〉……其〈傳〉與劉向同,唯劉歆〈傳〉獨異。」《漢書》卷27中之上〈五行志〉,第1353頁。
[9] 《晉書》卷78〈孔嚴傳〉,北京:中華書局1974年版,第2060頁。
[10] 《晉書》卷83〈江逌傳〉,第2174~2175頁。
[11] 酈道元《水經注》《隋書·五行志》等皆稱劉向《傳論》爲《洪範五行傳》,《舊唐書·經籍志》更直接著錄爲「劉向《尚書洪範五行傳》」,可知中古士人常以《五行傳》爲劉向《傳論》之省稱。關於此書本名,《漢書·藝文志》著錄爲《五行傳記》,《漢書·楚元王傳》則稱《洪範五行傳論》。(北魏)酈道元撰、陳橋驛校證《水經注校證》卷19〈渭水〉,北京:中華書局2007年版,第448頁;《隋書》卷23〈五行志〉,北京:中華書局2019年版,第688頁;《舊唐書》卷46〈經籍志〉,北京:中華書局1975年版,第1969頁;《漢書》卷30〈藝文志〉,第1705頁;卷36〈楚元王傳〉,第1950頁。
[12] (宋)朱熹、黃榦《儀禮經傳通解正續編》,北京:北京大學出版社2012年版,第2259頁。
[13] (唐)杜佑《通典》卷55〈禮〉15〈諸雜祠〉,北京:中華書局1988年版,第1557頁。
[14] 鐮田正《左傳の成立と其の展開》第二編第一章第三節〈劉歆の春秋災異說〉,東京:大修館書店1963年版,第416~435頁。
[15] 板野長八《儒教成立史の研究》,東京:岩波書店1995年版,第314~316頁。
[16] 陳侃理《儒學、數術與政治》,第122~124頁。此外,王繼訓在論文中並未提及日本學者的研究,但他同樣認爲劉向「不擅長理論思維,他的興趣在於將現成的陰陽五行理論進一步工具化,然後運用到現實政治鬥爭中去。」 王繼訓〈劉向陰陽五行學說初探〉,《孔子研究》,2002年第1期,第92頁。
[17] 田中麻紗巳〈劉向の災異說について〉,第34頁。
[18] 關於董仲舒的「機械論」宇宙觀及與其「目的論」宇宙觀之間的矛盾,可參馮友蘭著、趙復三譯《中國哲學簡史》,北京:三聯書店2009年版,第218~219頁。
[19] 黃啓書〈試論劉向、劉歆《洪範五行傳論》之異同〉,《臺大中文學報》第27期(2007.12),第156~157頁。
[20] 陳侃理即舉此例批評劉向《傳論》之系統性。相關論述可參拙文〈陳侃理:《儒學、數術與政治:災異的政治文化史》〉(書評),李四龍主編《人文宗教研究》第10輯,北京:宗教文化出版社2018年版。
[21] 可參拙文〈流動的文本〉,《中華文史論叢》2017年第1期,第299~313頁。
[22] 《南齊書》卷19志第11〈五行〉引「貌傳」,北京:中華書局2017年版,第412頁。
[23] 《漢書》卷27上〈五行志〉,第1343~1344頁。
[24] 《魏書》卷112上〈靈徵志〉引《洪範論》,北京:中華書局2017年版,第3160頁。
[25] 《南齊書》卷19志第11〈五行〉引「言傳」,第423頁。
[26] 《魏書》卷112上〈靈徵志〉引《洪範論》,第3179頁。
[27] 《漢書》卷27上〈五行志〉引〈傳〉,第1320頁。
[28] 《隋書》卷22志第17〈五行上〉引《洪範五行傳》,第690頁。
[29] 《漢書》卷27上〈五行志〉,第1321~1336頁。
[30] 《漢書》卷27中之下〈五行志〉,第1414~1415頁。
[31] 《南齊書》卷19志第11〈五行〉引「言傳」,第423頁。
[32] 《南齊書》卷19志第11〈五行〉引「貌傳」,第412頁。
[33] 《南齊書》卷19志第11〈五行〉引「木傳」,第411頁。
[34] 《隋書》卷22志第17〈五行上〉引《洪範五行傳》,第705頁。
[35] 《漢書》卷27上〈五行志〉引〈傳〉文,第1338頁。
[36] 《漢書》卷27中之下〈五行志〉,第1428頁。
[37] 《春秋穀梁傳注疏》卷18,(清)阮元校刻《十三經注疏》,第5300頁上欄B。
[38] 《春秋公羊傳注疏》卷24,(清)阮元校刻《十三經注疏》,第5058頁上欄B。
[39] 《漢書》卷27中之下〈五行志〉,第1434頁;卷27下之上〈五行志〉,第1445~1446頁。
[40] 《魏書》卷112上〈靈徵志〉引《洪範論》,第3179頁;《後漢書》卷4〈孝和孝殤帝紀〉李賢注引《洪範五行傳》,北京:中華書局1965年版,第182頁。
[41] 《春秋穀梁傳注疏》卷2,(清)阮元校刻《十三經注疏》,第5141頁下欄B;卷8,第5203頁下欄B。
[42] 《漢書》卷36〈楚元王傳〉,第1937頁。
[43] 劉向《傳論》言:「介蟲,有甲,能蜚揚之類,陽氣所生,於《春秋》爲『螽』,今謂之蝗。」(唐)歐陽詢《藝文類聚》卷100〈災異部〉引《洪範五行傳》,上海:上海古籍出版社1982年版,第1729頁。
[44] 《漢書》卷27中之上〈五行志〉,第1372~1373頁。
[45] 《南齊書》卷19志第11〈五行〉引「貌傳」,第412頁。
[46] 《南齊書》卷19志第11〈五行〉引「思心傳」,第418頁。
[47] 《漢書》卷27中之上〈五行志〉,第1396頁。
[48] 《漢書》卷27下之上〈五行志〉,第1468頁。
[49] 可參(宋)王安石〈洪範傳〉,《臨川先生文集》卷65,上海:中華書局上海編輯所1959年版,第685~697頁;(宋)蘇軾〈御試制科策〉,(明)茅坤編《蘇軾文集》,北京:中華書局1986年版,第296~297頁;(宋)晁說之〈洪範小傳〉,《嵩山文集》卷11,收入《四部叢刊續編》,上海:商務印書館1934年版。
[50] 《史記》卷27〈天官書〉,北京:中華書局2013年版,第1593、1603頁。
[51] 《後漢書》卷59〈張衡列傳〉,第1911~1912頁。
[52] 《漢書》卷75〈眭兩夏侯京翼李傳〉,第3195頁。
[53] 如孟喜自稱其「得《易》家候陰陽災變書,詐言師田生且死時枕喜䣛,獨傳喜」,然同門梁丘賀等以爲不實;京房「受《易》梁人焦延壽。延壽云嘗從孟喜問《易》。會喜死,房以爲延壽《易》即孟氏學」,但孟氏弟子「翟牧、白生不肯,皆曰非也」。高相「專說陰陽災異,自言出於丁將軍」,「自言」二字顯示其說亦未得到公認。夏侯始昌所推〈洪範五行傳〉的文本來源和師說來源均不明確,故不在大夏侯《尚書》師法中廣泛傳授,只在「所賢弟子」間流傳。翼奉雖稱其「五際」、「六情」說聞於師言,但此說不見於與之同師的蕭望之、匡衡等其他齊詩弟子,而王臨「稱詔欲從奉學其術」,但「奉不肯與言」,且上封事,稱其術「唯奉能用之,學者莫能行」。齊詩時爲官學,傳習廣泛,翼奉無得秘之,可見王臨欲學、以及翼奉所好之「律曆陰陽之占」並非齊詩師法所固有,當另有別傳。至於董仲舒治公羊學而「始推陰陽」,可見其災異論也非公羊師法所固有。《漢書》卷88〈儒林傳〉,第3599、3601、3602頁;卷75〈眭兩夏侯京翼李傳〉,第3167~3170頁;卷27上〈五行志〉,第1317頁;卷27中之上,第1353頁。
[54] 《漢書》卷81〈匡張孔馬傳〉,第3351頁。
[55] 司馬遷根據《春秋》記「異」,認爲孔子之學本含「天道」,只是不以言傳人:「是以孔子論六經,紀異而説不書。至天道命,不傳;傳其人,不待告;告非其人,雖言不著。」《史記》卷27〈天官書〉,第1594頁;《漢書》卷30〈藝文志〉,第1735、1769頁。
[56] 例如董仲舒推陰陽以求雨、止雨,據說「行之一國,未嘗不得所欲」;夏侯始昌「先言柏梁臺災日」;夏侯勝據〈五行傳〉逆知霍光之變;京房「言災異,未嘗不中」。《漢書》卷56〈董仲舒傳〉,第2524頁;卷75〈眭兩夏侯京翼李傳〉,第3154、3155、3164頁。
[57] 《史記》卷61〈伯夷列傳〉,第2567頁。
[58] 王利器校注《鹽鐵論校注(定本)》卷6〈水旱〉,北京:中華書局1992年版,第428頁。
[59] 《南齊書》卷19志第11〈五行〉引「思心傳」,第419頁。
[60] 可參拙文〈夏侯始昌所傳《洪範》五行學師法源流考〉,《國學研究》第44卷(2020),第269~270頁。
[61] 田中麻紗巳〈劉向の災異說について——前漢災異思想の一面〉,《集刊東洋學》第24号(1970),第29~34頁。
[62]張書豪〈《漢書·五行志》所見劉向災異論〉,《先秦兩漢學術》第10期(2008),第90~101頁。
[63] 《後漢書》志第13〈五行一〉劉昭注引《洪範傳》,第3267頁。
[64] 《漢書》卷27中之下〈五行志〉,第1414頁。
[65]《南齊書》卷19志第11〈五行〉引「貌傳」,第416頁。
[66] 《南齊書》卷19志第11〈五行〉引「貌傳」,第415頁。
[67] 《南齊書》卷19志第11〈五行〉引《傳》,第417頁。
[68] (唐)瞿曇悉達《開元占經》卷119〈羊犬豕占〉,北京:九州出版社第1124頁,標點不盡從。
[69] 《南齊書》卷19志第11〈五行〉引「聽傳」,第427頁;同卷引《傳》,第427頁。
[70] 《隋書》卷23志第18〈五行下〉引《洪範五行傳》,第739頁。
[71]如「雨雹,君臣之象也」「角,兵象,在上,君威也」,《南齊書》卷19志第11〈五行〉引《傳》,第414頁;《漢書》卷27中之上〈五行志〉,第1372頁。
[72] 如《禮記·樂記》論樂以「類」動物:「凡姦聲感人而逆氣應之,逆氣成象而淫樂興焉。正聲感人而順氣應之,順氣成象而和樂興焉。倡和有應,回邪曲直,各歸其分,而萬物之理各以類相動也。」《淮南子·天文》則云:「物類相動,本標相應,故陽燧見日則燃而爲火,方諸見月則津而爲水。」《春秋繁露》則有〈同類相副〉篇專論萬物以「類」相感。《禮記正義》卷38〈樂記〉,(清)阮元校刻《十三經註疏》,第3329頁上欄B;何寧《淮南子集釋》卷3〈天文〉,北京:中華書局1998年版,172頁;(清)蘇輿《春秋繁露義證》卷13〈同類相動〉,北京:中華書局1992年版,第357~361頁。
[73] 田中麻紗巳〈劉向の災異說について——前漢災異思想の一面〉,《集刊東洋學》第24号(1970),第31頁;池田秀三〈劉向の學問と思想〉,《東方學報》第50辑(1978),第141頁;張濤〈略論劉向劉歆父子的易學思想與成就〉,《文獻》1998年第2期,第83頁;黃啓書〈試論劉向、劉歆《洪範五行傳論》之異同〉,第156頁;鄭萬耕〈劉向、劉歆父子的易說〉,《周易研究》2004年第2期,第9~11頁;張書豪〈《漢書·五行志》所見劉向災異論〉,《先秦兩漢學術》第10期(2008),第93~95頁。
[74] (隋)蕭吉撰,中村璋八校注《五行大義校注》卷1,東京:汲古書院1998年版,第14頁。
[75] 可參拙文〈流動的文本:劉向《洪範五行傳論》佚文考辨〉,《中華文史論叢》2017年第1期,第311~313頁。
[76] 黃啓書認爲「無論由〈五行志〉或〈儒林傳〉皆看不出劉向有習京氏易之處」,但《漢書·藝文志》顏師古注在解釋「《京氏段嘉》十二篇」時明確指出:「嘉即京房所從受《易》者也,見〈儒林傳〉及劉向《別錄》。」足證劉向曾見京氏《易》說。《漢書》卷36〈楚元王傳〉,第1967頁;卷30〈藝文志〉,第1704頁;黃啓書〈試論劉向、劉歆《洪範五行傳論》之異同〉,第156頁。
[77] 中村璋八《五行大義校注》卷3,第120~123頁。
[78] 《南齊書》卷19志第11〈五行〉引「言傳」,第423頁。
[79] 《漢書》卷27中之下〈五行志〉,第1411頁。
[80] 《魏書》卷112上〈靈徵志上〉,第3176頁。
[81] 《漢書》卷27中之下〈五行志〉,第1421頁。
[82] 《南齊書》卷19志第11〈五行〉引《傳》,第428頁。
[83] 可參:朱伯崑《易學哲學史·第一卷》,北京:華夏出版社1995年版,第137~139頁。
[84] 《周易正義》卷9〈說卦〉,阮元校刻《十三經注疏》,第198頁下欄。
[85] 《漢書》卷27下之上〈五行志〉,第1441~1442頁。
[86] 此說以震主二月,巽主三月、四月,離主五月,坤主六月、七月,兌主八月,乾主九月、十月,坎主十一月,艮主十二月、正月,亦見於《乾鑿度》:「巽者陰始順陽者也,陽始壯於東南方,故位在四月。」劉大鈞認爲此說與〈說卦〉「帝出乎震,齊乎巽,相見乎離, 致役乎坤, 說言乎兌,戰乎乾,勞乎坎,成言乎艮」一脈相承,或爲戰國以來之舊說。(清)趙在翰編《七緯》,北京:中華書局2012年版,第32頁;劉大鈞〈「卦氣」溯源〉,《中國社會科學》2000年第5期,第127頁。
[87] 可參:何寧《淮南子集釋》卷5〈時則〉,第437頁。
[88] 事實上,《易》學中確有關於「秋華」的說解,見於宣帝元康中魏相所上奏議:「春興〈兌〉治則飢,秋興〈震〉治則華,冬興〈離〉治則泄,夏興〈坎〉治則雹。」根據魏相的四正卦說,〈震〉主東方,春,知此以秋華爲秋行春政之所致,與《管子·四時》中「秋行春政則榮」的說法相合,顯然是模擬月令文獻中「違時施政」的災異學原理而定。劉向未用此說。《漢書》卷74〈魏相丙吉傳〉,第3139頁;黎翔鳳《管子校注》卷14〈四時〉,北京:中華書局2004年版,第851頁。
[89] 《漢書》卷27中之下〈五行志〉,第1420頁。
[90] 《漢書》卷27中之下〈五行志〉,第1426頁。
[91] 《春秋公羊傳注疏》卷25,(清)阮元校刻《十三經注疏》,第5074頁上欄A。
[92] 《漢書》卷27中之下〈五行志〉,第1426頁。
[93] 《春秋穀梁傳注疏》卷19,(清)阮元校刻《十三經注疏》,第5308頁上欄A~B。
[94] 關於惠帝七年五月日食,劉向認爲「五月微陰始起而犯至陽,其占重」,這裡顯然是用十二消息說,以五月於消卦爲〈姤〉,一陰居下而五陽在上,故有所謂「微陰始起而犯至陽」。《漢書》卷27中之下〈五行志〉,第1409頁;卷27下之下〈五行志〉,第1500頁。
[95] 《漢書》卷27中之上〈五行志〉,第1364頁。
[96] (清)惠棟《易漢學》卷2〈孟長卿易下〉,北京:中華書局2007年版,第541、546頁。
[97] 《南齊書》卷19志第11〈五行〉引「木傳」,第411頁。
[98] 〈說卦〉:「離也者,明也,萬物皆相見,南方之卦也。聖人南面而聽天下,嚮明而治,蓋取諸此也。」《周易正義》卷9,阮元校刻《十三經注疏》,第197頁上欄。
[99] 可參拙文〈《洪範五行傳》災異思想析論——以戰國秦漢五行及時月令文獻爲背景〉,《蘇州大學學報》,2018年第6期,第184~194頁。
[100] 可參王利華〈《月令》中的自然節律與社會節奏〉,《中國社會科學》2014年第2期,第185~203頁。
[101] 表一中劉向《傳論》佚文均引自《南齊書》卷19志第11〈五行〉,第411~426頁;《隋書》卷22志第17〈五行上〉,第688~693頁。
[102] 此處中華書局修訂本標點作:「水者,北方之藏,氣至陰也。」案《隋書·五行志》引述劉向《傳論》「金不從革」條,言「金者西方,萬物既成,殺氣之始也」,《南齊書·五行志》引劉向《傳論》「木不曲直」條,言「木者,春,生氣之始」,知此「生氣」「殺氣」「藏氣」皆爲五行、月令學術語,不應點斷。鄭玄注〈洪範五行傳〉「聽之不聰—厥罰寒」即言「聽曰水,水主冬,冬氣藏,藏氣失故常寒也。」《後漢書》載順帝永建四年春二月戊戌詔,亦言「以民入山鑿石,發洩藏氣,勑有司檢察所當禁絶」,可證「藏氣」爲漢人說五行之常用語,故此處不從中華書局修訂本標點。《隋書》卷22志第17〈五行上〉,第692頁;《後漢書》卷6〈孝順孝沖孝質帝紀〉,第256頁;志第15〈五行三〉劉昭注引「鄭玄曰」,第3306頁。
[103] 《漢書》卷75〈眭兩夏侯京翼李傳〉,第3159頁。
[104] 黃啓書〈試論劉向、劉歆《洪範五行傳論》之異同〉,《臺大中文學報》,第27期(2007),第134頁。
[105] 伊藤計〈董仲舒の災異說:高廟園災對とによう上奏文を中心にして〉,《集刊東洋學》第41号,仙臺:東北大學中國文史哲研究會1979年版,第17~18頁。
[106] 張書豪〈試探劉向災異論著的轉變〉,《國文學報》第57期(2015.6),第5~22頁。
[107] 黃啓書〈試論劉向、劉歆《洪範五行傳論》之異同〉,第138~141頁。
[108] 可參拙文〈流動的文本:劉向《洪範五行傳論》佚文考辨〉,《中華文史論叢》2017年第1期,第291頁。
[109] 當然,由於董仲舒《災異之記》早已亡佚,故班固所言「略同」之「略」的具體程度如何,實際上已很難評估,坂本具償根據《漢書·五行志》的部分記載提出,即使是被班固視爲「略同」的董、向之說,仍可能存在重要差異。坂本具償〈「漢書」五行志の災異說——董仲舒說と劉向說の資料分析〉,《日本中國學會報》第40期(1988),第55~57頁。
[110] 《春秋公羊傳注疏》卷25,(清)阮元校刻《十三經注疏》,第2335頁中欄B。
[111] (清)蘇輿《春秋繁露義證》卷8〈必仁且智〉,第259頁。
[112] 《漢書·董仲舒傳》載董氏對策:「國家將有失道之敗,而天乃先出災害以譴吿之,不知自省,又出怪異以警懼之,尚不知變,而傷敗乃至。以此見天心之仁愛人君而欲止其亂也。」《漢書》卷56〈董仲舒傳〉,第2498頁。
[113] (清)陳壽祺輯校《尚書大傳》卷4,收入《四部叢刊初編》,上海:商務印書館1929年據左海文集本影印。
[114] 《漢書》卷27下之上〈五行志〉,第1448頁。
[115] 這段材料在《漢書·五行志》中被繫於「劉歆以爲」之下,似爲劉歆之說,趙禎《洪範政鑒》即割取「野木生朝」以下數語爲劉歆之說,但陳喬樅《今文尚書經說考》引述此段,則將「劉歆以爲」至「是繼嗣將易也」數句略過,而以前後之文均爲劉向之說。今案陳喬樅之說實可信,理由有三:其一,此段以「又曰」引起,在整個〈五行志〉中僅一見,顯然承上文「《書序》曰」而作,可知這兩段材料原本當爲一整章。此段前、後所列諸事均爲草妖,而此段所言雉雊事,劉向定爲赤祥,劉歆定爲羽蟲之孽,均非草妖,可知班固未將此事視爲獨立條目,而是將其與「《書序》曰」所言「桑榖共生」事合爲一條。這也才可以解釋,何以在「高宗祭成湯」部分後半論述中又提到「野木生朝」,甚至在整段最後引述「一曰,金沴木,曰木不曲直」之說,也顯然是指「桑榖共生」事而非「雉登鼎耳而雊」事。既然這兩段材料本爲一事,而結合上文,對於「桑榖共生」事,只有劉向有說解,劉歆並無說解,可知將《書序》中高宗兩次妖異合爲一事加以論述者,既非劉歆,也非班固,只能是最初論述這一問題的劉向。劉向既然將這兩件妖異合爲一事,顯然是有意從整體上對高宗朝面對災異的態度有所論述,故在指出「雉登鼎耳而雊」的災異屬性後,劉向應當還有進一步的說解,而且其說解必然要包括「野木生朝」事。其二,從劉歆對「雉登鼎耳而雊」的說解來看,他認爲此事預兆「繼嗣將易」,顯然指的是孝己放逐之事,而自「野木生朝」以下所論,均爲高宗能見異而自省,雖有中興之功,與劉歆所言毫無關聯,可知這些論述不可能出自劉歆。而劉向在「桑榖共生」事下的說解中已將其視爲「國將危亡」之異,而「野木生朝,野鳥入廟,敗亡之異」之說正與此相合,可知「野木生朝」以下相關論述與劉向對整個高宗朝妖異的認識完全相合,應視爲一體。其三,「野木生朝」以下論述中的關鍵概念「敗亡之異」,又見於劉向對於哀公元年「正月,鼷鼠食郊牛」事的說解:「哀公年少,不親見昭公之事,故見敗亡之異。」至於「敗亡」一詞的使用,更多見於《傳論》之中。綜合以上三點,自「劉歆以爲」至「繼嗣將易也」當爲班固補綴劉歆對「蜚雉登鼎耳而雊」的說解,其下「一曰,鼎三足」至「敗宗廟之祀」當即與前文「近赤祥也」相連,係劉向《傳論》存錄異說,此說與前文「桑榖共生」下所引「一曰」均以「小人」居上爲說,或係出自一人。自「野木生朝」而下則爲劉向對高宗朝兩次妖異的整體說解,從而在結構上解釋了「《書序》曰」和「《書序》又曰」兩事相連綴的特殊體例。《漢書》卷27中之上〈五行志〉,第1410~1411頁;(宋)趙禎《宋鈔本洪範政鑒》卷4上,北京:國家圖書館出版社1992年影印本;(清)陳喬樅《今文尚書經說考》卷7,收入《續修四庫全書》第49冊,上海:上海古籍出版社1995年影印本,第2葉B~第3葉A。
[116] (唐)歐陽詢《藝文類聚》卷100〈災異部〉引《洪範五行傳》,第1723頁。
[117] 《春秋公羊傳注疏》卷13,(清)阮元校刻《十三經注疏》,第4922頁上欄B。
[118] 《漢書》卷75〈眭兩夏侯京翼李傳〉,第3174頁。
[119] 《漢書》卷27中之下〈五行志〉,第1426頁。
[120] (宋)李昉等撰《太平御覽》卷874〈咎徵部一〉引《洪範五行傳》,北京:中華書局1960年版,第3876頁下欄B。
[121] 《漢書》卷27中之下〈五行志〉,第1426頁。
[122]《南齊書》卷19志第11〈五行〉引「貌傳」,第416頁。
[123] 《漢書》卷27中之上〈五行志〉,第1372~1373頁。
[124] (清)陳立《白虎通疏證》卷6〈災變〉,北京:中華書局1994年版,第268頁。
[125] 《春秋公羊傳注疏》卷3,(清)阮元校刻《十三經注疏》,第4793頁下欄A;B。
[126] 《漢書》卷27下之上〈五行志〉,第1444頁。
[127] 《漢書》卷36〈楚元王傳〉,第1963頁。
[128] 《漢書》卷21上〈律曆志〉,第979頁。
[129] 《漢書》卷21上〈律曆志〉,第979頁。
[130] 見於《後漢書·盧植傳》載靈帝光和元年盧植所上封事,稱引自〈五行傳〉,亦見於《後漢書·蔡邕列傳》李賢注,稱引自《尚書大傳》。《漢書·五行志》亦引此文,然中華書局1962年點校本將此句誤置於京房《易傳》引文中,《後漢書》卷46〈吳延史盧趙列傳〉,第2117頁;卷60下〈蔡邕列傳〉李賢注,第1988頁;《漢書》卷27下之下〈五行志〉,第1506頁。
[131] 如《漢書·五行志》所載劉向對昭公十七年「冬,有星孛于大辰」、文公十四年「七月,有星孛入于北斗」二事的說解,又如《開元占經》載:「劉向《洪範傳》曰:漢惠帝二年,天開東北……《星經》亦云:『或則天裂,或則地動,皆氣有餘,陽不足也。』地動,陰有餘,天裂,陽不足,皆下盛強將害君之變也,其後有呂氏之亂。」《漢書》卷27下之下〈五行志〉,第1511、1513頁;(唐)瞿曇悉達《開元占經》卷3〈天占〉,第26頁。
[132] (唐)瞿曇悉達《開元占經》卷23〈歲星占一〉,第223頁;卷30〈熒惑占一〉,第293頁;卷38〈填星占一〉,第399頁;卷45〈太白占一〉,第451頁;卷53〈辰星占一〉,第531頁。
[133] 《文選》卷22〈車駕幸京口侍遊蒜山作一首〉李善注,上海:上海古籍出版社1986年版,第1052頁。
[134] (唐)瞿曇悉達《開元占經》卷31〈熒惑占二〉,第316頁。
[135] 《漢書》卷27下之下〈五行志〉,第1506頁。
[136] (唐)瞿曇悉達《開元占經》卷23〈歲星占一〉,第223頁;卷30〈熒惑占一〉,第293頁;卷38〈填星占一〉,第399頁;卷45〈太白占一〉,第451頁。
[137] 裘錫圭主編《長沙馬王堆漢墓簡帛集成·第四冊》,北京:中華書局2014年版,第230頁。
[138] 龐樸〈馬王堆帛書解開了思孟五行說之謎——帛書《老子》甲本卷後古佚書之一的初步研究〉,《文物》1977年第10期,第67~69頁。
[139] (清)苏舆《春秋繁露義證》卷13〈五行相生〉,第365页。
[140] 中村璋八《五行大義校注》卷4〈論情性〉,第154頁。
[141] 《漢書》卷75〈眭兩夏侯京翼李傳〉晉灼注:「翼氏〈五性〉:肝性靜,靜行仁,甲己主之;心性躁,躁行禮,丙辛主之;脾性力,力行信,戊癸主之;肺性堅,堅行義,乙庚主之;腎性智,智行敬,丁壬主之也。」今案,據《五行大義·論情性》引翼奉說,其以「五性」為仁、義、禮、智、信,則準翼奉〈五性〉論述方式,晉灼注「腎性智,智行敬」二句宜作「腎性敬,敬行智」,故表三翼奉說以「智」對應「水」。第3171頁。
[142] 《南齊書》卷19志第11〈五行〉引「貌傳」,第412、415頁。
[143] 《漢書》卷100上〈敘傳〉,第4231頁。
程苏东(1986- ),江苏东台人,文学博士。北京大学中国语言文学系长聘副教授、研究员,主要研究方向为汉唐经学史、先秦两汉文学。
相关链接:
程蘇東丨日傳本《五行大義》所見古本《春秋繁露·治順五行篇》輯證
程苏东丨《汉书·五行志》体例覆覈
程苏东丨从贵族仪轨到布衣文本:晚周《诗》学功能演变考论
程苏东丨《庄子·让王》脱文辑证——基于衍生型文本生成方式的研究
程蘇東:東京國立博物館藏唐人《毛詩並毛詩正義大雅殘卷》正名及考論
“书目文献”约稿:凡已经公开发表有关文献学、古代文史相关文章,古籍新书介绍、文史期刊目录摘要等均可。来稿敬请编辑为word格式,可以以文件夹压缩方式配图(含个人介绍),发到邮箱njt724@163.com。感谢您的支持!![]()