注:本文发表于《古籍研究》第74辑(凤凰出版社),此为作者Word版,引用请以该刊为准。感谢林日波老师授权发布!
摘 要:司馬光纂《資治通鑒》爲時人所重,增强了宋人的史學意識。“靖康之變”迫使具有憂患意識的朝野忠正之士在直面政治現實的同時,希圖從史料淵藪中找尋歷史經驗來化解民族危機;南宋後期,理學官學化地位確立,理學家提倡經史參讀,影響了科舉試策的内容,朝廷愈發看重學子分析前朝史事,汲取經驗的能力。因此,南宋《通鑒》學著作繁盛,踵纂、補遺、節要、事類、改編、考釋、論斷,不一而足,呈現出全面、多樣的特點,且向通俗性、實用性方向發展。關鍵詞:南宋;《資治通鑒》;《通鑒》學;《通鑒》類别
![]()
一、《通鑒》書系及南宋《通鑒》學著作概况
《資治通鑒》(以下簡稱《通鑒》)是北宋後期司馬光主持修撰的一部編年體通史。全書二百九十四卷,歷時十九年編成,記載了周威烈王二十三年(前403)以下至後周顯德六年(959)近千五百年間關乎國家興衰,生民休戚的史實。神宗以其書“鑒於往事,有資於治道”[1],故賜名《資治通鑒》。在編修《通鑒》的同時,司馬光又“略舉事目,年經國緯,以備檢尋,爲《目録》三十卷;參考群書,評其同異,俾歸一塗,爲《考異》三十卷”[2]。晚年“患本書浩大,難領略,而《目録》無首尾”,遂撰《通鑒舉要曆》八十卷,“以絶二累”。[3]其實,《通鑒》不僅意在“監前世之興衰,考當今之得失,嘉善矜惡,取是舍非”,而且具有“懋稽古之盛德,躋無前之至治,俾四海群生,咸蒙其福”[4]的政治倫理意義。《通鑒》在我國歷史編纂學發展史上占有足以與《史記》相媲美的重要地位,影響了宋代及其後世史學的發展。
《通鑒》及由其所派生的《目録》、《考異》、《舉要曆》,一主三輔,加之《歷年圖》、《百官公卿表》、《稽古録》等枝屬之書,可以説,司馬光一開始就構建了一個完整自足的《通鑒》書系。至於後代學者圍繞《通鑒》所作的撰述亦愈來愈豐富,遂使《通鑒》學在史學研究領域成爲專門之學。清代史學家王鳴盛極稱:“此天地間必不可無之書,亦學者必不可不讀之書。”[5]張之洞則通過編撰書目爲“《通鑒》學”張目,在其《書目答問》“編年”類中單列“司馬《通鑒》之屬”,并稱“其書博大,故别爲類,以便考證此書者以類相從”。[6]南宋《通鑒》學編撰規模即是在上述《通鑒》書系的基礎上蔚成大觀的。就整個《通鑒》學的發展歷程而言,南宋可以説是一個勃興期,湧現出許多《通鑒》學著作。除了《郡齋讀書志》、《直齋書録解題》、《宋史·藝文志》等公私目録著録的十八家之外,見於南宋别集者又有二十二家,南宋《通鑒》學之盛由此即可見一斑。今將相關材料整理列表如下:表一:《郡齋讀書志》《直齋書録解題》《宋志》中所録《通鑒》學著作
![]()
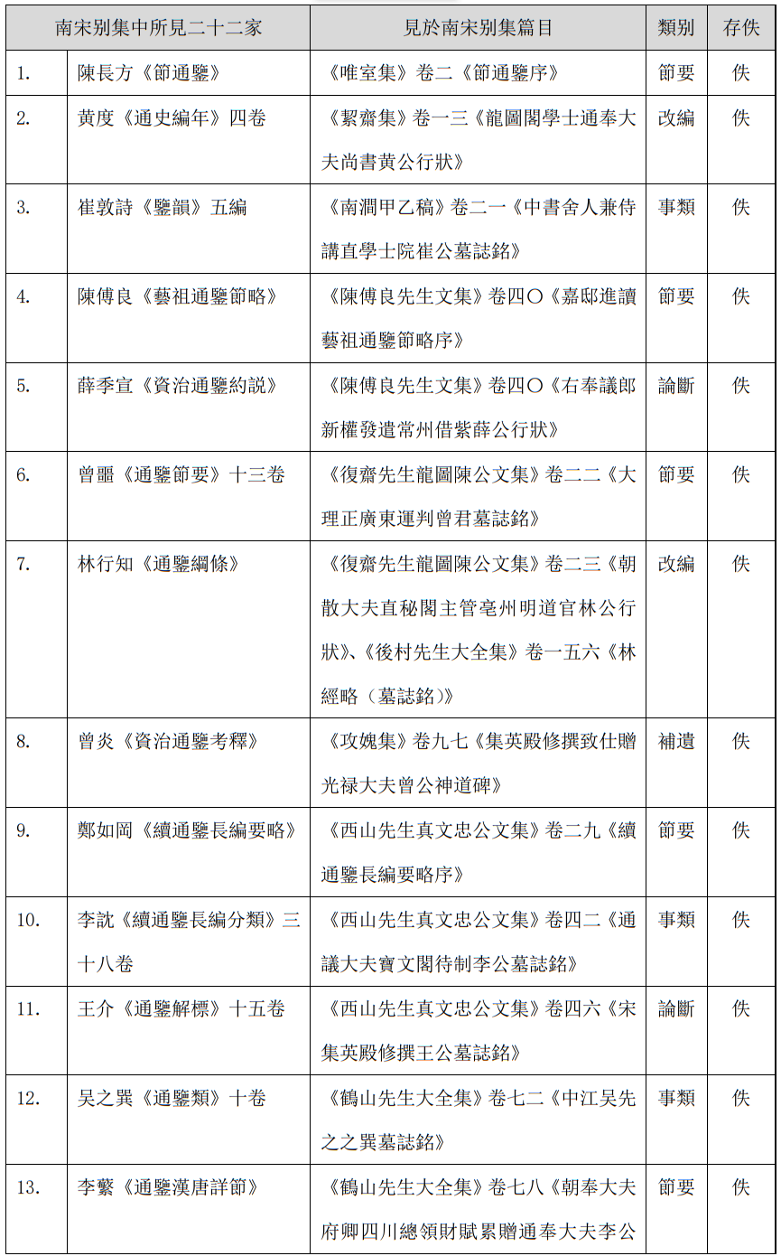
表二:現存南宋别集中所見《通鑒》學著作
![]()
![]()
![]()
二、南宋《通鑒》學著作類别考論
張煦侯在《通鑒學》一書中根據現存歷代《通鑒》學著作的編撰體例和内容特點,將“通鑒之後繼”諸書分爲踵纂、注釋、訂補、論斷四派。[7]其實,上述四十家南宋《通鑒》學著作已完全開各派風氣之先,也就是説,《通鑒》學的規模在南宋時大體已具,并爲後世學者的深入研究和開拓範圍奠定了堅實的基礎。鑒於此,今依據上述四十家南宋《通鑒》學著作的特點和編撰宗旨,重新劃分爲踵纂、補遺、節要、事類、改編、考釋、論斷七類加以論述。《通鑒》一書上不及三皇五帝事迹,下不逮北宋國事,遂爲後輩史學家續撰留下了空間。李燾《續資治通鑒長編》是第一部接續《通鑒》之作,其中記載了北宋九朝一百六十八年的史實,“一祖八宗之豐功盛德,粲然無所闕遺”[8],全書“義例悉用光所創立,錯綜詮次,皆有依憑” [9]。相比於司馬光《通鑒》遠溯千年勾稽史料,復加甄别排比的艱難,李燾《續資治通鑒長編》則取材於本朝實録國史、家乘野記,文獻足徵,易爲學者取信。而其“寧失於繁”的編撰意識[10],又使得大量北宋史料保留在《長編》中,此書遂成爲後世“讀史者考證之林”[11]。李心傳《建炎以來繫年要録》采用《通鑒》體例,記述高宗建炎元年(1127)至紹興三十二年(1162)共三十六年的史事,接續李燾《長編》。全書以《國史》、《日曆》、《會要》等官書爲基礎﹐參稽家乘﹑文集﹑傳記﹑行狀﹑碑銘等文獻,“文雖繁而不病其冗,論雖岐而不病其雜。在宋人諸野史中,最足以資考證”[12]。以上兩部踵纂之作因爲存傳至今,所以較爲廣爲人知。實際上,南宋時人所爲《通鑒》踵纂之書遠不止於此,只不過有些著作因爲其書不傳,不大爲人所知而已。例如,熊慶胄《中興三朝通略》記載了南宋高宗、孝宗、光宗三朝事迹,熊禾稱其撰此書“用功最久”,“欲續從祖左史公《九朝通略》以成一家言”。[13]左史公即熊克,《玉海》稱其所撰《九朝通略》“仿《通鑒》之體,作繫年之書,一載厘爲一卷;簡要不如徐度之《(國)紀》,詳備不如李燾之《(續資治通鑒長)編》”。[14]由此可知,《中興三朝通略》的編撰體例亦仿《通鑒》,所載事迹上接李燾《長編》,其書名中標舉一個“略”字,可見其篇幅較小,也透露出其編纂旨趣亦與李燾《長編》大不相同。從時序上説,《通鑒》踵纂之書既有往後接續之作,亦有向前補續之作,一頭一尾,貫穿古今,相得益彰。金履祥《通鑒前編》就是向前補續之作。此書所載起於帝堯元年,止於周威烈王二十三年(前403),歷述《通鑒》之前兩千年間二帝三王事迹。全書始撰於景定五年(1264),其原始動機主要是反撥劉恕《通鑒外紀》援引稗官小説而不采信《尚書》的編撰方式,“用邵氏《皇極經世曆》、胡氏《皇王大紀》之例,損益折衷,一以《尚書》爲主,下及《詩》、《禮》、《春秋》,旁采舊史諸子表年”[15],并“考其繫年之故,解其辭事,辨其疑誤”[16]。《通鑒前編》成書已在至元十七年(1280),金履祥目睹宋亡元興,遭此憂患,故而强化了其書“鑒古知今”的政治倫理内藴。他在序言中明確表示:“聖賢有作,必有復興三代唐虞之治於千載之下者,區區此編之所望也。”[17]司馬光主持修撰《通鑒》時,令劉恕、劉攽、范祖禹先作長編,最後由其統一删削潤色。雖然全書讀之如出一手,但其中囊括千年事迹,援引史料豐富,難免有抵牾疏漏之處。《通鑒》書成,司馬光自言其“神識衰耗,目前所爲旋踵遺忘”[18],故晚年所撰《通鑒舉要曆》仍未免留有遺憾。以故胡安國作《資治通鑒舉要補遺》,意在爲其拾遺補缺。胡寅《先公行狀》記載:“(公)每患史傳浩博,學者不知統要,而司馬公編年《通鑒》正書叙述太詳,《目録》首尾不備,晚年著《舉要曆》八十卷,將以趨詳略之中矣,然尚有重複及遺缺者。……遂略用《春秋》條例,就三書修成一百卷,名曰《資治通鑒舉要補遺》。自爲之序,以廣司馬公願忠君父、稽古圖治之意。”[19]成書於明代萬曆四十四年(1616)的《世善堂藏書目録》乃陳第(1541-1617)據其藏書所編,[20]其中卷上著録“《資治通鑒舉要補遺》一百卷”,[21]據此可知此書萬曆四十四年前後尚存。由於各家對《通鑒》的長短優劣認識不同,他們爲《通鑒》補遺時,也會有不同的著眼點。崔敦詩《通鑒要覽》乃是針對“司馬公《資治通鑒》於治亂得失,忠邪善惡有所未論者”生發議論,“凡一君之後爲總説,一代之末爲統論”。[22]此書嘗進呈朝廷,而後又下慶元府刊版[23],嘉定四年(1211)崔敦詩之子崔端學任定海令時又將此書置爲官書[24],可見當時頗有流傳。如果説崔敦詩主要是從史論角度著眼進行補遺,那麽,曾炎《資治通鑒考釋》則主要是對《考異》的補充,蓋其所見史料有司馬光等未見者。樓鑰稱曾炎博覽多識,“以諸史傳記考釋《資治通鑒》,續於《考異》後”。[25]此外,曾慥也撰有《通鑒補遺》一書,其書久佚,具體内容已不可知,但其旨在爲《通鑒》補遺則是無可懷疑的。宋人好對前人成書作節要,南宋時期,此風方興未艾。寧宗慶元(1195-1200)間,俞成將“前輩節書”的特點總結爲三條,其中一條稱:“節其故實,繁辭盡削,所以便於燈窗場屋之用爾,如舊本《司馬温公親節通鑒》,可觀可法。”[26]除了幫助士子應對科考外,具有導讀性質的《通鑒》節要本應時而出的主要原因還在於全書卷帙浩繁,學者大多泛讀而不得要領,終無所獲,甚者“未盡一編,已欠伸思睡”[27]。暫不論托名司馬光的《通鑒節要》,宋徽宗時期江贄亦編有《通鑒節要》,“點抹以舉其綱,標題以撮其要”,流傳到南宋,甚爲朱熹稱許,“自是士友争相傳録”。[28]其影響所及,遂有曾噩《通鑒節要》、洪邁《節資治通鑒》、吕祖謙《宋通鑒節》、《吕氏家塾通鑒節要》、李蘩《通鑒漢唐詳節》等書問世。這些書有的是通代節要,有的是斷代節要,有的是基於子弟史學教育的節要,出發點當各自不同,但都是在《通鑒》原書的基礎上節取大要而成。至於此類著作的弊病,明人陳霆以江贄《通鑒節要》一書爲例指出:“學者多喜其徑便,而不知以其節省字句,故多謬誤。”[29]隨後列舉書中《漢書·項籍傳》“學書不成,去,學劍又不成”、《彭越傳》“傳處蜀青衣,西,逢吕後從長安來”二句易被破讀爲證[30]。李蘩諸人書與此類似,恐怕亦難免此病。破讀之類的謬誤,可以説是坊間淺俗之學所不可避免的,但這類書的出現,却迎合社會上某種特殊需求。衆所周知,《通鑒》卷帙繁多,價格自當不菲,貧寒士子無力購得,遂有節要抄録之一途。陳長方《節通鑒》即如此成書,自言其删節原則稱:“凡事之繫興衰,干教化,大得大失,皆不敢遺。其間資聞見,助談柄者,或不能盡録。”[31]對於李燾《長編》一書,士子也不免畏其卷帙之浩繁,病其價格之昂貴。鄭如岡少時捧讀此書,“病其卷帙之浩博,欲翦繁撮要,以便省閲”,三十年後始得空閑編成《續通鑒長編要略》,僅保留原書的三分之一。其後,鄭如岡任職於福州,見“窮鄉後進未能得全書”,遂將其節本刻印,嘉惠當地學者。[32]無論如何,這類書是有助於《通鑒》學的社會普及的。與鄭如岡不同,陳傅良《藝祖通鑒節略》一書是爲教導皇子而作,其目的自然又回歸到“資治”的本意,具體來説就是因循“祖宗故事”[33]。因此,群臣奏疏、言行,朝廷誥令,“苟非關於當年治道之大端,即不抄録”;若他書中所載宋太祖一朝事迹“實繫治體,不可不聞,而《通鑒(長編)》偶遺,即據某書添入”;若“《通鑒(長編)》登載,萬一有小小違誤,亦略附著其説於下”。[34]陳傅良在節要的同時又作補遺、考訂,豐富了節要類著作的内涵。分類編輯文獻的思想興起於魏晉時期,至北宋先後出現了《太平御覽》、《册府元龜》兩部規模空前的類書,很大程度上影響了當時的著述風氣。其中《册府元龜》一書主要是抄録五代之前的史書而成,分門别類後,按上古至五代的歷史順序進行編排,這爲後來編撰史部類書的學者提供了借鑒。沈樞《通鑒總類》即仿照其體例,將《資治通鑒》中所載千餘年事迹類編爲二百七十一門,每一門中編入若干條,各條之前均加標題揭示其内容,間或采録司馬光議論,頗便於讀者檢閲。但此書分類并不十分謹嚴,四庫館臣批評其“所分門目,頗爲繁碎”,以致“配隸不確”、“疏漏太甚”,[35]也是有的放矢。李訦《續通鑒長編分類》、吴之巽《通鑒類》、喻漢卿《通鑒總政》、黄濟叔《通鑒類》、楊泰之《歷代通鑒本朝長編類》五書久佚,具體分類已難推知。除了以類相從外,類書還有按韻編排的,比如今存宋代錢諷所編《回溪史韻》一書即按《廣韻》編目。這是因爲古代士人熟悉韻部,按韻編排便於檢索。《通鑒》雖然不是一部類書,但其卷次之多,内容之豐富,决不下於類書,南宋亦有學者仿照類書的這一編排方法,將《通鑒》中的内容分韻編排。崔敦詩《鑒韻》即屬於這一種。據韓元吉所撰《中書舍人兼侍講直學士院崔公墓誌銘》,崔敦詩生於紹興九年(1135),卒於淳熙九年(1182),其時通行的是《禮部韻略》[36],《鑒韻》蓋即依照此書206韻分類,爲士人翻檢提供了便利。《通鑒》行世後,很多學者參仿其體例續撰史書,袁樞、朱熹二人則在《通鑒》要旨的基礎上各作變通,創立了紀事本末體、綱目體等新的史著體裁,從而改變了歷史編纂學的格局,可謂南宋《通鑒》學的一大成就。袁樞《通鑒紀事本末》將散見於《通鑒》各年中的有關同一歷史事件的記載重新歸類,而後按事件的發展順序加以編排,附載司馬光的評論,并增加標題揭示内容。自《三家分晉》至《世宗征淮南》,事事起訖詳明,克服了編年體記事首尾割裂、紀傳體叙事難分主次的缺憾,四庫館臣稱贊其“經緯分明,節目詳具,前後始末,一覽了然,遂使紀傳、編年貫通爲一,實前古之所未見也”[37]。本末一體遂流行於後世史學領域。朱熹《資治通鑒綱目》注重借修史來維護綱常名教,義例嚴謹,注重褒貶進退。書中大字爲綱,模仿《春秋》筆法;小字爲目,模仿《左傳》叙事,“大綱概舉而監戒昭矣,衆目畢張而幾微著矣”[38]。《綱目》中的史料完全取之《通鑒》,史學價值并不高,但是由於其簡潔精要,加之朱熹的理學宗師地位,此書在南宋廣爲流行。陳均《皇朝編年舉要備要》即受其影響而撰,書中大字爲綱,即舉要;分注爲目,即備要。所載史事主要依據李燾《長編》,同時參考其他史書加以訂正補充,較爲完整地記載了北宋九朝的歷史。真德秀稱其書“凡百有六十七年之行事,可喜可慕可愕者,一覽而盡得之,真我宋千萬年之龜鑒也”[39]。綱目一體在南宋已發揚光大,林行知《通鑒綱條》即爲朱熹《綱目》之流亞,郭叔誼《續通鑒長編增添綱目》則是仿照朱熹的纂述義例對李燾《長編》的改編,楊仲良《本朝長編節要綱目》一書又在《長編》節要的基礎上加以改編,“此書之節要,辭翦其浮,即司馬《通鑒》之自節本也”,“挈提以綱,紀載以目,即朱夫子之《綱目》也”。[40]司馬光自言其撰《通鑒》“非若《春秋》立褒貶之法,撥亂世反諸正也。正閏之際,非所敢知,但據其功業之實而言之”[41]。黄度《通史編年》一反其道,從嚴分“正閏”的立場對《通鑒》作了改編。袁燮《龍圖閣學士通奉大夫尚書黄公行狀》載:“司馬公《通鑒》於漢紀吕後、新莽,於三國進魏黜蜀,於東晉用五胡僭號,於唐末系五代。(公)心疑焉,更立書法,名《通史編年》。”[42]《通鑒》問世之後,屢有學者對其進行考訂箋釋。究其原因,大概有二:一是《通鑒》成書歷時長久,内容繁富,司馬光已言“其間牴牾,不敢自保”,因而學者“善讀温公此書,常有獻疑送難之語,少僅數則,多或成編”[43];二是《通鑒》一書涉及面廣,天文地理、軍機政務等等無所不包,“非有箋注之書,無以貫穿其原委,疏證其名物”[44]。就此而言,薛季宣、郭叔誼、林瑑、王應麟、史炤等所作考釋類諸書可謂《通鑒》之功臣。林瑑對《通鑒》一書情有獨鍾,晚年常常“篝燈開卷,且讀且抄,往往聞鷄未已”,所作《通鑒記纂》“於涑水一部書,考訂甚精,簡切處如范氏《唐通鑒》,詳備處如袁氏《紀事本末》,抑揚予奪處如胡氏《管見》”,“凡前人言行有適然相類者,前代事有千載議論未定者,必參合諸書,薈萃衆説,蔽以己意”,[45]“其間精識,多先賢所未及” [46]。司馬光《通鑒》卷一“才德論”實爲精警之言,影響甚大,林瑑對此論略作訂補稱:“古之所謂才者,‘明允篤誠,齊聖廣淵’,元凱之倫也,與後世之才異其説。”[47]史炤《資治通鑒釋文》一書偏重於音訓和解釋字義,雖然四庫館臣曾經批評其“淺陋特甚”[48],但正如王鳴盛所指出的:“平心論之,炤誠不能無誤,但首創音釋,實屬有功。”[49]朱熹撰《通鑒綱目》時對《釋文》一書取資頗多,可惜未暇就其疏誤處作出辨正。宋末元初,著名學者胡三省撰《資治通鑒釋文辨誤》,對史氏大加批評,然而王鳴盛通過比較胡注、《釋文》,發現胡三省“用心私曲”,斥責其“自揣用力已深,其注足以傳世,恨炤先有釋文,既攘取之,又攻擊之,隱善揚惡”[50]。錢大昕亦指出:“史注固不如胡氏之詳備,而創始之功要不可没,胡氏有意抑之,未免蹈文人相輕之習。”[51]此問題遂成爲《通鑒》學史上一大公案。如《釋文》卷一“内息”注:“内,如字;息,止也。秦俗父子同室居止;商君始更其制,禁同室内息者。”胡三省襲取時删改數字[52]。卷二“邛”注:“邛都夷,其地陷爲污澤,因名爲邛池,南人呼爲邛河。武帝開之以爲縣,屬越嶲郡。”胡三省引述時則詭稱司馬康注[53]。《資治通鑒釋文》偏重於音訓和字義解釋,王應麟《通鑒地理通釋》則是從歷史地理角度所作的專科注釋。此書借《通鑒》中所言地名對歷代疆域沿革、山川形勢加以論述,著眼於戰略攻守,“稽《左氏》、《國語》、《史記》、《戰國策》、《通典》所叙歷代形勢,以爲興替成敗之鑒”[54]。同時述及“宋二十三路”、“宋朝四京”、“中興行都”,以寓其不忘故國之意。郭叔誼《温公通鑒評》久佚,具體内容不可知。司馬光在編纂《通鑒》的過程中,經常通過“臣光曰”的按語,對“善可爲法,惡可爲戒”[55]的史實加以評騭,加深了後學對於歷史的認識。南渡之後,宋人家國興替的歷史感日益强烈,尤其是理學興起,促使學者從天理人欲、綱常倫理的角度評古論今,歷史成爲理學家議論的標的,《通鑒》學著作自然成爲學者資取的史料淵藪。宋人史論一體極爲發達,也成爲這一類論斷著作的大背景。張栻《通鑒篤論》即編輯司馬光按語而成,“或全篇,少至一二語,去取甚嚴”[56]。胡寅《讀史管見》則是鑒於《通鑒》之中“事雖備而立義少”,遂“用《春秋》經旨,尚論詳評”[57]。劉震孫稱此書是紹續胡安國《春秋傳》之志,“於君臣之義,夷夏之分,君子小人之别,天理人欲之辨,辭嚴義密,莫不以經爲斷”[58]。但是,《讀史管見》成於胡寅謫居嶺南之時,只是憑藉記憶述事議論,四庫館臣批評他“多假借論端,自申己説,凡所論是非,往往枝蔓於本事之外”[59]。應該説,這部書從考史的角度也許乏善可陳,從史論的角度則頗有特色。黄日新《通鑒韻語》“舉二百九十四卷之書,一千三百六十四年之事,而納之於四言之詩”[60],以韻語隱括史實,抒發感慨。黄氏自言“以《通鑒節要》爲主,然後即史以著其始末大概。爲温公纂是書以廣帝學,故其事備,其帙繁。退而思與天下後世韋布同之,故舉其綱,撮其要。”[61]雖然所謂司馬光《通鑒節要》是僞托之作,但并不妨礙黄氏借史事生發議論,楊萬里贊其簡要:“終一事爲四言,舉四言得一事。捲而懷之,《通鑒》在袖間;誦而記之,《通鑒》在舌端矣,此學者之利也。”[62]在某種程度上,《通鑒韻語》就是一部咏史詩集,讀者於二十或二十八字間可盡覽千年風雲變幻,頗得其便宜,在使《通鑒》簡約化、通俗化的過程中促進了它的傳播普及。王介《通鑒解標》“自魏文侯至西漢末十五卷,皆發明成公標題本意”[63],“成公”即吕祖謙,今存題名“東陽吕祖謙伯恭”《增節標目音注精議資治通鑒》一書,乃弋唐佐在吕祖謙《節要》的基礎上增入其他與《通鑒》相關的著述及諸儒論辯而成[64],《節要》“詳而不繁,嚴而有要,標目、音注各有條理”[65]。“標題”、“標目”當是同指《增節標目音注精議資治通鑒》每卷天頭處的揭示性語句,如卷三七“莽權日盛”、“王莽滅天理”、“王莽踐祚”等,簡潔地揭示了王莽篡政的過程,讀者對該段史實一目了然,王介即在此基礎上加以評論闡發。方澄孫《通鑒表微》也是一部以議論見長的《通鑒》學著作。此書是作者閲讀袁樞《本末》之後所作,其議論一以朱熹“大經大法”爲主,如論 “温、裕廢篡,貽笑於胡”,“莽、堅僭竊,愧見其女”,“廖立哭亮,郤超譽元”,“慶忌救雲,萬福拜城”,“遮道借恂,袖瓦送實”,皆切事近理,劉克莊稱其書“它日必與三家之書(即范祖禹《唐鑒》、胡寅《讀史管見》、朱熹《資治通鑒綱目》)并行”[66]。王應麟《通鑒答問》一書的問答内容涉及司馬光《通鑒》、朱熹《綱目》,依照《通鑒》紀年順序編次,僅止於漢元帝時期,似非完書。四庫館臣稱:“其所評騭,惟漢高白帝子事以爲二家偶失刊削;孔臧元朔三年免太常一條,疑誤采《孔叢子》。其餘則尊崇新例,似尹起莘之《發明》;刻覈古人,似胡寅之《管見》。”[67]薛季宣《資治通鑒約説》、程揆《通鑒發揮》久佚,所論具體内容已不可考,但從“約説”、“發揮”等名目上看,也自當屬於論斷之書。![]()
結 語
綜上所述,南宋《通鑒》學著作繁盛,一開始就呈現出全面、多樣的特點,不僅是種類多,而且向通俗性、實用性方向發展。究其原因,首先在於《通鑒》行世後,唤醒了宋人的史學意識,激發了史學家續補、改纂其書的熱情;其次,“靖康之變”迫使具有憂患意識的朝野忠正之士在直面政治現實的同時,希圖從《通鑒》學著作的史料淵藪中找尋歷史經驗來化解民族危機,儒臣的經筵進讀,學者的几案切磋,宜有評騭、論斷之作。再次,理學的興起及理學家對經史參讀的提倡,深刻影響了科舉試策的内容,朝廷愈發看重學子分析前朝史事,汲取經驗的能力,從而促生了節要、類編《通鑒》的風氣。
注釋:
[1] (元)胡三省:《新注資治通鑒序》,(宋)司馬光編著:《資治通鑒》卷首,北京:中華書局,1997年。[2] (宋)司馬光:《傳家集》卷一七《進資治通鑒表》,景印文淵閣四庫全書本。
[3] (宋)陳振孫著,徐小蠻、顧美華點校:《直齋書録解題》卷四,上海:上海古籍出版社,第113頁。
[4] (宋)司馬光:《傳家集》卷一七《進資治通鑒表》,景印文淵閣四庫全書本。
[5] (清)王鳴盛著,黄曙輝點校:《十七史商榷》卷一〇〇,上海:上海書店出版社,第932頁。
[6] (清)張之洞撰,范希曾補正:《書目答問補正》卷二,上海:上海古籍出版社,第82頁。
[7] 張煦侯:《通鑒學》,合肥:安徽人民出版社,第128頁。
[8] 淳熙元年(1174)李燾知瀘州進表,見(元)馬端臨:《文獻通考》卷一九三《續資治通鑒長編舉要》叙録,北京:中華書局,1986年影印本。
[9] 《進續資治通鑒長編表》,(宋)李燾:《續資治通鑒長編》卷首,北京:中華書局,1979年。
[10] 《進續資治通鑒長編表》,(宋)李燾:《續資治通鑒長編》卷首,北京:中華書局,1979年。
[11] (清)永瑢等:《四庫全書總目·<續資治通鑒長編>提要》,北京:中華書局,1965年,第424頁。
[12] (清)永瑢等:《四庫全書總目·<建炎以來繫年要録>提要》,北京:中華書局,1965年,第426頁。
[13] (宋)熊克:《重刻熊勿軒先生文集》卷一《熊竹谷文集跋》,叢書集成初編本。
[14] (宋)王應麟:《玉海》卷四七,上海、南京:上海書店出版社、江蘇古籍出版社,1987年,第902頁。按,熊克《九朝通略》一百六十八卷,今佚,四庫館臣嘗稱《永樂大典》中存其文十一卷,“首尾零落,已無端委”。(《四庫全書總目·<中興小紀>提要》,第423頁)關於此書的考述,參見劉兆祐:《<宋史·藝文志>史部佚籍考》,台北:“國立編譯館”中華叢書編審委員會,第186頁。
[15] (元)柳貫撰,柳遵傑點校:《柳貫詩文集》卷二〇《故宋迪功郎史館編校仁山先生金公行狀》,杭州:浙江古籍出版社,第410頁。
[16] (宋)金履祥:《仁山先生金文安公文集》卷三《通鑒前編序》,叢書集成新編本。
[17] (宋)金履祥:《仁山先生金文安公文集》卷三《通鑒前編後序》,叢書集成新編本。
[18] (宋)司馬光:《傳家集》卷一七《進資治通鑒表》,景印文淵閣四庫全書本。
[19] (宋)胡寅:《斐然集》卷二五,景印文淵閣四庫全書本。按,《宋史》卷二〇三《藝文二》著録“胡安國《通鑒舉要補遺》一百二十卷”(北京:中華書局,1977年,第5093頁),溢出之二十卷或爲目録、附録之類,其詳不可知。
[20] 參見(明)陳第:《世善堂藏書目録題詞》,《世善堂藏書目録》卷首,北京:書目文獻出版社,1994年。
[21] (明)陳第:《世善堂藏書目録》,馮惠民等選編:《明代書目題跋叢刊》,北京:書目文獻出版社,1994年,第822頁。
[22] (宋)韓元吉:《南澗甲乙稿》卷二一《中書舍人兼侍講直學士院崔公墓誌銘》,叢書集成初編本。按,韓元吉《南澗甲乙稿》卷九《應詔舉所知狀》又稱崔敦詩“嘗爲《資治通鑒要覽》七十卷,貫穿該洽,議論醇正”,溢出十卷,不知何故。
[23] (宋)胡榘、羅浚等纂修:《(寶慶)四明志》卷二“書版”載:“《通鑒要覽》五百五十板。”《宋元方志叢刊》,北京:中華書局,1990年。
[24] (宋)胡榘、羅浚等纂修:《(寶慶)四明志》卷一八,《宋元方志叢刊》,北京:中華書局,1990年。
[25] (宋)樓鑰:《攻媿集》卷九七《集英殿修撰致仕贈光禄大夫曾公神道碑》,叢書集成初編本。
[26] (宋)俞成:《螢雪叢説》卷一“文位元組要”條,叢書集成初編本。按,對托名司馬光的《通鑒節要》的辨僞,參見林嵩《南宋通鑒注考論》(《古代文明》2007年第1期,第77-81頁)。
[27] 《通鑒問疑》引述司馬光語。
[28] 江銘《通鑒節要序》,(明)梁夢龍:《史要編》卷四(四庫全書存目叢書本,濟南:齊魯書社,1997年)引。
[29] (明)陳霆:《兩山墨談》卷一二,續修四庫全書本,上海、北京:上海古籍出版社、綫裝書局,2000年。
[30] 按,前句易破讀爲“學書不成,去學劍,又不成”,後句易破讀爲“傳處蜀青衣,西逢吕後,從長安來”。
[31] (宋)陳長方:《唯室集》卷二《節通鑒序》,景印文淵閣四庫全書本。
[32] (宋)真德秀:《西山先生真文忠公文集》卷二九《續通鑒長編要略序》,四部叢刊初編本。
[33] 參見鄧小南《“祖宗故事”與宋代的<寶訓><聖政>——從<貞觀政要>談起》,《唐研究》第十一卷。
[34] (宋)陳傅良著,周夢江點校:《陳傅良先生文集》卷四〇,杭州:浙江大學出版社,1999年,第506頁。
[35] (清)永瑢等:《四庫全書總目·<通鑒總類>提要》,北京:中華書局,1965年,第578頁。
[36] 參見《玉海》卷四五“景德新定韻略”條(第848頁)。按,此書原本已不存,現在只能借助佚名編《附釋文互注禮部韻略》一書窺其大概。
[37] (清)永瑢等:《四庫全書總目·<通鑒紀事本末>提要》,北京:中華書局,1965年,第437頁。
[38] (宋)朱熹:《資治通鑒綱目》卷首尹起莘《發明序》,景印文淵閣四庫全書本。
[39] (宋)真德秀:《西山先生真文忠公文集》卷二七《皇朝編年舉要備要序》,四部叢刊初編本。
[40] (宋)姚勉:《雪坡舍人集》卷三八《本朝長編節要綱目序》,景印文淵閣四庫全書本。
[41] (宋)司馬光編著,(元)胡三省音注:《資治通鑒》卷六九,北京:中華書局,1997年,第2187頁。
[42] (宋)袁燮:《絜齋集》卷一三,景印文淵閣四庫全書本。
[43] 張煦侯:《通鑒學》,合肥:安徽人民出版社,1982年,第160頁。
[44] 張煦侯:《通鑒學》,合肥:安徽人民出版社,1982年,第157頁。
[45] (宋)劉克莊:《後村先生大全集》卷九七《通鑒記纂序》,四部叢刊初編本。按,范祖禹《唐鑒》、袁樞《通鑒紀事本末》、胡寅《讀史管見》今皆存,可參見。
[46] (宋)劉克莊:《後村先生大全集》卷一四九《直秘閣林公(墓誌銘)》,四部叢刊初編本。
[47] (宋)劉克莊:《後村先生大全集》卷九七《通鑒記纂序》,四部叢刊初編本。
[48] (清)永瑢等:《四庫全書總目·<資治通鑒釋文辨誤>提要》,北京:中華書局,1965年,第421頁。
[49] (清)王鳴盛著,黄曙輝點校:《十七史商榷》卷一〇〇“《通鑒》胡氏音注”條,上海:上海書店出版社,第937頁。
[50] (清)王鳴盛著,黄曙輝點校:《十七史商榷》卷一〇〇“《通鑒》胡氏音注”條,上海:上海書店出版社,第937頁。關於胡三省《資治通鑒音注》蹈襲史炤《資治通鑒釋文》的問題,參見林嵩《南宋<通鑒>注考論》。
[51] (清)錢大昕撰,吕友仁點校:《潜研堂集》卷二八《跋通鑒釋文》,上海:上海古籍出版社,1989年,第492頁。
[52] (宋)司馬光編著,(元)胡三省音注:《資治通鑒》卷二,北京:中華書局,1997年,第56頁。
[53] (宋)司馬光編著,(元)胡三省音注:《資治通鑒》卷六,北京:中華書局,1997年,第206頁。
[54] (清)永瑢等:《四庫全書總目·<通鑒地理通釋>提要》,北京:中華書局,1965年,第421頁。
[55] (宋)司馬光:《傳家集》卷一七《進資治通鑒表》,景印文淵閣四庫全書本。
[56] (宋)陳振孫著,徐小蠻、顧美華點校:《直齋書録解題》卷四《通鑒篤論》解題,上海:上海古籍出版社,1987年,第118頁。
[57] (宋)胡寅:《致堂讀史管見》卷首胡大壯《序》,四庫全書存目叢書,濟南:齊魯書社,1997年。
[58] (宋)胡寅:《致堂讀史管見》卷末劉震孫《跋》,四庫全書存目叢書,濟南:齊魯書社,1997年。
[59] (清)永瑢等:《四庫全書總目·<讀史管見>提要》北京:中華書局,1965年,第757頁。
[60] (宋)楊萬里著,辛更儒箋校:《楊萬里集箋校》卷八一《通鑒韻語序》,北京:中華書局,2007年,第3291頁。
[61] (宋)周必大:《廬陵周益國文忠公集》卷一八七《書二·黄日新》,宋集珍本叢刊,北京:綫裝書局,2004年。
[62] (宋)楊萬里著,辛更儒箋校:《楊萬里集箋校》卷九九《跋黄齊賢通鑒韻語》,北京:中華書局,2007年,第3792頁。
[63] (宋)真德秀:《西山先生真文忠公文集》卷四六《宋集英殿修撰王公墓誌銘》,四部叢刊初編本。
[64] (宋)吕祖謙:《增節標目音注精議資治通鑒》卷首元好問《序》,中華再造善本,北京:中華書局,2005年。按,吕祖謙《宋通鑒節》、《吕氏家塾通鑒節要》二書已亡佚,弋唐佐所據“吕氏《節要》”爲哪一種已不可考。
[65] 參見《增節標目音注精議資治通鑒》卷首“平陽張宅晦明軒”題記。
[66] (宋)劉克莊:《後村先生大全集》卷一〇六《(跋)方蒙仲通鑒表微》,四部叢刊初編本。
[67] (清)永瑢等:《四庫全書總目·<通鑒答問>提要》,北京:中華書局,1965年,第754頁。按,館臣疑此書爲王應麟孫僞撰,然問答體與語録體相似,此書或者是王應麟弟子記載當時問答之語而成,如《朱子語類》,刊入《玉海》時又經王氏子孫編輯,故“與應麟所著他書殊不相類”。
【作者简介】
林日波,文学博士,凤凰出版社副总编辑。
“书目文献”约稿:凡已经公开发表有关文献学、古代文史相关文章,古籍新书介绍、文史期刊目录摘要等均可。来稿敬请编辑为word格式,可以以文件夹压缩方式配图(含个人介绍),发到邮箱njt724@163.com。感谢您的支持!
![]()