李建軍
提 要:宋元時期“話本”一詞,作為説話伎藝的文本化產物,應釋為“故事傳本”,即將故事按照一定次序組織起來的相對完整的口頭或書面傳本。宋元話本存在着從口頭傳本到書面文本,從簡本到繁本,從脚本式准話本、録本式話本到擬本式話本的演進態勢;擬本式話本還會經歷從文言擬本到白話擬本的發展脈絡。脚本式准話本,指尚無話本體式特徵但有為説話伎藝而進行改編形跡的小説文本;録本式話本,指説話内容的記録加工本,從體式而言參差不齊但大都有説話伎藝痕跡;擬本式話本,乃是文人模擬説書口吻和話本體制,用文言體或者白話體編創而成的文本。從脚本到録本再到擬本,體現了話本從雛形到成型再到被模擬的演進邏輯,呈現出話本從粗糙到精緻、從民間發育到文人模擬的發展趨勢。
關鍵詞:宋元話本 形態演進 脚本式准話本 録本式話本 擬本式話本
話本作為説話伎藝的衍生品,濫觴于唐五代,興盛于宋元,流衍於明清,逐步開拓出白話小説的新天地,在中國小説史上具有重大意義。宋元話本作為話本史上承上啟下的關鍵環節,作為“小説史上的一大變遷”[1],吸引了衆多學者的目光。[2]目前學界在宋元“話本”的“所指”、宋元話本的文本形態等方面尚有争議,筆者結合敦煌文獻中的唐五代説唱文本,力圖從“源”與“流”的視角對宋元話本的文本形態演進進行新的探討。
一、宋元“話本”應釋為“故事傳本”
説話是以説為主的敍事性伎藝,屬於口傳敍事,而所“説”之“話”的文本化即形成為話本,話本則橫跨口傳敍事與書寫敍事。學界關於話本的“所指”,有多種意見。
敦煌文獻中已出現“畫本”一詞。敦煌遺書中有一篇成于唐代的講唱韓擒虎故事的文本,原本没有題名,結尾處云:“畫本既終,並無鈔略。”[3]不少學者指出此處“畫本”即為“話本”的同音借用,[4]該文的整理者將此文擬題為《韓擒虎話本》。該文結尾處的“畫本”(“話本”)顯然指故事的書面文本。宋代文獻中已正式出現“話本”一詞,耐得翁《都城紀勝》“瓦舍衆伎”條云:
凡傀儡敷演煙粉靈怪故事、鐵騎公案之類,其話本或如雜劇,或如崖詞,大抵多虚少實,如巨靈神朱姬大仙之類是也。影戲,凡影戲乃京師人初以素紙雕鏃,後用彩色裝皮為之,其話本與講史書者頗同,大抵真假相半,公忠者雕以正貌,奸邪者與之醜貌,蓋亦寓褒貶於市俗之眼戲也。[5]
吴自牧《夢粱録》“百戲伎藝”條云:
凡傀儡,敷演煙粉、靈怪、鐵騎、公案、史書歷代君臣將相故事,話本或講史,或作雜劇,或如崖詞……更有弄影戲者,元汴京初以素紙雕鏃,自後人巧工精,以羊皮雕形,用以彩色裝飾,不致損壞。杭城有賈四郎、王升、王閏卿等,熟於擺佈,立講無差。其話本與講史書者頗同,大抵真假相半,公忠者雕以正貌,奸邪者刻以醜形,蓋亦寓褒貶於其間耳。[6]
後者承襲前者而有補充完善,比前者更加詳盡明白,更便於作為討論的依據。
濫觴於上述材料的“話本”一詞應如何釋義,還有與之相關聯的另一問題,即現存宋元話本是底本、録本還是編創本,學界衆説紛紜。關於前一問題,學界目前主要有“説話人底本説”、“故事説”、“故事書説”(“故事本子説”)、“故事的口傳之本説”等説法。
“説話人底本説”源於魯迅先生。其《中國小説史略》認為:“説話之事,雖在説話人各運匠心,隨時生發,而仍有底本以作憑依,是為‘話本’。”[7]他又在《中國小説的歷史變遷》中指出:“那時操這種職業(筆者按:指‘説話’)的人,叫做‘説話人’;而且他們也有組織的團體,叫做‘雄辯社’。他們也編有一種書,以作説話時之憑依、發揮,這書名叫‘話本’。”[8]魯迅先生明確將“話本”釋為“説話人憑依的底本”。後來不斷有學者對魯迅先生的“底本説”進行修正、發展和完善。王古魯先生《話本的性質和體裁》將底本分為“原來的底本”和“文人潤飾過的底本”[9];胡士瑩先生《話本小説概論》將“話本”釋為底本,而將記録加工整理本稱為“話本小説”[10];程毅中先生《宋元小説研究》一方面認同話本是説話人的底本,另一方面又指出話本有“提綱式的簡本”和“語録式的繁本”之分,[11]實際上是將“底本”的外延擴展成了“書面文本”。王慶華先生《“話本”考》認為:
“話本”一辭在古典文獻中的意義主要有如下三點:(1)作為專有名詞,“話本”在宋元時期指“説話”、影戲、傀儡戲、戲文等伎藝的底本,明清時期引申出“伎藝的故事内容”、“通俗故事讀本”,主要用於介紹伎藝和説話人“做場”時對演出内容的説明。(2)作為社會普通用語,元明清三代一直沿用“話柄”(人們的談論物件)或“舊事”等意義。(3)雖然“話本”一辭在古典文獻中有説話人的底本之義,但古人却從未在“底本”的意義上指稱現存的“宋元話本小説”,現存的“宋元話本小説”並非當時“説話”伎藝的底本。[12]
指出“‘話本’在宋元時期指‘説話’、影戲、傀儡戲、戲文等伎藝的底本”,將“説話人的底本”延展為“伎藝的底本”。聯繫《都城紀勝》和《夢粱録》的記載,王先生的延展有合理性。另外,王先生對於“話本”明清時期引申義以及作為社會普通用語涵義的論斷,對於現存宋元話本與當時説話伎藝底本關係的論斷,都是真知灼見。
“故事説”源于日本學者增田涉先生。他於1965年發表《論“話本”一詞的定義》,認為漢語文獻中的“話本”一詞除偶爾可以解釋為“故事的材料”外,多數時候只能解釋為“故事”。[13]中國學者施蟄存、蕭欣橋、張兵等先後撰文對增田涉的觀點進行質疑,認為“故事説”難以服人,“底本説”仍然成立。[14]
“故事書説”(“故事本子説”)是我國學者在揚棄魯迅、增田涉觀點的基礎上提出的新見。周兆新先生《“話本”釋義》明確指出:“不把話本解釋成説書藝人底本,而是解釋成故事書或故事……宋元明清時代‘話本’一詞的‘話’指故事,‘本’指書本,話本即故事書,其轉義或引申義乃是故事。”[15]劉興漢先生《對“話本”理論的再審視——兼評增田涉〈論“話本”的定義〉》認為“話本”一詞雖在宋元明白話短篇小説的例句中,往往既可解作“故事”又可解作“故事書”或“故事本子”,而在有的例句中則只能解作“故事書”或“故事本子”,因此魯迅把“話本”解釋為“説話人的底本”是不錯的。劉先生進一步認為:“現存宋元話本,雖然有粗簡與詳細之别,有的或許是説話人自己編寫的底本,有的是説話的記録,還有的或許經過書會才人的加工,但它們却都可以充當説話人的底本。”[16]顯然,劉先生是把“底本”外延擴展成了“本子”,其“故事書説”(“故事本子説”)其實也是魯迅“底本説”的修正和完善。同是“故事書説”(“故事本子説”)的提出者和支持者,周先生和劉先生對“底本説”的觀點却迥然不同,前者非之,後者是之,原因在於兩者對底本的理解有嚴、寬之别。
“故事的口傳之本説”是宋常立先生在《“話本”詞義的口頭屬性》提出的新觀點。該文認為:“‘話本’一詞只用于藝人的口頭表演語境之中,‘話本’之‘話’專指‘口傳故事’,‘話本’之‘本’指師徒傳承的‘口傳之本’。‘話本’作‘口傳故事’解,體現了‘話本’一詞的伎藝性,一旦脱離伎藝表演的語境,宋人就不用‘話本’一詞而使用作為書面語的‘故事’一詞。將‘話本’理解為書面的文本,是明以後人的引申或誤讀。”[17]
筆者認為,“故事説”用明清時期的引申義覆蓋宋元時期的原始義,有以“後”概“前”之嫌疑,難以采信;“説話人底本説”和“故事書説”(“故事本子説”)僅僅將“話本”釋為書面本子,“故事的口傳之本説”又僅僅將“話本”釋為口傳本子,這些觀點可能都有以偏概全之缺失。筆者認為,可以充分吸收上述觀點的合理内核,將宋元時期的“話本”一詞釋為“故事傳本”,即將故事按照一定次序組織起來的相對完整的口頭或書面傳本。其中“話”指故事[18],“本”指傳本[19],兩者為表裏關係,“話”為“本”的“裏”(内容),“本”為“話”的“表”(載體),“話”為敘述的内容,“本”為敘述所形成的傳本。“話本”既包括故事的口頭傳本,也包括故事的書面文本;既包括故事的底本,也包括故事的録本、加工整理本乃至書會才人編創本。
按照上述釋義,宋元文獻中的“話本”一詞就可得到更為圓通的解釋。比如《夢粱録》中的“凡傀儡,敷演煙粉、靈怪、鐵騎、公案、史書歷代君臣將相故事,話本或講史,或作雜劇,或如崖詞”,此句中前半句講傀儡戲的故事内容(“敷演煙粉、靈怪、鐵騎、公案、史書歷代君臣將相故事”),後半句用“話本”一詞講傀儡戲的故事形態(“或講史,或作雜劇,或如崖詞”)。根據前後語境,此處“話本”不應釋為“故事”,而應釋為故事的表達形態和文本形態。同時,此處“話本”如釋為“底本”,雖比釋為“故事”稍好一些,但指稱範圍過於狹窄和具體,關鍵是排除了口頭文本的可能性,如此一來恐怕未必合於事實。總之,仔細推敲《夢粱録》中的這段話可以發現,將“話本”釋為“故事”或“底本”,都不是很合適。此處“話本”如果釋為“故事傳本”(既可能是口頭傳本,也可能是書面文本,其中口頭傳本的概率更大),則語意貫通。《夢粱録》還提到弄影戲,指出“其話本與講史書者頗同,大抵真假相半”,其中的“話本”釋為“故事傳本”(口頭傳本可能性更大)也更為合理。
值得注意的是,《夢粱録》這段話中的兩處“話本”,一指傀儡戲的“話本”,一指弄影戲的“話本”,而從“(傀儡)話本或講史,或作雜劇,或如崖詞”和“(弄影戲)話本與講史書者頗同”推斷,講史、雜劇、崖詞等敍事性伎藝的故事傳本大概也可稱為“話本”。這樣一來,傀儡戲、弄影戲、講史、雜劇、崖詞等敍事性伎藝的故事傳本都可稱為“話本”。因此,宋代“話本”可能是敍事性伎藝的故事傳本的通稱,既可用來指稱説話伎藝產生的口演故事的傳本,也可用來指稱傀儡戲、弄影戲、雜劇、崖詞等敍事性伎藝產生的表演故事的文本。元代鍾嗣成《録鬼簿》“陸顯之”條下注云:“汴梁人,有《好兒趙正》話本。”[20]此處“話本”解釋為“故事”肯定不通,解釋為“説話人的底本”也不好,因為陸顯之並不一定是“説話人”,其撰成的《好兒趙正》可能已不是粗糙的“底本”,而是比較成熟的故事傳本。元刻本《新編紅白蜘蛛小説》殘頁是現存最早的小説家話本的刻本,篇末有“話本説徹,權做散場”八個字,《清平山堂話本》中的宋元舊篇也有不少此類套語,如《陳巡檢梅嶺失妻記》、《簡帖和尚》、《合同文字記》等。其中的“話本”解釋為“底本”肯定不通,解釋為由“底本”之義引申出的“伎藝的故事内容”[21]雖然講得通,但也不是非常貼切。而如果將此“話本”解釋為“故事傳本”(此處應該是故事的口頭傳本),那麼“話本説徹”就是指該故事的口頭傳本已經説完,這樣一來,語意通貫,毫無滯礙。
二、文本化的肇始:脚本式准話本
關於現存宋元話本的形態分類及判定,學界的相關論述可資參考但仍有待推進。胡士瑩先生《話本小説概論》將話本分為“説話人的底本”、“供閱讀”的“話本小説”和“模擬話本而創作的”“擬話本”三種類型。[22]石昌渝先生《中國小説源流論》指出:“(‘説話’)底本也不會是今天看到的話本小説的樣子,大概只是一個故事提綱和韻文套語以及表演程式的標記。”又指出:“話本小説不是説話人的底本,而是摹擬‘説話’的書面故事。它最初是記録‘説話’加以編訂,發展下去它同時也採集民間傳聞進行編寫,還選擇些傳奇小説和筆記小説的某些作品加以改編。”[23]實際上將“説話”文本分為記載“故事提綱和韻文套語以及表演程式的標記”的“底本”、“記録‘説話’加以編訂”的“話本小説”、“採集民間傳聞進行編寫,還選擇些傳奇小説和筆記小説的某些作品加以改編”的“話本小説”三種類型,勾勒出“説話”文本從“底本”到“録本”再到“擬本”的演進歷程。美國學者韓南先生《中國白話小説史》指出:“白話文學之產生,有時是為了確切地記載某些人説的話,有時是由於口頭文學需要記録本,有時是為口頭文學創作演出的脚本……在形式上和口頭文學比較接近的白話文學,往往是口頭文學的記録本和為口頭文學創作的脚本;距離較大的,則往往是模仿的作品。”[24]韓南先生所謂的白話文學,主要指白話小説(話本小説),此處他指出白話文學(白話小説)有“為口頭文學創作的脚本”、“口頭文學的記録本”、“模仿的作品”三種形態,也道出了説話伎藝文本化從“脚本”、“録本”到“擬本”的演進脈絡。另外,于天池先生《論宋代説話伎藝的文本化》、徐大軍先生《宋元話本與説話伎藝的文本化》對此也有精當闡發。[25]
概言之,學界已大致注意到話本有“脚本”、“録本”、“擬本”的形態類型,但三者各有什麼樣的特徵,應如何區分,現存宋元話本中哪些是“脚本”,哪些是“録本”,哪些是“擬本”,學界語焉不詳。特别值得注意的是,近年有學者提出現存話本“都是作者模擬説話藝術造成的”,可以統稱為“擬説書體”[26],否認現存話本中“脚本”、“録本”的存在。針對上述問題,筆者擬借鑒唐五代説唱文本的形態特徵和屬性判定,探究宋元“説話”文本三種形態(脚本、録本、擬本)的判定標準,並對現存宋元話本進行統一的形態歸類,期望能推進相關研究。
我们首先来讨论脚本式准话本。説話藝人的脚本[27]開始時應該是口耳相傳的口頭文本,後來為了自己揣摩復習備忘或者為了師徒傳授的便利,寫下來就變成了書面文本。這種脚本式的文本往往並不具備話本的文體特徵,與後來的話本小説大相徑庭,正如石昌渝先生《中國小説源流論》所云:“‘説話’作為口頭文學,它的一個特點便是口耳相傳。説話人有一些是瞽者,他們只能靠耳聞心受,依賴不了底本,即使有底本,那底本也不會是今天看到的話本小説的樣子,大概只是一個故事提綱和韻文套語以及表演程式的標記……説話人的底本只是口頭文學的附屬物,性質仍然是口頭文學,不應與書面文學的話本小説相混淆。”[28]
周兆新先生《“話本”釋義》考察了近現代説書藝人的師徒傳授,指出:“説書藝人主要用口傳心授的方法帶徒弟……師傅也往往把自己的秘本傳給徒弟。如果我們認為説書藝人有底本,那麼這種秘本就是底本。秘本的内容大致包括兩部分。一是某一書目的故事梗概,二是常用的詩詞賦贊或其他參考資料。北方評書的秘本又叫梁子,就是提綱的意思。”[29]“説書藝人主要用口傳心授的方法帶徒弟”,説明師徒間主要是口頭文本的傳承。“師傅也往往把自己的秘本傳給徒弟”,説明此時師傅也可將口頭文本的底本書面化,形成為“秘本”。“秘本的内容大致包括兩部分:一是某一書目的故事梗概,二是常用的詩詞賦贊或其他參考資料”,説明書面化的脚本内容簡單,主要是故事梗概和參考資料。近現代説書是唐宋説話的裔脈,其師徒傳授之法大致應該古今相通。唐宋説話藝人的師徒傳授可能也大致如此,主要是口頭文本的傳授,同時輔以書面化脚本的傳授。這種書面化脚本往往只有一個故事輪廓和一些相關資料,而且這個脚本還可能是用文言記載的,至於細節講論處、敷演處,全靠説話人臨場發揮、妙舌生花。
(一)唐五代説唱脚本形態的啟示
唐五代的轉變、説話等説唱伎藝,在敦煌卷子中有脚本留存,管窺這些説唱脚本的文體形態,有助於判定宋元説話脚本。
敦煌變文《前漢劉家太子傳》(《劉家太子變》),今存四個寫本,見伯3645、斯5547、伯4692、伯4051。其中伯3645首尾完具,前題《前漢劉家太子傳》,後題《劉家太子變》一卷;斯5547殘存開端部分,有前題《前漢劉家太子傳》;伯4692殘存開端部分,前題亦殘,但據殘存筆劃,可能亦為《前漢劉家太子傳》;伯4051則首尾殘缺,僅存文本中間部分,但保存了正文之後所附録東方朔故事的部分内容。該文被録入王重民《敦煌變文集》,黃征、張涌泉先生《敦煌變文校注》,皆題名為《前漢劉家太子傳》。頗為奇特的是,該文在前漢劉家太子故事後,又附録了均用文言散體形式書寫的漢武帝會見西王母而與東方朔相嘲之事、宋玉與求仕者互相詰難之事、燕昭王讀鄭簡公誤書之“舉燭”二字而使燕國大治之事、漢哀帝納諫屏除男色之事。《前漢劉家太子傳》的五個故事均用文言散體敍述,正文故事稍微詳細一點,後面所附四個故事非常簡略,五個故事都無散韻交替現象,並且也無與圖畫(變相)關聯的辭句,這樣的文本並不具備變文通常的文體特徵,那麼為何該文結束處會有“《劉家太子變》一卷”的後題呢?實際上,正如程毅中先生所云,該文僅是“資料本”,是為藝人説唱(“轉變”)準備的“提綱”或者“摘要”,[30]只不過程先生不認為五個故事有聯繫。其實,這五則故事按金文京先生之論,[31]是有内在聯繫的,這些文言散體的故事彙聚一文,應該是為藝人“轉變”提供的脚本。
敦煌變文《祇園因由記》應該也是説唱伎藝的脚本。該文有兩種寫本:伯2344,無標題;伯3784,文尾題《祇園因由記》(另有學者認為是“祇園圖記”)[32]。季羨林先生主編《敦煌學大辭典》該詞條云:“唐代話本……或定名《祇園圖記》,為配合圖卷之説明文字。”[33]“因由記”即“因緣記”,與“緣”、“緣起”、“因緣變”等文體異名同實,乃是唐代講述佛本生、本行故事,宣傳因緣果報思想的文體,與變文大同小異,都是韻散交替、説唱結合。敦煌卷子中的《悉達太子修道因緣》、《難陀出家緣起》、《頻婆娑羅王后宫綵女功德意供養塔生天因緣變》、《歡喜國王緣》、《金剛醜女因緣》、《四獸因緣》等,都與變文體式殊途同歸。但《祇園因由記》雖有“因由記”之名,但僅有散體敍事,並無韻文唱詞,與變文體式相去甚遠,而與傳統的志怪小説頗為類似,故有學者將其歸入志怪小説,[34]也有學者因其散説體式而歸入話本,如《敦煌學大辭典》和王小盾先生《敦煌文學與唐代講唱藝術》[35]。實際上,考慮到該文與《祇園圖》圖文對應之關係,將其視為因緣記脚本可能更為妥帖。
敦煌小説《黃仕強傳》可能也是説唱伎藝的脚本。該文大體上用唐代的口語寫成,也有少量的文言句式和文言辭彙,同時運用散體形式敍述黃仕強入冥故事,全篇没有説話人口吻,没有入話、散場詩等話本特有標識,也没有“只見”、“但見”、“正是”等話本常用套語,在文體形式上與話本小説相去甚遠,倒是與志怪小説若合符契。學界有將其歸入志怪小説者,如張涌泉先生主編《敦煌小説合集》,也有將其歸入話本者,如王小盾先生《敦煌文學與唐代講唱藝術》。筆者認為,《黃仕強傳》從其“體”上看,確實是志怪小説,但從其“用”上看,作為“宗教宣傳品”,作為“俗講法師為吸引聽衆而在講經之前作為入話而講的一個故事”[36],較大可能是“説話”的脚本。這樣一來,基於不同的角度(文體形式、文本用途)可以將其歸入不同的文體(志怪、話本),這正是説唱伎藝脚本在文體歸類時的普遍情況。
上面考察了敦煌卷子中的《前漢劉家太子傳》、《祇園因由記》和《黃仕強傳》三篇文章,它們分别是轉變、説因緣、説話的脚本,却並不具備變文、因緣、話本的文體特徵。它們或用文言,或用當時口語的散體來敍事,接近于傳統小説。值得注意的是,它們都有關聯證據(《前漢劉家太子傳》有尾題“劉家太子變”、《祇園因由記》與《祇園圖》變相有圖文對應關係、《黃仕強傳》抄於佛經之前為宣教品)指向某種特定的説唱伎藝,並且都有一定形式的文本改編(《前漢劉家太子傳》的故事主從彙聚、《祇園因由記》與《黃仕強傳》的語言俗化)以契合相應説唱伎藝,故而可以確定為相應説唱伎藝的脚本。進而論之,上述三個文本因尚不具備變文、因緣、話本的文體特徵,但又與之密切關聯,故而可以視為脚本式的准變文、准因緣記、准話本。
實際上,在確定某個文本為某種説唱伎藝脚本時,應有關聯證據和文本改編形態支撐,切不可亂點鴛鴦譜、隨意擴大化,將一些傳統的志怪小説、傳奇小説確認為説唱伎藝文本。因為理論上所有的傳統小説文本都可以成為説唱伎藝的資料來源,那麼這些文本都可能是説唱伎藝的脚本,這樣的“脚本”概念就失去了意義。因此,關聯證據和文本改編形態支撐不可或缺,這是某個文本關聯於某種伎藝的識别碼。
(二)宋元脚本式准話本的判定
宋元説唱繼承了唐五代説唱,兩者在伎藝的表演形式和文本化方面一脈相承。敦煌卷子裏唐五代説唱文本的判定原則,也同樣適用于宋元包括話本在内的説唱文本的判定。
皇都風月主人所編《緑窗新話》,選録、改編群書中的風月故事並以類相從,運用淺俗文言敍事,有着鮮明的取悦市民、滿足市民情色偏好乃至穢褻心理的傾向,應該是為説話藝人提供“梁子”(故事綱要)的資料類編。該書的154篇故事,基本没有説話人口吻和話本標識,從外在體式上考察就是傳統的文言小説。但該書命名“緑窗新話”就已經顯示與説話的密切關聯,而且文本改編有鮮明的淺俗化傾向、市民化情趣,並吸收採納説書場對故事的演繹,這些都強烈地顯示出該書作為説話梁子類編的文本性質。從關聯證據(“緑窗新話”之命名)和文本改編形態支撐(説話“梁子”類編)兩方面考察,該書可謂説話的脚本,書中的154篇故事可謂脚本式的准話本。
羅燁所編《醉翁談録》,分舌耕敘引、私情公案、煙粉歡合等二十類,除“舌耕敘引”為通論“小説伎藝”外,其餘十九類則是分類輯録前人筆記、傳奇小説以及詩詞雜俎中有趣的詩文、笑話、判詞等,有明顯的市民化情趣和娛樂化趨向。特别值得注意的是,該書根據小説、説唱、戲曲文本改編而成的23篇傳奇,充溢濃郁的市民情趣、鮮活的市人形象、大量的人物對話、普泛的心理描寫和俚俗的市井言語,雖無非常明顯的説話人口吻和話本標識,但與話本的精神氣質已無二致。同時,該書開篇的“舌耕敘引”系統論述了“説話”的源流、功用、名目以及説話人的才學、技法、造詣等,乃是關於説話伎藝的綱領性文獻。從關聯證據(該書卷首“舌耕敘引”之論“説話”)和文本改編形態支撐(説話資料類編)兩方面考察,該書可謂説話的脚本。書中的23篇傳奇可謂脚本式的准話本,而書中的笑話、判詞、詩歌等雖然也是説話參考資料,可以用於故事講述中的穿插和引用[37],但一般只能作為講述的輔助材料,不能作為故事的主幹材料,不宜稱為准話本,畢竟准話本也要初具故事文本的雛形。
另外,《東坡居士佛印禪師語録問答》用文言記載蘇軾、佛印鬥嘴互嘲故事二十余則,長者四五百字,短者百餘字,據學者研究,可能屬於賓主問答、“參堂請話”性質的“説參請”文本[38]。這些故事大都簡明扼要,具有提綱性質,也可視為脚本式的准話本。
宋代説話的脚本,開始時應該是藝人自己編撰的。徐夢莘《三朝北盟會編》記載:
綱善小説,上喜聽之。綱思得新事編小説,乃令祥具説青自聚衆已後蹤跡,並其徒黨忠詐及強弱戰鬥之將,本末甚詳,編綴次序,侍上則説之。[39]
宋高宗内侍綱“思得新事編小説”,於是將從趙祥處聽來的邵青故事“編綴次序”。此處“編綴”應該不僅是編綴口頭文本,更有可能是編綴書面文本,但不管是口頭的、還是書面的文本,都是其準備向宋高宗進行“小説”表演的脚本。這條記載清晰地呈現了藝人自己編綴脚本的過程。宋代説話的脚本,後來隨着該伎藝的繁榮和書會的出現,可能逐漸轉向由才人代為編撰,《緑窗新話》和《醉翁談録》可能就是書會才人所編。
另外,宋人小説中,孫斧所編《青瑣高議》和李獻民所編《雲齋廣録》,書中不少傳奇有明顯的世俗化傾向,並且不少篇目與説話名目可能有對應關係,因此有些學者推測兩書中的傳奇可能也是説話的脚本[40]。筆者認為,兩書並不具備如《緑窗新話》、《醉翁談録》那樣與説話直接關聯的明顯證據,雖然兩書中也有部分文本改編可能導向説話,但還是不宜視為説話的脚本。如果《青瑣高議》、《雲齋廣録》可以視為説話脚本,那麼《夷堅志》是否也要視為説話脚本呢?《醉翁談録》“舌耕敘引”中有“《夷堅志》無有不覽”的清晰記載,而且《夷堅志》中也有不少篇目與説話名目相對應。如果這樣認定的話,“説話脚本”的外延就會過於氾濫,該術語就失去了特定的意義。因此,筆者將《緑窗新話》和《醉翁談録》判為説話脚本,將兩書中尚無話本文體特徵的文言小説視為脚本式准話本,正是為了凸顯“脚本”之於“説話”的直接關聯和特定涵義。實際上,學界已經有人認識到兩書的説話脚本性質,如王秋桂先生云:“宋元人説書如有底本,形式當較似《醉翁談録》或其所引的《緑窗新話》,而不是我們目前所見的‘三言’或‘六十家小説’中的作品。”[41]此論可謂有見。
三、文本化的演進:録本式話本
説話伎藝文本化的演進,則是出現了録本式話本。所謂“録本”,未必是對説話内容的直接記録、完整記録和忠實記録,多數情況下是對説話内容的刪略、增飾、加工、改寫,是將説話伎藝案頭化、口傳敍事書面化的結果。我們今天所讀到的話本,大多是録本——經過不同程度加工整理過的録本。録本的出現,可以將説話的口頭文本轉化為書面文本,便於案頭閱讀和廣泛傳播,應該是觀衆的需求和市場的推動。從事此項工作的,既可能是“説話”中人(説話藝人和書會才人等),也可能是書賈。
(一)唐五代説唱録本形態的啟示
那麼,録本式話本的形態特徵是怎樣的呢?我們可以從唐五代説唱伎藝的類似文本中得到啟發。
學界已經研究證明,敦煌文獻中的説唱文學作品大部分都不會是藝人説唱的脚本,而是口頭文學演出的録本,這些録本應該是為了案頭閱讀而加工整理、輾轉傳鈔的。陸永峰先生《敦煌變文研究》指出:“從變文文本的形態來看,它們作為變文演出的記録,即録本的可能性較大……口頭敍述的文本由於其臨場發揮的隨機性,使得每一次的記録文本都會呈不同的文字形態……這種不同的抄本而為同一作品的事實,表明着變文已經進入案頭閱讀階段。”[42]梅維恒先生《變文的形式特徵》則通過考察變文圖像與文字的配合關係,指出變文文本主要是為了閱讀而非演出目的而製作的,變文文本並非演出的底本。[43]實際上,不僅現存唐五代變文以録本為主,現存唐五代話本、詞文、講經文,也以録本為主。
唐五代説唱伎藝的録本式文本,與脚本式文本相比,都有多少不一、深淺不等的説唱印記,與此相關,這些録本式文本在體式的完備性方面參差不齊。另外,這些録本式文本在語體方面五花八門,或通篇俚俗的口語,或全用典雅的文言,或文白夾雜、雅俗混溶。
我們先看語體方面的複雜情形。敦煌卷子中的唐五代説唱文本,有口語為主、非常俚俗者。典型者如《韓擒虎話本》,該篇以散體形式,講説隋朝名將韓擒虎率軍滅陳、威服大夏單于、死為陰司之主的傳奇故事。該篇的口語色彩非常鮮明,不僅人物對話全用口語,即使敍事語言也多為淺俗之語,如開篇所云“會昌既臨朝之日,不有三寶,毀坼迦藍,感得海内僧尼,盡總還俗回避”,保留着較濃的説書場氣息。該篇的説書人口吻在在皆是,如“説其中有一僧名號法華和尚”、“説此膏未到頂門,一事也無,才到腦蓋骨上,一似佛手撚却”、又如“説者酒未飲之時一事無,才到口中,腦烈(裂)身死”;該篇也基本具備入話、散場詩等話本首尾標識。因此,該篇可謂以口語為主、體式基本完備的話本。與《韓擒虎話本》相似,轉變文本《漢將王陵變》也是語體俚俗、體式完備。《漢將王陵變》韻散相間,散體敍事保留了很濃的口語色彩,韻文唱詞也非常俚俗。同時,該篇在開篇不久,便有“[從此]一鋪,便是變初”字樣,後題又作“漢八年楚滅漢興王陵變一鋪”,正文散韻轉換處,一般都有“……處,謹為陳説”或“而為轉説”、“若為陳説”、“遂為陳説”等標識。如此清晰的説唱印記,説明其不可能是脚本,而只能是録本,而從其鮮明的口語色彩還可知其尚未經過文人深度加工,還帶着酣暢的變場氣息。另外,詞文《捉季布傳文》也是語體俚俗、體式完備。該篇前題“大漢三年楚將季布罵陣漢王羞恥群臣拔馬收軍詞文”,後題“大漢三年季布罵陣詞文一卷”,通篇用七言詩體,一韻到底,語詞淺白,聲口畢現。
敦煌卷子中的唐五代説唱文本,也有文言為主,非常典雅者。典型者如《長興四年中興殿應聖節講經文》(下簡稱《講經文》),該篇是五代時後唐明宗李嗣源長興四年(公元933年),僧人在宫内中興殿為明宗誕日“應聖節”舉辦的“仁王會”上,講經頌聖内容的整理加工。《講經文》結構相當精巧、語言極其華美,文學造詣非常人所及,應是在講經文原稿基礎上經過了文學大才的深度加工。[44]與《講經文》相似,《伍子胥變文》也應是經過文人深度加工的説唱文本。該篇講唱兼備,韻散結合。散體敍事之語是典雅的文言,韻體唱詞也比較文雅,遣詞用字頗見功力。從語體風格管窺,《伍子胥變文》不會是説唱的脚本,也不會是普通的録本,而是文人對民間性的説唱文本進行深度加工而成的案頭讀物。[45]
敦煌卷子中的唐五代説唱文本,更多的是文白夾雜、雅俗交錯,既留存説唱文學的口語烙印,又折射出案頭文學的加工痕跡。典型者如《廬山遠公話》,篇中有大量的説書人口吻和口語烙印,又有非常典雅的書面語表達。另外,該篇話本體式完備,題目即表明文乃“話”之體,入話、散場詩等話本首尾標識基本具備,“且見”、“争得知”等話本常用套語也有多處,可見該篇是非常典型的話本。與《廬山遠公話》相似,《王昭君變文》、《李陵變文》等也是亦文亦白、亦雅亦俗。
唐五代説唱伎藝的録本式文本,在體式的完備性方面參差不齊,只有少數文本能夠完全具備相應文體的主要特徵,其餘的多數文本都有缺項,與相應文體在似與不似之間。
比如變文,敦煌卷子中真正具備散韻相間、講唱結合、關聯變相並有提示語等特徵的文本,除《漢將王陵變》、《八相變》等篇章外,其餘原題或擬題為“變”、“變文”的文本名實大多不盡相符。最典型者當屬《舜子變》,雖題為“變”、“變文”,却不具備明顯的説唱相間以及“若為陳説”、“道何言語”等關聯變相之提示語等體制特徵,但該篇前面部分以六言韻語為主體,仍有變文的説唱痕跡,後面部分則可能經過文人的加工改寫,變得不似變文了。
又如話本,除《廬山遠公話》、《韓擒虎話本》外,《葉淨能詩》、《唐太宗入冥記》雖被不少學者歸為唐代話本,但這兩個文本的話本特徵並不明顯。《葉淨能詩》除文末有三十余句韻語(主要為四言,間有五言、六言、七言)外,通篇以俗文散體敍事。同時,該篇因前文殘缺無從窺見其有無“入話”類文字,末尾之韻語是否相當於散場詩亦難斷定,同時該篇亦無“只見”、“但見”、“正是”等話本常用套語,因而該篇與典型的話本並不相侔。但該篇有些段落亦有説話人口吻,如敘葉淨能整治野狐魅人之事,將其與記載此事的志怪小説相比,感覺確實有説書人視角在場景之間移動。與《葉淨能詩》相仿,《唐太宗入冥記》的話本特徵也不明顯,但也有一些地方能顯示出説書場氣息,如文中多處用“心口思維”引起心理描寫,又如太宗來到閻羅殿被喝拜舞時,文云“皇帝未喝之時由(猶)校可,亦(一)見被喝,便即□(高)聲而言”[46],此處文字就透露出説書人聲音。
綜上所述,唐五代説唱伎藝的録本式文本,從語體而言,有文有白,還有文白夾雜者;從體式而言,少數文本齊備相應文體之主要特徵,多數文本都有缺項,與相應文體在似與不似之間,但或多或少還是會有一些説唱痕跡和文體特徵,這是録本式文本區别于脚本式文本的界標。唐五代説唱伎藝的録本式文本,語體的文白程度和體式的完備程度,千差萬别,正體現出記録加工的多樣性和豐富性。
(二)宋元録本式話本的甄别判定
宋元説話作為唐五代説唱伎藝的裔脈,在文本化方面,兩者異曲同工。唐五代説唱伎藝録本式文本在語體、體式上的多樣性和豐富性,在宋元話本中有同樣的體現。
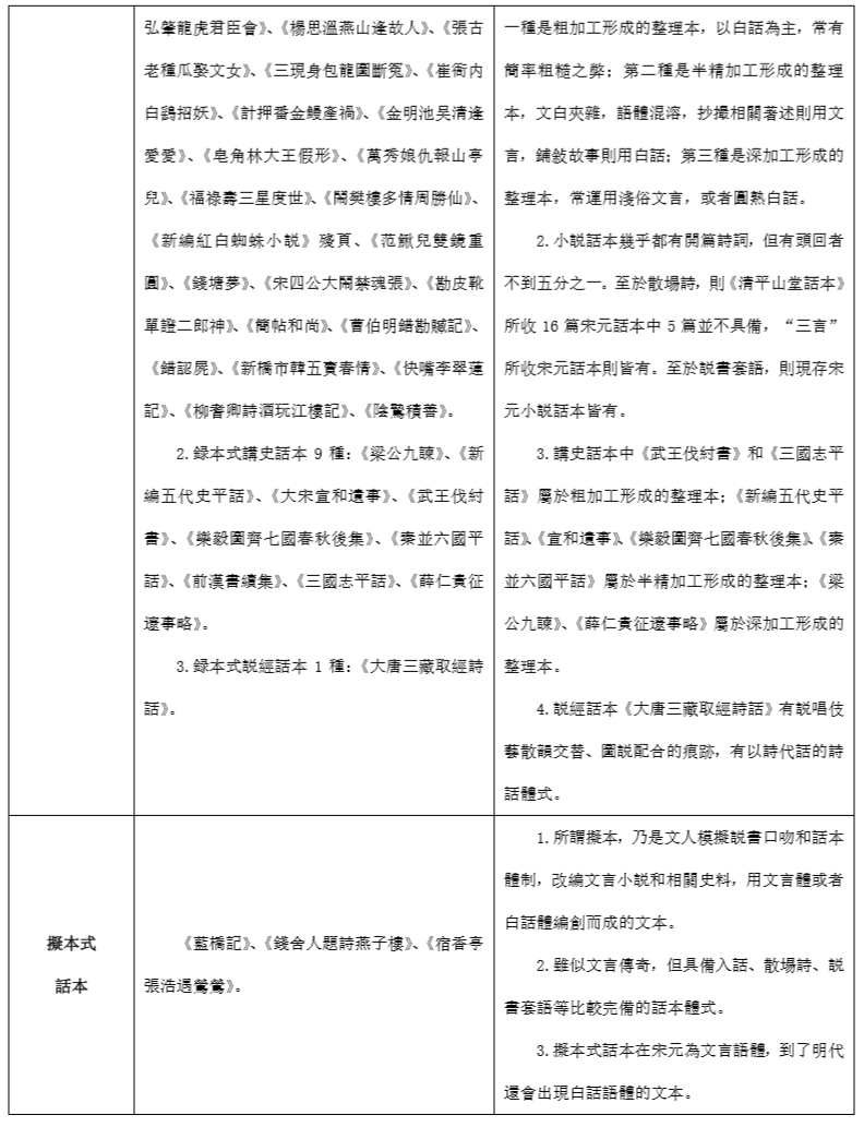
參照唐五代説唱伎藝録本式文本的判定標準(語體上可文可白,體式上可齊備可缺項、但一定要有一些説唱痕跡和文體特徵),現存55種宋元話本中除《藍橋記》、《錢舍人題詩燕子樓》、《宿香亭張浩遇鶯鶯》等3種屬於擬本式文本外,其餘52種皆可歸入録本式文本。
從語體上考察,現存52種宋元録本式話本中,有40餘種是白話體。當然也有極少數文言體話本,如學界一般歸入講史話本的《梁公九諫》。該篇淵源于《梁公九諫詞》,原來應該是一篇詞文,通篇唱詞或者講唱結合,後來的文本整理者刪“韻”存“散”,抑或轉“韻”為“散”,於是就只剩下了散體。同時,原文的語言可能如《季布罵陣詞文》一樣為比較俚俗的白話,文本整理者應該進行了語言的轉化,於是就變成了今本比較雅致的文言。
宋元録本式話本中還有文白夾雜者。如《清平山堂話本》中的《刎頸鴛鴦會》,正文用白話敘杭州女子蔣淑珍犯淫被戮之事,頭回則採用唐代皇甫枚傳奇《非煙傳》故事。仔細對讀該頭回與《非煙傳》,可以發現宋人雖有多處改動,力圖使唐傳奇的典雅文言淺俗化,但仍保持了文言體式。如此一來,頭回的“文”與正文的“白”形成鮮明對照,在語體上顯得很不統一。這樣的文本不排除整理者在整理“正話”時另配“頭回”的可能,所以會造成今本“正話”與“頭回”的語體差異。與《刎頸鴛鴦會》情況相似,《熊龍峰刊小説四種》中的《張生彩鸞燈傳》也是“正話”與“頭回”語體歧異。該篇正文用白話敘張舜美與劉素香一對有情人破鏡重圓故事,頭回則基本採用文言敍述張生與懸掛鴛鴦燈的車中女子遇合故事,該文本也不排除整理者在整理“正話”時另配“頭回”的可能。
1.宋元録本式小説話本
從體式上考察,現存42篇宋元録本式小説話本,在擬名方式、入話程式、散場形式、説書套語運用、韻語運用等方面參差不齊。
就擬名方式而言,《清平山堂話本》收録的16篇録本式宋元話本[47],《熊龍峰刊小説四種》收録的2篇宋元話本(《蘇長公章台柳傳》、《張生彩鸞燈傳》),基本都以“傳”、“記”擬名,名稱多簡短,未必文雅,也未必能概括主要情節,這與唐五代話本(《廬山遠公話》、《韓擒虎話本》、《葉淨能詩》)的擬名方式相合。實際上,清平山堂所刊殘本《梅杏争春》題目亦簡短,元刊殘本《紅白蜘蛛》題目亦簡短,“三言”中所載宋話本的舊名(《碾玉觀音》、《西山一窟鬼》、《錯斬崔寧》、《定州三怪》、《金鰻記》)也簡短,對照《醉翁談録》所録宋代小説名目,上述話本名稱可能更符合宋元話本題目的原貌。這種擬名方式,反映出上述話本尚未經過文人深度加工時的粗樸面貌。
就話本開篇程式即“入話”[48]而言,《清平山堂話本》收録的宋元話本比“三言”收録的宋元話本,更為簡率,可能也更接近原貌。《清平山堂話本》收録的16篇録本式宋元話本中,開篇詩詞16篇都有,開篇詩詞與頭回或者正話之間過渡性的引言則只有4篇(《西湖三塔記》、《洛陽三怪記》、《刎頸鴛鴦會》、《花燈轎蓮女成佛記》)具備,頭回則只有《刎頸鴛鴦會》1篇具備。“三言”收録的21篇録本式宋元話本中[49],開篇詩詞21篇都有,引言則14篇具備,頭回則9篇具備。兩相比較,“三言”中的宋話本具備引言和頭回的篇目比例更高。
由上可知,現存42篇宋元録本式小説話本的入話情況千差萬别。真正齊備開篇詩詞、引言、頭回三部分的只有8篇,不到總數的五分之一。同時,42篇裏有18篇(占五分之二)的入話只有開篇詩詞,不僅没有頭回,而且没有引言。另外,現存宋元録本式小説話本雖然基本都有開篇詩詞(除《梅杏争春》、《紅白蜘蛛》前面殘缺,無從知曉其入話情況外,42篇中其餘40篇皆有開篇詩詞),但這些詩詞有少數與正話聯繫並不密切,如《碾玉觀音》、《西山一窟鬼》的開篇詩詞,這些都反映出宋元録本式小説話本的入話並未形成嚴格的範式。
值得注意的是,有學者對宋代小説中“入話”是否存在提出了質疑。于天池先生《論宋代小説伎藝的文本形態》認為,《醉翁談録》中的“小説引子”和“小説開闢”是小説伎藝的通用致語,完全可以履行入話功能,另外簡短而獨立的掌故等内容也可充任入話,故而宋代小説伎藝和話本没有必要再配入話。[50]
筆者認為,于先生關於致語可以充當入話的觀點很有創見,但絶對化以後就會走向偏頗。宋代小説伎藝可能會有通用致語,如《醉翁談録》中的“小説引子”之類,這種情況正如唐五代俗講、轉變到了一定階段會形成通用押座文一樣。唐五代的通用押座文與講經文、變文在内容上不一定緊密聯繫,正如宋代的小説致語或其他形式的入話與小説正話不一定息息相關。我們從現存宋元話本中可以發現端倪。《計押番金鰻產禍》敘計押番家因食金鰻而遭禍之事,開篇詩詞云:“終日昏昏醉夢間,忽聞春盡強登山。因過竹院逢僧話,又得浮生半日閑。”然後直接進入正話,連引言也没有,實在看不出該詩與正話有何聯繫。這種開篇詩詞可能就是通用性質的入話。
我們承認宋元話本中可能存在通用性質的入話,也要承認宋元話本中更多的可能還是非通用性質的入話。現存唐五代話本《廬山遠公話》的開篇部分“蓋聞王法蕩蕩,佛教巍巍;王法無私,佛行平等;王留政教,佛演真宗。皆是十二部尊經,總是釋迦梁津。如來滅度之後,衆聖潛形於像法中”[51],褒揚佛法、闡明“衆聖潛形於像法中”中的情形,以引入高僧慧遠弘法事蹟,有“入話”功能。該“入話”與正話的聯繫還是頗為緊密的。又如《韓擒虎話本》正話敘韓擒虎滅陳、禦番的傳奇故事,開篇却用大量篇幅敘隋文帝楊堅的故事,有學者認為“頗似後來宋元話本中的入話或頭回”[52]。楊堅故事的敷演(入話)為韓擒虎故事的鋪陳(正話)奠定了時代語境,該入話與正話的聯繫也是非常緊密的。《廬山遠公話》與《韓擒虎話本》中的開篇與正話緊密聯繫,説明唐五代話本就已存在非通用性質的入話。現存宋話本中的入話除少數開篇詩詞與正話聯繫鬆散外,大多還是與正話息息相關,特别是有頭回者,其入話更是與正話形成意味深長的對照,這些入話都是非通用性質的開篇。宋代小説伎藝,高度繁榮,應該既發展出通用性質的致語,也發展出非通用性質的入話。宋元小説話本作為小説伎藝的文本化,雖然入話情況千差萬别,尚未形成嚴格範式,但大致都具備入話這一體式特徵。
就收篇形式而言,現存宋元録本式小説話本也是不盡相同。《清平山堂話本》收録的16篇宋元録本式小説話本中,具備散場詩者有10篇;另有5篇並無散場詩,其中《洛陽三怪記》篇末以“話名叫做《洛陽三怪記》”收束,《陳巡檢梅嶺失妻記》用“正是:雖為翰府名談,編作今時佳話”、“話本説徹,權作散場”收束,《五戒禪師私紅蓮記》用“雖為翰府名談,編入《太平廣記》”收束,《花燈轎蓮女成佛記》和《董永遇仙傳》則自然收尾,無其他散場標識;還有1篇《風月瑞仙亭》後面部分殘缺,無從知其收篇情形。另外,元刊本殘頁《新編紅白蜘蛛小説》用兩句七言詩作為散場詩,篇末又有“話本説徹,權作散場”。這些篇章與“三言”中的宋元話本相比,文人改動更少,更為接近原貌。從上述篇章的收篇形式來看,“話本説徹,權(且)作散場”出現4次,可能是當時説書場的散場套語。至於散場詩,則在有無之間,可能並未形成嚴格的散場程式。“三言”中的宋元話本基本都有概括評論式的散場詩,應該經過了後來文人的加工,並不一定是宋元話本的原貌。
就説書套語運用而言,宋元録本式小説話本在這方面大體一致。這些話本大多用“話説”開啟故事,用“且説”、“却説”、“再説”、“話分兩頭”等引起情節轉換;用“但見”、“只見”、“怎見得”等引起場景描繪,用“生得”、“怎生打扮”、“生得如何”等引起人物描繪;用“正是”、“有詩為證”、“有詞為證”、“真個是”、“端的是”、“果謂是”等引起偶句韻語。就韻語運用而言,宋元録本式小説話本在這方面也如出一轍,文中往往有大量的詩詞、俗語、諺語、賦贊、偶句等,而且有些偶句韻語出現于多種文本中,變成了程式化的套語。如形容事態危急,常用“分開八片頂陽骨,傾下半桶冰雪水”;敘男女酒後交歡,多用“春為花博士,酒是色媒人”;敘女郎言語,多用“啟一點朱唇,露兩行碎玉,説出數句言語來”。這些套語的大量形成,正體現出口頭文學的程式化特色。
2.宋元録本式講史、説經話本
《梁公九諫》、《新編五代史平話》、《大宋宣和遺事》、《武王伐紂書》、《樂毅圖齊七國春秋後集》、《秦並六國平話》、《前漢書平話續集》、《三國志平話》、《薛仁貴征遼事略》,學界一般歸入宋元講史話本。這9種都是録本,都有鮮明的説書痕跡,應該都是依據説話内容並參照相關著述記載,加工整理而成,只是加工的程度有所差異。
第一種是粗加工形成的整理本,以白話為主,有簡率粗糙之弊,如《武王伐紂書》和《三國志平話》。《武王伐紂書》三卷,前有開場詩,後有散場詩,又有大量的説書套語,如卷上開篇云“話説殷湯王姓子”,卷中開篇云“話説冷淡處持過”。運用淺俗白話敍事,“誠為俚拙之至……且所演雖粗,而有時亦至活潑,富有民間傳説之俶詭趣味”[53],當是較早的録本式講史話本,尚未經過正統文人的精心潤飾。《三國志平話》三卷,前有開場詩,繼以頭回,後有散場詩,文中多處運用“話分兩説”、“話分兩頭”、“却説”、“説起”、“後説”、“又説”等説書套語。多取里巷傳聞,語體則為白話,文詞簡率俚俗,正如論者所言:“作者師承白話,未見史傳正文,每以同音習見之字通用之;省俗形近,傳録訛訛,又複雜出其間,坊賈據以入梓,難可校訂。蓋出自江湖小説人師徒相傳之脚本,開卷則市井能諳,入耳則婦豎咸曉,乃後世通俗演義之嚆矢,當日士夫所不屑寓目者也。”[54]
第二種是半精加工形成的整理本,文白夾雜,語體混溶,抄撮相關著述則用文言,鋪敍故事則用白話,如《新編五代史平話》、《宣和遺事》、《樂毅圖齊七國春秋後集》、《秦並六國平話》。《新編五代史平話》包括《梁史平話》、《唐史平話》、《晉史平話》、《漢史平話》、《周史平話》五種,每種各兩卷,總共十卷,今存八卷。這八卷基本上都是以開場詩開卷、散場詩終卷,文中有大量的説書套語、韻語和説書人評論。《新編五代史平話》中,分别置於《梁史平話》等的開頭,主要敍述黃巢、朱溫、石敬瑭、劉知遠、郭威等主要角色的出身、發跡的部分,大多用流暢的白話敍述故事,可能是藝人口演内容的記録加工。除此之外,書中還有大量來自《資治通鑒》和《續資治通鑒長編》等史書的資料摘抄,或者是經過簡單的文白轉換,或者是徑直使用文言原文。該書雖文白夾雜、語體混溶,但從體式而言無疑是標準的講史話本。
《宣和遺事》有兩卷本和四卷本系統,前者應為原本。兩卷本中,前卷開篇有入話詩隱含全篇旨趣,又有入話講“歷代君王荒淫之失”,然後進入正話敘徽宗失政,終篇以呂省元《宣和講篇》評論宣和過失;後卷開篇亦有入話詩,終篇引用劉克莊詠史詩散場。《宣和遺事》的混合體性質更為明顯。按照魯迅先生《中國小説史略》對於該書的十節分法,其第一、第四、第五、第六、第七節基本上是“語體”和“白話體”,可能是藝人口演内容的記録整理;而第二、第三、第八、第九、第十節基本上是文言體,雜抄群書而成,缺乏熔鑄。文中亦有大量的説書套語、韻語和説書人評論,從體式而言無疑也是標準的講史話本。
《樂毅圖齊七國春秋後集》三卷,前有開場詩,後有散場詩,文中有大量的“話説”、“却説”、“且説”等説書套語。又文白夾雜,“謹按史書”之際,多照抄相關典籍的文字,語體為文言,“誇此功名”之際,則多採傳説,虚構生發,神怪色彩濃厚,語體為白話。《秦並六國平話》三卷,前有開場詩,繼以頭回,後有説書人評論,結以散場詩。文中多處運用“話説”等説書套語,在頭回之後又有“這頭回且説個大略,詳細根源,後回便見”的表述,可見其説書人口吻。又文白夾雜,引用著述之際,大段照抄,語體為文言,鋪敍故事之際,亦真亦誕,語體常為白話。《前漢書平話續集》三卷,前有開場詩,後無散場詩,文中多處運用“話分兩頭”、“却説”等説書套語;亦真亦誕,文白夾雜,抄録史籍之際,語體為文言,鋪敍故事之際,語體則或為白話,或為淺俗文言。
第三種是深加工形成的整理本,常運用淺俗文言,如《梁公九諫》、《薛仁貴征遼事略》。《梁公九諫》雖以文言敍事,經過文人的深度加工,已無入話、散場詩等體式特徵,但仍留存了民間文學和口傳敍事的印記。九諫中前八諫的末尾都是“東宫之位,合立廬陵王為儲君;若立武三思,終當不得”的類似語句,這顯然是民間説唱強化主題、不厭其重的套路。另外,該篇中“不經旬日”、“鞍不離馬背,甲不離將身”等語句也是民間説唱常用的套語。《薛仁貴征遼事略》乃是長篇講史話本,前有開場詩,後有散場詩,文中多處運用“話説”、“却説”等説書套語;語體上則是文白夾雜、半文半白,文辭有時古樸簡率,有時又典雅精細,呈現出多樣的風貌。
《大唐三藏取經詩話》,學界一般認為是宋元説經話本,從文本特徵看亦是録本。該篇語言俚俗,敍事簡率,似未經過文人深度加工。頗可注意的是,該篇共17節,現存15節標題中有11節標題(行程遇猴行者處、過長坑大蛇嶺處、入九龍池處、入鬼子母國處、經過女人國處、入王母池之處、入沉香國處、入波羅國處、入優缽羅國處、入竺國度海之處、到陝西王長者妻殺兒處)以“處”字收煞,存有説唱伎藝散韻交替、圖説配合的痕跡。另外,該篇有詩多處,常以詩代話,也是典型的詩話體式。這樣明顯的體式特徵,説明該篇已不是資料式脚本,而是記録加工本。
綜上所述,現存絶大多數宋元話本,從語體而言雖有白話、文言、文白夾雜的歧異,從體式而言雖有完備或缺項的差别,但都有一些説話伎藝(小説、講史、説經)痕跡和文體特徵,都可歸入録本式話本。
四、文本化的嬗變:擬本式話本
宋元説話伎藝文本化的進一步發展,則是出現了模擬説話體式而編創出來的話本,可稱為擬本式話本。這種話本,既非提綱式、資料彙編式的脚本,也非記録加工口演内容的録本,而是仿效説話場景而編創出來的文本。《古今小説序》云:
若通俗演義,不知何昉?按南宋供奉局有説話人,如今説書之流。其文必通俗,其作品莫可考。泥馬倦勤,以太上享天下之養。仁壽清暇,喜閱話本,命内璫日進一帙,當意,則以金錢厚酬。於是内鐺輩廣求先代奇跡及閭里新聞,倩人敷演進御,以怡天顏。然一覽輒置,卒多浮沉内庭,其傳佈民間者,什不一二耳。[55]
其中“喜閱話本”、“一覽輒置”云云,點出了宋高宗不是在欣賞現場的説話表演,而是在閱讀説話的文本。這個文本應該已不是提綱式的脚本,而是有血有肉的、適宜閱讀的完整本。這種完整本的來源既可能是録本基礎上的加工整理本,也可能是編創本。“内鐺輩廣求先代奇跡及閭里新聞,倩人敷演進御,以怡天顏”,點出了内鐺輩編創話本的經過,先是搜集素材(“廣求先代奇跡及閭里新聞”),然後請人根據素材編創(“倩人敷演”),最後將話本呈送高宗閱覽(“進御”,“以怡天顏”)。這則材料清晰地呈現了話本被編創出來的經過,説明了宋代可能已有編創式的話本問世,可惜的是流傳下來者不多(“然一覽輒置,卒多浮沉内庭,其傳佈民間者,什不一二耳”)。
那麼,現存宋元話本中哪些可能是編創本呢?孟昭連先生《白話小説生成史》認為:
從《清平山堂話本》作品的内容及語體分析來看,也可以證明這些並非藝人創作的“底本”或“記録本”。因為這些作品除了記録故事,還包含着對説話人講述故事情景的描述……話本小説與説話藝術並無“血緣”關係,而只是模擬與被模擬的關係。換言之,古代白話小説中諸多説書因素,都是作者模擬説話藝術造成的,早期的所謂“話本”小説是如此,後來的長篇小説也是如此。所以本書將之統稱為“擬説書體”。[56]
孟先生認為現存話本中的諸多説書因素,“都是作者模擬説話藝術造成的”,並因此將其稱為“擬説書體”。孟先生的這個論斷是用“都是”表述的全稱判斷,可能有失偏頗。現存話本中,無論是宋元話本,還是明清話本,確實有不少“模擬説話藝術造成”的文本,學界常常稱為“擬話本”,而且時代越後,這種“擬話本”所占比例越高。但宋元話本中還有大量的文本,話本特徵參差不齊,甚至可以説千差萬别,這些參差不齊的特徵不大可能都是“模擬”出來的。因為一般説來,模擬都是在一種文體基本定型之後,仿效者按照文體範型編創相應文本,這些文本在文體特徵上大體一致。現存宋元話本參差不齊的文本特徵恰恰説明,它們中的絶大部分不是“模擬”出來的編創本,而是程度不同的記録整理所形成的形式多樣的記録加工本。
筆者認為,現存宋元話本雖以録本為主,但也有少量編創本。這些編創本應為文人模擬説書口吻和話本體制,改編文言小説和相關史料,用文言體編創而成。這些編創本與録本的區别在於,從語體上看,編創本為文言,録本則白話、文言、文白夾雜者皆有,但以白話為主,純用文言者極少(宋元録本式話本僅有《梁公九諫》純用文言);從體式上看,編創本基本上入話、散場詩等體式完備,而録本則參差不齊。
現存宋元話本中,可能屬於編創本的有《清平山堂話本》中的《藍橋記》,《警世通言》中的《錢舍人題詩燕子樓》和《宿香亭張浩遇鶯鶯》。《藍橋記》全盤承襲《醉翁談録·裴航遇雲英于藍橋》,通篇顯現出文言傳奇面目,只是篇首加了入話,篇末加了散場詩。《錢舍人題詩燕子樓》也是文言傳奇面目,但具備入話、散場詩等體式,並具備“話説”、“但見”、“只見”、“這事後話”等説話程式。程毅中先生《宋元小説家話本集》將該篇存目,並敘録曰:“此篇以文言敍事,多用賦體,嫁名于錢易夢中見鬼,疑出於錢易自撰小説,或尚傳承自宋人舊本,可藉以覘話本之梗概。”[57]《宿香亭張浩遇鶯鶯》,亦是文言傳奇形貌,但具備入話、散場詩等話本標誌,“話説”、“但見”、“詩曰”等説話程式。程先生《宋元小説家話本集》將該篇存目,並敘録曰:“此篇似為宋人作品,惟以文言敍事,仍為傳奇文體。”[58]明確指出該話本乃是以文言敍事的傳奇文體。胡士瑩先生《話本小説概論》云:“本篇疑即據《緑窗新話》,略參《青瑣高議》改寫……雖用文言來寫,近于傳奇文,但篇末有‘話名宿香亭張浩遇鶯鶯’,可見説話人已把它當做話本用,故整篇結構,仍合乎説話規範。”[59]不少學者都注意到《藍橋記》等三篇小説,“以文言敍事”、“近于傳奇文”,但又有話本特徵,故而多將其歸入話本,有些學者還明確將其視為説話底本。筆者認為,上述三篇小説,可以稱為傳奇式話本,但它們都不會是底本,而是文人模擬説書口吻和話本體制、輔以文言語體和傳奇形貌的編創本。這種情形反映出文人運用自己擅長的文言語體,來模擬民間敍事文體的努力。
值得注意的是,編創式話本在宋元可能仍是文言語體,到了明代隨着白話語體的廣泛流行,文人可能開始用白話語體來模擬説書口吻和話本體制,於是編創出白話話本。
五、結 論
綜上所述,筆者認為,宋元時期的“話本”一詞應釋為“故事傳本”,即將故事按照一定次序組織起來的相對完整的口頭或書面傳本。其中“話”指故事,“本”指傳本,兩者為表裏關係,“話”為“本”的“裏”(内容),“本”為“話”的“表”(載體),“話”為敘述的内容,“本”為敘述所形成的傳本。“話本”既包括故事的口頭傳本,也包括故事的書面文本;既包括故事的底本,也包括故事的録本、加工整理本乃至書會才人編創本。
宋元説話伎藝的文本化,存在着從口頭傳本到書面文本,從簡本到繁本,從脚本式准話本、録本式話本到擬本式話本的演進態勢;擬本式話本還會經歷從文言擬本到白話擬本的發展脈絡。脚本式准話本,指尚無話本體式特徵但有為説話伎藝而進行改編形跡的小説文本,如《緑窗新話》、《醉翁談録》中相應篇章;所謂録本式話本,指説話内容的記録加工本,從體式而言參差不齊但大都有説話伎藝痕跡,根據加工程度又可分為粗加工的簡率白話本、半精加工的文白夾雜本、深加工的淺俗文言本或圓熟白話本;所謂擬本式話本,乃是文人模擬説書口吻和話本體制,用文言體或者白話體編創而成的文本。從脚本到録本再到擬本,體現了話本從雛形(脚本式准話本)到成型(録本式話本),再到被模擬(擬本式話本)的演進邏輯,呈現出從粗糙到精緻、從民間發育到文人模擬的發展趨勢。
下面將上文所論宋元“説話”文本形態分類,製成《現存宋元准話本、話本一覽表》,以期一目了然:
注:本文发表于《人文中国学报》第31期,此据作者原稿,引用请以该刊为准。感谢李建军老师授权发布。
相关链接: