点击“计算机研究旗手” 即可关注
浙商计算机
浙商计算机田杰华团队
报告导读
内容摘要
目录
正文
01
战略方向:云化、数字化、智能化、国际化
紫光股份是一家全球新一代云计算基础设施建设和行业智能应用服务的领先企业。主要业务可以分为如下几类:
(1) CT业务:交换机、路由、WLAN、网络芯片等
(2) IT业务:服务器、云基础设施(云与智能平台、超融合、桌面云、存储等)、云服务(IaaS、PaaS、DaaS)
(3) 网络安全业务:防火墙、VPN、统一威胁管理、入侵防御系统IPS、应用网关、负债均衡、态势感知、数据安全、云安全等
(4) 行业软件业务:软件开发与系统集成服务
(5) 代理分销业务:分销代理产品
紫光股份的大股东紫光集团的战略是 “从芯到云”,紫光股份是紫光集团“云战略”的主力军。根据官网信息,紫光集团主导产业包括“芯产业”(集成电路产业)和“云产业”,其中“芯产业”包括展锐、紫光国芯、长江存储等,而“云产业”则为紫光股份及其控股公司新华三和紫光云。
紫光股份总体战略路径:云化、数字化、智能化、国际化。公司作为全球新一代云计算基础设施建设和行业智能应用服务的领先者,在“云智原生”战略指引下,加快“云网边端芯”产业布局,打造“数字化解决方案领导者”的战略目标。
02
业务成长:网络、服务器格局重塑,云与网安加速
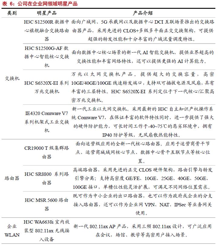
新华三数通业务核心产品体系主要包括:路由、交换机、WLAN等几大类。
公司企业级路由器产品分由高端和中低端路由器系列,其中CR\SR系列路由器属高端,MSR系列属中低端。高端CR系列,应用于运营商骨干节点、运营商城域网核心节点、数据中心骨干互联节点等核心位置。高端SR系列路由器实现了业务灵活性和高性能硬件转发的有机结合;中低端MSR系列路由器是业界第一台开放式多业务路由器,其N-BUS总线技术和OAA开放架构,业务灵活扩展,使网络兼具高性能与稳健性,深度融合了路由、交换、安全、语音、无线业务集于一体。
全系列路由器解决方案,CR1900成为国家骨干网核心产品。2004年,公司发布面对运营商、政府、电力等行业的高端路由器SR系列,此后,路由器产品不断更迭创新,2017年,公司发布业界首款云化集群路由器CR19000。2020年,公司发布新一代S12500R系列融合交换路由器产品,该产品上市后迅速成为大型互联网企业下一代数据中心架构的核心主力。
2001年以来,新华三持续坚持网络技术创新,积极推进交换机行业从万兆到400G多个阶段性跨越,以及SDN、SRv6等联接技术的推广应用:
2008年,推出中国首款自主研发正交CLOS架构核心交换机S12500。
2018年,推出S12500R融合交换路由器,支持SRv6/FlexE等广域网技术,成为业界第一款400G数据中心核心设备。
2020年,推出第一款具备AI能力的交换机S12500G-AF。
目前,新华三已推出完备的数据中心400G产品序列,形成了完整的400G解决方案,在网端口2020年突破10000个,能满足不同规模组网需求。
以智能联接理念为牵引,新华三交换机展现出三大优势:一是提供智能内生能力,H3C SeerBlade拥有智能网络下的超高算力,为打造新一代融合智能的数据中心网络提供平台;二是提供400G超宽能力,H3C S12500R基于业界领先的400G平台,单槽最大支持48端口400G转发性能;三是提供多业务融合能力,H3C园区交换机具备融合AC、SDN、PON、融合安全等多业务融合能力。
WLAN领域长期深耕,多元产品对接细分需求。自2003年发布第一款无线AP至今,新华三在WLAN领域拥有超过600+项专利技术,深耕场景化产品和解决方案,不断引领企业级无线演进潮流。2020年,公司新发布16款Wi-Fi 6产品,至此连续发布27款Wi-Fi 6场景化无线接入点(AP),形成室内、室外、高密、集中部署、分布部署、工业部署等丰富的场景化解决方案。随着数字化转型的进一步深化,各行业无线高速访问需求呈现暴增态势,用户业务场景也越发细分,公司WLAN匹配个性化需求能力优势将显现。
5G、云计算等产业发展+政策驱动,拉动网络设备需求增长:
(1)5G 规模商用将带来流量与数据信息量爆发,进一步提升网络设施需求。2021年7月,人民网发布《中国移动互联网发展报告(2021)》显示,截至2020年底,我国已建成全球最大5G网络,建成5G基站71.8万个。在移动互联网用户中5G用户大幅增长,2020年我国4G用户总数达到12.89亿户,占移动电话用户数80.8%,5G终端连接数突破2亿户。移动互联网流量消费较快增长,2020年,移动互联网接入流量消费达1656亿GB,同比增长35.7%,DOU达10.35GB/户·月,同比增长32%。流量、数据的爆发式增长需要更宽的管道承载,催生网络设备扩容升级,叠加边缘计算等新场景将推动服务器、存储等IT基础设施需求增长。
(2)云数据指数级增长,驱动网络设备需求。受互连设备数量快速增长,流视频、社交媒体上共享的内容日益增多、在线增强现实和虚拟现实(AR/VR)体验以及5G无线网络的推动,IDC预计,从2020年至2025年,云数据的数量将增长3倍。数据增长对网络速度提出了更高的要求。许多数据中心正在将从服务器到架顶(ToR)交换机的网络接口速度从25GbE提高到100GbE。在从ToR交换机到分支交换机和主干交换机的链路上以及数据中心设施之间安装了400GbE基础架构。领先的以太网交换机厂商已经在开发基于112GSerDes的800Gbps交换机,而且随着数据量的持续增长,未来几年可能会推出1.6Tbps以太网。
(3)政策端:2021年7月,工业和信息化部联合中央网信办、国家发展和改革委等9部门印发《5G应用“扬帆”行动计划(2021-2023年)》,面向信息消费、实体经济、民生服务三大领域,重点推进5G在工业互联网、车联网、智慧港口、智慧采矿、智慧教育、智慧医疗等15个行业的5G应用,通过三年时间初步形成5G创新应用体系。
根据《行动计划》,到2023年,5G应用关键指标大幅提升,5G个人用户普及率超过40%,用户数超过5.6亿。5G网络接入流量占比超50%,5G网络使用效率明显提高。5G物联网终端用户数年均增长率超200%。同时重点领域5G应用成效凸显,大型工业企业的5G应用渗透率超过35%。
《行动计划》明确实施5G网络能力强基行动,提升面向公众的5G网络覆盖水平。加快5G独立组网建设,扩大5G网络城乡覆盖,持续打造5G高质量网络,推动“双千兆”网络协同发展。新建5G网络全面支持IPv6,着力提升5G网络IPv6流量。强化室内场景、地下空间、重点交通枢纽及干线沿线5G网络覆盖,推动5G公网上高铁,提升典型场景网络服务质量。同时,推广利用中低频段拓展农村及偏远地区5G网络覆盖。
(1)交换机市场同比增长12.3%,互联网、金融、政府、制造和电力行业建设较多,投资仍集中在数据中心,全年增长24.5%,其中25G和100G速率产品得到大规模部署,合计占比超过60%,400G产品开始小范围试点应用。
(2)路由器市场同比增长3.3%,得益于5G基站和智能城域网建设,运营商在回传和承载网有巨大投入。行业增长主要集中在运营商、政府、金融、电力和制造行业。
(3)WLAN市场同比增长3.1%。2020年,WLAN市场总体规模达到8.7亿美元,其中Wi-Fi6占总体WLAN市场31.2%,规模达2.7亿美元。各主流厂商对Wi-Fi6加大研发和宣传力度,使其在芯片成本控制、产品丰富度、方案成熟度和用户接受度等有更大进展,Wi-Fi6市场份额进一步提高。IDC预测,2021年,Wi-Fi6将继续扩大市场份额,中国市场将接近4.7亿美元的市场规模。
公司路由器产品:运营商市场公司份额排第二、未来提升空间大,企业网市场市占率第二。路由器市场中运营商所采购的路由器量最大。据IDC统计数据显示,2019年,国内路由器市场中,华为市场份额最大为79%;新华三市场份额为6%排名第二,同比提升1.1pct,未来路由器在运营商市场有很大提升空间。企业网路由器市场技术壁垒高,行业集中度不断提升,新华三作为行业龙头市占率稳步提升,2018-2020 年新华三在中国企业网路由器市场份额分别为 27.2%、27.9%、30.8%,持续保持市场份额第二;2021Q1 新华三份额进一步提升至 32.5%。
公司交换机产品:市场份额逐年攀升,国内市场位居榜首,处于市场龙头地位。根据IDC数据,全球交换机市场中,思科优势地位稳固,市场份额长期超过50%,新华三在2020年进入市场前五。国内市场方面,新华三市场份额逐年攀升,根据IDC数据,2021Q1,新华三在以太网交换机市场份额为38.0%,位居榜首。其中,数据中心交换机和园区交换机市场市占率分为39.0%和37.0%,均居于第一名。目前。中国以太网交换机市场以华为和新华三占主要地位,根据前瞻网数据,2019年两者合计市场份额为74%。
公司WLAN产品:新华三稳居中国企业级WLAN市场第一。根据IDC数据显示,2021Q1,新华三集团以31.2%的市场份额稳居中国企业级WLAN市场第一。其中,在中国企业网WLAN、企业级Wi-Fi6两大细分市场,新华三分别以31.3%和35.4%市场份额,同样位居第一位置。继2009年以来,新华三集团已连续十二年获得中国企业级WLAN市场第一份额。
国产品牌替代、重要竞争对手战略调整、与全球巨头技术差距缩小带来竞争格局重塑,有利于公司的市场竞争,未来市场份额有望提升:
(1)重要行业市场如运营商等国产品牌替代持续推进。2020年以来,国际宏观形势不确定性持续加剧,棱镜门等安全事件也不断驱动政府、运营商对网络基础设施的国产替代需求。根据智研咨询数据,我国交换机市场中,思科的市场份额从2014年的20.2%下降到18年的10.1%,新华三稳居市场前二。我国企业级路由器市场中,思科的市场份额从从15年的20%左右降至18年的6.87%,预计未来国产龙头厂商将持续受益。
(2)目前新华三运营商的市场份额还并不太高,未来在运营商等行业市场份额有望进一步提升。目前我国网络设备市场,主要参与者为华为、华三、中兴等厂商,在运营商等行业华为是市场绝对领导者地位。受中美贸易战、美国制裁部分高端芯片供应等影响,而高端路由和高端交换机正需要高端芯片,华为也积极进行战略调整,积极布局基础软件、自动驾驶等业务。新华三作为与华为同水平的竞争对手,加之下游客户采购的平衡策略,公司目前在运营商等行业市场的总体份额仍然占比并不太高,因此后续在运营商等的市场份额有望进一步提升。
(3)在3G\4G时代,思科成为全球网络设备行业龙头主要是基于领先的技术优势。在5G时代,国内厂商与巨头的差距逐渐缩小,华为甚至在5G部分领域实现全球领先。思科等海外巨头的技术优势已不再明显,市场格局将重塑。根据公司公告数据,思科研发人员比例及研发费用率均低于国内厂商,且国内低人力成本提高研发转化率。我们认为5G时代,随着公司不断高研发投入,技术和产品性能提升,有利于公司未来在海外市场的拓展。
公司自研网络通讯芯片,有利于提升产品竞争力、巩固在高端路由器市场地位:
(1)量产一代研发一代,自研高端网络芯片取得突破。2019年,公司开始研发网络芯片。2020年年末,基于16nm工艺具备高级编程能力的智能第一代商用网络处理器芯片——智擎660正式投片,由此,新华三成为全球为数不多的、具备自研高端网络芯片能力的系统厂家之一,同时智擎660芯片也是当前国内唯一支持高级语言编程的网络处理器。
(2)智擎(Engiant)660是一款兼顾高性能转发和灵活可编程的智能网络处理器;基于弹性可扩展的架构设计,集成256个专用处理器,革命性地支持C语言完全可编程;具有超高集成度,超过180亿晶体管,全球首家集成12路LPDDR5控制器,超大DDR带宽;提供高达1.2Tbps的接口吞吐能力。智擎660具有性能高、容量大、可扩展性强、简单易用等优势,可广泛应用于路由、交换、防火墙、负载均衡,网络优化、SDN、NFV等设备,满足用户对智能联接、主动安全、弹性开放的业务需求。
(3)网络芯片有助于中国高端路由器等市场保持领先地位。网络芯片是高端路由器中的关键组件之一,极大程度上影响着网络的整体性能和效率。此次在网络通信芯片领域的创新突破,将有效巩固新华三在中国高端路由器市场上的领先地位,并进一步扩大紫光集团的芯云产业版图。同时,通过自研芯片完善自身供应链布局,新华三将具备长期、稳定的供货能力,消除供应链风险,保证持续地技术创新与产品迭代。
服务器双品牌:自研品牌+惠普品牌,预计自研品牌占比上升。根据公司官网,新华三作为惠与品牌服务器产品和技术服务在中国的独家供应商,为中国企业创新IT基础架构提供解决方案,主要包括HPEUNIX服务器以及新一代小型机架构的X86关键业务服务器,同时自主研发H3CUniServer品牌服务器,具有高性能、可靠性和扩展性等特点,满足客户需求。
2020年,公司服务器产品持续保持高速增长态势。在“内生智能,成就智慧计算”全新战略的指引下,公司在产品技术领域不断创新,推出多款高性能服务器产品。公司推出的高性能服务器H3CUniServerR6900G5,可服务于核心数据库、企业核心计算、私有云、AI推理与训练、高性能计算与内存计算等核心高性能应用领域;H3CUniServerR4950G5服务器在SPECCPU2017两项基准测试中获得优异成绩并创造了浮点运算性能测试成绩的两项世界纪录,在互联网、数据中心、电信等领域广泛应用。2020年,公司在运营商集采项目中不断大份额中标,产品涵盖通用服务器、人工智能服务器和边缘服务器等系列。
行业层面来看,疫情催化企业上云趋势,中国服务器市场规模有望保持高速增长。据IDC数据,2020年中国服务器市场规模达到216.49亿美元,同比增长19.00%,服务器出货量约为350万台,同比增长9.8%,互联网、电信、政府、金融和服务是排名前五大的行业。受新冠疫情的影响,中国大小企业业务和办公线上化趋势明显,上云需求明显增加且具备惯性,行业景气度高,加速市场发展。据IDC预计,2024年中国服务器市场规模将突破350亿美元。
服务器行业头部效应趋势明显,华为受美国制裁、芯片短缺等因素影响及服务器战略定位,新华三在中国服务器市场份额后续有望进一步提升。据IDC数据,中国服务器市场头部效应明显,2020年CR3达到67.6%,同比上升9.4%,公司服务器市场占有率达到15.4%,和第二名华为已经比较接近。华为坚持被集成战略,未来将以鲲鹏处理器的主板优先扶持生态伙伴,逐渐减少泰山服务器销量。截至2021年4月,生态伙伴鲲鹏服务器出货量达总出货量的60%以上,全年预计达到80%。此外,受美国制裁、芯片短缺等因素影响,华为在服务器市场发展或将受限,我们预计新华三市场份额后续有望进一步提升。
公司云计算业务体系的两个公式:
(1)公式一:公司云计算业务=私有云(提供基础设施,新华华三)+公有云(紫光云提供公有云服务,行业云)+混合云(紫光云+新华三)
(2)公式二:公司云计算业务=基础设施产品+云服务
随着紫光云股权2020年收购完成,新华三和紫光云双剑合璧,实力进一步增强,组织机制预计将进一步理顺,我们预计公司云计算业务将加速成长。
公司云计算业务体系:
(1)2020年以前,紫光股份云业务主要以新华三为主体,主要提供云计算基础设施的产品和方案,重点集中在私有云基础设施领域产品和方案。
据新华三官网,新华三目前云计算系列产品涵盖:云操作系统、虚拟化平台、超融合、分布式存储系统、云桌面等多种十多种品类,涵盖数十种产品。并形成政务云、高校云、混合云、融媒云、工业云五大类解决方案,在中国网、国家电网等企业单位树立多个标杆。
(2)2020年12月,紫光股份以19亿元收购紫光长青所持有紫光云的46.67%的全部股份,成为紫光云的控股股东。
2020年4月,紫光集团进行重大组织架构升级——基于紫光云网板块的整体发展战略,整合新华三集团、紫光云公司、紫光华智以及紫光软件在私有云、公有云、人工智能、视频云、软件服务等领域的整体能力,成立了“紫光云与智能事业群”,提供全栈智能、全域覆盖的能力,在技术、品牌、市场与服务层面全面统一,以全新的“紫光云”品牌面向市场,倾力发展“云+智能”业务。
云计算核心产品和业务:新华三(云与智能平台、超融合、桌面云、软件定义存储等为核心)+紫光云
(1)云与智能平台
H3CCloudOS云与智能平台纳管传统IT资源,并融合容器、DevOps、大数据、AI等新兴技术,在保障云安全的同时,实现了IaaS、PaaS、SaaS的自动化交付,同时实现了运营运维功能的一站式体验。
H3CCloudOS云与智能平台将IT资源抽象为各种各样的云服务,包括用户对各类云资源的申请、删除、变更等,目前能够提供的云服务包括不限于:X86虚拟机、PowerVM虚拟机、云硬盘、云网盘、云防火墙、云负载均衡、防病毒、云网络、云数据库、公网IP、裸金属服务器等IaaS服务;应用仓库、应用管理、镜像仓库、应用模板、流水线等PaaS服务;项目管理、代码管理、制品管理等开发测试服务;分布式文件系统、NoSQL数据库、MPP数据库、文件服务、内存数据库、离线计算、内存计算、流式计算,数据集成、质量,元数据管理、工作流调度、数据仓库等大数据服务;模型存储、模型实例化、训练、超参搜索、评估、推理,指标监控等AI服务能力。
(2)超融合:核心产品——超融合软件、软硬一体机
七载砥砺前行,新华三超融合持续创新。自2013年发布国产第一款超融合UIS1.0以来,UIS已服务于全球10000+在网项目,覆盖虚拟化、云计算、容灾备份、VDI、分支机构、混合云、边缘云、大数据、AI等众多应用场景,广泛应用于政府、企业、教育、医疗卫生、金融、电力、交通等关乎国计民生的关键行业,并逐渐从客户边缘业务向核心业务渗透。2020年,新华三推出面向未来的超融合创新架构UIS7.0,是新一代首次实现中心边缘统一架构、首个实现前后端整体加速、首款融合云原生能力的超融合平台。
H3CUIS7.0超融合软件:新华三集团面向企业和行业数据中心推出的面向未来的超融合创新产品。遵循开放架构标准,在通用X86和ARM服务器上无缝集成计算虚拟化、存储虚拟化、网络安全虚拟化、运维监控管理、云业务流程交付等软件技术,并在上一代超融合架构基础上集成云原生引擎、赤霄加速引擎、百变金刚引擎、混合云引擎和智能边缘云引擎。每个超融合节点出厂自带管理软件,设备上电后可登录任意一台来做超融合管理节点,为客户提供极致融合、极简规模、极宽场景、智能加速的云基础架构,满足企业未来十年的技术架构变革。
(3)桌面云
H3CWorkspace云桌面一体机产品是H3C面向IaaS(基础架构即服务)推出的新一代解决方案。它出厂预集成了计算虚拟化、存储虚拟化和H3CWorkspace云桌面软件,可快速完成基础架构集群搭建;并自带H3CWorkspace云桌面管理软件,可将物理硬件以及计算、存储、网络等虚拟化资源进行统一监控和管理,实现VDI、IDV和VOI三种架构云桌面的统一纳管。H3CWorkspace云桌面一体机集成了业内领先的计算、存储、网络等虚拟化软件,可灵活交付业务,实现快速部署和极简管理,有效降低整体TCO。
(4)存储产品
持续创新迭代,引领技术变革。新华三存储产品持续更迭创新,陆续推出软件定义存储产品H3CONEStor、分布式融合存储产品X10000的不断进化。ONEStor是面向企业级用户推出的软件定义存储解决方案,具有领先的分布式架构、线性扩展能力、灵活分区存储、自动化运维等创新特点。2021 年,新华三推出业界首款融合NVMe协议与SCM介质技术的分布式全闪存产品——全新UniStor X10000家族的全闪型号X10828,该产品在单节点可实现15万IOPS,为集群带来数千万IOPS,可达到3比1的数据缩减效率,充分满足政府、教育、金融等领域对数据安全的要求。
(5)紫光云
紫光云是国内领先的云计算服务商之一,致力于为政府、金融、教育、能源、医疗、建筑等政企行业客户提供全栈智能、全域覆盖、全场景应用的云与智能业务,为新兴产业的发展和传统产业的数字化转型、智能升级和融合创新赋能。
紫光云的主要云服务内容由基础云服务和行业云服务两部分组成:
1)基础云服务:紫光云推出全新的UniCloud2.0架构,覆盖计算、存储、网络、安全、数据库和人工智能6大产品服务,打通运营和服务全流程,实现技术跃升与性能倍增。紫光云的节点采用“核心-边缘两级架构”的设计,分为大区骨干节点和城市节点,骨干节点支撑全国性用户业务,城市节点支撑当地政企行业安全和时延要求高的业务,满足数据不出城的应用场景,现已在全国建设四个大区节点+22个城市节点。
2)行业云服务:紫光云聚焦城市云、工业云、建筑云和芯片云四大领域,构建平台+生态+运营的一体化服务体系,逐步实现规模化应用。
多重驱动催化,云计算维持高景气。根据《中国互联网发展报告(2021)》数据,2020年,我国云计算整体市场规模达到1781.8亿元,同比增长33.6%。其中,公有云市场规模达到990.6亿元,同比增长43.7%,私有云市场规模达791.2亿元,同比增长22.6%。受国家数字经济、云计算政策驱动以及企业内生需求影响,云计算应用稳步提升,预计2023年我国公有云市场规模达到2307.4亿元,2020-2023年CAGR为32.56%,私有云市场规模达到1446.8亿元,2020-2023年CAGR为22.29%。
国内混合云应用占比较低,相较全球占比提升空间广阔。全球范围内,混合云已经成为企业用云的主要形式。根据RightScale2019年云状态报告,有84%的受访企业采用了多云战略。其中,使用混合云的企业比例继续提高——由2018年的51%增长到2019年的58%。。从国内市场来看,企业应用混合云的比例仍处于较低水平。根据中国信息通信研究院调查统计,2018年我国企业应用云计算的比例接近6成,其中采用混合云比例为14%,相比2017年小幅度上升。
超融合市场预计2019-2024年CAGR为22%,政府、金融是主要市场,这正是新华三客户资源优势的领域所在。根据计世资讯统计,2019年,中国超融合市场规模达77.4亿元,增速高达52.4%。得益于其具备分布式架构和软件定义属性,政府、金融、教育等行业大幅采用超融合架构。未来,随着5G时代边缘计算数据中心的兴起,超融合在可用性、可管理性、可扩展性方面快速提升,超融合市场将迎来更大的发展空间。计世资讯预测,2024年,我国超融合市场规模将达到209.3亿元。2019-2024年CAGR为22.0%。
中国外置存储市场预计2020-2025年CAGR为7.8%。根据IDC数据,2020年,中国企业级外部存储市场规模达48.4亿美元,同比增长17.5%。其中SDS和HCI硬件收入占比接近40%,增速均超过44%。IDC预测,2025年,中国外置存储市场规模将达到77.6亿美元,2020-2025年CAGR为7.8%,其中SDS和HCI硬件的CAGR均将超过13%。
新华三位于中国私有云及云管理平台领导者象限。根据赛迪顾问报告,新华三凭借完整的云计算产业链,领先的企业级数据中心市场地位等优势入选2020中国私有云系统平台领导者象限,位列坐标轴第二。在中国云管理平台市场,根据计世资讯报告,2019年市场份额前五依次为新华三(21.5%)、华为(17.9%)、VMware(6.7%)、华云数据(5.5%)、阿里云(5.3%),新华三优势地位明显。
超融合市场格局稳固,华为、华三、深信服三家市场份额最大,CR3为60.9%,新华三市占率稳居前二。根据IDC数据,2018-2020年,中国超融合市场格局较为稳固,马太效应明显,CR3长期超过55%,2020Q4,中国超融合市场前三厂商为华为(25.6%)、新华三(23.9%)、深信服(11.4%)。根据Gartner数据,2020Q4,新华三在全球超融合一体机(HCIS)市场份额为14.7%,位居全球第二,市场份额同比增长150.7%。新华三在超融合市场具备明显的先发优势、客户优势和技术优势,未来在行业高增长趋势下,公司超融合业务仍将持续受益。
新华三稳居国内企业级存储市场和软件定义存储市场前列。根据IDC数据,2020年,中国企业级存储市场中,华为和华三市场份额为33.4%、11.4%,华三稳居国内市场前二。2020年,中国软件定义存储市场中,华为、曙光、华三市场份额分为39.1%、13.5%、10.2%,华三稳居市场前三。2021年,新华三开启“云智原生”战略,并发布“数字大脑2021”,未来,随着新华三在云领域持续发力,其市场份额仍有很大的提升空间。
公司网络安全业务起步早、积淀深厚。2003年,华三成立并进入网络安全市场。2008,公司发布50G防火墙F5000-A5,安全竞争力逐步领先。2017年,新华三信息安全基础有限公司成立,业务能力进一步提升。2018年,公司发布主动安全体系以及态势感知2.0,主动安全能力进一步提升。2021年,新华三全面升级云安全2.0战略框架,公司紧盯市场需求,在云计算、人工智能、大数据市场有望持续引领市场。
新华三网络安全产品线齐全。公司开发的安全产品覆盖网络层安全、应用层安全以及安全管理三个层面,包括防火墙、VPN、UTM、IPS、ACG、负载均衡、安全管理中心、云安全解决方案、态势感知系统等数百种产品,型号涵盖百兆、千兆、万兆和超万兆应用环境,具备了2~7层全业务安全防护能力,满足未来云计算、IPv6、Web2.0等新业务、新应用的时代需求。同时,公司强调核心技术自主创新,并打造统一的生态共享平台,为各领域提供完整、专业的安全解决方案。
2021年,新华三正式发布云安全2.0战略。主打“原生安全”、“同构混合”、“多云管理”、“AI赋能”四大能力,以服务的模式,灵活对接公有云、行业云/私有云、混合云等场景;同时,丰富的云原生的安全功能系列产品,也能有效满足不同云场景需求,为云应用全生命周期提供安全保障。2021年,新华三入围Gartner《2021中国ICT技术成熟度曲线报告》中的中国云安全“典型供应商”(SampleVendors)。新华三作为国内为数不多兼具云、网、安融合建设能力的综合性厂商,综合安全防护能力优异。
近几年来网络安全政策频发:
工信部发布《网络安全产业高质量发展三年行动计划(2021-2023年)(征求意见稿)》,首要发展目标:2023年,网络安全产业规模达到2500亿元,明确电信等重点行业网络安全投入占信息化投入比例达10%。
中国网络安全景气度高,未来五年复合增速约为17.9%,增速持续领跑全球。根据IDC最新预测,2021年中国网络安全市场投资规模将达到97.8亿美元,并有望在2025年增长至187.9亿美元,五年CAGR约为17.9%,增速持续领跑全球。2021年,安全硬件在中国整体网络安全支出中将继续扮演主导角色,占比约为47.8%;安全软件市场增长势头强劲,五年CAGR将达到21.2%。而作为参照比较,IDC预测,全球网络安全相关硬件、软件、服务总投资规模将在2025年突破2,000亿美元,在2021-2025的五年预测期内达到约9.4%的年复合增长率(CAGR)。
网络安全产品较为分散,下游行业以政府、电信、金融为主。我国信息安全下游客户较为集中,以政府、电信和金融为主,根据前瞻产业研究院数据,2018年,政府、电信、金融三大行业占我们网络安全总支出的比重超过60%。网络安全产品方面,我们网络安全产品和服务种类繁多,占比较为分散,根据前瞻产业研究院数据,2019年,信息安全领域前五大产品为防火墙/VPN、安全服务、信息加密/身份认证、IDS/IPS、终端安全UTM,分别占市场总体的25.32%、11.93%、8.5%、6.34%、5.29%。
新华三凭借网安领域的技术积累、全面的安全产品线、对网络领域的深度理解以及在运营商、政府等市场的客户积累,在网络安全领域具备明显的竞争优势。2020年,公司作为五家国内厂商之一入围Gartner2020年网络防火墙魔力象限。2021年,公司共计9项产品入选嘶吼产业研究院的《云上安全竞合力云图》,展现出公司在云安全领域的全栈全场景安全防护能力。
新华三在安全硬件和安全服务市场市占率高。目前我国网络安全市场格局较为分散,产品、服务和应用场景丰富。根据IDC报告,在我国网络安全硬件市场,2020年新华三UTM防火墙、安全内容管理、IDS/IPS产品在对应细分市场的份额分为20.1%、5.8%、13.3%,均居于市场前三名,且市场份额呈上升趋势。此外,在安全服务市场,新华三在IT安全咨询服务领域也居于市场前五名。
03
市场扩张:从政企市场到聚焦政企、运营商、海外
公司逐渐形成由政企、运营商、国际构成的三大市场架构。从杭州华三成立深厚开始,就在政企市场经营多年,资源深厚。公司市场拓展阶段三部曲:
(1)深耕政企:公司成立以来,深耕政企市场。
(2)进运营商:2016年9月,新华三发布“新网络新IT新价值”运营商战略,开启运营商业务新征程。
(3)拓展海外:2019年,新华三正式宣布国际业务全新战略,即正式以H3C品牌开拓海外市场,公司开始在海外成立多个子公司,销售自有产品。
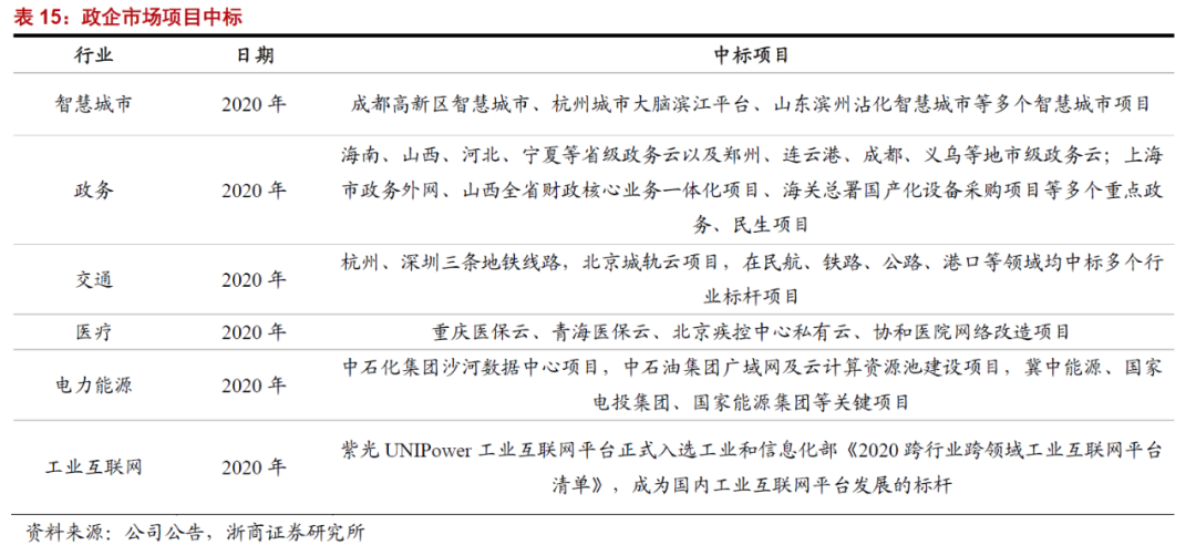
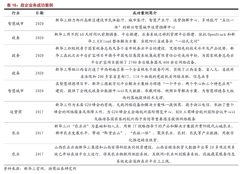
新华三政企市场布局全面。围绕“云与智能”,以智能数字平台为依托,紧抓智慧应用核心,新华三持续提升端到端的数字化解决方案能力。目前,新华三解决方案可助力政府、金融、电力、教育、交通、制造、医疗、广电、互联网等多个行业,提供数十种解决方案服务,助力行业客户实现数字化转型。
2020年,公司政企业务发展迅速,各行业明星产品陆续取得重大突破,同时,公司中标智慧城市项目、政务云项目、Wi-Fi6地铁车地无线通信项目、医保云、数据中心等多个重要项目。目前,新华三已经树立郑州高新区新兴智慧城市运营指挥中心、国家税务总局云平台、江西全省级电子政务外网等标杆项目,市场影响力持续提升。2021年,“十四五”规划中,数字经济成为高频词,行业数字化转型及企业上云步伐将进一步加速。公司政企业务服务企业数字化建设,将显著受益于数字经济发展红利。
2016年,新华三发布运营商战略:新网络新IT新价值,吹响进军运营商市场的号角。运营商业务快速发展,2019年,新华三已成为运营商市场中横跨IT、CT两大领域,覆盖交换机、路由器、服务器、存储、云计算、5G承载、5G小站、5G融合解决方案、安全、政企行业解决方案等的主流设备供应商。
公司在运营商机遇:国内品牌厂商市占率提升,公司市场份额预计将不断增大。从近几年运营商的投资来看,每年超过5,000亿,其中与紫光股份产品相关的大约有3,000亿左右。同时由于安全等方面多方面因素,国内厂商产品在运营商的市场份额有望进一步提升。新华三的运营商业务从2016年开始,目前市占率仍然处于爬坡上升期。从运营商市场竞争格局来看,华为在运营商市场占据半壁江山。新华三与华为是国内极少数可以提供运营商最核心的网络产品和解决方案的企业,尤其是在高端交换机和高端路由器领域。
紫光股份董事长、总裁及控股子公司新华三的多位高管有运营商工作经历:
运营商市场拓展策略:由点到面,逐步扩展。公司不断抓住运营商痛点和需求,产品和方案赋能运营商业务拓展。新华三从最初的网络及无线硬件产品进入运营商开始,到后来高端交换机、高端路由器、服务器、防火墙、虚拟化、电信云平台、5G云化小站、MEC、新型城域网解决方案等,不断中标运营商的集采项目。
海外业务扬帆起航:
(1)2019年以前,公司海外市场主要是HPE公司委托公司生产、由HPE进行海外销售为主。
(2)2019年开始,公司自建渠道将H3C品牌交换机、路由器、WLAN、安全网关等产品首推国际市场,并新成立俄罗斯、马来西亚、哈萨克斯坦、泰国、巴基斯坦5家海外子公司,自主业务新发展渠道110家,覆盖到24个国家。2020年,新华三国际业务持续加速,子公司增加至日本、俄罗斯、马来西亚、巴基斯坦、泰国、印尼、哈萨克斯坦七个,认证海外合作伙伴接近300家,形成了立体的拓展、交付体系。
新华三于2019年4月正式对外公布国际业务愿景和战略规划。2019年4月19日,在紫光集团和新华三集团主办的2019Navigate领航者峰会上新华三举办了国际业务分论坛并对外正式公布了最新的国际业务愿景与战略规划。公司将正式以H3C品牌开拓海外市场,在“一带一路”大战略规划背景下,推动全国数字经济化发展。
新华三主要通过自主拓展和“一带一路”项目联动与合作。目前,公司已在30多个国家形成项目突破并成功落地交付,陆续中标运营商、政府、交通、医疗、教育、数据中心等多个格局性项目和一带一路标杆项目,收入规模持续上升。同时随着海外数字化建设的加速,国际化业务将覆盖更多国家
国际化发展为公司打开广阔市场空间。根据IDC数据统计,2015年全球主要网络设备(包括交换机、无线产品和路由器)市场规模为432.9亿美元,2019年上升至505.4亿美元,年均复合增长率为3.94%。企业网络交换机市场的地区分布来看,美国市场最大,2018年占比39%;其次是亚洲和西欧,占比均为20%左右;亚洲市场增速最快,2014年亚洲(除日本外)占比19%,2018年占比提升至24%。
04
短期变化:紫光集团招募战投,有利公司估值修复
2021年7月16日,紫光股份发布公告称,北京一中院裁定受理相关债权人对间接控股股东紫光集团的重整申请,并指定紫光集团有限公司清算组担任紫光集团管理人。7月20日,全国企业破产重整案件信息网更新紫光集团招募战略投资者公告。公告显示,为稳妥有序化解紫光集团债务风险,实现公司产业价值最大化,管理人依据《中华人民共和国企业破产法》等相关法律规定公开招募战略投资者。
明确对战略投资人资本规模、报名时限提出明确要求
根据《招募公告》,本次引战为整体引战,战略投资者需整体承接紫光集团或紫光集团核心产业,且要求其近一年经审计的资产总额不低于500亿元或者归母净资产不低于200亿元。“引战”报名截止到2021年9月5日(距公告日45天),战略投资者须在2021年9月25日(距公告日65天)按要求提交有约束力的重整投资方案。《招募公告》对战略投资者资产规模、报名时间均提出明确要求。
重点强调芯云产业协同,若成功“引战”将有利于公司市场估值修复
根据《招募公告》,本次招募将以支持和促进紫光集团下属核心实体企业芯产业和云网产业整体发展为指导方针,强调充分发挥产业协同优势,提升产业价值。因此,本次引战为整体引战,战略投资者需整体承接紫光集团或紫光集团核心产业。《招募公告》要求战略投资者应具备芯片产业和云网产业的管理、运营或并购整合经验,具备管理和运营紫光集团核心产业的能力,能够支持和促使紫光集团下属核心实体企业做大做强。
因此,如果本次成功“引战”,紫光股份控股股东紫光集团的债务风险将得到化解,有利于公司市场估值修复。
05
盈利预测与估值
收入端核心假设:
IT服务:预计2021、2022、2023三年营收增速分别为25%、22%、20%。
公司IT服务业务主要是由新华三和紫光软件等子公司构成,所包括的业务:CT业务、服务器、云基础设施、云服务、网络安全业务、行业软件业务等
从行业增速和公司市占率方面来看:
(1)网络业务:
从行业增速方面来看,IDC统计数据显示,中国网络市场2020年同比增长7.5%,交换机市场同比增长12.3%,路由器市场同比增长3.3%,WLAN市场同比增长3.1%。
从市场竞争力和市场份额数据方面来看:
路由器:据IDC统计数据显示,2019年国内路由器市场中,新华三市场份额为6%排名第二,同比提升1.1pct,未来路由器在运营商市场有很大提升空间。企业网路2018-2020 年新华三在中国企业网路由器市场份额分别为 27.2%、27.9%、30.8%,持续保持市场份额第二;2021Q1 新华三份额进一步提升至 32.5%。
交换机:公司全球市占率排名前五,国内市场市占率第一,处于市场龙头地位。根据IDC数据,全球交换机市场中新华三在2020年进入市场前五;国内市场方面,新华三市场份额逐年攀升, 2021Q1,新华三在以太网交换机市场份额为38.0%,排名第一
WLAN:新华三稳居中国企业级WLAN市场第一。根据IDC数据显示,2021Q1,新华三集团以31.2%的市场份额稳居中国企业级WLAN市场第一。
从市场格局变化角度来看,运营商市场网络产品提供商竞争格局变化对公司未来增量作用大,预计市场份额预计将不断增大。从近几年运营商的投资来看,每年超过5,000亿,其中与紫光股份产品相关的大约有3,000亿左右。新华三的运营商业务从2016年开始,目前市占率仍然处于爬坡上升期。新华三与华为是国内极少数可以提供运营商最核心的网络产品和解决方案的企业,尤其是在高端交换机和高端路由器领域。
因此对于公司网络业务方面的未来成长性,不光要从行业增速,也要从竞争力、市占率、市场格局变化、运营商市场份额提升带来的增量等5个维度来进行思考。
(2)服务器:
IDC数据,2020年中国服务器市场规模达到216.49亿美元,同比增长19.00%,预计2024年中国服务器市场规模将突破350亿美元。中国服务器市场头部效应明显,2020年CR3达到67.6%,同比上升9.4%,公司服务器市场占有率达到15.4%,和第二名华为已经比较接近。
(3)云计算基础设施和云服务:
公有云市场规模达到990.6亿元,同比增长43.7%,私有云市场规模达791.2亿元,同比增长22.6%。超融合市场预计2019-2024年CAGR为22%,政府、金融是主要市场,这正是新华三客户资源优势的领域所在。中国外置存储市场预计2020-2025年CAGR为7.8%。
市场竞争力和市占率方面,中国云管理平台市场,根据计世资讯报告,2019年市场份额新华三(21.5%)排名第一;超融合市场格局稳固,IDC数据显示,2020年Q4新华三市占率23.9%,稳居前二。中国企业级存储市场中,据IDC数据,2020年,华为和华三市场份额为33.4%、11.4%,华三稳居国内市场前二。2020年,中国软件定义存储市场中,华为、曙光、华三市场份额分为39.1%、13.5%、10.2%,华三稳居市场前三。2021年,新华三开启“云智原生”战略,并发布“数字大脑2021”,未来,随着新华三在云领域持续发力,其市场份额仍有很大的提升空间。
(4)网络安全:
根据IDC最新预测,2021年中国网络安全市场投资规模将达到97.8亿美元,并有望在2025年增长至187.9亿美元,五年CAGR约为17.9%,增速持续领跑全球。
根据IDC报告,在我国网络安全硬件市场,2020年新华三UTM防火墙、安全内容管理、IDS/IPS产品在对应细分市场的份额分为20.1%、5.8%、13.3%,均居于市场前三名,且市场份额呈上升趋势。此外,在安全服务市场,新华三在IT安全咨询服务领域也居于市场前五名。
综合所述,我们预测公司IT服务2021、2022、2023三年营收增速25%、22%、20%
信息电子类产品:预计2021、2022、2023三年营收增速分别为5%、4%、3%
信息电子类产品业务主要与公司的代理分销业务相关。根据行业特点和下游需求情况,预测基本上保持相对稳定状态,因此我们预计2021、2022、2023三年营收增速分别为5%、4%、3%。
毛利率预测:
IT服务:公司CT、IT、网络安全等领域的诸多细分领域处于市场领先地位,整体竞争结构稳固,同时考虑到公司云计算业务高速发展,2021年开始紫光云并表等因素,预计 2021-2023年该业务毛利率基本保持稳定,分别为27%、26.8%和26.5%。
信息电子类产品:预计该业务毛利率保持平稳,2021-2023年维持在6.5%。
费用率预测:
销售费用率:公司产品成熟、产品体系健全,运营商和海外市场稳步推进,预计销售人员数量保持平稳增长,预计费用率2021-2023年维持在5.6%。
管理费用率:主要为管理人员薪酬,预计2021-2023 年管理费用率较为稳定,维持在1.3%。
研发费用率:由于保持研发重点投入云计算、大数据、信息安全、物联网、存储、5G、、网络通信芯片等领域,预计公司在未来仍将保持一定的研发投入的力度,2021-2023年研发费用率分别为6.7%、6.75%和6.80%。
(1)公司是中国在ICT领域的龙头企业,所包含的业务分类多,除了华为(未上市)和公司业务重合度较高以外,A股上市公司中其他企业仅仅只可以和公司一部分业务做为参照,列述如下:
网络产品业务:中兴通讯、星网锐捷
超融合、桌面云、存储和私有云业务:深信服
网络安全业务:启明星辰、迪普科技、深信服、绿盟科技
服务器业务:浪潮信息、中科曙光
软件业务(占公司比例小):华宇软件、太极股份
分销业务:神州数码
这些不同分类企业市场估值水平相差较大,但由于公司并未公开完全拆解披露每一类业务的收入和利润,因此难以用分部估值方法来进行估值,需要根据公司此类业务行业地位、行业增速、未来变化以及综合影响等多方面因素进行整体考虑来进行估值。
(2)集团债务对公司影响及估值方面分析:
一方面,公司保持独立经营,业务正常开展,从公司实际经营情况和业绩来看并未受到大股东紫光集团债务影响。
另外一方面,近期大股东公开招募战略投资者,《招募公告》对战略投资者资产规模、报名时间均提出明确要求:引战”报名截止到2021年9月5日(距公告日45天),战略投资者须在2021年9月25日(距公告日65天)按要求提交有约束力的重整投资方案。我们认为该公告的发布,对于集团大股东债务问题解决
根据《中华人民共和国企业破产法》规定,债务人或者管理人应当自人民法院裁定债务人重整之日起六个月内,同时向人民法院和债权人会议提交重整计划草案。
因此,通过上述两个方面的分析,破产重组、公开招募战略投资者的做法,对于紫光集团债务问题化解时间性、确定性方面增强了,而债务问题非久拖不决从而导致影响市场担心。
所以从这个层面来看,公开发布招募战略投资者公告的发布,有利于给公司带来估值修复。
因此,通过上述几个方面,分析公司业务成长性、市场格局变化、竞争实力、市场扩张等因素,同时结合公司大股东紫光集团解决债务问题的推进进展和公司估值修复的逻辑,综合考虑,给予公司2021年45倍PE的估值,预计公司2021-2023年归母净利润分别为23.65/28.62/34.56亿元,目标市值1064亿元,对应目标价37.2元/股,给予“买入”评级。
06
风险提示
若疫情未来变化影响下游企业IT支出的风险。数字经济发展大背景下,5G、云计算等新基建,拉动下游企业对公司产品和服务需求。但若未来宏观经济环境受疫情影响变化较大,导致下游企业数字化建设投资放缓,IT支出不及预期,可能对公司经营产生一定的影响。
市场竞争加剧风险。网络设备、云计算、网络安全等领域主要企业都不断加大投入,如果未来市场竞争加剧导致价格战等,可能会影响公司毛利率,压缩利润空间。
运营商业务不及预期风险。若未来运营商在网络设备等方面支出不及预期,影响公司运营商市场的开拓进展。
海外业务受疫情影响的不确定性风险。
集团债务问题解决进展不及预期风险。
浙商计算机
微信号|浙商计算机团队