文 | 浙商证券首席经济学家 李超 执业证书编号:S1230520030002
全文约18000字,阅读需要45分钟左右
内容摘要
>> 核心观点
疫情扩散对全球需求、供应链等产生冲击,G20峰会落地豪掷5万亿美元协同经济刺激计划,2019年全球实际GDP相比2008年增加30%,本轮刺激规模达到2009年1.1万亿美元的四倍以上,刺激力度“空前”;政策短期协同防疫,中长期助力全球经济复苏,协同政策刺激的力度和节奏将成为影响全球经济、资本市场、资产价格等方面的关键因素。综合来看各国:中国平衡责任与定力,美国刺激超预期,欧元区和日本刺激力度有突破;考虑疫情和全球经济的不确定性,未来联合刺激有加码扩围可能。
>> 中国:抗疫显实力,全球稳定器
G20峰会公布5万亿刺激计划后,百年未有之大变局的环境下,中国作为全球经济稳定器,对外有大国责任;国内疫情逐步可控,兼具收官之年和转型的压力,对内有政策定力。我们预计中国大概率将承担与自身经济体量相符的经济刺激。目前已经落地的货币财政政策资金投入接近3万亿元,涉及防疫支出、减税降费、再贷款再贴现、降准等等,预计后续还有提升专项债额度、提升赤字率、发行特别国债、降准降息等政策,最终刺激力度或达到1万亿美元(7万亿元)体量。
>> 美国:拐点还未现,子弹已all in?
2月下旬以来,美国新冠确诊病例逐渐增多,市场恐慌情绪快速蔓延,美股连续熔断,大类资产价格巨幅震荡。美联储自3月初起开启了一系列危机模式的操作,资产负债表规模迅速上升至历史最高水平。随着疫情对经济产生真实影响,美国政府也开始采取严格的防控措施,并于3月27日推出历史上规模最大的财政刺激政策。美国疫情拐点还未显现,如果未来美国及全球疫情进一步恶化,对经济冲击加剧,美国财政及货币政策可能进一步发力。
>> 欧元区:货币不惜力,财政更积极
疫情发生前夕,欧元区经济已经较为挣扎。本次疫情发生后,欧元区经济、金融市场面临较大冲击。货币政策积极应对,主要通过货币互换加量、开展TLTRO和LTRO再融资业务、7500亿资产购买计划来稳定金融市场,以达到稳市场、救企业、稳预期目的,拉加德明确表示将尽一切努力帮助欧洲对抗疫情。同时欧盟宣布“临时”放开3%赤字率约束,各成员国财政发力,德国出台7500亿欧元刺激计划,法国出台450亿欧元紧急计划,西班牙先后出台共计2200亿欧元经济刺激计划,意大利将运用500亿欧元资金用于抗疫情稳经济。我们认为,为抗击疫情影响,欧元区货币政策毫不惜力,财政政策也更加积极,财政灵活度提升对抗疫情和促经济都是重要利好。
>> 日本:抗疫情救企业,稳市场防风险
疫情发生前日本经济已经面临增长挑战和通缩困境,疫情对经济产生较大冲击。日央行坚定实施宽松政策,主要借助购买国债、ETF、房地产信托基金等方式入市、增加货币互换、定向投放信贷等渠道来稳定市场、救助企业。日本财政政策两手抓,目前日本已经进入紧急状态,出台史上最大的108万亿日元紧急经济对策,财政政策短期以抗疫情、救企业为主,中长期以扩内需、稳就业、促增长为目的。我们认为考虑疫情不确定性和日本对外依赖性,日本可能后续会进一步增加刺激政策。
>>新兴市场:多措并举抗疫情,货币财政齐发力
疫情扩散导致全球金融市场、全球总需求和全球供应链面临挑战,对巴西、俄罗斯、印度等新兴市场国家造成了多重冲击,股债汇市场大幅调整,主权债务也有兑付压力,经济面临下行挑战,其中由于油价暴跌,俄罗斯经济再遭重创。因此,从政策应对角度来看,新兴市场国家首要目标是通过投放外汇稳定汇率,借助技术性手段稳定金融市场,然后借助货币政策的定向信贷投放和财政政策的减税降费、定向补贴等方式来救助中小企业、稳定就业、促进经济增长,同时增加投资来对冲经济下行风险。
海外疫情防控不及预期;全球央行超预期收紧货币政策;各国协同政策刺激不及预期。
目 / 录
正 文
疫情扩散冲击全球,G20携手共同刺激
中国:抗疫显实力,全球稳定器
全球稳定器,抗疫显实力,经济有后劲。G20峰会公布5万亿美元刺激计划后,中国将如何行动成为市场关注焦点。3月27日外交部新闻发言人耿爽主持例行记者会时表示“各方承诺维护全球经济金融稳定,提振市场信心,保障就业民生,减少疫情对全球贸易和供应链的冲击”是本次峰会重要成果,同时国家领导人在出席峰会时强调“加强国际宏观经济政策协调,防止世界经济陷入衰退,中方将继续实施积极的财政政策和稳健的货币政策,积极扩大进口,扩大对外投资,为世界经济稳定作出贡献”。我们认为,作为全球经济领头羊,中国仍将扮演全球经济稳定器的作用,积极出台财政货币政策来对冲经济下行压力。但我们同时也预计中国不会重复“次贷危机后的四万亿”,短期出台大规模逆周期政策刺激的概率不高,一方面,横向比较全球疫情走势,中国用两个月的时间有效防控疫情,已经进入“外防输入+内防反弹”的疫情后期,而美欧等国疫情仍在持续发酵和扩散,过早刺激对全球经济起到的积极作用并不强;另一方面,我们在2019年提出新供给价值重估理论,如果没有生产要素的积极逻辑,单纯的货币和财政刺激无法实现持续的经济增长,疫情没有改变中国经济长期向好的基本面。同时,逆周期政策治标不治本,不利于长期经济转型,推进结构性改革才是长久之计。综合来看,我们认为,中国大概率将出台适度规模的经济刺激政策,而非大规模逆周期刺激,并继续推进改革开放,尤其是生产要素市场化改革。
> 货币政策积极响应
> 财政政策:抗疫情,助复产,稳就业,扩内需
美国:拐点还未现,子弹已all in?
> 货币政策:“无限量危机”模式
> 财政:史上最大财政刺激落地
欧元区:货币不惜力,财政更积极
> 货币不惜力
> 财政更积极
日本:抗疫情救企业,稳市场防风险
> 货币政策坚定宽松
> 财政政策多措并举
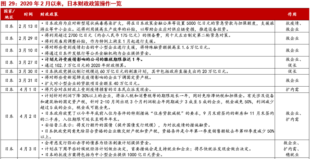
日本财政政策两手抓,短期抗疫情、救企业,中长期扩内需、稳就业、促增长。2020年2月起日本疫情发酵以来,日本财政政策积极应对,政策工具多措并举,减税免税、定向补贴、发放现金等措施均有实施,短期主要抗疫情,救企业,中长期以扩内需、稳就业为主,同时促增长也是重要政策方向。2月疫情发酵初期,由于疫情导致经济活动受限,供需双弱,企业生产经营面临挑战,日财政部设置5000亿紧急贷款和担保额度用于支持企业稳定供应链体系,并通过定向融资等方式向受到疫情冲击的中小企业提供帮助。在此阶段疫情仅出现在部分国家,日本常年防灾经验使得居民具备较好防疫基础,疫情走势相对可控,财政对冲政策也保持定力,并未出台大规模刺激计划。
3月起,疫情开始快速向全球扩散,主流经济体如美国、德国、意大利、英国等新增确诊人数快速上升,全球需求萎缩和全球供应链中断的风险开始冲击日本经济,同时叠加金融市场的大幅调整的负面冲击,经济衰退和通缩预期加剧,日本财政政策刺激力度加大,落地节奏也开始加快,政策目标也逐步转向救企业、扩内需、稳就业、促经济。救企业方面,日本财政部出台一系列减税降费政策帮助降低企业经营成本,允许受疫情影响的公司将其缴税期推迟1年,下调企业固定资产税,选择性地降低或免除法人税和消费税,免除符合条件企业的资产税和财产税,允许经营恶化企业延后缴纳社保费,同时扩充对中小企业资金周转的支持。扩内需方面,由于经济低迷、股市下挫,居民收入和消费需求在一定程度上都受到冲击,日财政部表示将向受疫情伤害的日本民众派发现金,对于收入减少的1000万家庭每家发放30万日元现金;以领取儿童津贴的家庭为对象,每名对象儿童发放1万日元,仅限一次;对收入减半的中小企业和个体户将分别发放最多200万日元和最多100万日元;同时,疫情平息后,日财政部将牵头实施消费刺激措施,通过购买旅游商品、预约餐厅和购买活动门票时将获得折扣和积分等方式兑现。稳就业和促增长方面,日本财政部也积极作为,一方面通过为企业减负和定向补贴的方式支持企业,避免企业裁员,另一方面通过经济刺激计划来促增长,以增长带动就业,创造新的就业岗位来实现稳就业目标。
新兴市场:多措并举抗疫情,货币财政齐发力
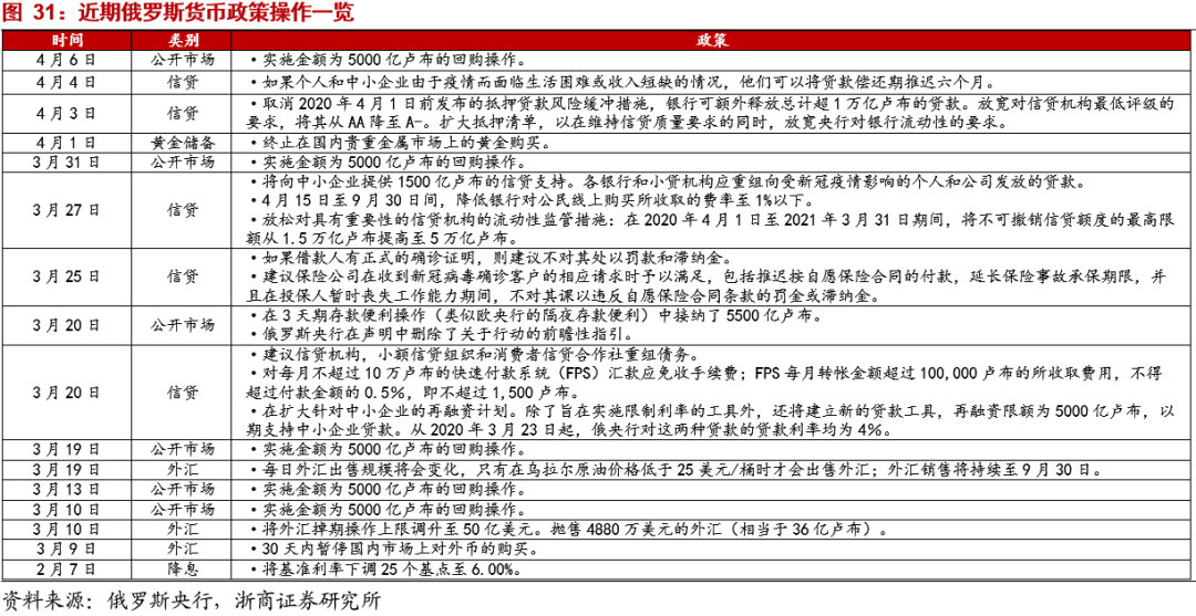
> 俄罗斯:疫情油价形成双重冲击
> 印度:经济有压力,政策有空间
内部经济低迷,防疫隐患重重,外贸受挫、供应链存忧,内外交困下政策发力仍有空间。疫情爆发之前,印度经济经济增长动能已经疲弱,作为印度经济重要支撑的非银金融公司频频爆雷,影子银行危机引发了传统银行和房地产公司之间的“传染”,导致流动性紧缩信贷增速下降,国内需求有一定放缓。对此,IMF在其1月20日最新的经济展望报告中将印度2019年的经济增速预期从10月份的6.1%大幅下调至4.8%,低于世界银行、印度央行及统计局的预测。2019年四季度受外需同步放缓,国内制造业萎缩的拖累印度实际GDP同比增长仅4.7%,创7年来最低值。
> 巴西:市场大幅调整,经济几近衰退,财政货币发力,预计效果有限
市场大幅调整,经济几近衰退。我们认为,在本轮新冠疫情发酵过程中,巴西经济先后经历金融和经济多重冲击。疫情发酵初期,仅部分经济体出现疫情,避险情绪推动资本从新兴市场回流美日等经济体,巴西汇率承压;随着疫情逐步向全球扩散以及油价暴跌这一黑天鹅事件,经济衰退+通缩预期+流动性冲击导致全球风险资产价格出现大幅调整,巴西金融市场主要资产价格跌幅扩大,对经济产生冲击;随着疫情扩散,全球供需双弱对巴西再次产生外生冲击,当前疫情逐步在巴西内部开始发酵,内需萎缩也将影响巴西经济。在此背景下,我们看到巴西政府采取了一系列政策进行应对。初期主要通过货币政策来投放外汇稳定汇率,对冲资本流入压力,并接连降息、降准、投放信贷来稳定金融市场、降低企业负担、救助受冲击企业。随着疫情加剧,3月24日,巴西政府推出882亿雷亚尔(约176亿美元)的经济支持计划,具体措施包括增加医疗卫生等领域开支、增加联邦政府向各州市拨款、允许地方政府推迟偿还联邦政府债务、增加地方政府贷款额度等。4月1日,巴西总统签署首个紧急援助方案,本次紧急援助开支或达到2000亿雷亚尔,占巴西GDP的2.6%。4月7日,为稳定就业,巴西央行计划出台400亿雷亚尔贷款给与企业支持。
海外疫情防控不及预期,各国疫情超预期恶化;全球央行超预期收紧货币政策,各国开始连续进行加息、缩表等货币政策;各国协同政策刺激不及预期,已承诺联合刺激未落地。
浙商证券首席经济学家 李超简介
李超,浙商证券首席经济学家
执业证书编号:S1230520030002
中国人民银行研究生部(现清华大学五道口金融学院)金融学博士,清华大学经管学院校外导师,中国人民大学汉青学院、对外经贸大学金融学院硕士生导师。2008年加入中国人民银行金融稳定局金融体制改革处(承担全面深化改革领导小组办公室职责),先后参与我国一系列重大金融改革制度设计;多次参与宏观经济与系统性风险研判,中央银行宏观压力测试小组成员;《货币政策执行报告》、《金融稳定报告》撰写组成员;参与金融领域“十二五”、“十三五”规划制定。2012年至2013年借调国务院办公厅秘书二局。在《金融研究》、《中国金融》等学术期刊发表多篇有影响力的论文。
2016年加盟华泰证券。
2017年率领团队入围新财富和水晶球最佳分析师。
2018年率领团队获得Wind金牌分析师宏观经济第一,今日头条头条号阅读量全卖方第一。
2019年获得机构投资者大陆地区宏观经济第一。
免 责 声 明 |