文 | 浙商证券首席经济学家 李超 执业证书编号:S1230520030002
全文约9000字,阅读需要25分钟左右
内容摘要
>> 核心观点
二季度全球经济见底;美国经济回升得益于大规模经济刺激政策见效和复工复产推进实现经济动能重启;欧日经济缓慢修复。复苏之路道阻且长,全球经济复苏但速度可能相对较慢,潜在风险需要关注,新兴市场国家疫情尚未可控,预计Q3延续衰退,Q4经济修复,巴西、印度、阿根廷、印尼等新兴市场国家存在一定风险,即便单体国家出现危机,也较难形成全球范围的新兴市场危机。下半年全球整体风险基本可控,全球经济维持缓慢修复态势。
>> 全球复苏,道阻且长
二季度成为全球经济最低点已逐步成为共识,下半年全球经济进入复苏阶段,但回升速度可能相对缓慢,主因在于疫情扰动复工复产、经济次生伤害难以短期抚平等等。同时在全球复苏过程中也面临着诸多风险与挑战,如新兴市场疫情尚未可控,不确定性仍存,疫情恶化与经济下行共同作用可能诱发新兴市场债务危机;贸易保护主义、民粹主义依旧存在,大国博弈容易反复,存在风险;全球政治不稳定性和逆全球化战略也存在潜在风险。展望下半年,全球复苏,道阻且长。
>> 美国经济复苏或超预期
我们预计美国经济复苏或超预期,经济复苏的力度主要取决于新冠疫情演变和复工复产情况。过去两周美国新冠确诊新增病例有所抬头,引发市场对二次疫情爆发的担忧。但是我们认为,由于大封锁的社会和经济成本非常之高,只要疫情没有出现失控现象,美国政府再次实施大范围封锁的可能性较小,美国就业数据大概率会不断改善。从工作场所人员流动性指数等高频指标来看,美国劳动力市场的活跃度也在逐渐上升。2020年美国宏观杠杆率有望上升,根据我们测算,预计到年底美国居民、非金融企业和政府部门的杠杆率分别上升到83%、86%和131%。
美国的财政政策和各种QE工具分别保障了居民和企业的债务暂时不会出现问题,但是这些政策共同推高了美国的主权债务,导致美国国债余额大幅上升,这是美国面临的一个较大的风险因素。目前看,只要不同时出现美股与美国经济连续的负反馈冲击,美债收益率转负,下半年美国就不会出现主权债务危机。
>> 欧日经济缓慢修复,新兴市场Q3衰退Q4回升
欧元区与日本已经进入疫情中后期,下半年疫情在欧元区和日本二次爆发概率较低,经济动能逐步重启,但防疫措施对复工复产有一定扰动,两者均面临长期生产要素困局,我们预计下半年欧日经济大概率缓慢修复。受疫情冲击,新兴市场国家经济大幅回落,考虑到防疫难度较大、全球经济下行、国内政策刺激效果有限等因素,下半年新兴市场国家经济大概率在Q3延续衰退、Q4修复回升,同时潜在风险不容忽视,包括主权债务在内的金融市场风险也有提升,部分新兴市场国家存在出现经济危机的可能性,即便单体国家出现危机,也较难形成全球范围的新兴市场危机。
>> 海外经济,风险乍现?
全球复苏,道阻且长,我们提示下半年重点关注两大海外风险:
其一、疫情具有较大不确定性。巴西、印度为首的新兴市场国家接替美欧成为全球疫情震中,目前全球疫情仍在发酵,预计短期难以消除,美欧逐步进入疫情后期,二次爆发概率不高,新兴市场国家三季度可能看到疫情峰值。
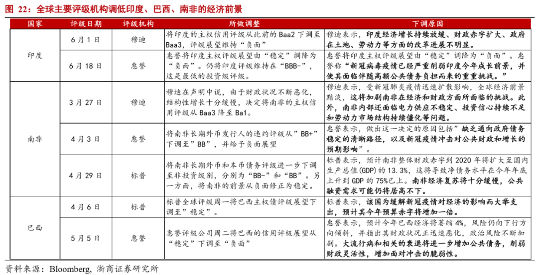
其二,关注新兴市场国家个体风险,整体风险可控。综合外债及外储水平、经常项目与财政双赤字、政府杠杆率等经济数据和疫情走势,我们认为,下半年,巴西、印度、南非、阿根廷、印尼等国潜在风险较高,需保持关注个体风险,整体风险可控。
全球疫情超预期加剧扩散,全球经济超预期恶化,经济、金融危机爆发,各国刺激政策落地不及预期。
目 / 录
正 文
全球复苏,道阻且长
下半年美国经济或超预期
> 美国经济V型迹象初现
> 通胀压力较小
> 政策宽松加码可能性较大
欧日经济缓慢回升,新兴市场Q3衰退、Q4修复
> 欧元区:经济重启,渐进修复
海外经济,风险乍现?
> 疫情仍有不确定性
全球疫情超预期加剧扩散,全球经济超预期恶化,经济、金融危机爆发,各国刺激政策落地不及预期。
浙商证券首席经济学家 李超简介
李超,浙商证券首席经济学家
执业证书编号:S1230520030002
中国人民银行研究生部(现清华大学五道口金融学院)金融学博士,清华大学经管学院校外导师,中国人民大学汉青学院、对外经贸大学金融学院硕士生导师。2008年加入中国人民银行金融稳定局金融体制改革处(承担全面深化改革领导小组办公室职责),先后参与我国一系列重大金融改革制度设计;多次参与宏观经济与系统性风险研判,中央银行宏观压力测试小组成员;《货币政策执行报告》、《金融稳定报告》撰写组成员;参与金融领域“十二五”、“十三五”规划制定。2012年至2013年借调国务院办公厅秘书二局。在《金融研究》、《中国金融》等学术期刊发表多篇有影响力的论文。
2016年加盟华泰证券。
2017年率领团队入围新财富和水晶球最佳分析师。
2018年率领团队获得Wind金牌分析师宏观经济第一,今日头条头条号阅读量全卖方第一。
2019年获得机构投资者大陆地区宏观经济第一。
免 责 声 明 |