文 | 浙商证券首席经济学家 李超 执业证书编号:S1230520030002
全文约6000字,阅读需要15分钟左右
内容摘要
>> 核心观点
最近四周美联储的连续缩表并不代表数量型货币政策出现转向。未来,美联储将继续配合财政和基本面需要被动开展扩表。我们预计,美国大概率将在7月底或8月初落地下一轮财政刺激方案;美联储的资产总规模将在经历短暂下行后掉头回升,预计将于8月再度进入扩表模式。
>> 为何最近四周会出现缩表?
近四周美联储缩表的主要原因在于实体流动性支持工具(包括公司债券支持工具、市政流动性便利和中小企业救助贷款)的投放速度不及临时流动性支持工具的回收速度。随着美元流动性回归正常,疫情期间投放的互换及回购资金开始逐步回收(到期不再续作)。而部分扩表项目,尤其是部分实体流动性支持工具尚未充分开展,原因可能有两点:
一是多项流动性工具均为本次新冠疫情的创新产物,过去并无操作先例,政策出台初期多项条款设置存在不合理之处,约束了投放效果。二是此类政策工具部分对应疫情的尾部风险,前期对此类救助工具的需求尚未充分显现。
>> 后续美联储会继续转向扩表吗?
未来,我们推测美联储的资产总规模在经历短暂回调后将出现回升,预计将于8月再度进入扩表模式,年内无需担心美联储持续性缩表。原因如下:
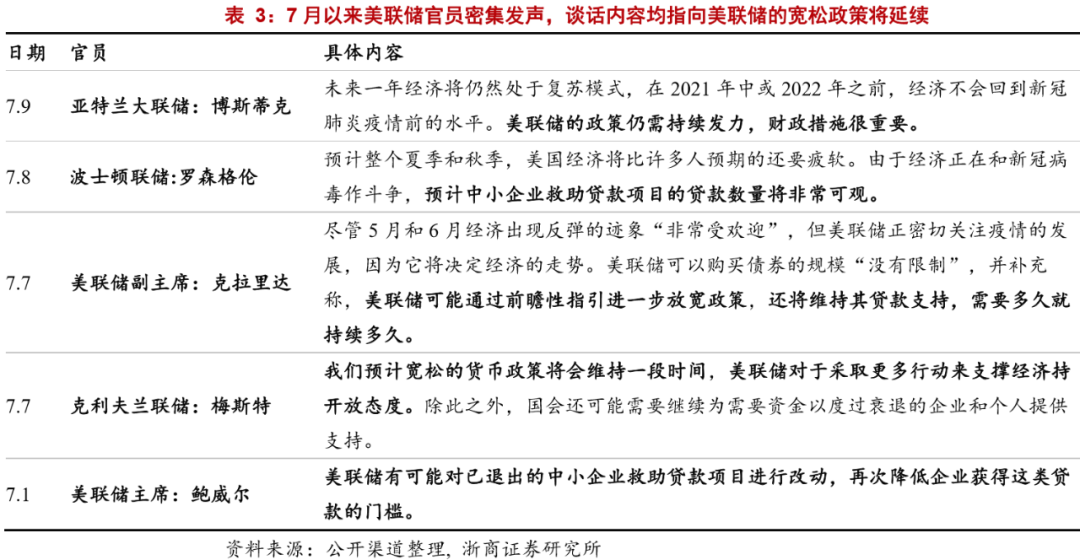
一是从疫情二次复发看,美国经济可能再次承压,仍然需要美联储货币支持。二是从经济指标看,虽然美国近期美国PMI、零售、就业等指标呈现改善,但部分重要指标仍表现不佳,耐用品新订单增速仍在低位徘徊;就业结构仍不理想;两项消费指数于最近一周出现回落。三是从货币政策取向看,7月以来多位美联储官员密集发声表明宽松货币政策将持续;同时,多项工具操作条款的频繁调整也说明美联储具有较强的的投放意愿。四是从财政政策取向看,美国下一轮财政刺激政策可能于7月底或8月初推出,宽松的财政政策需要美联储扩表予以配合、承接。
整体来看,后续美联储的扩表将主要配合财政需要和基本面修复放缓下的违约风险被动开展,主动的流动性投放措施将持续减少。
>> 后续如何开展扩表?
相较疫情期间,美联储后续的扩表结构将出现边际转向,我们预计:国债+MBS购买力度仍将参照计划幅度执行;央行互换等纯粹的流动性投放将持续缩减;公司债券支持工具、市政流动性便利和中小企业救助贷款等直导实体的流动性支持工具投放将增加。综合看,我们预计美联储年内资产规模仍将升至8-8.6万亿美元区间。
中美摩擦风险强于预期;新冠病毒变异导致疫情二次爆发
目 / 录
正 文
美联储连续四周资产总规模收缩
后续美联储资产规模如何变化?
> 最近四周资产规模为何收缩?
> 预计美联储将在8月恢复扩表模式
> 未来的扩表怎么开展?
中美摩擦风险强于预期;新冠病毒变异导致疫情二次爆发。
近期视角
浙商证券宏观研究团队简介
免 责 声 明 |